初中物理人教版八年级下册7.1 力复习练习题
展开典例分析+变式训练
考点1 探究阻力对物体运动的影响
(1)实验方法:控制变量法、推理法、理想实验法(就是在真实的科学实验基础上,基于可靠的事实,抓住主要因素,忽略次要因素,对实际过程进行更深层次的抽象分析及合理的推理,从而揭示出自然规律)。
(2)实验结论:一切物体在没有受到力的作用的时候,总保持静止状态或匀速直线运动状态。
【典例1】(•南关区校级开学)探究“阻力对物体运动的影响”的实验装置如图所示。
(1)实验时,每次必须使同一小车从同一斜面的同一高度滑下,这样做的目的是使小车在 (选填“相同”或“不同”)的平面上开始运动的速度相同。
(2)下表是一组同学记录的实验数据,分析表中内容可知:水平面越光滑,小车受到的阻力越 ,小车前进的距离就越 。
(3)小丽同学通过上面的探究学习,思考了一个问题:当自己荡秋千运动到右侧最高点时,如果自己受到的力全部消失,自己将会处于怎样的运动状态呢?她做出了以下猜想,你认为其中正确的是 (图中的黑点表示小丽同学)
【变式训练1】(春•潍坊期末)某同学利用实验装置探究阻力对物体运动的影响实验现象如图所示
(1)实验中,水平面上分别铺设毛巾、棉布和木板的目的是为了 。
(2)每次实验均让小车从同一斜面的相同高度由静止开始下滑,这样做是为了让小车在斜面底端具有相同的 。
(3)由实验现象可得结论:小车受到的阻力越小, 。
(4)根据实验结论推理可得:若水平面上运动的小车不受阻力小车将 。
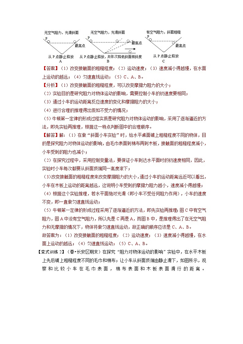
(5)伽利略通过下图所示的实验和推理也得出了类似结论,请写出推理的合理顺序
(用字母表示)。
【变式训练2】(春•长安区期末)在探究“阻力对物体运动的影响”实验中,在水平木板上先后铺上粗糙程度不同的毛巾和棉布;让小车从斜面顶端由静止滑下,如图所示,观察和比较小车在毛巾表面,棉布表面和木板表面滑行的距离。
(1)实验中每次均让小车从斜面顶端由静止滑下的目的是:使小车每次在水平面上开始滑行时速度大小 (选填“相等”或“不相等”);
(2)实验中是通过改变 来改变小车所受阻力大小的;
(3)实验中发现:接触面越光滑,小车受到的阻力越 ,速度减小得越 ;
(4)推理:本实验中,如果小车在水平面上滑行时受到的阻力为零,它将做 。
【变式训练3】(春•朝阳区期末)如图所示是探究“阻力对物体运动的影响”的实验装置。实验时,将小车从斜面的同一高度由静止开始释放,在铺有不同材料的水平面上运动,直到停下来。请根据观察到的现象回答:
(1)毛巾、棉布和木板不同,是为了反映 。
(2)实验表明:运动的小车所受的阻力越小,向前滑行的距离 。
(3)推理可知:如果小车运动时不受阻力,它将 。
(4)实验中,小车在棉布表面运动时,受到 (选填“平衡力”或“非平衡力”)的作用。
考点2 探究二力平衡条件
(1)实验方法:控制变量法、转换法;
(2)实验结论:作用在一个物体上的两个力,如果大小相等,方向相反,并且作用在同一直线上,这两个力就彼此平衡,对于二力平衡条件,我们必须注意上面四个要点,且这四个要点缺一不可。
【典例】(春•东台市期中)如图甲是小华同学探究二力平衡条件时的实验情景。
(1)小华将系于小卡片(重力不计)两对角的线分别跨过左右支架上的滑轮,在线的两端挂上钩码,使作用在小卡片上的两个拉力方向 ,并通过调整 来改变拉力的大小;
(2)为了探究二力平衡是否在同一直线时,当小卡片平衡时,小华将小卡片 (填“翻转”或“旋转”)一个角度,松手后小卡片不能平衡。
(3)为了验证只有作用在同一物体上的两个力才能平衡,在图甲所示情况下,小华下一步的操作是 ;
(4)在探究同一问题时,小明将木块放在水平桌面上,设计了如图乙所示的实验,同学们认为小华的实验优于小明的实验。其主要原因是 。
A.小卡片容易扭转 B.小卡片是比较容易获取的材料
C.容易让小卡片在水平方向上保持平衡 D.减小摩擦力对实验结果的影响
(5)小华在探究活动结束后想到物体的平衡状态包括静止和匀速直线运动状态,那如何探究物体做匀速直线运动时的二力平衡条件呢?小明提出了自己的实验方案:用弹簧测力计拉着钩码在 (填“水平方向”、“竖直方向”或“任意方向”)做匀速直线运动,根据观察到弹簧测力计示数 (填“变大”、“变小”或“不变”)的现象,可以得出结论:物体静止时的二力平衡条件同样适用于物体处于匀速直线运动状态。
(6)利用图丙装置 (选填“能”或“不能”)探究二力平衡的条件。
【变式训练1】(春•长葛市期中)如图所示的是探究“二力平衡条件”时的实验情景。
(1)实验前同学们讨论图甲和图乙两种实验方案。认为更科学的是方案 (选填“甲”或“乙”)。
(2)当物体处于静止状态或 状态时,说明它受到的力是相互平衡的。为了方便操作判断,应当使小车处于 状态作为平衡状态。
(3)经过多次实验,发现两边的托盘中砝码质量不同时小车运动,质量相等时小车静止,这说明二力平衡的一个条件是 。
(4)保持两托盘里砝码的质量相等,然后将小车扭转一个角度,如图丙所示,松手后观察到小车 (选填“能”或“不能”)保持平衡状态。
(5)保持两托盘里砝码的质量相等,把两个托盘挂在小车的同一侧,放手后小车运动,说明:二力平衡时,两个力必须 。
【变式训练2】(春•南安市期中)某学习小组利用图甲装置进行“二力平衡条件”的探究:
(1)该探究装置中的研究对象是 ,实验是通过调整 来改变拉力的大小。
(2)王明向左盘和右盘同时加入一个质量相等的砝码时,小车两边所受的拉力 (选填“相等”或“不相等”),小车处于静止状态;改变其中一端的砝码数量,发现小车无法保持静止状态,由此得到二力平衡的一个条件是 。
(3)某次实验中,当左盘放入稍大一点的砝码时,小车仍处于静止状态,此时小车受到的 (选填“是”或“不是”)平衡力,产生这一现象的原因可能是小车受到 的影响。
(4)为尽量减少以上影响,小敏提出将甲装置中的小车换成小卡片,如图乙,实际操作中还发现乙装置具有更适合探究 的优点(填字母)。
A.不在同一条直线上的两个力能否平衡 B.不在同一物体上的两个力能否平衡
【变式训练3】(秋•丰台区期末)小明利用小车、钩码、较光滑的水平桌面等器材进行探究“二力平衡条件”的实验,实验装置如图所示。
(1)此实验的研究对象是 。
(2)实验中选用较光滑的水平桌面的目的是 。
(3)实验中保持F1和F2大小相等,方向相反,用手把小车在水平桌面上扭转一个角度后释放,小车将不能在此位置平衡。这一步骤的目的是为了研究二力平衡时,两个力必须满足的条件之一是 。
考点3 探究影响滑动摩擦力大小因素
(1)实验方法:控制变量法、转换法;
(2)实验结论:滑动摩擦力的大小与接触面的粗糙程度和压力大小有关,接触面的粗糙程度相同时,压力越大滑动摩擦力越大;压力相同时,接触面越粗糙滑动摩擦力越大。
【典例】(春•洛阳期末)小明通过如图所示的实验探究“影响滑动摩擦力大小的因素”。
(1)进行甲、乙、丙图所示实验时要求水平拉动测力计使物体在水平面上做 运动,这是利用了 原理来测量物体受到的滑动摩擦力。
(2)按照甲、乙两图进行对比实验,研究的是滑动摩擦力与 的关系。
(3)比较甲、丙两图的实验,能得到的实验结论是 。
(4)本实验中运用的科学研究方法有 和 。
(5)为了更易于操作,小红改进了实验装置如图丁所示。将弹簧测力计一端固定,另一端勾住木块,木块下是木板。小红用F=2N的力拉动木板使其沿水平地面向右匀速运动,此时木块所受摩擦力大小是 N,方向为 ;若小红用更大的拉力F拉动木板使其做加速运动,弹簧测力计的示数将会 。(选填“变大”、“不变”或“变小”)
【变式训练1】(•永吉县模拟)如图所示是用相同木块“探究滑动摩擦力的大小与哪些因素有关”的实验。
(1)本探究实验用的主要研究方法是 。
(2)在实验中需 (选填“加速”、“匀速”或“减速”)直线拉动木块,使拉力大小 滑动摩擦力大小。
(3)为了研究滑动摩擦力大小与压力大小是否有关,应比较 两图所示的实验。
(4)某同学想研究滑动摩擦力大小与受力面积是否有关,他将图甲中的木块沿竖直方向截掉一部分后,重复图甲所示的实验,测得木块受到的滑动摩擦力变小,由此得出“粗糙程度相同时,受力面积越小滑动摩擦力越小”的结论,他得出这个结论 (“正确”或“不正确”),理由是: 。
【变式训练2】(秋•漳州期末)如图所示是小新同学探究“影响滑动摩擦力大小的因素”的实验。
(1)实验中应保持木块在水平木板上做 运动,使得拉力大小 (选填“小于”“大于”或“等于”)摩擦力;
(2)若要探究滑动摩擦力大小与接触面粗糙程度的关系,应选择 两图进行实验;
(3)甲、乙两图是探究滑动摩擦力大小与 的关系,小新改变放在木块上的钩码个数,测出的实验数据如下表所示,请你在图中画出f﹣F的图像;
根据图像可得f与F的关系式是 ;
(4)小昌同学对上述实验进行了改进,设计了如图丁所示的装置:将弹簧测力计一端固定,用F1拉动小车时,小车 (选填“一定”或“不一定”)要做匀速直线运动;此时弹簧测力计示数为F2,则摩擦力大小为 (选填“F1”或“F2”)。
【变式训练3】(秋•福清市期末)小明在探究“影响滑动摩擦力大小的因素”中,选用了两块相同的物块A、B进行了如图所示的各步操作:
(1)如图甲,将物块A放在水平放置的长木板上,用弹簧测力计沿 方向拉动物块A做 运动时,物块A所受滑动摩擦力f的大小等于弹簧测力计的示数F1。弹簧测力计的示数F1= N;
(2)以更快的速度拉动物块A,重复(1)中的操作,发现弹簧测力计的示数仍为F1。进行(1)、(2)两次实验是为了探究滑动摩擦力大小与 的关系;
(3)比较图甲和图乙的两次实验,发现弹簧测力计的示数F2>F1,可以初步得出:在接触面粗糙程度相同时, 越大,滑动摩擦力越 ;
(4)如图丙所示,将两物块连在一起后,拉动物块,重复(1)中的操作,比较图乙和图丙的两次实验,发现弹簧测力计的示数F3=F2,可以初步得出:滑动摩擦力的大小与接触面积大小 (选填“有关”或“无关”)。
考点4 探究力作用效果与力三要素的关系
(1)实验方法:控制变量法、转换法;
(2)实验结论:改变力的三要素都能改变力的作用效果。
【典例】(春•郏县期中)如图所示,让一条薄钢条的一端固定,现分别用不同的力去推它使它发生如图中A、B、C、D所示的形变,如果力F1=F3=F4>F2,那么:
(1)能说明力的作用效果与力的大小有关的图是图A和图 。
(2)能说明力的作用效果与力的方向有关的图是图C和图 。
(3)能说明力的作用效果与力的作用点有关的是图D和图 。
(4)该实验中用到的研究物理问题的方法主要有 。
【变式训练1】(春•安庆期中)小红在“探究力的作用效果与哪些因素有关的实验”中,做了以下的实验:将一薄钢条的下端固定,分别用不同的力去推它(F1=F3=F4>F2),使其发生如图所示的各种形变。
(1)能说明力的作用效果跟力的大小有关的是图 。
(2)能说明力的作用效果跟力的方向有关的是图 。
(3)能说明力的作用效果跟力的作用点有关的是图 。
【变式训练2】在如图所示的四幅图中,甲、乙、丙图为某运动员进行跳板跳水比赛的漫画图,丁图为另一质量较大的运动员从同一跳板跳水的情形.
(1)观察图甲,运动员对跳板施加力的作用效果是 ,观察图乙,跳板对运动员的力的作用效果是 。
(2)观察图甲和图丙,发现跳板形变程度不同,说明力的作用效果与 有关。
(3)比较图丙和图丁的跳板形变程度,说明力的作用效果与 有关。
(4)图中不能探究力的方向是否影响力的作用效果,请设计简单实验验证。
。
考点5 探究弹簧测力计原理的实验
(1)实验方法:控制变量法、转换法;
(2)实验结论:弹簧的伸长量与弹簧受到的拉力成正比。
【典例】(秋•五华区校级月考)小明观察发现,弹簧测力计的刻度是均匀的,由此他猜想弹簧的伸长量与它受到的拉力成正比。为了验证猜想,小明决定进行实验。
(1)要完成实验,除了需要如图所示的一根两头带钩的弹簧、若干相同的钩码、铁架台以外,还需要的测量仪器是 。进行实验后小明记录数据如下表,表中数据明显错误的是第 次实验。
(2)去除错误的一组数据,在图1中作出弹簧伸长量与所受拉力的关系曲线。
(3)由图像可验证小明的猜想是 的(填“正确”或“错误”)。
(4)小华认为实验中可以用弹簧测力计代替钩码,他的做法是:用弹簧测力计挂勾勾住弹簧下端向下拉来改变力的大小,力的数值由弹簧测力计读出,你认为用弹簧测力计好,还是用钩码更好一些?
答: 。理由是: 。
(5)学校物理兴趣小组的同学们准备自己动手制作弹簧测力计。他们选了甲、乙两根规格不同的弹簧进行测试,绘制出如图2所示图像,图像中只有OA段和OB段是弹性形变。若他们要制作量程较大的弹簧测力计,应选用弹簧 ;若要制作精确度较高的弹簧测力计,应选用弹簧 。
【变式训练1】(春•太仓市期中)某实验小组的同学对A、B两根长度相同粗细不同的橡皮筋进行研究,并做成橡皮筋测力计。将橡皮筋的一端固定,另一端悬挂钩码(图甲所示),记录橡皮筋受到的拉力大小F和橡皮筋的伸长量Δx,根据多组测量数据做出的图线如图乙所示。
(1)当在两根橡皮筋上都悬挂重力为8N的物体时,橡皮筋A的伸长量为 cm,橡皮筋B的伸长量为 cm。
(2)分别用这两根橡皮筋制成的测力计代替弹簧秤,则用橡皮筋 制成的测力计量程大,用橡皮筋 制成的测力计测量的精确程度高。(均选填“A”或“B”)
(3)将与本实验中相同的两根A细橡皮筋并联起来代替弹簧测力计,能够测量力的最大值为 N。
【变式训练2】(•章贡区模拟)亲爱的同学,你会正确使用下列仪器吗?
(1)如图所示,圆筒测力计使用前要校零,看清量程和 。使用中,测得桶重为G,则桶中水重为 G。
(2)在物理实验操作考试中,某同学在调节天平平衡时的操作如图所示,请你指出操作中的错误之处是 ;测量过程中,加减砝码时,必须要用 夹取。
(3)如图所示,该弹簧测力计的分度值为 N,弹簧测力计在使用前应检查指针 是否指在零刻度线处 ;该图中存在的操作错误是: 。
【典例2】(春•双塔区校级月考)小刚在探究“弹簧的伸长与受到的拉力之间的关系”,请根据表格信息回答相关问题:
(1)器材:弹簧、1N的钩码若干、
(2)实验过程:将弹簧的一端固定在一块竖直放置的木板顶端,让弹簧能够自由地伸缩,然后用1N、2N、3N……8N的力去拉弹簧,并把每一个拉力作用下弹簧底端所对的位置做上记号,再测出弹簧的长度,记录的数据如下:
请你帮小刚分析以上数据并回答:
①分析实验数据可知,弹簧的原长是 。
②分析实验数据可得到结论: 。
③如果把这条弹簧改装成弹簧测力计,则制成后的测力计的量程是 。
【变式训练】(春•玄武区校级期中)在研究弹簧的伸长量与外力的关系实验中,将弹簧水平放置测出其自然长度L0=10cm,然后竖直悬挂让其自然下垂,在其下端竖直向下施加拉力F,测出弹簧对应的长度,减去自然长度L0,算出弹簧的伸长量△L。实验过程是在弹簧的弹性限度内进行的,记录的拉力F与弹簧的伸长量△L的数据如下表所示:
(1)由表中数据可知,该弹簧受到的拉力每增加1N,弹簧的伸长量增加 cm。
(2)当竖直向下拉力F=16N时(在弹性限度内),弹簧的长度为 cm。
(3)分析表中数据发现弹簧的伸长量与拉力不成正比,其原因是 。
考点6 探究影响重力大小因素实验
(1)实验方法:用弹簧测力计测出不同质量的钩码所受的重力;
(2)实验结论:物体所受的重力跟它的质量成正比。
【典例】小明同学在探究物体的重力大小与哪些因素有关的实验时,同组同学提出了如下猜想:①物体的重力大小可能与物体质量有关;②物体的重力大小可能与物体体积有关。
他用天平、钩码、弹簧测力计进行了如下探究:
(1)在测量某次数据时弹簧测力计示数如图甲所示。弹簧测力计的示数为 N。
(2)请你根据表格中的实验数据,在图乙中做出木块的重力随质量变化的图象。
(3)由图象可知:物体的重力跟物体的质量成 。
(4)小明分析数据得出猜想②错误,请你帮小明补完整分析过程:由第一次实验数据可知,木块和铁块质量相等, ,因此猜想②错误。
【变式训练1】(秋•鹿邑县期末)某实验小组的同学们用天平、钩码、弹簧测力计探究物体的重力大小与物体质量的关系,测量的数据记录如表所示。
(1)测量钩码重力前,除了观察弹簧测力计的量程和 外,还应将弹簧测力计在 方向调零。
(2)测量钩码重力时,应将钩码挂在弹簧测力计下并让它处于 状态,这时弹簧测力计的示数就等于钩码的重力,如图甲所示是同学们第2次测量中弹簧测力计的读数,此时测力计的示数是 N。
(3)根据表格中的实验数据,在图乙中作出重力随质量变化的图像。
(4)由图乙可以得出结论:物体所受的重力与其质量成 。
【变式训练2】(•黄石)小明同学在探究“重力的大小跟质量的关系”实验中,得到下表中的实验数据。
(1)实验中,需要的测量工具包括弹簧测力计以及 。
(2)第3次实验“物体3”的重力如图所示(物体处于静止状态),根据实验结果完成表格中第3次实验的有关数据。
(3)根据上面实验结果可知;同一物体重力与质量的比值为 N/kg。
(4)月球对它表面附近的物体也有引力,这个引力是地球对地面附近同一物体引力的。若一个连同随身装备共90kg的航天员到达月球表面,根据上面实验结果,月球对他的引力是 N。
(5)小明对太空中的星球比较感兴趣,他从网上查得:甲、乙两个星球表面上物体的重力(G)与其质量(m)的关系如图所示。从图中信息可知,相同质量的物体在甲星球表面上的重力 (选填“大于”“等于”或“小于”)其在乙星球表面上的重力。
能力提升训练
一、实验探究题。
1.如图所示,使一薄钢条的下端固定,现先后用不同的力去推它,且F1=F3=F4>F2,使钢条先后发生图(a)、(b)、(c)、(d)中所示的形变,则(a)、(b)两图说明
;(a)、(c)两图说明 。
2.(秋•通州区期末)弹簧测力计的刻度是均匀的,由此有同学猜想“弹簧在弹性限度内,它的伸长量与受到的拉力一定成正比”。请你根据实验室提供的器材设计一个实验,证明他们的猜想是正确的。
(1)实验室里有一根弹性限度在10N左右两头带钩的弹簧,还有一个可以悬挂弹簧的铁架台,以及多个相同规格的钩码(1个钩码能提供竖直向下1N的拉力),如图所示。要想完成实验,除此以外还需要的测量仪器是 。
(2)请你写出实验步骤:
(3)请你画出实验数据记录表。
3.(秋•西峡县期末)亲爱的同学,你会正确使用下列仪器吗?
(1)小姬从物理实验室中拿来了一架托盘天平,包装盒没有拆封,从包装盒上观察到该天平的规格是:“称量200g,感量0.2g”。根据你的猜想,该天平游码标尺上的分度值是
g,该天平能称出的最大质量是 g;
(2) 是用来测量力的仪器,使用前先要根据所测力的方向进行调零;如图所示,该仪器的读数是 N;
(3)如图所示,小姬的妈妈站在体重秤上时,表盘上的指针静止时的读数为 kg,该体重秤能最大测量 kg的人的重量。
4.(秋•江西月考)亲爱的同学,请你根据自己掌握的实验操作技能,完成下列问题。
(1)如图1所示,铅笔的长度为 cm。
(2)测量物体质量前,首先调节天平横梁平衡,把游码拨至标尺左端的 ,静止时发现指针情形如图2所示,应将平衡螺母向 调节。
(3)如图3所示,弹簧测力计此时的读数为 N,在生活中,该弹簧测力计 (选填“可以”或“不可以”)直接用来测量质量为4kg的物块所受到的重力。
(4)用同一支温度计分别测量当天正午与晚上的气温,两次温度计的示数如图4甲、乙所示,其中 图是晚上的气温,其示数是 ℃。
5.(秋•诸城市期末)大量的生活经验告诉我们质量不同的物体所受的重力不同。某实验小组的同学们想通过实验,探究物体的重力大小与它的质量的关系,他们用天平、钩码、弹簧测力计进行了如下探究:
(1)实验前除了观察弹簧测力计的量程和分度值外,还应将弹簧测力计在 方向调零;
(2)如图甲所示,把钩码挂在弹簧测力计上,当钩码静止时,弹簧测力计的示数等于钩码所受 的大小。该测力计的分度值是 N,此时测力计的示数是 N。
(3)同学们将实验数据记录在表中,请你根据表格中的实验数据,在图乙中作出重力随质量变化的图象。
(4)根据图象可以得出的结论是 。
(5)如果在浩瀚太空中运行的中国天宫空间站天和核心舱内,用同样的器材 (填“能”或“不能”)完成该探究。
6.(秋•邹城市校级期末)在探究“重力的大小跟什么因素有关”实验中,得到如表数据:
(1)本实验中用到的测量器材有: 。
(2)分析如表数据可知:物体的质量为0.7kg时,它受到的重力是 N。
(3)以下四个图象中,关于物体重力的大小与其质量的关系,正确的是 。
(4)在探究重力方向时,实验装置如图所示,操作如下:将该装置放在水平桌面上,逐渐改变木板M与桌面的夹角a,会观察到悬线OA的方向 (选填“变化”或“不变”);以上实验现象分析得出:重力的方向总是 。
(5)小明同学取了质量不同的苹果、小木块、小铁球各一个,并分别测出它们的质量和重力,来探究物体所受重力大小与质量的关系,你认为小明同学的做法 。
A.不合理,因为他没有用同种物质的物体做实验
B.不合理,因为他没有使物体的质量成整数倍变化
C.合理,因为他同样可以得到的物体所受重力大小与质量的关系
D.合理,因为他的操作比甲同学更简便
(6)回忆我们在做这个实验时,为什么要选取多种物质,且对每种物质都要收集多组数据?若对每种物质仅收集一组数据是否可以?为什么?
7.(春•峡江县期末)兴趣小组同学用橡皮泥和弹簧测力计探究影响重力大小的因素。
(1)他们所用弹簧测力计如图所示,此弹簧测力计的分度值是 ,所能测量的最大力是 ;在使用它测量力前,应先进行的调节是 。
(2)在“探究重力的大小与质量的关系”实验中,同学们实验数据记录如下表:
①探究过程中还用到的测量工具是 。
②分析表中实验数据,发现物体重力与质量的 是一定值,于是我们可得出的结论: 。
(3)探究物体重力大小跟物体形状的关系时,同学们用小刀将橡皮泥雕刻成各种形状进行实验,实验数据如表所示。
同学们根据数据得出结论:物体重力大小与物体形状有关。他们形成这一错误结论的主要原因是 。
8.(春•东城区期末)如表是甲同学用不同质量的铁块在探究“重力的大小跟质量的关系”实验中得到的实验数据:
(1)分析表中数据,可以得出的结论是: ;
(2)乙同学取了质量不同的苹果小木块、小铁球各一个,并分别测出它们的质量和重力,来探究物体所受重力大小与质量的关系,你认为乙同学的做法 。
A.不合理,因为他没有用同种物质的物体做实验
B.不合理,因为他没有使物体的质量成整数倍变化
C.合理,因为他同样可以得到物体所受重力大小与质量的关系
9.(春•南京期末)在“探究阻力对物体运动影响”的实验中:
(1)小车从同一斜面同一高度由静止释放,是为了让小车在水平面上开始运动的 相同。
(2)实验时,将毛巾和棉布铺在 (填“斜面”“水平木板”或“斜面和水平木板”)上,让小车从斜面顶端由静止滑下,观察小车滑行的距离。
(3)实验中发现小车在毛巾表面滑行的距离最近;在木板表面滑行的距离最远。说明小车受到的阻力越小,速度减小得越 (填“快”或“慢”)。
(4)进一步推理:如果小车受到的阻力越来越小,直到变为零,小车将做 ,这一步所用方法和下列 选项的方法相同
A.探究平面镜成像规律时,用棋子B代替棋子A的像
B.如果将瓶内抽成真空,将听不到铃声
C.探究摩擦力大小与压力大小的关系时,控制接触面粗糙程度相同
D.用光线来研究光的直线传播
(5)根据力与运动的关系。如图乙所示你认为正确的观点是 。
A.小明 B.小华 C.都正确 D.都不正确
10.(春•南昌期末)小明利用如图所示的装置,探究在水平面上阻力对物体运动的影响,进行如下操作:
a、如图甲,将毛巾铺在水平木板上,让小车从斜面顶端由静止滑下,观察小车在水平面上通过的距离。
b、如图乙,取下毛巾,将棉布铺在斜面和木板上,让小车从斜面顶端由静止滑下,观察小车在水平面上通过的距离。
c、如图丙,取下棉布,让小车从斜面顶端由静止滑下,观察小车在水平面上通过的距离。
请针对以上操作回答下列问题:
(1)以上操作中错误的一次是 (选填“a”、“b”或“c”)。
(2)实验中小车每次都从斜面上同一位置由静止自由下滑,这样做的目的是:使小车从斜面上同一位置到达底端水平面时 。
(3)实验中改变小车所受阻力大小,是通过改变 来实现的。对比两次正确实验操作能说明:小车受到的阻力越小,通过的距离越 。
(4)纠正错误后,多次实验进行分析,并进一步推测:在水平面上滑行的小车,如果受到的阻力为零,它将做 运动。实验表明物体的运动 (填“需要”或“不需要”)力来维持。这样的实验方法叫做 。
(5)在大量类似实验基础上,牛顿概括出了著名的牛顿第一定律。在实际生活中有着广泛的应用。一架运输机参加某次抗震救灾时,在沿水平向右做匀速直线运动的过程中,间隔相同时间先后从飞机上静止释放三个相同的物资。若不计空气阻力,且地面水平。那么,在地面上看,能正确表示物资在空中的排列情况和着地位置的图示(戊)组合是
A.①⑥ B.②⑤ C.③④ D.①④
11.(秋•仓山区校级期末)小强和小红利用图甲所示的装置探究二力平衡条件。他们实验时发现,当分别往左、右两盘放入质量相等的钩码时,木块A处于静止状态,若再往右盘中增加一个钩码后,木块A仍处于静止状态;经过思考,小强用小车B替换了木块A再进行实验,如图乙所示;同时,小红用硬纸板C替换了木块A再进行实验,如图丙所示。
(1)关于他们的改进方案:用小车B及硬纸板C替换木块A,是为了 。
A.减少摩擦力对实验结果的影响 B.小卡片是比较容易获取的材料
C.容易让小卡片在水平方向上保持平衡 D.小卡片容易扭转
(2)小红将系于小卡片(重力可忽略不计)两端的线分别跨过左右支架上的滑轮,在线的两端挂上钩码,使作用在小卡片上的两个拉力方向 ,并通过调整 来改变拉力的大小。
(3)当小卡片平衡时,小华将小卡片扭转过一个角度,松手后小卡片 (选填“能”或“不能”)平衡,此实验说明两个力使物体平衡时,这两个力要在 。
12.(•张家界)在“探究二力平衡条件”的活动中,学习小组设计了图甲和图乙两种实验方案。
(1)当物体处于静止状态或 状态时,它受到的力是相互平衡的。
(2)从实验效果的角度分析,你认为 方案更好,理由是 。
(3)乙实验中向两端的小盘里加砝码,当两盘砝码质量 时,小卡片静止。
(4)把小卡片转过一个角度,然后松手,观察到小卡片转动,最后恢复到静止状态,说明两个力必须作用在 才能平衡。
(5)在小卡片平衡时,用剪刀将卡片从中间剪开,再松手时,小卡片运动,由此说明两个力必须作用在 才能平衡。
13.(•铁岭模拟)在“探究影响滑动摩擦力大小的因素”的实验中,小远完成了如图所示甲、乙、丙三次实验。测量滑动摩擦力时,小远用弹簧测力计水平拉动木块,使它沿水平方向做匀速直线运动。
(1)甲实验中,木块受到的摩擦力为 N,如果水平拉动木块向右做加速运动,木块受到的摩擦力将 (选填“变大”、“变小”或“不变”)。
(2)比较甲、乙两次实验,是为了探究滑动摩擦力的大小与 的关系。
(3)比较甲、丙两次实验, (选填“能”或“不能”)得出滑动摩擦力的大小与接触面的粗糙程度有关的结论,理由是 。
(4)小远得出滑动摩擦力与压力和接触面粗糙程度的关系后,还想探究滑动摩擦力与接触面受到压强的关系。他选择了一个长、宽、高不等且各表面粗糙程度相同的木块,设计了两种方案,你认为合理的是 (选填“A”或“B”)。
A.把木块分别平放、侧放在木板上,拉动木块,比较两次滑动摩擦力的大小;
B.木块平放在木板上,在木块上加不同质量的砝码,拉动木块,比较两次滑动摩擦力的大小。
14.(•云南模拟)为了探究“滑动摩擦力大小与什么因素有关”,小明设计了如图1所示的实验。
(1)实验过程中,弹簧测力计 (选填“必须”或“不必”)沿水平方向拉着物块做匀速直线运动,此时,滑动摩擦力 (选填“大于”、“等于”或“小于”)弹簧测力计的示数。
(2)在四次实验中,滑动摩擦力最小的是 (选填“甲”、“乙”“丙”或“丁”)。
(3)比较甲、乙实验,是为了研究滑动摩擦力大小与 有关;比较乙、丙实验,是为了研究滑动摩擦力大小与 有关。
(4)比较甲、丁实验,发现甲实验弹簧测力计的示数大于丁实验弹簧测力计的示数,小明得出结论:滑动摩擦力大小与接触面积的大小有关。你认为他的结论是 (选填“正确”或“错误”)的。
(5)小明要对实验装置进行改动,如图2所示,重复实验,发现效果更好,实验中,小明 (选填“一定”或“不一定”)要匀速拉动长木板。接触面
毛巾
棉布
木板
阻力的大小
大
较大
较小
小车移动的距离
18.3
22.6
26.7
实验次数
1
2
3
压力F/N
2
3
4
摩擦力f/N
0.8
1.2
1.6
实验次数
1
2
3
4
5
6
7
拉力(钩码总重)F/N
0
1
2
3
4
5
6
弹簧伸长量△L/cm
0
0.40
0.80
1.70
1.60
2.00
2.40
拉力/N
0
1
2
3
4
5
6
7
弹簧长度/cm
10.0
12.0
14.0
16.0
18.0
20.0
21.0
21.5
拉力的大小F/N
2
4
6
8
10
12
弹簧的伸长△L/cm
1
1.5
2
2.5
3
3.5
次数
1
2
3
4
木块的质量m/kg
0.1
0.2
0.3
0.4
木块的重力G/N
1
2
3
4
铁块的质量m/kg
0.1
0.2
0.3
0.4
铁块的重力G/N
1
2
3
4
次数
1
2
3
4
质量m/kg
0.1
0.2
0.3
0.4
重力G/N
1
3
4
试验次数
被测物体
物体质量m(kg)
重力G(N)
比值G/m(N/kg)
1
物体1
0.1
0.99
9.9
2
物体2
0.4
3.88
9.7
3
物体3
0.5
质量m(kg)
重力G(N)
0.05
0.5
0.10
1.0
0.15
1.5
0.20
2.0
0.25
2.5
0.30
3.0
m/kg
0.1
0.2
0.3
0.4
0.5
0.6
0.7
G/N
1
2
3
4
5
6
质量m/kg
0.06
0.10
0.18
0.22
0.32
0.34
重力G/N
0.6
1.0
1.8
2.2
3.2
3.4
被测物体
橡皮泥1
橡皮泥2
橡皮泥3
橡皮泥4
形状
长方体
三棱柱
四棱锥
球形
重力/N
4.2
3.8
3.6
4.4
质量m/kg
0.1
0.2
0.3
0.4
0.5
0.6
重力G/N
0.98
1.96
2.94
3.92
4.9
5.88
【期末专项突破】2022-2023学年人教版八年级物理下册期末难点题型专项练习:专题02 力与运动的关系(原卷版+解析版): 这是一份【期末专项突破】2022-2023学年人教版八年级物理下册期末难点题型专项练习:专题02 力与运动的关系(原卷版+解析版),文件包含期末专项突破2022-2023学年人教版八年级物理下册期末难点题型专项练习专题02力与运动的关系解析版docx、期末专项突破2022-2023学年人教版八年级物理下册期末难点题型专项练习专题02力与运动的关系原卷版docx等2份试卷配套教学资源,其中试卷共18页, 欢迎下载使用。
专题09 力与运动-中考物理实验与探究专题训练(全国通用): 这是一份专题09 力与运动-中考物理实验与探究专题训练(全国通用),文件包含专题09力与运动解析版docx、专题09力与运动原卷版docx等2份试卷配套教学资源,其中试卷共40页, 欢迎下载使用。
鲁教版八年级物理下册 专题06 浮力讲义(原卷+解析卷): 这是一份鲁教版八年级物理下册 专题06 浮力讲义(原卷+解析卷),文件包含专题06浮力讲义解析版docx、专题06浮力讲义原卷版docx等2份试卷配套教学资源,其中试卷共17页, 欢迎下载使用。

