高中化学第一单元 氯气及氯的化合物复习练习题
展开一、单选题
1.从元素化合价变化的角度分析,下列反应中,画线的物质发生氧化反应的是
A.B.
C.D.
2.下列反应中,氯元素全部被氧化的是
A.2Na+Cl2=2NaCl
B.2NaCl2Na+Cl2↑
C.NaOH+HCl=NaCl+H2O
D.2Cl2+2Ca(OH)2=CaCl2+Ca(ClO)2+2H2O
3.下列化学反应中,属于氧化还原反应但不属于置换反应的是
A.CuO+COCu+CO2B.Fe+H2SO4=FeSO4 + H2↑
C.2Na+2H2O=2NaOH + H2↑D.H2SO4+BaCl2=BaSO4↓+ 2HCl
4.下列说法中正确的是( )
A.有单质参加或生成的反应不一定属于氧化还原反应
B.Na2O、Fe2O3、Al2O3既属于碱性氧化物,又属于离子化合物
C.密闭容器中2ml SO2和1ml O2催化反应后分子总数为2NA
D.根据是否具有丁达尔效应,将分散系分为溶液、浊液和胶体
5.下列物质不能通过金属单质与非金属单质直接化合得到的是
A.B.C.D.
6.将新制氯水加入下列溶液中,得到无色溶液的是
A.AgNO3溶液B.FeCl2溶液C.NaBr溶液D.石蕊试液
7.下列变化一定要加入还原剂才能实现的是
A.B.C.D.
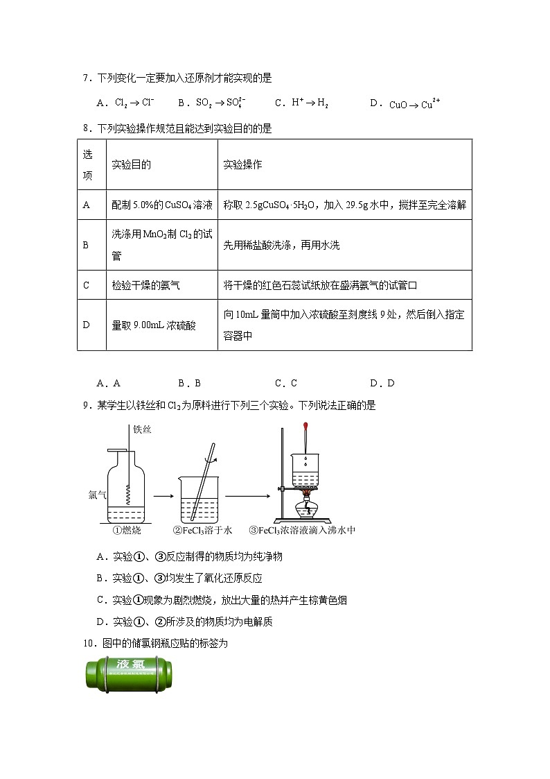
8.下列实验操作规范且能达到实验目的的是
A.AB.BC.CD.D
9.某学生以铁丝和Cl2为原料进行下列三个实验。下列说法正确的是
A.实验①、③反应制得的物质均为纯净物
B.实验①、③均发生了氧化还原反应
C.实验①现象为剧烈燃烧,放出大量的热并产生棕黄色烟
D.实验①、②所涉及的物质均为电解质
10.图中的储氯钢瓶应贴的标签为
A.易燃气体B.有机氧化物
C.毒性物质D.爆炸类物质
二、填空题
11.高铁酸钾(K2FeO4)是一种新型、高效、多功能绿色水处理剂,比Cl2、O2、ClO2、KMnO4氧化性更强,无二次污染,工业上是先制得高铁酸钠,然后在低温下,向高铁酸钠溶液中加入KOH至饱和,使高铁酸钾析出。
(1)干法制备高铁酸钠的主要反应为:2FeSO4+aNa2O2═2Na2FeO4+bX+2Na2SO4+cO2↑
该反应中物质X应是 ,b与c的关系是 。
(2)湿法制备高铁酸钾(K2FeO4)的反应体系中有六种数粒:Fe(OH)3、ClO-、OH-、FeO、Cl-、H2O。
①写出并配平湿法制高铁酸钾的离子反应方程式: 。
②每生成1mlFeO转移 ml电子,若反应过程中转移了0.3ml电子,则还原产物的物质的量为 ml。
12.(1)很多含氯物质都能做消毒剂。液氯可以用于饮用水消毒,但是消毒后的水中可能产生危害人体健康的有机氯化物。世界各国陆续开发新型自来水消毒剂,下列物质可以用于自来水消毒的有 。
A.Na2O2 B.ClO2 C.O3 D.O2 E.HCl
(2)84消毒液是一种常用消毒剂,其中的有效成分是 (写出化学式)。高铁酸钠(Na2FeO4)也可以用于作自来水处理剂,高铁酸钠处理过的水中含有氢氧化铁胶体,则高铁酸钠作自来水处理剂的优点是 。
(3)漂白粉的质量靠它的“有效氯”衡量。有效氯是根据它同盐酸作用时产生的氯气量来计算的。写出由漂白粉的有效成分Ca(ClO)2和浓HCl发生反应制备Cl2化学方程式: 。
生成的微量氯气与氢碘酸反应,可以得到碘单质,反应生成的碘与Na2S2O3可以定量的进行反应:2Na2S2O3+I2=Na2S4O6+2NaI,漂白粉的有效氯=×100%。漂白粉的有效氯一般高于30.0%,某化工厂漂白粉22.0g进行上述一系列反应进行测定,消耗硫代硫酸钠0.200ml,则其有效氯为 。
13.在下列反应中,水作氧化剂的是 。
A.Cl2+H2O⇌HCl+HClO
B.NaH+H2O=NaOH+H2↑
C.3Fe+4H2O(g)Fe3O4 + 4H2
D.H2+CuOH2O+Cu
E. 2NaCl+2H2O2NaOH+H2↑+Cl2↑
14.氯离子(Cl-)的检验方法
(1)在被测溶液中滴入适量 使其酸化,然后加入 溶液。
(2)现象:产生 ,加稀硝酸时,沉淀 。
(3)原理: 。
(4)加入稀硝酸的目的:排除 等离子的干扰。
15.按要求作答:
I、现有以下8种物质:①熔融状态的NaCl、②NO2、③NaHCO3、④铜、⑤AgCl、⑥酒精、⑦NaOH溶液、⑧FeCl3溶液。
(1)上述物质中,属于电解质的是 (填序号)。属于非电解质的是 (填序号)。
II、。
(2)用双线桥表示反应的电子转移方向和数目: 。
(3)氧化剂与还原剂的分子数之比为: 。
16.近年来,我国储氧纳米碳管研究获重大进展,电弧法合成的碳纳米管,常伴有大量物质-碳纳米颗粒(颗粒直径范围为5-20nm)。这种碳纳米颗粒可用氧化气化法提纯。其反应的化学方程式为:。
(1)纳米材料分散到溶剂中形成的分散系是 。
(2)K2Cr2O7中的Cr的化合价为 。反应中氧化剂是 ,发生 反应;还原剂是 ,具有 性。
(3)用双线桥法标出以上化学方程式中电子转移的方向和数目
17.按要求回答下列问题
(1)写出漂白液有效成分的化学式: 。
(2)下列几种物质①石墨②液态氯化氢③干冰④固体氯化钠⑤熔融氢氧化钠⑥稀硫酸⑦冰醋酸⑧乙醇。该状态下能导电的是 (填序号)。
(3)用单线桥法标出下列氧化还原反应电子转移的方向和数目并填空: , ;在该反应中,还原剂与氧化剂的个数之比是 。
18.氯气是一种重要的化工原料,它的发现和研究经过了化学家们的不懈努力。
(1)舍勒发现氯气的方法是实验室制取氯气(如图1)的主要方法之一。
①装置A中发生反应的化学方程式为 。
②装置B中饱和食盐水的作用是 。
(2)泰纳将氯气通入石灰水,并进一步改进,制得了我们现在常用的漂白粉。漂白粉溶于水后,会与空气中的反应产生具有漂白、杀菌作用的 (填化学式)。
(3)贝托莱发现氯气能溶于水。同学们利用数字化实验探究氯水失效的原因,进行实验:用强光照射盛有新制氯水的密闭广口瓶,并用传感器测定广口瓶中氯离子浓度和广口瓶中氧气的体积分数,得到如图2曲线。
①解释图2两图中曲线变化的原因 (用化学方程式表示)。
②上述整个实验过程中,溶液的变化情况是 。
(4)向含有酚酞的溶液中滴加氯水,当氯水滴到一定量时,溶液红色会褪去。
①产生上述现象的原因可能有两种:一种是氯水中的酸与氢氧化钠发生中和反应,另一种是 。
②设计实验验证溶液红色褪去的原因 。(写出实验操作、现象及结论)。
(5)亚氯酸钠()是一种重要的含氯消毒剂,主要用于水的消毒以及砂糖、油脂的漂白与杀菌。以下是过氧化氢法生产亚氯酸钠的工艺流程图:
已知:a.的溶解度随温度升高而增大,适当条件下可结晶析出;
b.纯易分解爆炸,一般用稀有气体或空气稀释到10%以下较安全。
①发生器中发生反应的离子方程式为 ,在发生器中鼓入空气的作用可能是 (填字母,下同)。
A.将氧化成,增强酸性
B.稀释以防止爆炸
C.将氧化成
②吸收塔中为防止被还原成,所用还原剂的还原性应适中。除外还可以选择的还原剂是 。
A. B. C. D.
19.鲜榨苹果汁是人们喜爱的饮料。由于此饮料中含有Fe2+,现榨的苹果汁在空气中会由淡绿色的Fe2+变为棕黄色的 Fe3+。这个变色的过程中的Fe2+被 (填“氧化”或“还原”)。若在榨汁的时候加入适量的维生素C,可有效防止这种现象的发生。这说明维生素C具有: (选择填空)。
A.氧化性B.还原性C.酸性D.碱性
20.NaCl是一种化工原料,可以制备多种物质,如下图所示。
回答问题:
(1)氯化钠溶液通电后,发生反应的离子方程式为 ,氢气在氯气中燃烧的现象是 。
(2)氯气通入石灰乳中制取漂白粉的离子方程式为 ,从氧化剂、还原剂的角度分析,该反应中氯气的作用是 。
(3)漂白粉的有效成分是 (填化学式),漂白粉久置于空气中会变质,用化学方程式描述其变质的原因 。
三、实验探究题
21.某学生设计如图实验装置,利用氯气与潮湿的消石灰反应制取少量漂白粉(这是一个放热反应),据此回答下列问题:
(1)装置B中发生反应的化学方程式为 。
(2)漂白粉将在U形管中产生,其化学反应方程式为 。
(3)此实验结果所得Ca(ClO)2产率太低、经分析并查阅资料发现主要原因是在U形管中存在两个副反应:
①温度较高时氯气与消石灰反应生成了Ca(ClO3)2,为避免此副反应的发生,可采取的措施是 。
②试判断另一个副反应是(用化学方程式表示) ,为避免此副反应发生,可采取的措施是 。
22.某学习小组为探究甲烷与氯气的反应,设计了如图装置
回答下列问题:
(1)装置B中发生反应的化学方程式为 。
(2)装置C的作用是 。
(3)装置E中经过高压汞灯的强光照射后,生成的含氯有机物最多有 种,且E中实验现象有 。
(4)F中球形干燥管的作用是 。
(5)某同学取反应后F中的溶液,加入足量硝酸酸化的硝酸银溶液,产生白色沉淀,就证明甲烷与氯气发生了取代反应,你认为是否合理 ,请说明理由 。
23.已知无水FeCl3在空气中易潮解,加热易升华。实验室利用如图所示实验装置制取无水FeCl3(加热和夹持装置略去)。
回答下列问题:
(1)仪器a的名称是 ,装置A发生反应的化学方程式为 。
(2)溶液X是 ;装置D发生反应的化学方程式为 。
(3)实验结束时,应先熄灭 (填“A”或“D”)处酒精灯;E中冷水的作用是 。
(4)装置F的作用是 ;装置G发生反应的离子方程式 。
参考答案:
1.C
【详解】A.氧化反应的特征是元素化合价升高。,硫元素、氧元素的化合价均没有变化,未发生氧化反应,A错误;
B.,铜元素的化合价由+2价降低到0价,发生还原反应,B错误;
C.,铁元素的化合价由0价升高到+2价,发生氧化反应,C正确;
D.,氢元素的化合价由+1价降低到0价,发生还原反应,D错误;
故合理选项是C。
2.B
【详解】A. 该反应中Cl元素化合价由0价变为−1价,所以氯元素得电子化合价降低,全部被还原,故A错误;
B. 该反应中Cl元素化合价由−1价变为0价,所以Cl元素失电子化合价升高,全部被氧化,故B正确;
C. 该反应中没有电子转移,所以不是氧化还原反应,属于复分解反应,故C错误;
D. 该反应中Cl元素化合价由0价变为−1价、+1价,所以Cl元素被氧化、被还原,故D错误;
故选:B。
3.A
【详解】A.反应中Cu、C的价态发生改变,属于氧化还原反应,但反应物中没有单质参加反应,不属于置换反应,A符合题意;
B.反应Fe+H2SO4=FeSO4+H2↑既属于氧化还原反应,又属于置换反应,B不符合题意;
C.反应2Na+2H2O=2NaOH + H2↑既属于氧化还原反应,又属于置换反应,C不符合题意;
D.反应H2SO4+BaCl2=BaSO4↓+2HCl属于非氧化还原反应,肯定不是置换反应,D不符合题意;
故选A。
4.A
【详解】A.氧气转化为臭氧的反应中,有单质参加和生成,但没有元素的化合价变化,不属于氧化还原反应,故A正确;
B.Al2O3为两性氧化物, Na2O、Fe2O3为碱性氧化物,均为离子化合物,故B错误;
C.二氧化硫和氧气的反应为可逆反应,不能进行彻底,反应后分子总数多于2NA个,故C错误;
D.将分散系分为溶液、浊液和胶体,是根据分散质的直径大小划分的,故D错误;
故选A。
【点睛】本题的易错点为A,要转移同素异形体间的转化,有单质参加和生成,不属于氧化还原反应,要记住这些特殊的例子。
5.C
【详解】A.铜与氯气反应生成氯化铜,Cu+Cl2CuCl2,A错误;
B.铁与氯气反应生成铁的高价化合物氯化铁,2Fe+3Cl22FeCl3,B错误;
C.氯气的氧化性很强,与铁反应只能生成氯化铁,不能直接化合得到,C正确;
D.铁与氧气反应生成四氧化三铁,3Fe+2O2,D错误;
故选C。
6.D
【详解】A.新制氯水中含有氯离子,加入到硝酸银溶液中会生成氯化银沉淀,A不符合题意;
B.新制氯水加入到氯化亚铁溶液中,氯化亚铁被氧化得到氯化铁,溶液显淡黄色,B不符合题意;
C.新制氯水加入到溴化钠溶液生成溴单质,溴单质的水溶液为淡黄色,C不符合题意;
D.新制氯水中含有HClO,具有漂白性,会将石蕊漂白,最终得到无色溶液,D符合题意;
综上所述答案为D。
7.C
【详解】A.的过程中,Cl元素化合价被降低,加入还原剂或者自身发生氧化还原反应实现,A错误;
B.的过程中,S元素化合价被升高,加入氧化剂实现,B错误;
C.的过程中,H元素化合价被降低,加入还原剂实现,C正确;
D.的过程中,Cu的化合价没有发生变换,不需要加入还原剂,D错误;
答案选C。
8.A
【详解】·5H2O中硫酸铜的质量是,称取2.5gCuSO4·5H2O,加入29.5g水中,搅拌至完全溶解所得溶质的质量分数为=5.0%,A正确;
B.洗涤用MnO2制Cl2的试管应该用浓盐酸,稀盐酸与二氧化锰不反应,B错误;
C.检验干燥的氨气应该将湿润的红色石蕊试纸放在盛满氨气的试管口,C错误;
D.量取9.00mL浓硫酸应该用酸式滴定管(精确度0.01mL),量筒精确度为0.1mL,D错误;
答案选A。
9.C
【详解】A.实验③制得的Fe(OH)3胶体属于混合物,故A错误;
B.实验①反应中Fe、Cl元素化合价发生了变化,属于氧化还原反应,实验③水解无化合价变化,不属于氧化还原反应,故B错误;
C.灼热的铁丝在氯气中剧烈燃烧时放出大量的热,产生棕黄色FeCl3的烟,故C正确;
D.实验①中涉及的物质Cl2、铁丝均属于单质,既不属于电解质也不属于非电解质,故D错误;
综上所述,说法正确的是C项,故答案为C。
10.C
【详解】A.液氯是氯气经加压转化得到的,不是易燃气体,故A不选;
B.液氯为单质,不是有机氧化物,故B不选;
C.氯气是一种有毒气体,所以液氯是毒性物质,故C选;
D.氯气不是可燃性气体,不属于爆炸类物质,故D不选;
答案选C。
11.(1) Na2O b=2c
(2) 2Fe(OH)3+3ClO-+4OH-=2FeO+3Cl-+5H2O 3 0.15
【详解】(1)反应中铁元素由+2价升高到+6价,过氧化钠中的部分氧由-1价升高到0价,根据氧化还原反应中元素化合价升降规律,过氧化钠中的另一部分氧一定会由-1价降低到-2价,反应中硫、铁原子已经守恒,故X只能为Na2O,配平后方程式为:2FeSO4+6Na2O22Na2FeO4+2Na2O+2Na2SO4+O2↑,则b=2c,故答案为:Na2O;b=2c;
(2)①高铁酸钾是生成物,则Fe(OH)3是反应物,该反应中Fe元素化合价由+3价变为+6价,则Fe(OH)3是还原剂,还需要氧化剂参加反应,ClO-具有强氧化性,所以ClO-是反应物,生成物是Cl-,Cl元素化合价由+1价变为-1价,转移电子数为6,溶液在碱性条件下进行,则氢氧化根离子参加反应,生成水,反应的离子方程式为2Fe(OH)3+3ClO-+4OH-=2FeO+3Cl-+5H2O,故答案为:2Fe(OH)3+3ClO-+4OH-=2FeO+3Cl-+5H2O;
②2Fe(OH)3+3ClO-+4OH-=2FeO+3Cl-+5H2O中Fe元素化合价由+3价升高到+6价,则该反应中转移电子数为6,每生成1ml FeO转移电子物质的量为=3ml,该反应中还原产物是氯离子,若反应过程中转移了0.3ml电子,则还原产物的物质的量==0.15ml,故答案为:3;0.15。
12. BC NaClO Na2FeO4有强氧化性,能杀菌消毒,其还原产物Fe3+水解得到Fe(OH)3胶体,有吸附性,能净水 Ca(ClO)2+4HCl(浓)=CaCl2+2Cl2↑+2H2O 32.3%
【分析】常见消毒剂有强氧化性,且不影响水质;结合Na2FeO4的强氧化性和还原产物易水解生成胶体分析;结合有效氯的概念和电子守恒分析。
【详解】(1)A.Na2O2不能用于自来水消毒,因其与水反应会生成NaOH,具有腐蚀性,影响人体健康,故A错误;
B.ClO2具有氧化性,可以做自来水消毒剂,故B正确;
C.O3具有氧化性,可以做自来水消毒剂,故C正确;
D.氧气水中溶解度小,漂白效率低,不用于自来水消毒,故D错误;
E.SO2是有毒气体,只有漂白性,无强氧化性,不可以做自来水消毒剂,故E错误;
故答案为BC;
(2)漂白液是一种常用消毒剂,主要成分为NaClO;高铁酸钠(Na2FeO4)具有强氧化性,可以消毒杀菌,也可以用于作自来水处理剂,高铁酸钠处理过的水中含有氢氧化铁胶体具有较大表面积,可以吸附悬浮杂质,则高铁酸钠作自来水处理剂的优点是:既可以杀菌消毒,也可以净水;
(3)漂白粉的有效成分Ca(ClO)2和浓HCl发生反应生成Cl2的同时,有CaCl2和水生成,发生反应的化学方程式为Ca(ClO)2+4HCl(浓)=CaCl2+2Cl2↑+2H2O;漂白粉22g进行上述一系列反应进行测定,消耗硫代硫酸钠0.2ml,根据2Na2S2O3~I2~Cl2,则生成的氯气为0.1ml,则有效氯===32.3%。
【点睛】考查氯及其化合物的性质与应用,明确常用漂白剂的漂白原理是解题关键,易错点是忽视Na2FeO4的还原产物生成胶体的净水作用,有效氯计算过程中关系式的建立应以电子守恒为依据。
13.BCE
【分析】此题考查的是对于氧化还原反应基本概念的理解,抓住氧化还原的本质即电子得失与偏移,这一过程的直观表现就是元素化合价的变化,因此水中的氢元素如果发生了降价,就证明起到了氧化剂的作用。
【详解】A.水中的H元素未变价,发生变价的只有Cl元素,A项不符合;
B.中的H为-1价,反应后变成0价,起还原剂的作用;水中的H为+1价,反应后变成0价,起氧化剂的作用,B项符合;
C.反应前后,氢元素从+1价变成了0价,水起到了氧化剂的作用,C项符合;
D.反应前后,氢元素从0价变成了+1价,水是氧化产物不是氧化剂,D项不符合;
E.反应前后,氢元素从+1价变成了0价,水起到了氧化剂的作用,E项符合;
答案为BCE。
【点睛】氧化还原反应的本质是电子得失或偏移,直观表现是元素价态的升降变化,因此判断物质在反应过程中的作用,就可以从价态变化的具体情况入手分析。
14.(1) 稀硝酸 AgNO3
(2) 白色沉淀 不溶解
(3)Ag++Cl-=AgCl↓
(4)CO
【解析】(1)
检验氯离子的操作方法是向被测溶液中滴入适量稀硝酸酸化,排除其他碳酸根等阴离子影响,然后加入AgNO3溶液。
(2)
现象:产生白色沉淀,加稀硝酸时,沉淀不溶解。
(3)
原理:银离子和氯离子结合成氯化银沉淀,Ag++Cl-=AgCl↓。
(4)
加入稀硝酸的目的:排除CO等离子的干扰。
15.(1) ①③⑤ ②⑥
(2)
(3)1:5
【详解】(1)电解质是指在水溶液中或熔融状态下能导电的化合物,酸、碱、盐、活泼金属氧化物均为电解质,所以①熔融状态的、③、⑤为电解质;非电解质是指在水溶液中和熔融状态下都不能导电的化合物,非金属氧化物、部分非金属氢化物、大多数有机物都属于非电解质,所以②、⑥酒精为非电解质。
(2)反应中,,,故用双线桥法表示为:。
(3)在反应中,,化合价降低,用作氧化剂,,化合价升高,作还原剂,根据得失电子守恒,氧化剂与还原剂的分子数之比为1:5。
16.(1)胶体
(2) +6价 K2Cr2O7 还原 C 还原
(3)
【解析】(1)
由于碳纳米颗粒的直径范围为5~20nm,所以纳米材料分散到溶剂中形成的分散系是胶体;
(2)
K2Cr2O7中K是+1价,O是-2价,则根据化合价代数和为0可知Cr的化合价为+6价。反应中Cr元素化合价降低,得到电子,氧化剂是K2Cr2O7,氧化剂发生还原反应;碳元素化合价升高,失去电子,被氧化,还原剂是C,还原剂具有还原性;
(3)
碳元素化合价从0价升高到+4价,失去4个电子,Cr元素化合价从+6价降低到+3价,则用双线桥法标出以上化学方程式中电子转移的方向和数目为。
17.(1)NaClO
(2)①⑤⑥
(3) 4:5
【详解】(1)漂白液是氯气与氢氧化钠溶液发生反应制备而得,所以其有效成分为NaClO;
(2)有自由移动的电子或离子的物质可导电,则上述物质中,①石墨含自由移动的电子,⑤熔融氢氧化钠⑥稀硫酸含自由移动的离子,均可导电,故答案为:①⑤⑥;
(3)反应中,N元素化合价从-3价升高到+2价,升高5价,共有4个N原子失去电子,所以失去电子总数为20e-,用单线桥可表示为:;在该反应中,NH3失去电子,作还原剂,NO得到电子,为氧化剂,则两者的个数之比是4:5。
18.(1) 除去中的
(2)
(3) 先减小后不变
(4) 氯水中的次氯酸具有强氧化性,将溶液中的酚酞氧化 取少量已经褪色的溶液于试管中,滴加氢氧化钠溶液至溶液呈碱性,若溶液变红色,则说明褪色的原因为前者;若溶液不变红,则说明褪色的原因为后者
(5) B A
【详解】(1)①实验室制取氯气是二氧化锰与浓盐酸反应,装置A中发生反应的化学方程式为;
②装置B中饱和食盐水的作用是除去中的;
(2)漂白粉的有效成分为次氯酸钙,溶于水后,会与空气中的反应产生具有漂白、杀菌作用的;
(3)①不稳定,见光受热易分解,;
②使体积分数增加,Cl2与水不断反应和HClO分解生成的HCl使溶液中c(Cl-)增大,盐酸为强酸,酸性越强,pH越小(最终不变),所以在上述整个实验过程中测定溶液pH的变化是减小;
(4)①氯水中的次氯酸具有强氧化性,可以氧化酚酞,使溶液褪色,
②可以取少量已经褪色的溶液于试管中,向其中加入氯氧化钠溶液至溶液呈碱性,若溶液变红色,说明褪色的原因为前者,若溶液不变红,说明褪色的原因为后者;
(5)①发生器中与发生氧化还原反应,生成与Na2SO4,离子方程式为:;由信息②可知,纯ClO2易分解爆,发生器中鼓入空气的作用应是稀释C1O2以防止爆炸,故选B;
②还原性要适中,还原性太强,会将ClO2还原为更低价态产物,影响NaClO2生产;方便后续分离提纯,加入试剂不能干扰后续生产。Na2O2溶于水相当于H2O2,Na2S、FeCl2还原性较强,生成物与NaClO2分离比较困难,O3是常见的氧化剂,故选A。
19. 氧化 B
【详解】Fe2+变成Fe3+,化合价升高,被氧化,加入维生素C,可以防止Fe2+变为Fe3+,维生素表现还原性。
20. 2Cl-+2H2OCl2↑+H2↑+2OH- 安静的燃烧,发出苍白色火焰 2Cl2 + 2Ca(OH)2=2Ca2+ +2Cl- + 2ClO- +2H2O 既是氧化剂又是还原剂 Ca(ClO)2 Ca(ClO)2 +CO2 + H2O=CaCO3↓+2HClO
【分析】电解食盐水,可生成NaOH、H2和Cl2,氯气与石灰乳反应生成氯化钙、次氯酸钙和水,根据化合价判断氯气的作用,以此解答该题。
【详解】(1)氯化钠溶液通电后,氢离子和氯离子分别放电,发生反应的离子方程式为2Cl-+2H2OCl2↑+H2↑+2OH-,氢气在氯气中燃烧生成氯化氢,实验现象是安静的燃烧,发出苍白色火焰。
(2)氯气通入石灰乳中制取漂白粉的离子方程式为2Cl2 + 2Ca(OH)2=2Ca2+ +2Cl- + 2ClO- +2H2O,氯元素的化合价即升高又降低,所以Cl2既是氧化剂又是还原剂;
(3)漂白粉的有效成分是次氯酸钙,化学式为Ca(ClO)2,漂白粉久置于空气中会变质,是因为吸收二氧化碳转化为碳酸钙和次氯酸,用化学方程式描述其变质的原因为Ca(ClO)2 +CO2 + H2O=CaCO3↓+2HClO。
21. MnO2+4HCl(浓)MnCl2+Cl2↑+2H2O 2Cl2+2Ca(OH)2=CaCl2+Ca(ClO)2+2H2O 将U形管置于冷水浴中 2HCl+Ca(OH)2=CaCl2+2H2O 在制取氯气与U形管之间安装一个盛有饱和NaCl溶液的洗气装置
【分析】浓盐酸与MnO2混合加热反应制取Cl2,潮湿的Cl2与消石灰在U形管中反应制取漂白粉,该反应是放热反应,温度过高会发生副反应产生Ca(ClO3)2,要采取降温措施;另外Cl2中混有的HCl也会反应消耗Ca(OH)2,可通过除去Cl2中HCl的方法避免该反应的发生。
【详解】(1)在装置B中MnO2与浓盐酸混合加热反应制取Cl2,发生反应的化学方程式为MnO2+4HCl(浓)MnCl2+Cl2↑+2H2O;
(2)装置B中反应产生的Cl2与U形管内与消石灰反应制取漂白粉,其化学反应方程式为2Cl2+2Ca(OH)2=CaCl2+Ca(ClO)2+2H2O;
(3)此实验结果所得Ca(ClO)2产率太低,经分析并查阅资料发现主要原因是在U形管中存在两个副反应:
①制取漂白粉的反应是放热反应,在温度较高时氯气与消石灰反应生成了Ca(ClO3)2,为避免此副反应的发生,可采取的措施是将U形管置于冷水浴中。
②另一个副反应是由于制取氯气时使用的浓盐酸具有挥发性,氯气中含有的杂质HCl与Ca(OH)2发生反应,用化学方程式表示为2HCl+Ca(OH)2=CaCl2+2H2O,为避免此副反应发生,可采取的措施是在制取氯气与U形管之间安装一个盛有饱和NaCl溶液的洗气装置。
【点睛】本题考查了氯气的实验室制取方法及实验室制漂白粉的原理及影响因素等。掌握反应原理是本题解答关键。制取温度不同,反应产物不同,充分考虑物质的成分及外界条件对物质制取的影响。
22. MnO2+4HCl (浓)MnCl2+Cl2↑+2H2O 除去氯气中的氯化氢 4 E管内壁上有油珠,气体颜色变浅 防止倒吸 不合理 未反应完的氯气通入氢氧化钠溶液后,所得溶液也能与硝酸银溶液反应生成沉淀
【分析】二氧化锰与浓盐酸在加热的条件下反应生成氯气,饱和食盐水是为了除去氯气中的氯化氢气体,再经过浓硫酸的干燥,甲烷和氯气在E装置中经过高压汞灯的强光照射后发生反应,F中的氢氧化钠溶液可以防止倒吸,据此分析。
【详解】(1)装置B中是二氧化锰与浓盐酸反应制取氯气的装置,发生反应的化学方程式为MnO2+4HCl (浓)MnCl2+Cl2↑+2H2O;
(2)氯气在饱和食盐水中的溶解度较小,氯化氢可以被饱和食盐水吸收,装置C的作用是除去氯气中的氯化氢;
(3)装置E中经过高压汞灯的强光照射后,甲烷和氯气发生取代反应生成的含氯有机物最多有一氯甲烷、二氯甲烷、三氯甲烷、四氯化碳4种,由于二氯甲烷、三氯甲烷、四氯化碳都是液体,E中实验现象有E管内壁上有油珠,气体颜色变浅;
(4)F中球形干燥管的作用是防止倒吸;
(5)某同学取反应后F中的溶液,加入足量硝酸酸化的硝酸银溶液,产生白色沉淀,就证明甲烷与氯气发生了取代反应,结论不合理,由于未反应完的氯气通入氢氧化钠溶液后,所得溶液也能与硝酸银溶液反应生成沉淀。
23. 分液漏斗 MnO2+4HCl(浓)=MnCl2+Cl2↑+2H2O 饱和食盐水(饱和NaCl溶液) 2Fe+3Cl22FeCl3 D 冷凝FeCl3 防止G中水蒸气进入E中FeCl3潮解 Cl2+2OH=Cl-+ClO-+H2O
【分析】装置A中利用MnO2和浓盐酸制得Cl2,因盐酸有挥发性,Cl2中混有的HCl和水蒸气需要利用B中饱和食盐水和C中浓硫酸除去,干燥Cl2在D和铁粉共热生成的FeCl3在装置E中凝华,尾气中氯气用NaOH溶液吸收,据此解题。
【详解】(1) 盛装浓盐酸的仪器a名称为分液漏斗;利用MnO2和浓盐酸反应生成氯气的化学方程式为MnO2+4HCl(浓)MnCl2+Cl2↑+2H2O,故答案为:分液漏斗;MnO2+4HCl(浓)MnCl2+Cl2↑+2H2O;
(2)A中制得的Cl2中混有挥发出的HCl和水蒸气,利用B中饱和食盐水吸收HCl和C中浓硫酸除去H2O;装置D中Cl2和铁粉共热生成的FeCl3,发生反应的化学方程式为2Fe+3Cl22FeCl3,故答案为:饱和食盐水(饱和NaCl溶液);2Fe+3Cl22FeCl3;
(3)实验结束时先熄灭D处酒精灯,并继续加热装置A中酒精灯,利用生成的氯气防止有空气进入D中,直到试管冷却;冰水有降温的作用,无水FeCl3气体遇冷会凝华为固体,故答案为:D;冷凝FeCl3;
(4)无水FeCl3在空气中易潮解,则装置F中CaCl2的作用是防止G中水蒸气进入E中;装置G中NaOH溶液是吸收尾气中的Cl2,防止污染环境,发生反应的离子方程式为Cl2+2OH-=Cl-+ClO-+H2O,故答案为:防止G中水蒸气进入E中;Cl2+2OH=Cl-+ClO-+H2O。
选项
实验目的
实验操作
A
配制5.0%的CuSO4溶液
称取2.5gCuSO4·5H2O,加入29.5g水中,搅拌至完全溶解
B
洗涤用MnO2制Cl2的试管
先用稀盐酸洗涤,再用水洗
C
检验干燥的氨气
将干燥的红色石蕊试纸放在盛满氨气的试管口
D
量取9.00mL浓硫酸
向10mL量筒中加入浓硫酸至刻度线9处,然后倒入指定容器中
化学必修 第一册第一单元 含硫化合物的性质巩固练习: 这是一份化学必修 第一册第一单元 含硫化合物的性质巩固练习,共22页。试卷主要包含了单选题,填空题,实验探究题等内容,欢迎下载使用。
化学必修 第一册专题3 从海水中获得的化学物质第一单元 氯气及氯的化合物课后复习题: 这是一份化学必修 第一册专题3 从海水中获得的化学物质第一单元 氯气及氯的化合物课后复习题,共16页。试卷主要包含了单选题,填空题,实验题等内容,欢迎下载使用。
高中化学苏教版 (2019)必修 第一册第一单元 氯气及氯的化合物综合训练题: 这是一份高中化学苏教版 (2019)必修 第一册第一单元 氯气及氯的化合物综合训练题,共13页。试卷主要包含了单选题,填空题,实验题等内容,欢迎下载使用。

