人教版六年级上册5 圆2 圆的周长测试题
展开
这是一份人教版六年级上册5 圆2 圆的周长测试题,共55页。试卷主要包含了选择题,填空题,判断题,解答题等内容,欢迎下载使用。
一、选择题
1.一个半圆面,半径是4分米,它的周长是( )分米。
A.12.56B.16.56C.20.56D.33.12
2.一个圆的直径扩大2倍,那么这个圆的周长就扩大( ).
A.6.28倍B.2倍C.4倍D.2π倍
3.小圆的直径是2厘米,大圆的直径是3厘米,它们的周长之比是( )
A.B.C.D.
4.如图,它的周长是( )cm。
A.12.56B.6.28C.10.28D.8.28
5.如图,圆的半径是1厘米,阴影部分的周长是( )厘米。
A.3.14B.6.28C.11.28D.14.28
6.图中,从A到B的两条路中,( )。
A.①长一些B.②长一些C.同样长D.无法比较
7.教室里有一只钟,它的分针长24cm.第三节课的上课时间是10:10—10:50,在这40分钟时间里,分针的尖端走过的路程是( )厘米.
A.16πB.24πC.32πD.384π
二、填空题
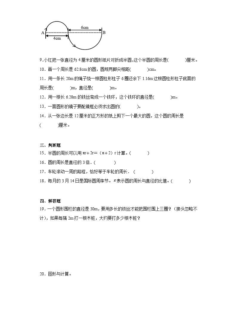
8.如图,一只蚂蚁沿着两个半圆的弧从点A爬行到点B,蚂蚁爬行的路程是( )厘米。
9.小红把一张直径为4厘米的圆形纸片对折成半圆,这个半圆的周长是( )厘米。
10.画一个周长是62.8cm的圆,圆规两脚尖相距( )cm。
11.用一条长20m的绳子绕一根圆柱形柱子6圈还余下1.16m这根圆柱形柱子底面的周长是( )m,直径是( )m。
12.用一根长6.28m的铁丝弯成一个铁环,这个铁环的直径是( )m。
13.一面圆形的镜子要配镜框必须求出圆的( )。
14.从一张边长是12厘米的正方形的纸上剪下一个最大的圆,这个圆的周长是( )厘米。
三、判断题
15.半圆的周长可以用πr+2r=(π+2)r计算。( )
16.圆的周长是直径的3倍.( )
17.车轮滚动一周的路程,恰好等于车轮的周长. ( )
18.每月的3月14日是国际圆周率节。表示圆的周长与直径的比值。( )
四、解答题
19.一个圆形围栏的直径是30m,要用多长的铁丝才能把围栏围上三圈?(接头忽略不计),如果每隔2m打一根木桩,大约要打多少根木桩?
20.图形与计算。
(1)在方格图中,照样子画出右边的图形。
(2)如果每个小正方形的面积是1平方厘米,求出右边这个图形的周长。
21.一种型号的自行车,车轮的外直径约是70厘米。
(1)这种型号的自行车的车轮转一周,自行车大约前进多少米?
(2)如果自行车的车轮平均每分钟转100周,小玲骑这辆车到离家2000米的学校,大约需要多长时间?(结果保留整数)
22.下图是某花园小区的喷水池,要在水池边每隔20厘米安装一颗小夜灯,一共需要多少颗小夜灯?
23.李叔叔驾车去快乐剧场观看表演。他的汽车轮胎的外直径为,如果每分钟转500圈,那么李叔叔的车速是多少千米/时?(π值取整数3)
参考答案:
1.C
2.B
3.B
4.C
5.D
6.C
7.C
8.15.7
9.10.28
10.10
11. 3.14 1
12.2
13.周长
14.37.68
15.√
16.×
17.√
18.√
19.282.6m,47根
20.(1)
(2)3πcm
21.(1)2.198米
(2)10分钟
22.157颗
23.72千米/时
相关试卷
这是一份小学数学人教版六年级上册5 圆2 圆的周长达标测试,共10页。试卷主要包含了2 圆的周长,56B.16C.25,5米),14×4=12,77<49等内容,欢迎下载使用。
这是一份数学六年级上册2 圆的周长同步达标检测题,共10页。试卷主要包含了选择题,填空题,判断题,解答题等内容,欢迎下载使用。
这是一份数学五年级上册5 简易方程2 解简易方程本节综合习题,文件包含Unit6语音复习讲义-2023-2024学年六年级英语上册单元速记·巧练人教PEP版docx、Unit6语音复习讲义-2023-2024学年六年级英语上册单元速记·巧练人教PEP版mp3mp3等2份学案配套教学资源,其中学案共5页, 欢迎下载使用。

