初中生物人教版 (新课标)八年级上册第七节 哺乳动物课堂检测
展开1.下列生物中牙齿分化为门齿、犬齿、臼齿的是( )
A. 青蛙 B. 家兔 C. 家鸽 D. 狼
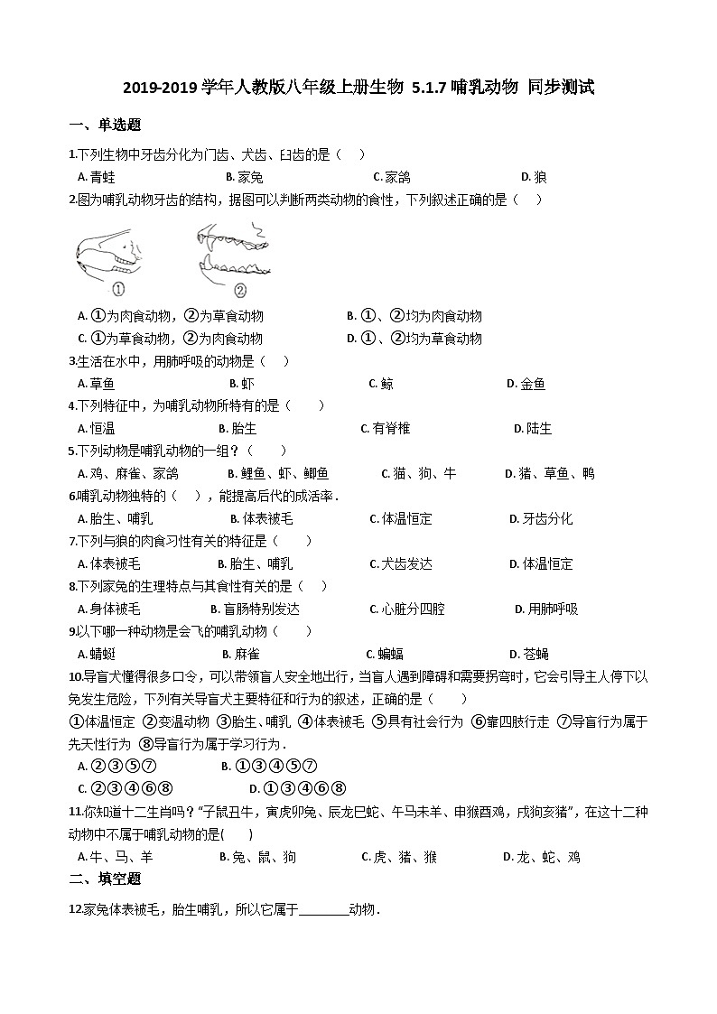
2.图为哺乳动物牙齿的结构,据图可以判断两类动物的食性,下列叙述正确的是( )
A. ①为肉食动物,②为草食动物 B. ①、②均为肉食动物
C. ①为草食动物,②为肉食动物 D. ①、②均为草食动物
3.生活在水中,用肺呼吸的动物是( )
A. 草鱼 B. 虾 C. 鲸 D. 金鱼
4.下列特征中,为哺乳动物所特有的是( )
A. 恒温 B. 胎生 C. 有脊椎 D. 陆生
5.下列动物是哺乳动物的一组?( )
A. 鸡、麻雀、家鸽 B. 鲤鱼、虾、鲫鱼 C. 猫、狗、牛 D. 猪、草鱼、鸭
6.哺乳动物独特的( ),能提高后代的成活率.
A. 胎生、哺乳 B. 体表被毛 C. 体温恒定 D. 牙齿分化
7.下列与狼的肉食习性有关的特征是( )
A. 体表被毛 B. 胎生、哺乳 C. 犬齿发达 D. 体温恒定
8.下列家兔的生理特点与其食性有关的是( )
A. 身体被毛 B. 盲肠特别发达 C. 心脏分四腔 D. 用肺呼吸
9.以下哪一种动物是会飞的哺乳动物( )
A. 蜻蜓 B. 麻雀 C. 蝙蝠 D. 苍蝇
10.导盲犬懂得很多口令,可以带领盲人安全地出行,当盲人遇到障碍和需要拐弯时,它会引导主人停下以免发生危险,下列有关导盲犬主要特征和行为的叙述,正确的是( )
①体温恒定 ②变温动物 ③胎生、哺乳 ④体表被毛 ⑤具有社会行为 ⑥靠四肢行走 ⑦导盲行为属于先天性行为 ⑧导盲行为属于学习行为.
A. ②③⑤⑦ B. ①③④⑤⑦
C. ②③④⑥⑧ D. ①③④⑥⑧
11.你知道十二生肖吗?“子鼠丑牛,寅虎卯兔、辰龙巳蛇、午马未羊、申猴酉鸡,戌狗亥猪”,在这十二种动物中不属于哺乳动物的是( )
A. 牛、马、羊 B. 兔、鼠、狗 C. 虎、猪、猴 D. 龙、蛇、鸡
二、填空题
12.家兔体表被毛,胎生哺乳,所以它属于________动物.
13.生物的种类不同,生活的环境不一样,呼吸方式也不相同.如:蝗虫用气管呼吸;鲫鱼用________呼吸;海豚用________呼吸;鸟类用肺进行呼吸,用________辅助呼吸.
14.哺乳动物的主要特征:体表被毛,________和________,牙齿分化为________、________和________.
15.绝大多数哺乳动物的生殖和哺育后代方式是________、________,与鸟类的卵生生殖方式相比,这种方式有利于提高________.
16.麋鹿,俗称四不象,原是我国特有的珍贵兽类,具有特殊的纪念意义,现为国家一级保护动物。
(1)该种动物的生殖发育特点是________ ,该类动物与人都用肺呼吸,血液循环包括________ 和________ 两条途径。
(2)如右图是麋鹿的上、下颌骨及牙齿的示意图,与它的牙齿相比较,狼的牙齿多了的结构是:________ 。
根据牙齿的分化情况可以推断出:麋鹿最可能是植食性动物,那么该动物消化管的特点是________ 。
(3)现在,我国国家一级保护动物共90多种,我们应该还知道大熊猫、白鳍豚、扬子鳄、华南虎、红珊瑚、丹顶鹤、中华鲟等,请写出部分动物的所属类别:白鳍豚:________ ;红珊瑚:________ 。
三、解答题
17.“鲸”人们俗称“鲸鱼”.为什么“鲸”是哺乳动物,而不是“鱼”?
四、综合题
18.印度曾有过“狼孩”的报道:一只失去幼仔的母狼,疯狂闯进了主人不在家的一户农舍,对园里的鸡群大肆捕咬.此时,留在家里的婴儿受到惊吓大声啼哭起来,于是母狼循着哭声越窗进入屋内…闻讯赶回家的主人,正看到衔着婴儿的母狼入山林.
十余年后的一天,人们终于在山林里发现了被母狼哺育长大的孩子:一个赤身裸体,不懂人言,只会嚎叫,追着母狼用四肢爬行且用牙齿撕咬生肉为食的“狼孩”.
试根据这一报道分析:
(1)狼属于动物界最高等的类群________,与其食性相适应的的牙齿特点是________。
(2)人会说话从获得途径看是________行为,“狼孩”不会说话、不懂人言、只会嚎叫,追着母狼用四肢爬行且用牙齿撕咬生肉为食,这说明了在动物的学习行为中,________对行为的形成起到决定性的作用.
(3)狼群中有首领,群体中各自分工、协作,这是________行为.狼群的通讯依靠________,通讯对它们生存的意义是
19.下面是三条有关动物的谜语.请你猜猜并回答有关问题
①像鱼不是鱼,终身海里住,远看似喷泉,近看像岛屿.②头上两根须,全身毛茸茸,跳舞传信息,采蜜又传粉.③会飞不是鸟,有翼无羽毛,双耳能探路,捕蚊本领高.
(1)三个谜语的谜底所指的动物分别是________ 、________ 、________ .
(2)三个谜语所指动物中属于昆虫的是________ (写谜语编号),这些动物中属于哺乳动物的是________ (写谜语编号).
答案解析部分
一、单选题
1.【答案】D
【解析】【解答】解:A、青蛙口腔内上下颌都长有许多非常细小的牙齿,这些牙齿没有咀嚼功能,但可以防止其口腔内的昆虫逃跑.不符合题意.
B、哺乳动物的牙齿有门齿、臼齿和犬齿的分化,其中门齿切断食物,犬齿撕裂食物,臼齿磨碎食物;而在哺乳动物中食草性动物如家兔的牙齿只有门齿和臼齿,没有犬齿;不符合题意.
C、家鸽属于鸟类,有喙无齿,不符合题意.
D、哺乳动物中肉食性动物如犬,除了有门齿和臼齿外,还有发达的犬齿,适于撕裂食物.符合题意.
故选:D
【分析】狼是肉食性动物,肉食性动物具有犬齿,门齿长在上下颌的中央部分,形状像凿子,适于切断食物;臼齿长在上下颌的两侧,有宽阔的咀嚼面,适于磨碎食物;犬齿尖锐锋利,适于撕裂肉食.
2.【答案】C
【解析】【解答】解:食草性动物,牙齿有臼齿和门齿的分化,无犬齿;门齿开头像凿子,适于切断食物;臼齿的咀嚼面宽阔,适于磨碎食物;犬齿尖锐锋利是肉食性动物的特点,适于撕裂食物,图①中的牙齿有门齿和臼齿,所以是草食性动物的牙齿;图②中的牙齿有门齿、臼齿、犬齿,所以是肉食性动物的牙齿。
故答案为:C
【分析】1、食草性动物与草食性相适应的特点:牙齿分为门齿和臼齿,无犬齿,门齿长在上下颌的中央部分,形状像凿子,适于切断食物;臼齿长在上下颌的两侧,有宽阔的咀嚼面,适于磨碎食物;消化管很长,并且有特别发达的盲肠,消化食物的面积很大,适于消化植物纤维。
2、食肉性动物与肉食性相适应的特点:牙齿分化为门齿、犬齿、臼齿。门齿开头像凿子,适于切断食物;臼齿的咀嚼面宽阔,适于磨碎食物;犬齿尖锐锋利是肉食性动物的特点,适于撕裂食物。据此答题。
3.【答案】C
【解析】【解答】解:鲸生活水中用肺呼吸,属于哺乳动物,不像鱼类那样用鳃呼吸,虾属于甲壳动物,用鳃呼吸.因此,选项C符合题意.
故选:C.
【分析】此题考查的是生活在水中,用肺呼吸的动物.依题意可知,生活在水中的动物多用鳃呼吸,但鲸生活水中用肺呼吸,属于哺乳动物.
4.【答案】B
【解析】【解答】解:哺乳动物一般具有胎生哺乳,体表被毛覆盖有保温作用,体腔内有膈,牙齿分为门齿、臼齿、犬齿,心脏四腔,用肺呼吸,体温恒定等特征.胎生、哺乳是哺乳动物所特有的特点.
故选:B
【分析】此题考查哺乳动物的主要特征:胎生、哺乳,据此答题.
5.【答案】C
【解析】【解答】解:A、鸡、麻雀、家鸽属于鸟类.A错误;
B、鲤鱼、鲫鱼用鳃呼吸,用鳍游泳,属于鱼类;虾属于节肢动物.B错误;
C、猫、狗、牛都具有胎生、哺乳的特点,为哺乳动物,C正确.
D、猪属于哺乳动物,草鱼属于鱼类,鸭故属于鸟类.D错误.
故选:C.
【分析】哺乳动物的特征有体表被毛,牙齿有门齿、臼齿和犬齿的分化,体腔内有膈,用肺呼吸,心脏四腔,体温恒定,胎生哺乳等.
6.【答案】A
【解析】【解答】解:哺乳动物在繁殖期间哺乳动物雌雄交配,雄性的精子进入雌性的体内,和卵细胞结合,形成受精卵,在雌性动物的子宫内发育形成胚胎,胚胎在母体的子宫内,通过胎盘和母体之间进行物质交换,发育成胎儿,胎儿从母体生出来,这种生殖方式叫胎生,刚出生的幼体身上无毛,眼睛没有睁开,不能行走,只能靠母体的乳汁生活,叫哺乳,所以称为哺乳动物,胎生和哺乳大大提高了后代的成活率,增强了对陆上生活的适应能力.故A正确,BCD错误.
故选:A.
【分析】哺乳动物具有体表被毛;牙齿有门齿、臼齿和犬齿的分化;体腔内有膈;用肺呼吸;心脏四腔;体温恒定;大脑发达;胎生(鸭嘴兽是特例),哺乳等特征,据此答题.
7.【答案】C
【解析】【解答】解:哺乳动物的牙齿有门齿、犬齿和臼齿的分化;门齿长在上下颌的中央部分,形状像凿子,适于切断食物;臼齿长在上下颌的两侧,有宽阔的咀嚼面,适于磨碎食物;犬齿尖锐锋利,适于撕裂肉食.因此肉食动物的犬齿发达.故选:C.
【分析】在长期的自然选择过程中,陆生动物形成了与其生活环境相适应的形态结构特点和生活方式,如动物摄取食物的方式和食物种类;例如肉食性动物具有发达的适于撕裂肉食的犬齿,草食性动物则没有犬齿,但具有发达的盲肠和适于磨碎食物的臼齿.
8.【答案】B
【解析】【解答】家兔是草食性动物,与其食性相适应,家兔的牙齿分为门齿和臼齿,无犬齿,门齿长在上下颌的中央部分,形状像凿子,适于切断食物;臼齿长在上下颌的两侧,有宽阔的咀嚼面,适于磨碎食物;家兔的消化管很长,并且有特别发达的盲肠,消化食物的面积很大,适于消化植物纤维。
故答案为:B
【分析】哺乳动物中草食性动物的牙齿分为门齿和臼齿,草食性动物,牙齿分为门齿和臼齿,无犬齿,门齿长在上下颌的中央部分,形状像凿子,适于切断食物;臼齿长在上下颌的两侧,有宽阔的咀嚼面,适于磨碎食物.肉食性动物的牙齿还有犬齿,门齿适于切断食物,臼齿适于磨碎食物,犬齿适于撕裂食物.
9.【答案】C
【解析】【解答】解:A、蜻蜓属于昆虫,故不符合题意.
B、麻雀属于鸟类,故不符合题意.
C、蝙蝠属于哺乳动物,哺乳动物的特征有:胎生哺乳,体表被毛覆盖,体腔内有膈,牙齿分为门齿、臼齿、犬齿,心脏四腔,用肺呼吸,体温恒定.故符合题意.
D、苍蝇属于昆虫,故不符合题意.
故选:C.
【分析】此题考查的是动物的特点,以及哺乳动物的主要特征,据此答题.
10.【答案】D
【解析】【解答】导盲犬属于哺乳动物,哺乳动物的主要特征体表面有毛,一般分头、颈、躯干、四肢和尾五个部分;牙齿分化,体腔内有膈,心脏四腔,用肺呼吸;大脑发达,体温恒定,是恒温动物;哺乳;胎生.导盲犬靠四肢行走,带领盲人安全地出行是学习行为.
故选:D
【分析】先天性行为是指动物一出生就有的一种行为方式,是动物的一种本能,由体内的遗传物质决定的;而学习行为是动物出生后在成长的过程中通过环境 因素的影响,由生活经验和“学习”逐渐建立起来的,是在先天性行为的基础上建立的一种新的行为活动,也称为后天性行为.导盲犬能够理解英语、汉语和手语三 种指令是学习行为.在训练导盲犬中心,训练师对执行口令准确的导盲犬进行食物奖励的目的是巩固形成的复杂反射.导盲犬具有胎生、哺乳、体温恒定的特点,属 于哺乳动物.犬类是肉食性动物,它们的牙齿分为门齿、犬齿和臼齿三种.
11.【答案】D
【解析】【解答】本题考查哺乳动物的主要特征。判断某种动物属于哪一类群,要看该动物具有哪一类群的主要特征。牛、马、羊、虎、兔、狗、猴、鼠、猪等动物尽管它们之间差别很大,但它们都具有体表被毛、体温恒定、牙齿分化、胎生、哺乳的特征,属于哺乳动物。胎生、哺乳是哺乳动物区别于其他动物的一个重要特征。龙是虚幻的动物;蛇和鸡的生殖方式都为卵生,分别属于爬行动物和鸟。【分析】解答此类题目的关键是熟记哺乳动物的特征。
二、填空题
12.【答案】病哺乳
【解析】【解答】解:家兔体表被毛,胎生哺乳,所以它属于哺乳动物.
故答案为:病哺乳
【分析】哺乳动物的特征有体表被毛,牙齿有门齿、臼齿和犬齿的分化,体腔内有膈,心脏四腔,用肺呼吸,大脑发达,体温恒定,胎生哺乳等.
13.【答案】鳃;肺;气囊
【解析】【解答】解:生物的呼吸方式是与生活环境和自身的结构特点相适应的.生物的种类不同,生活的环境不一样,呼吸方式也不相同.如:蝗虫属于节肢动物,生活在比较干旱的环境中,是用气管进行呼吸;鲫鱼属于鱼类,生活在水中,用鳃呼吸;海豚属于哺乳动物,生活在水中,用肺呼吸;鸟类的呼吸方式是双重呼吸,当吸气时,气体一部分进入肺,在肺内进行气体交换,一部分进入气囊,在气囊内储存.当呼气时,气囊内的气体进入肺,在肺内进行气体交换.所以,每呼吸一次,气体两次经过肺,两次在肺内进行气体交换.这样大大提高了气体交换的效率,适于鸟类的飞行.所以,蝗虫用气管呼吸;鲫鱼用鳃呼吸;海豚用肺呼吸;鸟类用肺进行呼吸,用气囊辅助呼吸.
故答案为:鳃;肺;气囊.
【分析】(1)蝗虫身体分为头、胸、腹三部分,体表有外骨骼,有3对足,2对翅,用气管呼吸.(2)鱼类生活在水中,鱼体表大都覆盖有鳞片,用鳃呼吸,用鳍游泳,靠尾部和躯干部的左右摆动和鳍的协调作用来游泳.(3)哺乳类体表被毛,用肺呼吸,心脏四腔,脑较大而发达,哺乳、胎生.(4)鸟类被覆羽毛,前肢特化为翼,用肺呼吸,有气囊辅助呼吸,体温恒定,卵生.
14.【答案】胎生 ;哺乳 ;门齿 ;臼齿 ;犬齿
【解析】【解答】解:哺乳动物一般具有体表被毛覆盖有保温作用,胎生、哺乳,体腔内有膈,牙齿分为门齿、臼齿、犬齿,心脏四腔,用肺呼吸,体温恒定等特征.
故答案为:胎生;哺乳;门齿;臼齿;犬齿.
【分析】哺乳动物具有体表被毛、胎生、哺乳、牙齿分化等特征,分析作答.
15.【答案】胎生;哺乳;后代的成活率
【解析】【解答】解:哺乳动物的生殖方式是胎生,胚胎在母体子宫里发育成胎儿,胎儿从母体生出来,这种生殖方式为胎生,刚出生的幼体只能靠母体乳腺分泌的乳汁生活为哺乳.胎生哺乳是哺乳动物特有的特征,这样大大提高了后代的成活率,增强了对陆上生活的适应能力.
故答案为:胎生;哺乳;后代的成活率.
【分析】哺乳动物的主要特征:体表有毛,牙齿分化,体腔内有膈,心脏四腔,用肺呼吸,大脑发达,体温恒定,胎生,哺乳.
16.【答案】胎生、哺乳;体循环;肺循环;犬齿;盲肠发达;哺乳动物;腔肠动物
【解析】【解答】(1)麋鹿俗称四不象,原是我国特有的珍贵兽类,现为国家一级保护动物,哺乳类,其主要特点有胎生哺乳,体内有膈,把体腔分成胸腔和腹腔两部分,心脏四腔,血液循环包括体循环和肺循环,体温恒定,体表被毛等。
(2)麋鹿是草食性的动物,牙齿有门齿和臼齿之分,适于切断和咀嚼食物,盲肠发达,适于消化难消化的植物纤维,狼属于肉食性的动物,牙齿有门齿、臼齿和犬齿之分,犬齿是与其肉食性生活相适应的,适于撕裂食物。
(3)大熊猫、儒艮、白鳍豚、扬子鳄、华南虎、红珊瑚、丹顶鹤、中华鲟等都属于我国的一级保护动物,其中白鳍豚的生殖特点是胎生哺乳,因此属于哺乳类,红珊瑚属于腔肠动物,结构简单,有口无肛门,内有消化腔。
【分析】此题是一个综合性的题目,解答此题的关键是掌握我国特有的珍稀动物,了解其主要特征,结合题意,即可解答。
三、解答题
17.【答案】鲸体腔内有膈,用肺呼吸,心脏四腔,体温恒定,大脑发达,胎生哺乳,所以属于哺乳动物.
【解析】【解答】解:鲸具有哺乳动物的特征,即体腔内有膈,用肺呼吸,心脏四腔,体温恒定,大脑发达,胎生哺乳,所以属于哺乳动物,而不是鱼类.
故答案为:鲸体腔内有膈,用肺呼吸,心脏四腔,体温恒定,大脑发达,胎生哺乳,所以属于哺乳动物.
【分析】哺乳动物具有体表被毛;牙齿有门齿、臼齿和犬齿的分化,体腔内有膈,用 肺呼吸,心脏四腔,体温恒定,大脑发达,胎生(鸭嘴兽是特例),哺乳等特征;鱼类的特征有生活在水中,鱼体表大都覆盖有鳞片,减少水的阻力,用鳃呼吸,用 鳍游泳,靠尾部和躯干部的左右摆动和鳍的协调作用来不断向前游动.
四、综合题
18.【答案】(1)哺乳类;犬齿发达,适于撕咬食物
(2)学习;环境因素
(3)社会;声音;靠集体的力量共同获取食物、逃避敌害,也有利于种族繁衍。
【解析】【解答】(1)狼是脊椎动物中最高等的动物是哺乳动物。狼属于肉食性动物,具有适于撕裂食物的发达犬齿。
(2)人会说话是学习行为;“狼孩”的种种表现表明:后天性行为是指动物出生后在成长的过程中通过环境因素的影响,由生活经验和“学习”逐渐建立起来的,是在先天性行为的基础上建立的一种新的行为活动。
(3)社群行为是群体内形成了一定的组织,成员间有明确分工的动物群集行为,有的高等动物还形成等级.狼群中有首领,群体中各自分工、协作,这是社会行为。狼群的通讯依靠声音,通讯对它们生存的意义是靠集体的力量共同获取食物、逃避敌害,也有利于种族繁衍。
故答案为:(1)哺乳类;犬齿发达,适于撕咬食物;(2)学习;环境因素;(3)社会;声音;靠集体的力量共同获取食物、逃避敌害,也有利于种族繁衍。
【分析】哺乳动物中草食性动物的牙齿分为门齿和臼齿,草食性动物,牙齿分为门齿和臼齿,无犬齿,门齿长在上下颌的中央部分,形状像凿子,适于切断食物;臼齿长在上下颌的两侧,有宽阔的咀嚼面,适于磨碎食物.肉食性动物的牙齿还有犬齿,门齿适于切断食物,臼齿适于磨碎食物,犬齿适于撕裂食物.
先天性行为和后天学习行为的比较:
19.【答案】(1)鲸;蜜蜂;蝙蝠
(2)②;①③
【解析】【解答】(1)①像鱼不是鱼,终身海里住,远看似喷泉,近看像岛屿.描写的是鲸鱼,鲸鱼是水生哺乳动物,用肺呼吸,呼吸时会带起冲天的水柱.②头上两根须,全身毛茸茸,跳舞传信息,采蜜又传粉指的是蜜蜂;③会飞不是鸟,有翼无羽毛,双耳能探路,捕蚊本领高指的是蝙蝠.
(2)身体分为三部分,一般有三对足,两对翅这样的动物属于昆虫,如②蜜蜂,哺乳动物具有胎生、哺乳的特点,如①鲸鱼和③蝙蝠.
故答案为:( 1)鲸; 蜜蜂; 蝙蝠
( 2)②;①③
【分析】昆虫的身体分为头、胸、腹三部分,一般有两对翅,有三对足,有外骨骼.
哺乳动物具有胎生、哺乳等特征.类别
先天性行为
后天学习行为
形成
生来就有的本能行为
出生后逐渐学习形成的行为
获得途径
由遗传物质控制的
通过学习而逐渐形成
适应特征
适应相对稳定的环境
适应不断变化的复杂环境
进化趋势
无脊椎动物行为的主要形式
动物越高等,后天行为越发达
人教版 (新课标)八年级上册第七节 哺乳动物测试题: 这是一份人教版 (新课标)八年级上册第七节 哺乳动物测试题,共3页。试卷主要包含了举例所包含的动物,哺乳动物的特征,哺乳动物的主要特征,与人类生活的关系,生活在水中用肺呼吸的动物是,下列对哺乳动物的叙述,正确的是等内容,欢迎下载使用。
初中生物人教版 (新课标)八年级上册第七节 哺乳动物同步训练题: 这是一份初中生物人教版 (新课标)八年级上册第七节 哺乳动物同步训练题,共3页。试卷主要包含了选择题,多选题,连线题,简答题等内容,欢迎下载使用。
人教版八年级生物上册5.1.7《哺乳动物》导学案(无答案): 这是一份人教版八年级生物上册5.1.7《哺乳动物》导学案(无答案),共3页。

