- 1.2+内环境的稳态(课件+教案+导学案+练习)-高二生物同步备课系列(人教版2019选择性必修1) 课件 1 次下载
- 第一章+人体的内环境与稳态(单元复习课件+单元解读课件+单元知识清单+单元测试)-高二生物同步备课系列(人教版2019选择性必修1) 课件 0 次下载
- 2.2+神经调节的基本方式(课件+教案+导学案+练习)-高二生物同步备课系列(人教版2019选择性必修1) 课件 1 次下载
- 2.3+神经冲动的产生和传导(课件+教案+导学案+练习)-高二生物同步备课系列(人教版2019选择性必修1) 课件 1 次下载
- 2.4+神经系统的分级调节(课件+教案+导学案+练习)-高二生物同步备课系列(人教版2019选择性必修1) 课件 1 次下载
高中第1节 神经调节的结构基础备课ppt课件
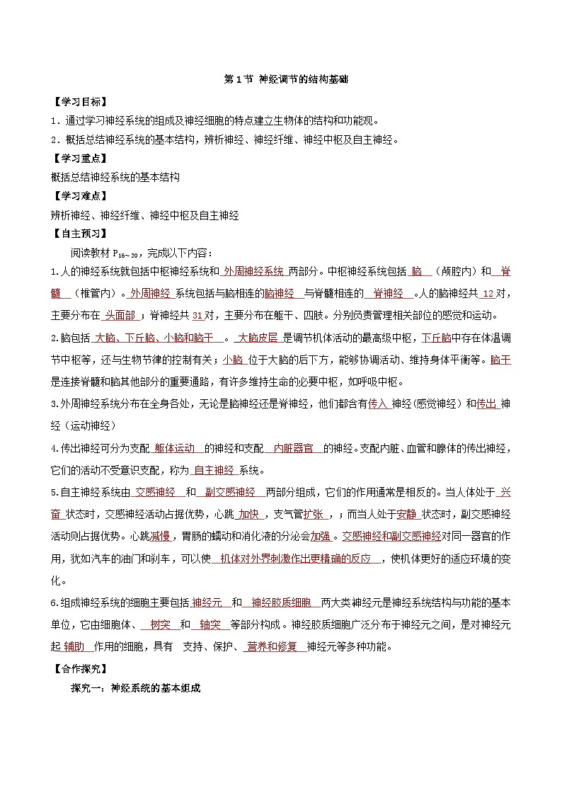
展开神经系统的基本结构
在上述过程中,运动员感知到的外界信息传到大脑之后,经过大脑的分析加工又通过神经传到四肢,控制四肢的运动,这些神经包括哪些组成呢?
第1节 神经调节的结构基础
第1节 神经调节的结构基础
大脑:包括左右两个大脑半球,表面是大脑皮层;大脑皮层是调节机体活动的最高级中枢
下丘脑:有体温调节中枢、水平衡的调节中枢等,还与生物节律等的控制有关
脑干:连接脊髓和脑其他部分的重要通路,有许多维持生命的必要中枢,如调节呼吸、心脏功能的基本活动中枢
小脑:位于大脑的后下方,它能够协调运动,维持身体平衡
位于脊椎骨组成的椎管内,呈长圆柱状,人的脊髓全长41-45厘米是脑与躯干、内脏之间的联系通路,是调节运动的低级中枢。
脊神经与脊髓相连,共有31对,分布在躯干、四肢,负责管理躯干、四肢的感觉和运动
脑神经与脑相连,共12对,主要分布在头面部,负责管理头面部的感觉和运动
脑神经和脊神经都含有传入神经(感觉神经)和传出神经(运动神经)
1.传入神经(感觉神经)
2.传出神经(运动神经)
将中枢神经系统的指令信息传输到相应器官,使机体对刺激做出反应
将接收到的信息传递到中枢神经系统
当你在野外草地上玩耍时,旁边的草丛里突然窜出一条蛇。于是你非常紧张:心跳加快、呼吸急促。此时,你可能撒腿就跑,也可能原地不动冷静地应对。当你确认安全之后,心跳、呼吸等会慢慢恢复。
讨论:1.你可以控制自己是否跑开,但却不能控制自己的心跳,这是为什么呢?
躯体的运动如“跑开”是由躯体运动神经支配的,它可以受意识支配;心跳等内脏器官的活动是内脏运动神经支配的,不受意识控制。
2.如果你的呼吸或者心跳都必须在你的意识支配下完成,将会出现什么结果?
如果我们的呼吸或心跳都必须在意识支配下完成,那么我们必须时刻记住呼吸、心跳等基本生命活动,我们将无法睡眠,无法专注地进行学习与工作……
3.长跑或静坐时,呼吸、心率和胃肠蠕动是怎样变化的?比较这两种不同状况下这些生理活动变化的特点,你能发现什么规律?
长跑时,呼吸、心率将加快,胃肠蠕动将减弱;静坐时,呼吸、心率将减慢,胃肠蠕动加强。由此可见,运动与静止时,内脏器官的活动是相反的。
大脑可以通过传出神经随意地支配四肢运动,但如果我们想控制胃肠的蠕动,却是做不到的。这是怎么回事呢?
支配内脏、血管和腺体的传出神经,它们的活动不受意识支配,称为自主神经系统
心跳加快,支气管扩张,胃肠的蠕动和消化腺的分泌活动减弱,瞳孔扩张,血管收缩
心跳减慢,支气管收缩,胃肠的蠕动和消化腺的分泌活动加强,瞳孔收缩
两种神经对同一器官的生理作用一般是相反对立的。使机体对外界刺激作出更精确的反应,使机体更好地适应环境的变化
调节运动的低级中枢(膝跳、排尿)
小脑:协调运动、维持平衡
下丘脑:体温、水平衡、血糖调节中枢,生物节律
脑干:必要中枢(呼吸、心脏)
躯体运动神经(受意识支配)
内脏运动神经(自主神经系统)
组成神经系统的细胞
组成神经系统的细胞主要包括 和 两大类。
神经元的膨大部分,含有细胞核
短而粗,数量较多。接受信息,将其传导到细胞体
长而细,数量较少。将信息从细胞体传向其他神经元、肌肉或腺体
神经元的长突起外表套有一层髓鞘(神经胶质细胞),与轴突一起组成神经纤维
轴突末端形成的许多细小的分支
分布于神经元之间,其数量为神经元数量的10-50倍。神经胶质细胞对神经元起辅助作用,具有支持、保护、营养、修复神经元等功能;在外周神经系统中,神经胶质细胞参与构成神经纤维表面的髓鞘。神经元与神经胶质细胞一起共同完成神经系统的调节功能。
轴突、长的树突及外部的髓鞘统称神经纤维。多神经纤维集结成束,外面包着结缔组织膜,构成一条神经
1.从神经系统组成的角度,下列表述正确的是( )A.中枢神经系统由大脑和脊髓组成B.支配躯体运动的神经为外周神经系统C.自主神经系统包括交感神经与副交感神经,它们的作用是相同的D.脑神经有12对,脊神经有31对
2.心脏搏动受交感神经和副交感神经的调控,犹如汽车的油门与刹车,可以使机体对外界刺激做出更为精准的反应,使机体更好地适应环境的变化。下列相关叙述正确的是( )A.交感神经属于传出神经,副交感神经属于传入神经B.交感神经使内脏器官的活动都加强,副交感神经使内脏器官的活动都减弱C.交感神经和副交感神经活动不受意识支配,完全自主D.当人处于安静状态时,副交感神经活动占优势,心跳减慢,胃肠蠕动加强
3.运动神经元的结构示意图如下。下列叙述正确的是( )
A.图中①、②属于神经纤维B.该神经元有多个突触C.该神经元的胞体位于脊髓D.刺激该神经元轴突产生的正电波沿神经纤维传播
4.下列关于神经胶质细胞的叙述,错误的是( )A.广泛分布在中枢神经系统和周围神经系统中B.数量比神经细胞多C.对神经细胞有保护、支持、营养和修复功能D.神经胶质细胞是神经系统结构和功能的基本单位
人教版 (2019)选择性必修1第5章 植物生命活动的调节第1节 植物生长素备课课件ppt: 这是一份人教版 (2019)选择性必修1第5章 植物生命活动的调节第1节 植物生长素备课课件ppt,共7页。PPT课件主要包含了弯向窗外生长,长时间的单侧光刺激,生长素的发现过程,达尔文向光性实验,胚芽鞘,弯向光源生长,不生长也不弯曲,直立生长,实验①,实验②等内容,欢迎下载使用。
人教版 (2019)选择性必修1第4节 免疫学的应用备课课件ppt: 这是一份人教版 (2019)选择性必修1第4节 免疫学的应用备课课件ppt,共7页。PPT课件主要包含了第4章免疫调节,器官移植,供体器官短缺问题,免疫诊断,免疫治疗,免疫原性,安全性,减毒活疫苗,灭活疫苗,新型疫苗等内容,欢迎下载使用。
高中生物人教版 (2019)选择性必修1第2节 特异性免疫备课课件ppt: 这是一份高中生物人教版 (2019)选择性必修1第2节 特异性免疫备课课件ppt,共7页。PPT课件主要包含了体液免疫,细胞免疫,相同抗原刺激,干扰素等糖皮质激素等,TRH等甲状腺激素等,信息分子,当堂检测等内容,欢迎下载使用。

