生物必修2《遗传与进化》第四节 基因控制蛋白质合成第二课时导学案及答案
展开第二课时 基因控制生物体的性状、中心法则
[学习目标] 1.理解基因如何控制生物的性状。2.说明中心法则,养成事物是普遍联系的辩证观点。
知识点一 基因控制生物性状(基因—蛋白质—性状)
1.基因控制生物性状的复杂情况
(1)体现:一方面,多对基因共同控制生物的某个性状,基因之间存在复杂的相互作用;另一方面,基因的表达受到环境的影响。
(2)总结
①生物的性状(或表型)是基因(或基因型)与环境共同作用的结果。
②生物的性状主要通过蛋白质来体现。
2.基因控制生物性状的途径
(1)基因通过控制酶的合成来控制生物体内的生物化学反应,从而控制生物性状。
例如,红色面包霉中控制合成精氨酸的基因发生了突变,导致控制精氨酸合成酶无法合成,则红色面包霉必须在加入精氨酸的培养基中才能够生长;尿黑症出现的原因是,患者基因型为aa,导致有活性的尿黑酸氧化酶不能合成,患者体内尿黑酸不能被分解,便通过尿液排出,尿液在空气中放置一段时间后尿液变黑。
(2)基因通过控制合成的蛋白质决定生物体特定的组织或器官的结构,进而影响其功能。
例如,血红蛋白基因的结构发生改变后,导致血红蛋白结构改变,进而影响氧气的运输,患者出现贫血症状;在果蝇的眼睛发育中有一个无眼基因,这个基因改变后,会导致果蝇成虫无眼。
3.性状与基因个数的对应关系:生物的某种性状由单个基因控制或多个基因共同决定。
4.细胞内有多种功能性RNA分子也参与性状表现。例如tRNA、rRNA直接参与蛋白质的合成;有一些RNA具有催化功能,称为核酶;一些RNA具有调控基因表达的功能。
基因是通过控制酶的合成来直接控制生物的性状吗?
提示:不是,基因通过控制酶的合成来控制生物体内的生物化学反应,从而控制生物的性状,所以是间接对生物性状的控制。
白化病与老人头发变白的原因相同吗?
提示:不相同,白化病是由于编码酪氨酸酶的基因异常导致缺少酪氨酸酶而缺乏黑色素;老年人头发变白是由于细胞衰老时酪氨酸酶活性下降而缺乏黑色素。
[例1] 下列关于真核生物基因与性状的相关叙述正确的是( )
A.每一个基因都只决定一个性状
B.一个性状有可能被多个基因影响
C.氨基酸与遗传密码之间是一一对应的关系
D.基因中的核糖核苷酸顺序决定其编码蛋白质的氨基酸顺序
解题分析 基因通过控制蛋白质的合成控制着一定的性状,不一定一个基因控制一个性状,A错误;一个性状有可能被多个基因影响,如人的身高,B正确;终止密码子不决定氨基酸,C错误;mRNA中核糖核苷酸顺序决定其编码蛋白质的氨基酸顺序,D错误。
答案 B
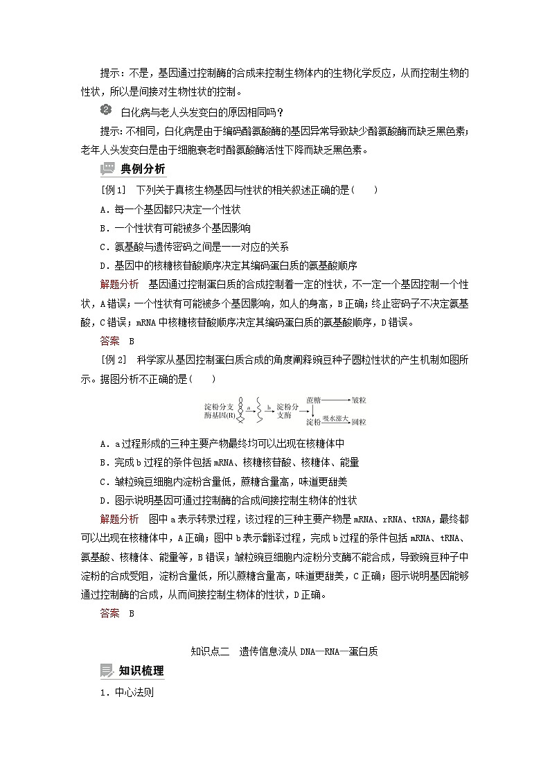
[例2] 科学家从基因控制蛋白质合成的角度阐释豌豆种子圆粒性状的产生机制如图所示。据图分析不正确的是( )
A.a过程形成的三种主要产物最终均可以出现在核糖体中
B.完成b过程的条件包括mRNA、核糖核苷酸、核糖体、能量
C.皱粒豌豆细胞内淀粉含量低,蔗糖含量高,味道更甜美
D.图示说明基因可通过控制酶的合成间接控制生物体的性状
解题分析 图中a表示转录过程,该过程的三种主要产物是mRNA、rRNA、tRNA,最终都可以出现在核糖体中,A正确;图中b表示翻译过程,完成b过程的条件包括mRNA、tRNA、氨基酸、核糖体、能量等,B错误;皱粒豌豆细胞内淀粉分支酶不能合成,导致豌豆种子中淀粉的合成受阻,淀粉含量低,所以蔗糖含量高,味道更甜美,C正确;图示说明基因能够通过控制酶的合成,从而间接控制生物体的性状,D正确。
答案 B
知识点二 遗传信息流从DNA—RNA—蛋白质
1.中心法则
(1)提出者:克里克。
(2)要点:遗传信息由DNA传递到RNA,然后由RNA决定蛋白质的特异性。
(3)内容(用简式表示)
2.基因本质
基因就是一段包含一个完整的遗传信息单位的有功能的核酸分子片段。在大多数生物中是一段DNA,而在RNA病毒中则是一段RNA。
3.特定的双链RNA可以抑制基因的表达
(1)RNA干扰现象:双链RNA引起的基因表达抑制现象称为RNA干扰现象。
(2)发现RNA干扰现象的意义
①RNA干扰现象的发现不仅解释了许多在转基因实验中出科意料甚至自相矛盾的结果。
②首次揭示了一种由RNA介导的全新的基因表达调控机制。
③更为重要的是,RNA干扰技术的发现及其普遍应用引起了生命科学研究和基因治疗等领域的一系列变革,极大地推动了上述两个领域的发展。
中心法则体现了DNA的什么功能?
提示:复制过程体现了遗传信息的传递功能。转录、翻译过程共同体现了遗传信息的表达功能。
基因的本质是一段DNA片段吗?
提示:不是。基因在大多数生物中是一段DNA,而在RNA病毒中则是一段RNA。
[例1] 如图是生物体内的中心法则示意图,下列有关此图的说法错误的是( )
A.大肠杆菌分裂时能发生解旋的过程是①②
B.一个DNA可转录出多个不同类型的RNA
C.劳氏肉瘤病毒在宿主细胞中能发生②③④⑤过程
D.T2噬菌体在宿主细胞中只能发生①②③过程
解题分析 劳氏肉瘤病毒是一种逆转录病毒,其能在宿主细胞中发生①②③④过程,C错误。
答案 C
[例2] 新型冠状病毒是一种正链RNA病毒,侵染宿主细胞后会发生+RNA→-RNA→+RNA和+RNA→蛋白质的过程,再组装成子代病毒。“-RNA”表示负链RNA,“+RNA”表示正链RNA。下列叙述错误的是( )
A.该病毒的基因是有遗传效应的RNA片段
B.该病毒复制和翻译过程中的碱基互补配对完全一样
C.该病毒的“+RNA”可被宿主细胞中的RNA聚合酶识别
D.该病毒的遗传物质中含有密码子
解题分析 因为该病毒的遗传物质是RNA,因此该病毒的基因是有遗传效应的RNA片段,A正确;题意显示该病毒能进行RNA的复制,故该病毒复制和翻译过程中的碱基互补配对完全一样,B正确;该病毒的“+RNA”不可被宿主细胞中的RNA聚合酶识别,因为RNA聚合酶识别的是DNA,C错误;题意显示该病毒的遗传物质可以直接指导蛋白质的合成,因此其中含有密码子,D正确。
答案 C
[例3] 如图表示RNA干扰技术的原理,下列相关叙述错误的是( )
A.推测A蛋白具有RNA聚合酶的功能
B.可利用该技术研究基因的功能
C.RNA干扰过程遵循碱基互补配对原则
D.利用该技术可以抑制致病基因的表达
解题分析 A蛋白可能具有催化RNA降解的功能,A错误;由于利用RNA干扰技术后,SiRNA可干扰翻译过程,不能合成相应的蛋白质进而研究相应的基因的功能,B正确;据图可知RNA干扰过程遵循碱基互补配对原则,C正确;进行RNA干扰后,翻译无法进行,因此利用该技术可以抑制致病基因的表达,D正确。
答案 A
不同生物的中心法则的内容不相同
(1)细胞生物及噬菌体等DNA病毒的中心法则:
(2)烟草花叶病毒等大部分RNA病毒的中心法则:
(3)HIV等逆转录病毒的中心法则:
1.下面是关于基因、蛋白质和性状三者间关系的叙述,其中正确的是( )
A.基因与性状之间是一一对应的关系
B.同卵双胞胎由于基因组成近乎相同,所以性状十分相似
C.线粒体中的基因不能决定生物的性状
D.生物体的性状完全由基因控制
答案 B
解析 基因与性状之间不一定是一一对应的关系,A错误;同卵双胞胎是由同一个受精卵发育而来,由于基因组成近乎相同,所以性状十分相似,B正确;线粒体中的基因也能决定生物的性状,C错误;生物体的性状是由基因控制,同时也受环境的影响,D错误。
2.中心法则作为核心规律之一在生物学中占有重要地位。下列相关叙述正确的是( )
A.中心法则的建立没有经历提出假说的过程
B.中心法则作为核心规律,其内容始终不变
C.中心法则中遗传信息的传递过程都需要酶参与
D.中心法则中遗传信息的传递过程不依赖活细胞完成
答案 C
解析 整个中心法则的提出与证实也采用了假说—演绎法,因此中心法则的建立过程经历了提出假说的过程,A错误;中心法则的内容得到了补充和发展,B错误;中心法则中遗传信息的传递过程都需要酶参与,C正确;中心法则中遗传信息的传递过程依赖活细胞的参与,D错误。
3.我国科学家研究发现水稻细胞核中的Ghd7基因编码的蛋白质不仅参与了开花的调节,而且对水稻的生长、发育和产量都有重要影响。根据此项研究结果可以得出的结论是( )
A.Ghd7基因的表达是边转录边翻译形成多肽,多肽还要经内质网和高尔基体的加工
B.基因可以通过控制酶的合成来控制代谢,从而控制生物的有关性状
C.该项研究表明生物的性状与基因的关系并不是简单的一一对应关系
D.水稻植物的开花只受细胞核中Ghd7基因的控制
答案 C
解析 Ghd7基因存在于水稻细胞核中,其基因的表达是先转录后翻译,A错误;Ghd7基因编码的蛋白质可以参与开花的调节,说明该蛋白质不属于酶,可能属于激素等信号分子,这表明了基因可以直接控制蛋白质的结构从而控制生物体的性状,B错误;Ghd7基因编码的蛋白质不仅参与了开花的调节,而且对水稻的生长、发育和产量都有重要影响,说明该基因可以影响多个生物性状,性状与基因的关系并不是简单的一一对应关系,C正确;细胞核中Ghd7基因表达的蛋白质可以参与开花的调节,但不能说明开花只受细胞核中Ghd7基因的控制,D错误。
4.中心法则揭示了遗传信息的传递方向,图解如图。下列叙述正确的是( )
A.人体所有细胞都能发生DNA的复制、转录和翻译
B.大肠杆菌细胞的某个基因可以边转录边翻译
C.基因控制性状都是通过控制蛋白质结构来实现的
D.病毒都是通过RNA复制来传递遗传信息的
答案 B
解析 人体内已经高度分化的细胞不再分裂,不会发生DNA的复制,A错误;大肠杆菌属于原核生物,其细胞中无核膜,因此其细胞的某个基因可以边转录边翻译,B正确;基因控制性状不都是通过控制蛋白质结构来实现的,还有部分是通过控制酶的合成来影响代谢,进而控制生物的性状,C错误;病毒不都是通过RNA复制来传递遗传信息的,如噬菌体是通过DNA复制来传递遗传信息的,D错误。
5.双链RNA进入细胞内会被特异性酶降解成小分子RNA片段(简称siRNA),产生的siRNA片断与细胞中RISC蛋白(含多种酶)结合并降解掉双链中的一条形成单链siRNA-RISC复合体,该复合体会与siRNA互补的mRNA结合并切割该mRNA,使其被降解,造成蛋白质无法合成,产生基因“沉默”现象(如图所示)。下列叙述正确的是( )
A.外源双链RNA的一条核苷酸链中相邻两个碱基之间由磷酸二酯键连接
B.RISC复合体使基因“沉默”的条件是siRNA上有与mRNA互补配对的碱基序列
C.siRNA引起基因“沉默”实质上是遗传信息传递中的转录过程受阻
D.将能引起RNA干扰的双链RNA两条单链分别注入细胞内,结果却没有引起干扰现象,可能原因是单链RNA有尿嘧啶
答案 B
解析 外源双链RNA的一条核苷酸链中相邻两个碱基之间由核糖—磷酸—核糖连接,A错误;RISC复合体使基因“沉默”的条件是siRNA上有与mRNA互补配对的碱基序列,B正确;siRNA引起基因“沉默”实质上是遗传信息传递中的翻译过程受阻,C错误;将能引起RNA干扰的双链RNA两条单链分别注入细胞内,结果却没有引起干扰现象,可能原因是RNA的两条单链互补结合形成双链RNA,D错误。
知识点一 基因控制生物性状(基因—蛋白质—性状)
1.下面是关于基因、蛋白质和性状之间关系的叙述,其中不正确的是( )
A.基因通过控制酶的合成间接控制生物体的性状
B.基因通过控制蛋白质的结构直接控制生物体的性状
C.基因决定生物体的性状,与环境无关
D.生物体的性状由基因控制,但也受环境的影响
答案 C
解析 基因通过控制酶的合成来影响代谢,进行间接控制生物体的性状,A正确;基因通过控制蛋白质的结构直接控制生物体的性状,B正确;基因决定生物体的性状,同时生物体的性状还受环境因素的影响,C错误。
2.人类白化病和苯丙酮尿症是由于代谢异常引起的疾病。下图表示在人体代谢过程中产生这两种疾病的过程。由图中不能得出的结论是( )
A.基因可以通过控制蛋白质的结构来控制生物体的性状
B.基因可以通过控制酶的合成来控制生物体的性状
C.一个基因可以控制多个性状
D.一个性状可以由多个基因控制
答案 A
解析 分析题图可知,本图显示的是基因通过控制酶的合成控制代谢进而控制生物的性状,A错误,B正确;分析题图可知,基因1发生突变,会影响黑色素和多巴胺的合成,同时苯丙酮酸的含量增加,由此可以推出,一个基因可以控制多种性状,C正确;分析题图可知,黑色素的形成是由基因1和基因2共同控制的,多巴胺是由基因1和基因4共同控制的,由此可以推出一个性状可由多个基因控制,D正确。
3.囊性纤维病的病因如图所示,该实例可以说明( )
A.基因能通过控制酶的合成来控制生物体的性状
B.基因能通过控制激素的合成,控制生物体的性状
C.基因能通过控制蛋白质的结构直接控制生物体的性状
D.DNA中部分某个碱基发生改变,相应的蛋白质结构必然改变
答案 C
解析 分析题图可知,该题可以说明基因通过控制蛋白质的结构直接控制生物的性状,A错误,B错误,C正确;由于DNA分子存在非编码区,且密码子具有简并性,因此DNA中某个碱基发生改变,相应的蛋白质结构不一定改变,D错误。
知识点二 遗传信息流从DNA—RNA—蛋白质
4.中心法则描述了生物遗传信息的流动方向,揭示了遗传信息传递的规律。下列有关中心法则的说法错误的是( )
A.不论何种生物,遗传信息流动的起点只能是核酸,不能是蛋白质
B.中心法则涉及DNA复制、RNA复制、转录、翻译和逆转录等过程
C.遗传信息的流动离不开酶的催化作用,也需要依靠线粒体提供ATP
D.遗传信息能够控制生物性状,这需要依赖生物体的蛋白质来实现
答案 C
解析 中心法则中,遗传信息只能从DNA流向DNA或RNA,再流向蛋白质,或者从RNA流向RNA、DNA或蛋白质,不能从蛋白质开始流向蛋白质或核酸,A正确;中心法则中遗传信息流向涉及DNA复制、RNA复制、转录、翻译和逆转录等过程,B正确;遗传信息流动过程中合成核酸或蛋白质,这些过程依赖酶的催化和ATP供能,但ATP不一定由线粒体提供,如原核生物,C错误;遗传信息控制生物性状是通过指导蛋白质的合成,再由其发挥作用来实现的,D正确。
5.如图为中心法则图解,a~e表示相关生理过程。以下叙述正确的是( )
A.b、d过程只能在细胞分裂时进行
B.图中能发生碱基互补配对的只有a、b、c
C.结构完整的活细胞都可以发生a、b、d
D.图中所有过程都可在细胞内发生
答案 D
解析 基因的表达包括转录和翻译过程,图中b为转录过程,d为翻译过程,高度分化不分裂的细胞也能进行基因的表达,如胰岛B细胞可合成胰岛素,A错误;中心法则表示的是遗传信息的流动,图中所有过程都能发生碱基互补配对,B错误;a表示DNA复制,只有能分裂的细胞才能进行DNA的复制,C错误;a、b、d过程可以发生在生物体的细胞中,而逆转录和RNA的复制过程也可发生在被某些病毒侵染的细胞中,故图中所有过程都可在细胞内发生,D正确。
6.2017年11月我国爆发了较严重的流感。某流感病毒是一种负链RNA病毒,侵染宿主细胞后会发生-RNA→+RNA→-RNA和-RNA→+RNA→蛋白质的过程,再组装成子代流感病毒。“-RNA”表示负链RNA,“+RNA”表示正链RNA。下列叙述错误的是( )
A.该流感病毒的基因是有遗传效应的DNA片段
B.+RNA具有信使RNA的功能
C.该流感病毒由-RNA形成-RNA需在宿主细胞内复制2次
D.该病毒基因复制也遵循碱基互补配对原则
答案 A
解析 根据题意分析可知,该病毒的遗传物质是-RNA,因此其基因应该是具有遗传效应的RNA片段,A错误;根据题意分析可知,在-RNA控制蛋白质的合成过程中,先形成了+RNA,说明+RNA具有信使RNA的功能,B正确;该流感病毒侵染宿主细胞后,由-RNA形成-RNA的过程为“-RNA→+RNA→-RNA”,说明其发生了2次RNA的复制,C正确;题意显示该病毒基因复制即-RNA→+RNA→-RNA,也遵循碱基互补配对原则,D正确。
7.诺贝尔生理学或医学奖获得者安德鲁·菲尔和克雷格·梅洛,发现了RNA干扰现象。RNA干扰过程的机理是:一种双链RNA经酶切后会形成很多小片段单链RNA,这些小片段RNA一旦与信使RNA中的同源序列互补结合,会导致mRNA失去功能,即不能翻译产生蛋白质,也就是使基因“沉默”下来。下列有关RNA的叙述正确的是( )
A.任何一种RNA都不可能具有专一性
B.双链RNA碱基互补配对的方式和DNA中碱基互补配对的方式不完全相同
C.同一生物体的不同组织细胞中,含有的核DNA相同,含有的RNA种类也相同
D.RNA干扰现象中,小分子RNA干扰的是转录和翻译两个过程
答案 B
解析 任何一种RNA都具有特定的碱基序列,都具有专一性,A错误;双链RNA碱基互补配对的方式和DNA中碱基互补配对的方式不完全相同,前者为A—T、C—G、G—C、T—A,后者是A—U、C—G、G—C、U—A,B正确;同一生物体的不同组织细胞中,含有的核DNA相同,但由于基因发生了选择性表达,这些组织细胞含有的RNA种类不相同,C错误;由题意可知,RNA干扰现象中,小分子RNA干扰的是翻译过程,D错误。
8.如图所示为人体内基因对性状的控制过程,下列叙述正确的是( )
A.生物体中一个基因只能决定一个性状
B.基因1和基因2的遗传一定遵循基因的自由组合定律
C.①②或⑥⑦都表示基因的表达过程,但发生在不同细胞中
D.⑦→⑥→⑤过程说明基因可通过控制酶的合成,直接控制生物的性状
答案 C
解析 基因与性状之间并不是简单的一一对应关系,A错误;据图无法判断基因1和基因2在染色体上的位置,因此无法判断它们的遗传是否遵循基因的自由组合定律,B错误;①②或⑥⑦都表示基因的表达过程,根据蛋白质种类判断,它们发生在不同的细胞中,C正确;⑦→⑥→⑤过程说明基因可通过控制酶的合成,间接控制生物的性状,D错误。
9.如图表示生物体内遗传信息的传递和表达过程。下列相关叙述不正确的是( )
A.图中①过程中,将含14N的DNA放在含15N的培养液中复制2代,子代含15N的DNA单链占总链的3/4
B.图中③过程中一条mRNA链上,可同时结合多个核糖体翻译出多条相同的肽链
C.图中①②过程需要的原料和酶均不同
D.图中过程④、①、②一般发生于烟草花叶病毒的体内
答案 D
解析 把DNA放在含15N的培养液中复制2代,根据DNA复制的半保留特点进行计算,则子代中含15N的DNA单链占全部单链的比例为(22×2-2)÷(22×2)=3/4,A正确;一条mRNA链上可同时结合多个核糖体,因为是同一条mRNA,故可以翻译出多条相同肽链,B正确;①②过程所需的原料分别是脱氧核苷酸、核糖核苷酸,①过程需要解旋酶和DNA聚合酶,②过程需要RNA聚合酶,C正确;烟草花叶病毒属于RNA病毒,但该病毒不会发生过程④所示的逆转录,D错误。
10.如图表示遗传信息的流动方向,其中①到⑤表示过程。请据图回答下列问题。
(1)①过程称为________,需要________的催化。
(2)在真核细胞中,①和⑤两个过程发生的主要场所是________。其中⑤过程需要的基本条件包括模板、原料和____________。
(3)④过程所需的转运工具是________,在真核细胞中能发生④过程的细胞器有______________________。
(4)克里克将上述遗传信息的流动方向称为________,其中原核细胞存在的过程有________(填图中的数字)。
答案 (1)转录 RNA聚合酶 (2)细胞核 能量、酶
(3)tRNA 核糖体、线粒体、叶绿体 (4)中心法则 ⑤①④
解析 (1)根据中心法则的内容可知,①过程为转录,需要RNA聚合酶的催化。
(2)在真核细胞中,①表示转录,⑤表示DNA复制,两个过程发生的主要场所是细胞核。DNA复制过程需要的基本条件包括模板、原料和能量、酶。
(3)④表示翻译过程,所需的转运工具tRNA运输氨基酸。线粒体和叶绿体中也能自主合成蛋白质,因此在真核细胞中核糖体、线粒体和叶绿体中均能发生翻译过程。
(4)克里克将上述遗传信息的流动方向称为中心法则,其中原核细胞存在的过程有⑤①④,③RNA自我复制和②逆转录两个过程只发生在被某些RNA病毒侵染的细胞中。
11.香豌豆的紫花对白花是一对相对性状,由两对等位基因(A和a、B和b)共同控制,其显性基因决定花色的过程如下图所示。
(1)从图可见,紫花植株必须同时具有________和________基因,方可产生紫色物质。基因型aaBb的植株开花的颜色为________花,紫花植株的基因型有________种。
(2)基因型AaBb的个体自交,后代的表型和比例应该是________________,其中白花植株中能稳定遗传的占________。AaBb的个体进行测交,后代的表型和比例应该是________________。
(3)本图解说明,基因与其控制的性状之间的数量对应关系是__________________。基因可以通过控制酶的合成控制________进而控制生物的性状,此外基因还可以通过控制______________直接控制生物的性状。
答案 (1)A B 白 4 (2)紫花∶白花=9∶7 3/7 紫花∶白花=1∶3 (3)一个性状可以由多对基因控制 代谢过程 蛋白质的结构
解析 (1)据图分析,紫色素的产生需要酶A和酶B,分别由基因A和基因B控制,即必须同时具有A与B基因才表现为紫色植株。基因型aaBb的植株开花的颜色为白花,紫花植株的基因型有4种,即AABB、AABb、AaBB、AaBb。
(2)AaBb自交的子代中,A_B_表现为紫色(占9份),aaB_表现为白色(占3份),A_bb表现为白色(占3份),aabb表现为白色(占1份),所以基因型为AaBb的个体自交,F1代中紫花植株∶白花植株=9∶7,其中白花植株的基因型有1aaBB、2aaBb、1AAbb、2Aabb、1aabb,能稳定遗传即是纯合子的占所有白花植株的3/7。AaBb的个体进行测交,即AaBb×aabb,后代的表型及其比例是紫花(1AaBb)∶白花(1aaBb、1Aabb、1aabb)=1∶3。
(3)图中紫色性状需要同时具有A、B基因,说明基因与其控制的性状之间的数量对应关系是一个性状可能受到2个或多个基因控制;同时基因还可以通过控制蛋白质的结构直接控制生物的性状。
浙科版 (2019)必修2《遗传与进化》第四节 基因控制蛋白质合成第一课时学案: 这是一份浙科版 (2019)必修2《遗传与进化》第四节 基因控制蛋白质合成第一课时学案,共17页。
生物必修2《遗传与进化》第四节 基因控制蛋白质合成第1课时学案及答案: 这是一份生物必修2《遗传与进化》第四节 基因控制蛋白质合成第1课时学案及答案
高中生物浙科版 (2019)必修2《遗传与进化》第四节 基因控制蛋白质合成导学案: 这是一份高中生物浙科版 (2019)必修2《遗传与进化》第四节 基因控制蛋白质合成导学案,共5页。

