高中生物第1节 植物生长素优秀课后练习题
展开第5章 植物生命活动的调节
第1节 植物生长素
课程标准 | 课标解读 |
1.6.1概述科学家经过不断的探索,发现了植物生长素,并揭示了它在调节植物生长时表现出两重性,既能促进生长,也能抑制生长。
| 能够说出生长素发现历程相关实验的结论;分析生长素发现历程的相关实验过程,掌握设计实验遵循的原则,培养设计实验的能力。分析、讨论生长素发现的相关实验,说出生长素的产生、分布部位、运输特点及生长素的化学本质。对于生长素的生理作用,通过对植物向光性的解释的研读、讨论,解释在一定范围内生长素促进生长,生长素浓度高的一侧生长速度较快,从而导致植物向光弯曲生长。通过分析、谈论植物生长素的作用特点及顶端优势现象,理解生长素促进生长的两重性作用。 |
【学习目标】
1.了解生长素的发现过程,理解科学家经典实验的方法。
2.简述生长素的合成、运输和分布,认同科学探究的一般过程。
3.举例说明生长素的生理功能及特点,及植物生长调节剂在农业生产上的应用。
【任务驱动】植物的生命活动主要通过植物激素调节,植物激素和动物激素在合成部位、运输方式、作用原理等方面有哪些共同点和明显的不同点呢?。播放宋代诗人叶绍翁的“游园不值”诗:应怜屐齿印苍苔,小扣柴扉久不开。春色满园关不住,一枝红杏出墙来。“红杏出墙”说明外面的世界很精彩,请同学们思考,外边世界的什么诱惑使“红杏”纷纷向墙外探出脑袋张望呢?这是植物的什么现象?这种现象出现的原因是什么呢?
展示植物向光性的图片或播放植物向光性的视频资料。引导学生思考植物生长的特点。
介绍胚芽鞘的结构和作用。
图片或视频展示达尔文的实验过程。引导同学们分析达尔文四组实验的处理方法和结果,分析实验中的自变量、因变量,说出实验结果,得出实验结论。
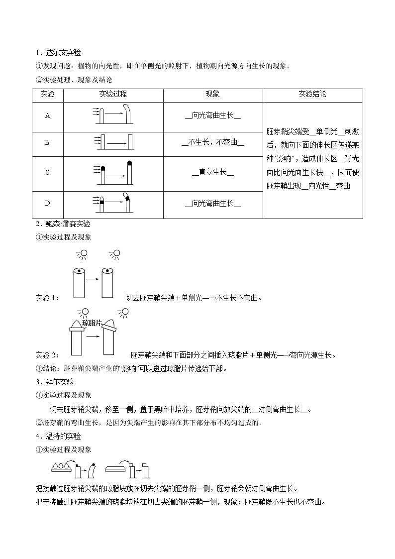
一、生长素的发现过程
1.达尔文实验
①发现问题:植物的向光性,即在单侧光的照射下,植物朝向光源方向生长的现象。
②实验处理、现象及结论
实验 | 实验过程 | 现象 | 实验结论 |
A | __向光弯曲生长__ | 胚芽鞘尖端受__单侧光__刺激后,就向下面的伸长区传递某种“影响”,造成伸长区__背光面比向光面生长快__,因而使胚芽鞘出现__向光性__弯曲 | |
B | __不生长,不弯曲__ | ||
C | __直立生长__ | ||
D | __向光弯曲生长__ |
2.鲍森·詹森实验
①实验过程及现象
实验1:切去胚芽鞘尖端+单侧光―→不生长不弯曲。
实验2:胚芽鞘尖端和下面部分之间插入琼脂片+单侧光―→弯向光源生长。
①结论:胚芽鞘尖端产生的“影响”可以透过琼脂片传递给下部。
3.拜尔实验
①实验过程及现象
切去胚芽鞘尖端,移至一侧,置于黑暗中培养,胚芽鞘向放尖端的__对侧弯曲生长__。
②胚芽鞘的弯曲生长,是因为尖端产生的影响在其下部分布不均匀造成的。
4.温特的实验
①实验过程及现象
把接触过胚芽鞘尖端的琼脂块放在切去尖端的胚芽鞘一侧,胚芽鞘会朝对侧弯曲生长。
把未接触过胚芽鞘尖端的琼脂块放在切去尖端的胚芽鞘一侧,现象:胚芽鞘既不生长也不弯曲。
②实验结论:胚芽鞘的弯曲生长确实是由一种化学物质引起的。温特把其命名为生长素。
5.1934年,科学家首先从人尿中分离出与生长素作用相同的化学物质——吲哚乙酸。1946年,科学家从高等植物中分离出生长素。
6.植物向光性的原因:
单侧测光照射下,生长素在尖端由向光一侧向背光一侧移动,导致背光侧生长素分布多,细胞生长快。植物向光弯曲生长是由生长素分布不均匀造成的。
7.植物激素:由植物体内产生,能从产生部位运送到作用部位,对植物的生长发育有显著影响的微量有机物。
二、生长素的合成、运输与分布
1.主要合成部位:芽、幼嫩的叶和发育中的种子,由色氨酸经过一系列的反应转变而来。
2.生长素的运输
横向运输 | 发生在尖端,受到单侧光、重力等刺激时发生。 |
极性运输 | 只能由形态学上端项形态学下端运输,而不能到过来运输。运输方式是主动运输 |
非极性运输 | 在成熟组织中,生长素可以通过输导组织运输。 |
3.生长素的分布:在植物体内各器官都有分布,但相对集中分布在生长旺盛的部分。
三、生长素的生理作用
1.作用方式:给细胞传达信息,起着调节细胞生命活动的作用。
2.对细胞和器官的影响
①在细胞水平上:促进细胞伸长生长,诱导细胞分化等。
②在器官水平上:影响器官的生长、发育。
3.作用特点
①生长素所发挥的作用,因浓度、植物细胞的成熟情况和器官的种类不同而有较大的差异。一般情况下,生长素在浓度较低时促进生长,在浓度过高时则会抑制生长。
②实例—顶端优势:顶芽产生的生长素向下运输,上部侧芽生长素浓度较高,发育受到抑制。
知识点01 生长素的发现过程
1.达尔文实验
(1)发现问题:植物的向光性,即在单侧光的照射下,植物朝向光源方向生长的现象。
(2)实验处理及现象
(3)结论:胚芽鞘的尖端受单侧光刺激后,向下面的伸长区传递了某种“影响”,造成伸长区背光面比向光面生长快,因而使胚芽鞘出现向光性弯曲。
2.鲍森·詹森实验
实验1 实验2
(1)过程及现象
实验1:切去胚芽鞘尖端+单侧光―→不生长不弯曲。
实验2:胚芽鞘尖端和下面部分之间插入琼脂片+单侧光―→弯向光源生长。
(2)结论:胚芽鞘尖端产生的“影响”可以透过琼脂片传递给下部。
3.拜尔实验
(1)实验证明:胚芽鞘的弯曲生长,是因为尖端产生的影响在其下部分布不均匀造成的。
(2)鲍森·詹森实验和拜尔实验初步证明尖端产生的影响可能是一种化学物质,这种化学物质在胚芽鞘尖端以下部位的分布不均匀造成了胚芽鞘的弯曲生长。
4.温特的实验
A B
(1)实验组——A
处理:把接触过胚芽鞘尖端的琼脂块放在切去尖端的胚芽鞘一侧。
现象:胚芽鞘会朝对侧弯曲生长。
(2)对照组——B
处理:把未接触过胚芽鞘尖端的琼脂块放在切去尖端的胚芽鞘一侧。
现象:胚芽鞘既不生长也不弯曲。
(3)实验结论:胚芽鞘的弯曲生长确实是由一种化学物质引起的。温特把其命名为生长素。
5.1934年,科学家首先从人尿中分离出与生长素作用相同的化学物质——吲哚乙酸。1946年,科学家从高等植物中分离出生长素。
6.植物向光性的原因:生长素分布不均匀造成的。
7.植物激素:由植物体内产生,能从产生部位运送到作用部位,对植物的生长发育有显著影响的微量有机物。
知识点02 生长素的合成、运输和分布
1.合成部位:幼嫩的叶、芽和发育中的种子,由色氨酸转变而来。
2.运输
(1)方式:主动运输。
(2)方向
3.分布:相对集中分布在生长旺盛的部分。
知识点03 生长素的生理作用
1.作用方式:给细胞传达信息,起着调节细胞生命活动的作用。
2.作用
(1)在细胞水平上:促进细胞伸长生长,诱导细胞分化等。
(2)在器官水平上:影响器官的生长、发育。
3.作用特点
(1)生长素所发挥的作用,因浓度、植物细胞的成熟情况和器官的种类不同而有较大的差异。一般情况下,生长素在浓度较低时促进生长,在浓度过高时则会抑制生长。
(2)实例:顶端优势。
考法01 生长素的发现过程
【典例1】下列关于生长素发现过程的叙述,错误的是( )
A.达尔文提出单侧光使胚芽鞘尖端产生生长素,造成背光面生长快,引起向光弯曲
B.鲍森·詹森通过实验证明胚芽鞘尖端产生的影响可以透过琼脂片
C.拜尔的实验证明胚芽鞘的弯曲生长是因为尖端产生的影响在其下部分布不均造成的
D.温特的实验证明造成胚芽鞘弯曲的影响是一种化学物质并命名为生长素
【答案】A
【解析】达尔文提出,胚芽鞘尖端受单侧光刺激后,就向下面的伸长区传递某种“影响”,造成伸长区背光面比向光面生长快,因而胚芽鞘出现向光弯曲,A错误;鲍森·詹森的实验证明胚芽鞘尖端产生的影响可以透过琼脂片传递给下部,B正确;拜尔将切去的胚芽鞘尖端移至一侧,置于黑暗中培养,结果胚芽鞘向放置尖端的对侧弯曲生长,证明胚芽鞘的弯曲生长是因为尖端产生的影响在其下部分布不均造成的,C正确;温特把切下的燕麦尖端放在琼脂块上,几小时后移去胚芽鞘尖端,将琼脂块切成小块,再将处理过的琼脂块放在切去尖端的燕麦胚芽鞘一侧,结果胚芽鞘会朝对侧弯曲生长,如果放置的是没有接触过胚芽鞘尖端的琼脂块,胚芽鞘则既不生长也不弯曲,该实验证明了造成胚芽鞘弯曲的影响是一种化学物质,并命名为生长素,D正确。
考法02 生长素的合成、运输和分布
【典例2】取生长状态一致的燕麦胚芽鞘,分为a、b、c、d四组。将a、b两组胚芽鞘尖端下方的一段切除,再从c、d两组胚芽鞘中的相应位置分别切取等长的一段,并按图中所示分别接入a、b两组胚芽鞘被切除的位置,得到a′、b′两组胚芽鞘。然后用单侧光照射,发现a′组胚芽鞘向光弯曲生长,b′组胚芽鞘无弯曲生长,其原因是( )
A.c组尖端能合成生长素,d组尖端不能
B.a′组尖端能合成生长素,b′组尖端不能
C.c组尖端的生长素能向胚芽鞘基部运输,d组尖端的生长素不能
D.a′组尖端的生长素能向胚芽鞘基部运输,b′组尖端的生长素不能
【答案】D
【解析】胚芽鞘的尖端都能合成生长素,所以A、B两项错误。生长素的运输只能是从形态学上端运输到形态学下端的极性运输,C项错误。据题干可知,a′中接入的茎段的形态学上端连接胚芽鞘尖端,形态学下端连接茎,所以生长素可以向基部运输,因此胚芽鞘向光弯曲生长;b′中接入的茎段的形态学下端连接胚芽鞘尖端,形态学上端连接茎,故生长素不能向基部运输,因此胚芽鞘无弯曲生长,D项正确。
考法03 植物的向光性
【典例3】图a~f是研究植物向性运动与生长素之间关系的示意图,相关说法错误的是( )
A.当探究植物向光生长的内因时,应设置b和c对照
B.当探究植物向光生长的外因时,应设置a和c对照
C.当探究胚芽鞘感受光刺激的部位时,应设置c和e对照
D.上述实验中,所选用的植物胚芽鞘必须是同一物种的且长势相同
【答案】C
【解析】设计实验探究植物向光生长的内因时,需遵循对照原则和单一变量原则,单一变量是有无尖端,其他条件应相同且适宜,所以可设置b和c对照,A正确;设计实验探究植物向光生长的外因时,需遵循对照原则和单一变量原则,单一变量是有无单侧光,其他条件应相同且适宜,所以可设置a和c对照,B正确;设计实验探究胚芽鞘感受光刺激的部位时,需遵循对照原则和单一变量原则,单一变量是尖端是否遮光,应设置d和e对照,C错误;设计实验需遵循单一变量原则,所以各实验中所选用的材料必须是同一物种的且长势相同,D正确。
考法04 生长素的生理作用
【典例4】下图一表示将含有生长素的琼脂块放在切去尖端的胚芽鞘的一侧,一段时间后胚芽鞘弯曲的情况(弯曲角度用a表示);图二表示生长素对胚芽鞘生长的影响示意图。下列叙述正确的是( )
A.琼脂块中生长素浓度在C点时,α具有最小值
B.当生长素浓度小于B点浓度时,随生长素浓度的增加α逐渐减小
C.当生长素浓度高于B点浓度时,生长素会抑制胚芽鞘的生长
D.胚芽鞘放琼脂块一侧的细胞的分裂速度加快导致弯曲生长
【答案】B
【解析】图一中,胚芽鞘弯曲程度越高,α越小。琼脂块中生长素浓度在B点时,促进作用最大,胚芽鞘放琼脂块的一侧生长最快,胚芽鞘弯曲程度最高,α具有最小值,A项错误;当生长素浓度小于B点浓度时,随生长素浓度的增加α逐渐减小,B项正确;当生长素浓度高于B点浓度而小于D时,生长素促进胚芽鞘的生长,只是促进作用逐渐减弱,C项错误;胚芽鞘放琼脂块一侧的细胞的生长速度加快导致弯曲生长,D项错误。
题组A 基础过关练
1.利用发生了向光弯曲的燕麦胚芽鞘制成切片并观察,绘制出背光侧和向光侧的细胞形态示意图(如下图),由此可得出的结论是( )
A.生长素能促进细胞分裂,胚芽鞘的弯曲部位是①
B.生长素能促进细胞伸长,胚芽鞘的弯曲部位是②
C.生长素能促进细胞分裂,胚芽鞘的弯曲部位是②
D.生长素能促进细胞伸长,胚芽鞘的弯曲部位是①
2.将生长状况相同的胚芽鞘尖端切下来,用不能透过生长素的薄玻璃片分割,放在琼脂切块上,实验处理如图1所示,收集到的生长素(IAA)的含量如图2所示。下列说法正确的是( )
A.a与b对照说明薄玻璃片不影响生长素的横向运输
B.b与c对照说明琼脂切块影响生长素的运输
C.c与d对照说明单侧光照射促使生长素向背光侧转移
D.该实验说明了生长素的产生部位是胚芽鞘尖端
3.如图甲为某植物芽的分布示意图,图乙表示不同浓度生长素对植物生长的影响,下列相关叙述正确的是( )
A.图甲B芽生长素浓度最可能处于图乙d~e区间
B.对A芽给予右侧光照,其右侧生长素浓度可能处于图乙c~d区间
C.如果摘除图甲中的A芽,则B芽生长素浓度将会介于e~f之间
D.植物水平放置后A芽仍会向上生长,原因不是生长素具有两重性
4.如图表示不同浓度生长素对芽生长的影响。当植物表现出顶端优势时,顶芽和最靠近顶芽的侧芽所含生长素的浓度最可能分别为( )
A.a和b B.b和a
C.b和c D.c和b
5.在生长素的发现史上,1910年鲍森·詹森进行了如图的实验,以检验达尔文的化学物质假说。下列叙述正确的是( )
A.本实验证明生长素由胚芽鞘尖端向下传递
B.插有琼脂片的幼苗发生向光弯曲证明胚芽鞘尖端是感光部位
C.显微镜观察表明,弯曲部位背面细胞分裂速率快、数量多
D.要使本实验更有说服力,还应设置去掉胚芽鞘尖端,仅放琼脂片或云母片的对照实验
6.用燕麦胚芽鞘及幼苗⑦⑧进行如图所示的实验,一段时间后,会引起弯曲现象的是( )
A.②⑤⑦ B.①②③⑤⑧ C.①③④⑥⑦ D.②⑤⑧
7.科学家做过如下的实验:a.把不含生长素的两个琼脂小块放在燕麦胚芽鞘下端;b.把含生长素的琼脂小块放在一段去掉尖端的燕麦胚芽鞘形态学上端,把另两个不含生长素的琼脂小块作为接受块放在形态学下端;c.把一段燕麦胚芽鞘倒转过来,把形态学上端朝下,做同样的实验。三个实验都用单侧光照射。经过一段时间后,接受块①②③④⑤⑥的成分变化的叙述正确的是( )
A.①含生长素比②多,③含生长素比④多
B.①含生长素比②少,⑤含生长素比⑥多
C.在③④⑤⑥小块中,⑤含生长素最多
D.③④中生长素含量之和比⑤⑥中多
8.生长素是人们发现和研究较早的植物激素,其主要作用是促进细胞生长。如图是某植物地上部分,下列有关生长素调节的叙述,正确的是( )
A.该植物体地上部分生长素不都是由①②③④所示结构合成
B.①生长迅速而②生长受抑制是由于②对生长素的敏感性高于①
C.②生长受抑制而④生长较快,是由于①合成的生长素无法运输到④部位
D.由于④结构能够生长,因此该植物的生长没有体现植物的顶端优势现象
9.经实验检测出某一植株的不同器官对不同生长素浓度的反应如图所示,横坐标表示生长素的浓度。根据实验结果,可以获得的正确结论是( )
A.当生长素浓度为10-9mol·L-1时,抑制根的生长
B.若解除顶端优势,应确保侧芽的生长素浓度低于10-6mol·L-1
C.低浓度生长素促进根、芽的生长,高浓度生长素则促进茎的生长
D.根向地生长的原因是其近地侧生长素浓度低于10-8mol·L-1
10.下列关于植物生长素的叙述,错误的是 ( )
A.植物幼嫩叶片中的色氨酸可转变为生长素
B.成熟组织中,生长素通过输导组织进行非极性运输
C.幼嫩细胞和成熟细胞对生长素的敏感程度相同
D.成熟茎韧皮部中的生长素可以进行非极性运输
11.甲图表示燕麦幼苗生长素浓度与所起作用的关系,乙图表示将一株燕麦幼苗水平放置,培养一段时间后的生长情况。
甲 乙
(1)1934年,科学家从人尿中分离出具有生长素效应的化学物质________,它是由________经过一系列反应转变而来的。
(2)乙图中b侧生长素对根生长的效应是________,a侧生长素浓度范围应为________mol·L-1。
(3)在认识到生长素的生理作用后,农民会适时摘除棉花的顶芽,解除顶端优势,是因为去掉顶芽后,________________________,于是抑制作用被解除,侧芽萌动、加快生长。
(4)植物的生长发育过程,在根本上是________________的结果。
12.请根据题中所提供的实验材料和用具设计一个实验,验证“重力影响生长素的重新分配”。
实验材料和用具:若干相同的燕麦胚芽鞘尖端、若干相同的去掉尖端的胚芽鞘、一个实验支架(支架的材料托中,放置了6块已编号的相同琼脂块,相邻两个琼脂块之间用不透水的云母片完全分隔开)。
(1)实验步骤。
第一步:将三个胚芽鞘尖端分别________________________________________________________________;
第二步:将实验支架在____________条件下放置一段时间;
第三步:移走胚芽鞘尖端,然后将材料托中的琼脂块取出,分别放在6个____________________________;
第四步:分别测量和比较不同处理的胚芽鞘弯曲程度。
(2)预期实验结果。
放置a1琼脂块的胚芽鞘比放置a2琼脂块的胚芽鞘________________________;
放置a3琼脂块的胚芽鞘比放置a2琼脂块的胚芽鞘________________________;
放置A3琼脂块的胚芽鞘________________________。
题组B 能力提升练
1.在生长素的发现史上,1910年鲍森·詹森进行了如图的实验,以检验达尔文的化学物质假说。下列叙述正确的是( )
A.本实验证明生长素由胚芽鞘尖端向下传递
B.插有琼脂片的幼苗发生向光弯曲证明胚芽鞘尖端是感光部位
C.显微镜观察表明,弯曲部位背面细胞分裂速率快、数量多
D.要使本实验更有说服力,还应设置去掉胚芽鞘尖端,仅放琼脂片或云母片的对照实验
2.用燕麦胚芽鞘及幼苗⑦⑧进行如图所示的实验,一段时间后,会引起弯曲现象的是( )
A.②⑤⑦ B.①②③⑤⑧ C.①③④⑥⑦ D.②⑤⑧
3.结合下图解释植物的根为何具有向地性。此特点是否体现了生长素作用的特点?植物的茎的背地生长是否体现了生长素作用的特点?
4.生长素是人们发现和研究较早的植物激素,其主要作用是促进细胞生长。如图是某植物地上部分,下列有关生长素调节的叙述,正确的是( )
A.该植物体地上部分生长素不都是由①②③④所示结构合成
B.①生长迅速而②生长受抑制是由于②对生长素的敏感性高于①
C.②生长受抑制而④生长较快,是由于①合成的生长素无法运输到④部位
D.由于④结构能够生长,因此该植物的生长没有体现植物的顶端优势现象
5.经实验检测出某一植株的不同器官对不同生长素浓度的反应如图所示,横坐标表示生长素的浓度。根据实验结果,可以获得的正确结论是( )
A.当生长素浓度为10-9mol·L-1时,抑制根的生长
B.若解除顶端优势,应确保侧芽的生长素浓度低于10-6mol·L-1
C.低浓度生长素促进根、芽的生长,高浓度生长素则促进茎的生长
D.根向地生长的原因是其近地侧生长素浓度低于10-8mol·L-1
题组C 培优拔尖练
1.(2021·山东济南历城二中高二期中)1918年,科学家拜尔将胚芽鞘尖端放在去除尖端的胚芽鞘的一侧,结果胚芽鞘向对侧弯曲生长,证明了胚芽鞘的弯曲生长是尖端产生的影响在其下部分布不均匀造成的。拜尔这个实验的对照组可以设计为 ( )
A.去除胚芽鞘的尖端,单侧光照射
B.去除胚芽鞘的尖端,遮光处理
C.将胚芽鞘尖端放在去除尖端的胚芽鞘的正中,单侧光照射
D.将胚芽鞘尖端放在去除尖端的胚芽鞘的正中,遮光处理
2.如图是某兴趣小组研究植物向光性的一组实验,通过该实验可以得出的结论是 ( )
A.幼苗感受光刺激的部位在尖端
B.幼苗合成生长素的部位在尖端
C.只有在光照下幼苗才能合成生长素
D.生长素对幼苗生长具有两重性
3.下列关于植物生长素的叙述,错误的是 ( )
A.植物幼嫩叶片中的色氨酸可转变为生长素
B.成熟组织中,生长素通过输导组织进行非极性运输
C.幼嫩细胞和成熟细胞对生长素的敏感程度相同
D.成熟茎韧皮部中的生长素可以进行非极性运输
4.(2021·福建高一期末)如图是生长素浓度与所起作用的关系图,下列相关说法错误的是 ( )
A.不同的生长素浓度促进作用可以相同
B.ab段随着生长素浓度的增大,促进作用增强
C.bc段随着生长素浓度的增大,抑制作用增强
D.该曲线能够表明生长素的生理作用具有两重性
5.(2021·江西南昌二中高二上月考)甲图表示燕麦幼苗生长素浓度与所起作用的关系,乙图表示将一株燕麦幼苗水平放置,培养一段时间后的生长情况。
甲 乙
(1)1934年,科学家从人尿中分离出具有生长素效应的化学物质________,它是由________经过一系列反应转变而来的。
(2)乙图中b侧生长素对根生长的效应是________,a侧生长素浓度范围应为________mol·L-1。
(3)在认识到生长素的生理作用后,农民会适时摘除棉花的顶芽,解除顶端优势,是因为去掉顶芽后,________________________,于是抑制作用被解除,侧芽萌动、加快生长。
(4)植物的生长发育过程,在根本上是________________的结果。
高中生物人教版 (2019)选择性必修1第5章 植物生命活动的调节第1节 植物生长素优秀当堂检测题: 这是一份高中生物人教版 (2019)选择性必修1第5章 植物生命活动的调节第1节 植物生长素优秀当堂检测题,文件包含51植物生长素讲义原卷版docx、51植物生长素讲义解析版docx等2份试卷配套教学资源,其中试卷共47页, 欢迎下载使用。
高中生物人教版 (2019)选择性必修1第3节 植物生长调节剂的应用优秀课时作业: 这是一份高中生物人教版 (2019)选择性必修1第3节 植物生长调节剂的应用优秀课时作业,文件包含53植物生长调节剂的应用学生版高二生物同步精品讲义选择性必修1docx、53植物生长调节剂的应用教师版高二生物同步精品讲义选择性必修1docx等2份试卷配套教学资源,其中试卷共26页, 欢迎下载使用。
高中生物人教版 (2019)选择性必修1第5章 植物生命活动的调节第1节 植物生长素精品一课一练: 这是一份高中生物人教版 (2019)选择性必修1第5章 植物生命活动的调节第1节 植物生长素精品一课一练,文件包含同步讲义高中生物人教版2019选修第一册--51《植物生长》讲义学生版docx、同步讲义高中生物人教版2019选修第一册--51《植物生长》讲义教师版docx等2份试卷配套教学资源,其中试卷共32页, 欢迎下载使用。

