高中数学苏教版 (2019)选择性必修第二册7.1两个基本计数原理精品当堂达标检测题
展开第七章 计数原理
7.1两个基本计数原理
目标导航
课程标准
重难点
1.通过实例,能总结出分类计数原理、分步计数原理.
2.能根据具体问题的特征,选择分类计数原理或分步计数原理解决一些简单的实际问题.
重点:分类计数原理、分步计数原理的理解;
难点:用分类计数原理或分步计数原理解决一些简单的实际问题.
知识精讲
知识点01 分类加法计数原理
定义:完成一件事,如果有n类办法 且∶第一类办法中有m1种不同的方法,第二类办法中有m2种不同的方法……第n类办法中有mn种不同的方法,那么完成这件事共有N=m1+m2+…+mn种不同的方法.
注意∶
(1) 每种方式都能实现目标,不依赖于其他条件.
(2) 每种情况内任两种方式都不同时存在.
(3)不同情况之间没有相同方式存在.
【即学即练1】(2022·全国·高二课时练习)为了方便广大市民接种新冠疫苗,提高新冠疫苗接种率,某区卫健委在城区设立了11个接种点,在乡镇设立了19个接种点.某市民为了在同一接种点顺利完成新冠疫苗接种,则不同接种点的选法共有( )
A.11种 B.19种 C.30种 D.209种
【答案】C
【分析】根据题意,该市民可选择的接种点为两类,一类为乡镇接种点,另一类为城区接种点,由加法原理计算可得答案.
【详解】该市民可选择的接种点为两类,一类为乡镇接种点,另一类为城区接种点,所以共有19+11=30种不同接种点的选法.故选:C.
【即学即练2】(2022·广西河池·高二期末(理))解1道数学题,有两种方法,有2个人只会用第一种方法,有3个人只会用第二种方法,从这5个人中选1个人能解这道题目,则不同的选法共有( )
A.4种 B.5种 C.6种 D.9种
【答案】B
【分析】由分类计数原理计算.
【详解】根据分类加法计数原理得:不同的选法共有2+3=5(种).故选:B.
知识点02 分步乘法计数原理
定义:完成一件事,如果需要分成n个步骤,且∶做第一步有m1种不同的方法,做第二步有m2种不同的方法……做第n步有mn种不同的方法,那么完成这件事共有N=m1×m2×…×mn种不同的方法.
注意:
1.分步乘法计数原理中“完成一件事需要n个步骤”是指完成这件事的任何一种方法都要分成n个步骤,在每一个步骤中任取一种方法,然后相继完成所有这些步骤才能完成这件事,即步与步之间是连续的、缺一不可的,且不能重复、交叉.简单地说,就是应用分步乘法计数原理时要做到"步骤完整".
两个原理的区别
分类加法计数原理
分步乘法计数原理
区别一
每类方法都能独立完成这件事.它是独立的、一次的且每次得到的是最后结果,只需一种方法就完成
任何一步都不能独立完成这件事,缺少任何一步也不可,只有各步骤都完成了才能完成这件事
区别二
各类方法之间是互斥的、并列的、独立的
各步之间是相互依存的,并且既不能重复,也不能遗漏
【即学即练3】(2022·全国·高二课时练习)从A地到B地要经过C地,已知从A地到C地有三条路,从C地到B地有四条路,则从A地到B地不同的走法有______种.
【答案】12
【分析】根据分步乘法计数原理求解即可.
【详解】由分步乘法计数原理,从A地到B地不同的走法有3×4=12种.故答案为:12.
【即学即练4】(2022·全国·高二课时练习)现有4件不同款式的上衣和3条不同颜色的长裤,如果一条长裤与一件上衣配成一套,则不同的配法种数为______种.
【答案】12
【分析】由分步计数原理,即可求解.
【详解】由题意,有四件不同款式的上衣与三条不同颜色的长裤,
从中四件不同款式的上衣中,任选一件有4种选法,
从中三件不同颜色的长裤中,任选一件有3种选法,
根据分步计数原理,可得共有4×3=12种不同的选法.
故答案为:12
能力拓展
◆考点01 两个计数原理的简单综合
【典例1】(2022·全国·高二课时练习)直线l的方程为Ax+By=0 ,若从0,1,3,5,7,8这6个数字中每次取两个不同的数作为A,B的值,则可表示______条不同的直线.
【答案】22
【分析】考虑当A或B中有一个为0时,以及当A⋅B≠0时两种情况,分别求出不同的直线的条数,即可得答案.
【详解】当A或B中有一个为0时,有2条不同的直线;当A⋅B≠0时,有5×4=20条不同的直线,
故共有20+2=22条不同的直线,故答案为:22
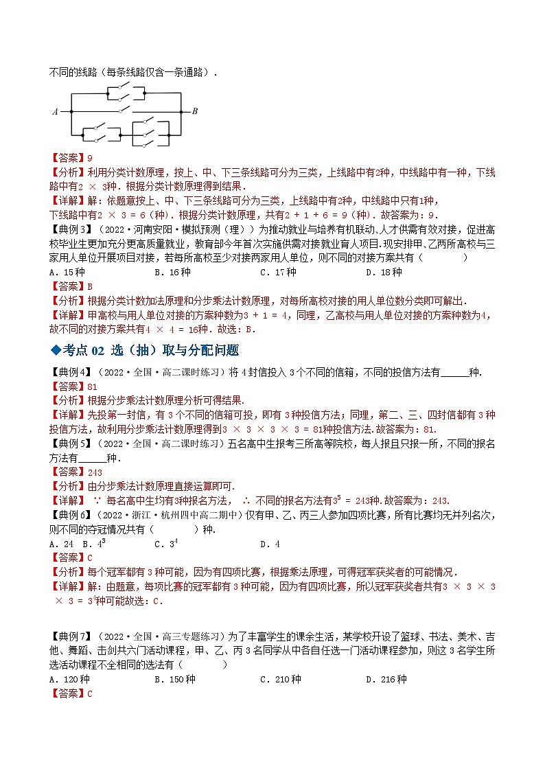
【典例2】(2022·全国·高三专题练习)如图,一条电路从A处到B处接通时,可以有_____________条不同的线路(每条线路仅含一条通路).
【答案】9
【分析】利用分类计数原理,按上、中、下三条线路可分为三类,上线路中有2种,中线路中有一种,下线路中有2×3种.根据分类计数原理得到结果.
【详解】解:依题意按上、中、下三条线路可分为三类,上线路中有2种,中线路中只有1种,
下线路中有2×3=6(种).根据分类计数原理,共有2+1+6=9(种).故答案为:9.
【典例3】(2022·河南安阳·模拟预测(理))为推动就业与培养有机联动、人才供需有效对接,促进高校毕业生更加充分更高质量就业,教育部今年首次实施供需对接就业育人项目.现安排甲、乙两所高校与三家用人单位开展项目对接,若每所高校至少对接两家用人单位,则不同的对接方案共有( )
A.15种 B.16种 C.17种 D.18种
【答案】B
【分析】根据分类计数加法原理和分步乘法计数原理,对每所高校对接的用人单位数分类即可解出.
【详解】甲高校与用人单位对接的方案种数为3+1=4,同理,乙高校与用人单位对接的方案种数为4,故不同的对接方案共有4×4=16种.故选:B.
◆考点02 选(抽)取与分配问题
【典例4】(2022·全国·高二课时练习)将4封信投入3个不同的信箱,不同的投信方法有______种.
【答案】81
【分析】根据分步乘法计数原理分析可得结果.
【详解】先投第一封信,有3个不同的信箱可投,即有3种投信方法;同理,第二、三、四封信都有3种投信方法,故利用分步乘法计数原理得到3×3×3×3=81种投信方法.故答案为:81.
【典例5】(2022·全国·高二课时练习)五名高中生报考三所高等院校,每人报且只报一所,不同的报名方法有______种.
【答案】243
【分析】由分步乘法计数原理直接运算即可.
【详解】∵每名高中生均有3种报名方法,∴不同的报名方法有35=243种.故答案为:243.
【典例6】(2022·浙江·杭州四中高二期中)仅有甲、乙、丙三人参加四项比赛,所有比赛均无并列名次,则不同的夺冠情况共有( )种.
A.24 B.43 C.34 D.4
【答案】C
【分析】每个冠军都有3种可能,因为有四项比赛,根据乘法原理,可得冠军获奖者的可能情况.
【详解】解:由题意,每项比赛的冠军都有3种可能,因为有四项比赛,所以冠军获奖者共有3×3×3×3=34种可能故选:C.
【典例7】(2022·全国·高三专题练习)为了丰富学生的课余生活,某学校开设了篮球、书法、美术、吉他、舞蹈、击剑共六门活动课程,甲、乙、丙3名同学从中各自任选一门活动课程参加,则这3名学生所选活动课程不全相同的选法有( )
A.120种 B.150种 C.210种 D.216种
【答案】C
【分析】用甲、乙、丙3名同学从中各自任选一门活动课程参加的方法数,减去3名学生所选活动课程全部相同的方法数,从而求得正确答案.
【详解】依题意,每名同学都有6种选择方法,所以这3名学生所选活动课程不全相同的选法有63-6=210种.故选:C
◆考点03 计数原理解决组数问题
【典例8】由数字1,2,3,4可以组成有重复数字的三位奇数的个数为( )
A.12 B.24 C.48 D.32
【答案】选D
【解析】依据分步乘法计数原理,由数字1,2,3,4组成有重复数字的三位奇数共有2×4×4=32个.
【典例9】(2022·全国·高三专题练习)从数字1,2,3,4中取出3个数字(允许重复),组成三位数,各位数字之和等于6,则这样的三位数的个数为( )
A.7 B.9 C.10 D.13
【答案】C
【分析】根据各位数字之和等于6的所有可能情况,①1,1,4,②1,2,3,③2,2,2三种情况分别讨论求和即可
【详解】其中各位数字之和等于6的三位数可分为以下情形:
①由1,1,4三个数字组成的三位数:114,141,411共3个;
②由1,2,3三个数字组成的三位数:123,132,213,231,312,321共6个;
③由2,2,2三个数字可以组成1个三位数,即222.∴共有3+6+1=10个,故选:C.
【典例10】(2022·全国·高二课时练习)由0、1、2、3、4、5这6个数字可以组成______个没有重复数字的三位偶数.
【答案】52
【分析】由特殊位置法与特殊元素法分类讨论,利用分类与分步计数原理即可解决.
【详解】根据题意,对该没有重复数字的三位偶数进行分类讨论,
第一类:0在个位数时,先填百位,有5种方法,再填十位,有4种方法,故能组成5×4=20个没有重复数字的三位偶数;
第二类,0不在个位数时,先填个位,只有2、4两种方法,再填百位,0不能在此位,故有4种方法,最后填十位,有4种方法,故能组成2×4×4=32个没有重复数字的三位偶数;
综上,一共可以组成32+20=52个没有重复数字的三位偶数.
故答案为:52.
◆考点04 计数原理解决涂色(种植)问题
【典例11】(2022·浙江·杭州四中高二期中)如图所示,用3种不同的颜色涂入图中的矩形A,B,C中,要求相邻的矩形不能使用同一种颜色,则不同的涂法数为________.
【答案】12
【分析】根据分步计数原理即得.
【详解】根据题意,先涂A有3种涂法,再涂B有2种涂法,最后涂C有2种涂法,
所以不同的涂法有3×2×2=12种,故答案为:12.
【典例12】如图所示,一环形花坛分成A,B,C,D四块,现有四种不同的花供选种,要求在每块里种一种花,且相邻的两块种不同的花,则不同的种法种数为( )
A.96 B.84 C.60 D.48
【答案】选B
【解析】依次种A,B,C,D4块,当C与A种同一种花时,有4×3×1×3=36种种法;当C与A所种的花不同时,有4×3×2×2=48种种法.由分类加法计数原理知,不同的种法种数为36+48=84.
分层提分
题组A 基础过关练
一、单选题
1.有5名学生全部分配到4个地区进行社会实践,且每名学生只去一个地区,其中A地区分配了1名学生的分配方法共( )种
A.120 B.180 C.405 D.781
【答案】C
【分析】先选一名学生分配到A地,剩下的4名学生在其他三个地区任选一个,由乘法原理可得.
【详解】由题意,先选一名学生分配到A地,剩下的4名学生在其他三个地区任选一个,方法数为5×34=405,
故选:C.
2.5位同学报名参加两个课外活动小组,每位同学限报其中的一个小组,如果规定每位同学必须报名,则不同的报名方法共有( )
A.10种 B.20种 C.25种 D.32种
【答案】D
【分析】根据分步乘法计数原理,计算即可求得.
【详解】如果规定每位同学必须报名,且每位同学限报其中的一个小组,每个同学都有2种选择,根据分步乘法计数原理,知不同的报名方法共有25=32(种),
故选:D.
3.如图,要给①、②、③、④四块区域分别涂上五种颜色中的某一种,允许同一种颜色使用多次,但相邻区域必须涂不同颜色,则不同的涂色方案种数为( ).
A.180 B.160 C.96 D.60
【答案】A
【分析】按照①→②→③→④的顺序,结合乘法计数原理即可得到结果.
【详解】首先对①进行涂色,有5种方法,
然后对②进行涂色,有4种方法,
然后对③进行涂色,有3种方法,
然后对④进行涂色,有3种方法,
由乘法计数原理可得涂色方法种数为
5×4×3×3=180种
故选:A
4.某学校开设4门球类运动课程、5门田径类运动课程和2门水上运动课程供学生学习,某位学生任选1门课程学习,则不同的选法共有( )
A.40种 B.20种 C.15种 D.11种
【答案】D
【分析】根据分类加法计数原理,即可得到答案.
【详解】根据分类加法计数原理,不同的选法共有4+5+2=11种.
故选:D
5.在直角坐标系xOy中,已知△AOB三边所在直线的方程分别为x=0,y=0,2x+3y=30,则△AOB内部和边上整点(即横、纵坐标均为整数的点)的总数是( )
A.95 B.91 C.88 D.75
【答案】B
【分析】首先确定以AB为对角线的矩形中整点的个数,再确定2x+3y=30上的整点数,最后根据对称性求出△AOB中整点的个数.
【详解】由题设,直线2x+3y=30分别交x、y轴于(15,0)、(10,0),
以高为10,宽为15的矩形内(含边)整数点有176个,其中直线2x+3y=30上的整数点有(15,0)、(12,2)、(9,4)、(6,6)、(3,8)、(0,10),共6个,
所以,矩形对角线AB两侧的三角形中整点的个数为176-62=85个,
综上,△AOB中整点的个数为85+6=91个.
故选:B
6.十一国庆节放假五天,甲、乙两名同学计划去敬老院做志愿者,若甲同学在五天中随机选一天,乙同学在前三天中随机选一天,且两名同学的选择互不影响,则他们在同一天去的概率为( )
A.16 B.15 C.12 D.23
【答案】B
【分析】首先求出基本事件的总数为15,再求出两人在同一天的事件数为3,可以通过乘法计数原理,也可以通过列举法去计算事件总数和两人在同一天的事件数,最后求出概率即可.
【详解】若甲同学在五天中随机选一天,乙同学在前三天中随机选一天,且两名同学的选择互不影响,
则基本事件总数n=5×3=15,
他们在同一天去包含的基本事件个数m=3,则他们在同一天去的概率为P=mn=315=15.
故选:B.
二、多选题
7.已知数字0,1,2,3,4,由它们组成四位数,下列说法正确的有( )
A.组成可以有重复数字的四位数有500个
B.组成无重复数字的四位数有96个
C.组成无重复数字的四位偶数有66个
D.组成无重复数字的四位奇数有28个
【答案】AB
【分析】根据题意,由分类分步计数原理依次分析各选项,即可得答案.
【详解】解:对A:四位数的首位不能为0,有4种情况,其他数位有5种情况,则组成可以有重复数字的四位数有4×5×5×5=500个,故选项A正确;
对B:四位数的首位不能为0,有4种情况,在剩下的4个数字中任选3个,排在后面3 个数位,有4×3×2=24种情况,则组成无重复数字的四位数有4×24=96个,故选项B正确;
对C:若0在个位,有4×3×2=24个四位偶数,若0不在个位,有3×3×2×2=36个四位偶数,则组成无重复数字的四位偶数共有24+36=60个四位偶数,故选项C错误;
对D:组成无重复数字的四位奇数有3×3×2×2=36个,故选项D错误;
故选:AB.
8.现有不同的红球4个,黄球5个,绿球6个,则下列说法正确的是( )
A.从中选出2个球,正好一红一黄,有9种不同的选法
B.若每种颜色选出1个球,有120种不同的选法
C.若要选出不同颜色的2个球,有31种不同的选法
D.若要不放回地依次选出2个球,有210种不同的选法
【答案】BD
【分析】根据分步与分类计数原理逐个求解即可
【详解】对A,从中选出2个球,正好一红一黄,有4×5=20种不同的选法,所以该选项错误:
对B,若每种颜色选出1个球,有4×5×6=120种不同的选法,所以该选项正确;
对C,若要选出不同颜色的2个球,有4×5+5×6+4×6=74种不同的选法,所以该选项错误;
对D,若要不放回地依次选出2个球,有15×14=210种不同的选法,所以该选项正确.
故选:BD
9.某校实行选课走班制度,张毅同学选择的是地理、生物、政治这三科,且生物在B层,该校周一上午选课走班的课程安排如下表所示,张毅选择三个科目的课各上一节,另外一节上自习,则下列说法正确的是( )
第1节
第2节
第3节
第4节
地理1班
化学A层3班
地理2班
化学A层4班
生物A层1班
化学B层2班
生物B层2班
历史B层1班
物理A层1班
生物A层3班
物理A层2班
生物A层4班
物理B层2班
生物B层1班
物理B层1班
物理A层4班
政治1班
物理A层3班
政治2班
政治3班
A.此人有4种选课方式 B.此人有5种选课方式
C.自习不可能安排在第2节 D.自习可安排在4节课中的任一节
【答案】BD
【解析】根据表格分类讨论即可得到结果.
【详解】由于生物在B层,只有第2,3节有,故分两类:
若生物选第2节,
则地理可选第1节或第3节,有2种选法,
其他两节政治、自习任意选,
故有2×2=4种(此种情况自习可安排在第1、3、4节中的某节);
若生物选第3节,
则地理只能选第1节,政治只能选第4节,自习只能选第2节,故有1种.
根据分类加法计数原理可得选课方式有4+1=5种.
综上,自习可安排在4节课中的任一节.
故选:BD.
三、填空题
10.将“福”“禄”“寿”填入到如图所示的4×4小方格中,每格内只能填入一个汉字,且任意的两个汉字既不同行也不同列,则不同的填写方法有_________种.
【答案】576
【分析】根据分步计数原理进行求解即可.
【详解】福字有16种填写方法,禄字有9种填写方法,寿字有4种填写方法,
所以不同的填写方法有16×9×4=576种,
故答案为:576
11.2022年卡塔尔世界杯已落下帷幕,里奥梅西率领的阿根廷队获得冠军,捧得“大力神”杯.据悉,从下届美加墨(美国、加拿大、墨西哥)世界杯开始,参赛球队将扩军至48支.比赛分小组赛和淘汰赛两个阶段.小组赛将会分为16个小组,每个小组3支球队,采用单循环赛制(即3支队伍两两交手),小组前两名晋级32强赛,第三名被淘汰,淘汰赛阶段:1/16决赛:32强分成16组对阵,获胜的16个队进入1/8决赛,即所谓“16强”,负者被淘汰.1/8决赛:16强分成8组对阵,获胜的8个队进入1/4决赛,即所谓“8强”,负者被淘汰.1/4决赛:8强分成4组对阵,获胜的4个队进入半决赛,即所谓“4强”,负者被淘汰.半决赛:4强分成2组对阵.决赛:半决赛获胜两队进入决赛,失利的两队争夺第三名.如按此规则,则2026美加墨世界杯共需举办________场比赛.
【答案】80
【分析】分别计算各比赛阶段的场次,加起来即可.
【详解】小组赛16×3=48场,1/16决赛16场,1/8决赛8场,1/4决赛4场,半决赛2场,决赛2场,共48+16+8+4+2+2=80场比赛.
故答案为:80
四、解答题
12.一个口袋中有5个红球,6个黄球,除了颜色外其他没有区别.求:
(1)若不放回的抽取两球,均为红球的概率;
(2)若放回的抽取两球,均不是红球的概率.
【答案】(1)211
(2)36121
【分析】利用计数原理及古典概型公式求解即可.
【详解】(1)不放回的抽取两球的情况有:11×10=110种,
其中抽取的两球均为红球的情况有:5×4=20种,
所以,不放回的抽取两球,均为红球的概率为P1=20110=211;
(2)放回的抽取两球的情况有:11×11=121种,
其中抽取的两球均不是红球的情况有:6×6=36种,
所以,放回的抽取两球,均不是红球的概率为P2=36121.
13.从圆内接正六边形的六个顶点中任意取出三个点构成三角形,则共可构成几个直角三角形?若将圆内接正六边形改为圆内接正八边形,结论如何?若改为圆内接正2n边形呢?
【答案】圆内接正六边形可构成12个,圆内接正八边形可构成24个,圆内接正2n边形可构成2nn-1个
【分析】先将正多边形的顶点中任取两点连成线段,得到其中圆的直径条数,从中选一条,再从该直径外选一个顶点即可
【详解】圆内接正六边形:
从圆内接正六边形的6个顶点中任取两点连成线段,其中有3条为圆的直径,
若从这6个顶点中任取3个顶点构成三角形,所得的三角形是直角三角形,则其中直角三角形的斜边为圆的直径,
然后从剩余的4个顶点(除去直角三角形斜边的顶点)中任取一个点,与斜边的顶点可构成直角三角形,
由分步乘法计数原理,共可构成3×4=12(个)直角三角形.
圆内接正八边形:
从圆内接正八边形的8个顶点中任取两点连成线段,其中有4条为圆的直径,
若从这8个顶点中任取3个顶点构成三角形,所得的三角形是直角三角形,则其中直角三角形的斜边为圆的直径,
然后从剩余的6个顶点(除去直角三角形斜边的顶点)中任取一个点,与斜边的顶点可构成直角三角形,
由分步乘法计数原理,共可构成4×6=24(个)直角三角形.
圆内接正2n边形:
从圆内接正2n边形的2n个顶点中任取两点连成线段,其中有n条为圆的直径,
若从这2n个顶点中任取3个顶点构成三角形,所得的三角形是直角三角形,则其中直角三角形的斜边为圆的直径,
然后从剩余的2n-2个顶点(除去直角三角形斜边的顶点)中任取一个点,与斜边的顶点可构成直角三角形,
由分步乘法计数原理,共可构成n2n-2=2nn-1(个)直角三角形.
14.已知集合M=-3,-2,-1,0,1,2,点Pa,b在直角坐标平面上,且a,b∈M.
(1)平面上共有多少个满足条件的点P?
(2)有多少个点P在第二象限内?
(3)有多少个点P不在直线y=x上?
【答案】(1)36
(2)6
(3)30
【分析】(1)(2)根据分步乘法计数原理即可求解,
(3)先求出在直线上的点的个数,用全部个数去掉在直线上的点,即可求解.
【详解】(1)第一步,先安排横坐标a,a∈M=-3,-2,-1,0,1,2,所以a有6种选择,第二步,安排纵坐标b,b∈M=-3,-2,-1,0,1,2,所以b有6种选择,所以一共有6×6=36个满足条件的点,
(2)Pa,b在第二象限,则a<0,b>0,故a可从-3,-2,-1这3个数字中选择1个,有3种选择,b可从1,2这2个数字中选择1个,有2种选择,故总共有3×2=6个满足条件的点,
(3)在直线y=x上点满足a=b,此时有点(-3,-3),(-2,-2),(-1,-1,)0,0,1,1,2,2共有6个,所有不在直线y=x上点有36-6=30个.
题组B 能力提升练
一、单选题
1.设集合A={1,2,⋯,2023},S=A1,A2,⋯,A100∣A1⊆A2⊆⋯⊆A100⊆A,则集合S的元素个数为( )
A.C2023100 B.C2023101 C.1002023 D.1012023
【答案】D
【分析】由每个1≤i≤2023,在A1,A2,⋯,A100中的从属关系,结合分步乘法计数原理求解即可.
【详解】对每个1≤i≤2023,在A1,A2,⋯,A100中的从属关系有以下101种:
(1)i∈A1,i∈A2,i∈A3,⋯,i∈A100,
(2)i∉A1,i∈A2,i∈A3,⋯,i∈A100,
(3)i∉A1,i∉A2,i∈A3,⋯,i∈A100,
…
(101)i∉A1,i∉A2,i∉A3,⋯,i∉A100.
由分步乘法计数原理,集合S中共1012023个元素.
故选:D
2.如图,某水果店门前用3根绳子挂了6串香蕉,从左往右的串数依次为1,2,3.到了晚上,水果店老板要收摊了,假设每次只取1串(挂在一列的只能先收下面的),则将这些香蕉都取完的不同取法种数是( )
A.144 B.96 C.72 D.60
【答案】D
【分析】先列举得“2,3,4,5,6”取完的种数,在将1插入,利用分步乘法得答案.
【详解】解:将6串香蕉编号为1,2,3,4,5,6.
把“2,3,4,5,6”取完,方法为23456,24356,24536,24563,42356,42536,42563,45263,45623,45236,共10种,再把1插入其中,每个有6种插法.共有60种方法,
故选:D.
3.某儿童游乐园有5个区域要涂上颜色,现有四种不同颜色的油漆可供选择,要求相邻区域不能涂同一种颜色,则符合条件的涂色方案有( )种
A.36 B.48 C.54 D.72
【答案】D
【分析】符合条件的涂色方案可分为两类,第一类区域②,④涂色相同的涂色方案,第二类区域②,④涂色不相同的涂色方案,再利用分步乘法计数原理分别求出其方法数,相加即可求得结果.
【详解】如图:将五个区域分别记为①,②,③,④,⑤,则满足条件的涂色方案可分为两类,
第一类区域②,④涂色相同的涂色方案,第二类区域②,④涂色不相同的涂色方案,
其中区域②,④涂色相同的涂色方案可分为5步完成,第一步涂区域①,有4种方法,第二步涂区域②,有3种方法,第三步涂区域③,有2种方法,第四步涂区域④,有1种方法,第五步涂区域⑤,有2种方法,由分步乘法计数原理可得区域②,④涂色相同的涂色方案有4×3×2×1×2种方案,即48种方案;
区域②,④涂色不相同的涂色方案可分为5步完成,第一步涂区域①,有4种方法,第二步涂区域②,有3种方法,第三步涂区域③,有2种方法,第四步涂区域④,有1种方法,第五步涂区域⑤,有1种方法,由分步乘法计数原理可得区域②,④涂色不相同的涂色方案有4×3×2×1×1种方案,即24种方案;
所以符合条件的涂色方案共有72种,
故选:D.
4.某日,甲、乙、丙三个单位被系统随机预约到A,B,C三家医院接种疫苗且每个单位只能被随机预约到一家医院,每家医院每日至多接待两个单位.已知A医院接种的是只需要打一针的腺病毒载体疫苗,B医院接种的是需要打两针的灭活疫苗,C医院接种的是需要打三针的重组蛋白疫苗,则甲单位不接种需要打三针的重组蛋白疫苗的预约方案种数为( )
A.27 B.24 C.18 D.16
【答案】D
【分析】根据题意,甲不可预约C医院,则甲可预约A,B两家医院,分若甲预约A医院,乙预约A医院;若甲预约A医院,乙预约B或C医院;③若甲预约B医院,乙预约A或C医院;若甲预约B医院,乙预约B医院,四种情况,即可求解.
【详解】由题意,甲单位不接种需要打三针的重组蛋白疫苗,即甲不可预约C医院,则甲可预约A,B两家医院,
①若甲预约A医院,乙预约A医院,则丙可预约B,C医院,共2种情况;
②若甲预约A医院,乙预约B或C医院,则丙可预约A,B,C医院,共2×3=6种情况;
③若甲预约B医院,乙预约A或C医院,则丙可预约A,B,C医院,共2×3=6种情况;
④若甲预约B医院,乙预约B医院,则丙可预约A,C医院,共2种情况,
所以甲单位不接种需要打三针的重组蛋白疫苗的预约方案种数为2+6+6+2=16种.
故选:D.
5.某公司会议室共有四行四列座椅,根据疫情防控要求:在此会议室开会时,每一行、每一列均不能有连续三人就座.则该会议室最多可容纳的就座人数为( )
A.9 B.10 C.11 D.12
【答案】C
【分析】先判断得出最多12人不合题意,再分析得出11人符合题意,即可求解.
【详解】
√
√
√
√
√
√
√
√
√
√
√
考虑每一列最多有3个人,故最多有12个人;若人数为12,则每一列的空位置必须在第二行或第三行,
则第一行和第四行就会出现连续的3个人,不合题意;
又第一列安排3个人,空出第二行,第二列安排3个人,空出第三行,第三列安排2个人,空出第一行和第四行,
第四列安排3个人,空出第三行,如图所示,√表示有人,则总共有11人,满足题意;故最多可容纳的就座人数为11人.
故选:C.
二、多选题
6.某城市地铁公司为鼓励人们绿色出行,决定按照乘客的乘坐站数实施分段优惠政策,不超过9站的地铁票价如表:
乘坐站数x
0
2
3
4
现有小花、小李两位乘客同时从首站乘坐同一辆地铁,已知他们乘坐地铁都不超过9站,且他们各自在每个站下地铁的可能性相同,则下列结论中正确的是( )A.若小花、小李两人共花费5元,则小花、小李下地铁的方案共有9种
B.若小花、小李两人共花费5元,则小花、小李下地铁的方案共有18种
C.若小花、小李两人共花费6元,则小花、小李下地铁的方案共有27种
D.若小花、小李两人共花费6元,则小花比小李先下地铁的概率为49
【答案】BCD
【分析】利用分步乘法原理计算小花、小李两人共花费5元的下地铁的方案数,由此判断A,B,再由分步乘法计数原理和分类加法计数原理确定两人共花费6元的方案数,由此判断C,再由古典概型概率公式求小花比小李先下地铁的概率,由此判断D.
【详解】若小花、小李两人共花费5元,则两人中1人花费2元,1人花费3元,小花、小李下地铁的方案共有2×3×3=18(种),故A错误,B正确;
若小花、小李两人共花费6元,则两人中1人花费2元,1人花费4元,或2人都花费3元,小花、小李下地铁的方案共有2×3×3+3×3=27(种),C正确,其中小花比小李先下地铁有3×3+3=12(种),概率为1227=49,故D正确,
故选:BCD.
三、填空题
7.从1,2,3,0这四个数中取三个组成没有重复数字的三位数,则这些三位数的和为___________.
【答案】3864
【分析】按照三位数中是否含0以及含0时,0的位置分三类计数再相加可得结果.
【详解】分三种情况:
(1)在所有不含0的三位数中,百位上的所有数字之和为(1+2+3)×2=12,十位上的所有数字之和为(1+2+3)×2=12,百个位上的所有数字之和为(1+2+3)×2=12,
所以所有不含0的三位数的和为12×100+10+1=1332;
(2)在含0且0在十位上的三位数中,百位上的所有数字之和为(1+2+3)×2=12,
个位上的所有数字之和为(1+2+3)×2=12,
所以含0且0在十位上的三位数的和为12×100+1=1212;
(3)在含0且0在个位上的三位数中,百位上的所有数字之和为(1+2+3)×2=12,
十位上的所有数字之和为(1+2+3)×2=12,
所以含0且0在个位上的三位数的和为12×100+10=1320;
那么可得符合条件的这些三位数之和为1332+1212+1320=3864.
故答案为:3864
8.若一个三位数的百位数字、十位数字、个位数字恰好构成等差数列,则称之为“等差三位数”,例如:147,642,777,420等.等差三位数的总个数为_________.
【答案】45
【分析】由题意分公差为0,1,2,3,4,-1,-2,-3,-4九种情况,分别得出各三位数的个数,运用加法原理即得.
【详解】由题意得若百位数字、十位数字、个位数字构成公差为0的“等差三位数”,则只要各位数字不为零即可,有9个;
若百位数字、十位数字个位数字构成公差为1的“等差三位数”,则百位数字不大于7,有7个;
若百位数字、十位数字、个位数字构成公差为2的“等差三位数”,则百位数字不大于5,有5个;
若百位数字十位数字个位数字构成公差为3的“等差三位数”,则百位数字不大于3,有3个;
若百位数字、十位数字、个位数字构成公差为4的“等差三位数”,则百位数字只能为1,有1个;
若百位数字、十位数字、个位数字构成公差为-1的“等差三位数,则百位数字不小于2,有8个;
若百位数字、十位数字、个位数字构成公差为-2的“等差三位数”,则百位数字不小于4,有6个;
若百位数字、十位数字、个位数字构成公差为-3的“等差三位数”,则百位数字不小于6,有4个;
若百位数字、十位数字个位数字构成公差为-4的“等差三位数”,则百位数字不小于8有2个.
综上所述,“等差三位数”的总数为9+7+5+3+1+8+6+4+2=45个.
故答案为:45.
9.某校甲、乙、丙、丁4个学生自愿参加植树活动,有A,B,C这3处植树地点供选择,每人只能选其中一处地点参与植树,且甲不在A地、乙不在B地植树,则不同的选择方式共有__________种.
【答案】36
【分析】根据给定条件,利用分步乘法计数原理列式计算作答.
【详解】计算不同的选择方式的种数需分步进行,甲、乙选植树地点各有2种方法,丙、丁选植树地点各有3种方法,
由分步乘法计数原理得:2×2×3×3=36,
所以不同的选择方式共有36种.
故答案为:36
10.如图所示的五个区城中,现要求在五个区域中涂色,有四种颜色可供选择,要求每个区域只涂一种颜色,相邻区城所涂颜色不同,则不同的涂色方法种数为________(用数字作答).
【答案】72
【分析】利用分步乘法及分类加法计数原理即可求解.
【详解】设这四个颜色分别为1,2,3,4,先给区域E涂色,有4种涂法;
假设区域E涂的是颜色1,再给区域A涂色,可以是颜色2,3,4,有3种涂法;
假设区域A涂的是颜色2,再给区域B涂色,可以是颜色3,4,有2种涂法;
假设区域B涂的是颜色3,如果区域C涂的是颜色2,则区域D可以涂颜色3或颜色4,有2种涂法;
如果区域C涂的是颜色4,那么区域D可以涂颜色3,有1种涂法.
所以不同的涂色方法种数为4×3×2×2+1=72 (种)
故答案为:72.
四、解答题
11.用0,1,2,3,⋯,9这十个数字.
(1)可组成多少个三位数?
(2)可组成多少个无重复数字的三位数?
(3)可组成多少个小于500且没有重复数字的自然数?
【答案】(1)900;
(2)648;
(3)379.
【分析】(1)根据题意,分别得出三位数各位的种数,根据分步乘法计数原理相乘即可得出结果;
(2)根据题意,分别得出三位数各位的种数,根据分步乘法计数原理相乘即可得出结果;
(3)根据题意,分成三种情况,分别计算得出各种情况的种数,根据分类加法计数原理相加即可得出结果.
【详解】(1)要确定一个三位数,可分三步进行:
第一步,确定百位数,百位不能为0,有9种选法;
第二步,确定十位数,有10种选法;
第三步,确定个位数,有10种选法.
根据分步乘法计数原理,共有9×10×10=900种.
(2)要确定一个无重复数字的三位数,可分三步进行:
第一步,确定百位数,有9种选法;
第二步,确定十位数,有9种选法;
第三步,确定个位数,有8种选法.
根据分步乘法计数原理,共有9×9×8=648个无重复数字的三位数.
(3)由已知,小于500且没有重复数字的自然数分为以下三类,
第一类,满足条件的一位自然数:有10个,
第二类,满足条件的两位自然数:有9×9=81个,
第三类,满足条件的三位自然数:
第一步,确定百位数,百位数字可取1,2,3,4,有4种选法;
第二步,确定十位数,有9种选法;
第三步,确定个位数,有8种选法.
根据分步乘法计数原理,有4×9×8=288个.
由分类加法计数原理知共有10+81+288=379,共有379个小于500且无重复数字的自然数.
12.记正方体的各条棱的中点构成的集合为M,则过且仅过集合M的三个点的平面有多少个?
【答案】56
【分析】作图,分类讨论过且仅过集合M的三个点的平面对应的三种情况,再利用分类加法计数原理计算总个数.
【详解】如图,过且仅过集合M的三个点的平面有以下三种情况:
①若一个面内取GH两点,另一个点取F时,即8个角,所以共有8个;
②若一个面内取GH两点,另一个点取垂直于GH且离GH最远的棱中点K时,则一个面上可取GH,GI,HJ,JI4种情况,有6个面,所以共有1×4×6=24个;
③若一个面内取HI两点,那另一个点只能取A或C,所以共有2×2×6=24个;
所以过且仅过集合M的三个点的平面有8+1×4×6+2×2×6=56个.
13.书架的第1层放有4本不同的计算机书,第2层放有3本不同的文艺书,第3层放有2本不同的体育书.
(1)从书架上任取1本书,有多少种不同取法?
(2)从书架的第1层、第2层、第3层各取1本书,有多少种不同取法?
【答案】(1)9
(2)24
【分析】(1)利用分类相加计数原理即可得解;
(2)利用分步相乘计数原理即可得解.
(1)
从书架上任取1本书,有三类方案:
第1类,从第1层取1本计算机书,有4种方法;
第2类,从第2层取1本文艺书,有3种方法;
第3类,从第3层取1本体育书,有2种方法.
根据分类加法计数原理,不同取法的种数为4+3+2=9.
(2)
从书架的第1层、第2层、第3层各取1本书,可以分三步完成:
第1步,从第1层取1本计算机书,有4种方法;
第2步,从第2层取1本文艺书,有3种方法;
第3步,从第3层取1本体育书,有2种方法.
根据分步乘法计数原理,不同取法的种数为4×3×2=24.
苏教版 (2019)选择性必修第二册7.1两个基本计数原理精品课时训练: 这是一份苏教版 (2019)选择性必修第二册7.1两个基本计数原理精品课时训练,文件包含71两个基本计数原理原卷版docx、71两个基本计数原理解析版docx等2份试卷配套教学资源,其中试卷共26页, 欢迎下载使用。
高中数学苏教版 (2019)选择性必修第二册8.3 正态分布优秀精练: 这是一份高中数学苏教版 (2019)选择性必修第二册8.3 正态分布优秀精练,文件包含83正态分布原卷版docx、83正态分布解析版docx等2份试卷配套教学资源,其中试卷共38页, 欢迎下载使用。
苏教版 (2019)选择性必修第二册7.3组合精品测试题: 这是一份苏教版 (2019)选择性必修第二册7.3组合精品测试题,文件包含73组合原卷版docx、73组合解析版docx等2份试卷配套教学资源,其中试卷共32页, 欢迎下载使用。

