- 【核心素养】苏教版小学数学三年级上册5.1《从条件出发思考的策略(一)》课件+教案+同步分层练习(含答案和教学反思) 课件 13 次下载
- 【核心素养】苏教版小学数学三年级上册5.2《从条件出发思考的策略(二)》课件+教案+同步分层练习(含答案和教学反思) 课件 11 次下载
- 【核心素养】苏教版小学数学三年级上册5.4《练习十(二)》课件+教案+同步分层练习(含答案和教学反思) 课件 11 次下载
- 【核心素养】苏教版小学数学三年级上册6.1《认识平移和旋转》课件+教案+同步分层练习(含答案和教学反思) 课件 14 次下载
- 【核心素养】苏教版小学数学三年级上册6.2《认识轴对称图形》课件+教案+同步分层练习(含答案和教学反思) 课件 14 次下载
苏教版三年级上册用综合法解决问题教学课件ppt
展开苏教版小数数学三年级上册第五单元
《练习十(一)》同步练习
【基础篇】
一、选择题
1.小胖在剪一根长60米的绳子,共剪了5次,剪成许多一样长短的绳子,每根绳子长( )米。
A.12 B.15 C.11 D.10
2.洋蛇灯是肥东县的传统民俗活动,2008年6月被列入国家级非物质文化遗产名录。洋蛇灯每18年玩一次,每次增加一节,每节长约16分米,现已达到65节,那么现在洋蛇灯总长约( )米。
A.104 B.101 C.94
3.为庆祝国庆节,要在一条52米长的道路一侧摆放鲜花,每隔4米摆一盆(两端都放),需要准备( )盆鲜花。
A.12 B.13 C.14
4.养殖场里的鸡比鸭多28只,鹅比鸡多22只,可以算出( )。
A.鸭比鹅少6只 B.鸭比鹅少50只 C.鹅比鸭多6只
5.光明饭店购进萝卜65千克。计算光明饭店共购进萝卜与茄子多少千克,需要的条件是( )和( )。( )
A.购进3筐茄子;每筐茄子15千克
B.每千克茄子7元;购进3筐茄子
C.每筐茄子15千克;每千克茄子7元
二、填空题
6.一个皮球从48米的高处落下,如果每次弹起的高度总是它下落高度的一半,请你完成下面的表格。
开始下落 | 第1次弹起 | 第2次弹起 | 第3次弹起 | 第4次弹起 |
48米 | ( )米 | ( )米 | ( )米 | ( )米 |
7.王阿姨的钱正好可以购买20千克苹果,后来发现梨的价格只有苹果的一半,就拿出一半的钱去买苹果,其余的买梨。王阿姨购买的苹果和梨一共有( )千克。
8.青蛙是跳远高手,一次就能从位置1跳到位置4,照这样计算,青蛙跳5次会落在位置( )。
9.一个皮球从高处落下,如果每次弹起的高度总是前一次的一半,第三次弹起2米,第二次弹起( )米。
10.华华和妈妈一起去上海,买了2张高铁票一共用去225元。华华的票价是妈妈票价的一半,华华的票价是( )元。
三、判断题
11.明明今年6岁,爸爸的年龄是明明的6倍,去年爸爸的年龄是明明的7倍。( )
12.把8根彩带连成一根长彩带 ,需要打8个结。( )
四、计算题
13. 看图列式计算。
14.看图列式计算。
【能力篇】
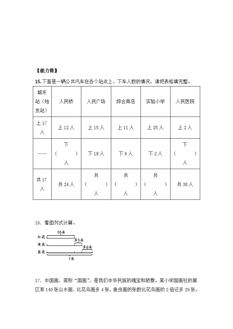
15.下面是一辆公共汽车在各个站点上、下车人数的情况,请把表格填完整。
城东站(始发站) | 人民桥 | 人民广场 | 综合商店 | 实验小学 | 人民医院 |
上17人 | 上12人 | 上15人 | 上11人 | 上25人 | 上2人 |
—— | 下( )人 | 下18人 | 下6人 | 下2人 | 下( )人 |
共17人 | 共24人 | 共( )人 | 共( )人 | 共( )人 | 共38人 |
16.看图列式计算。
17.中国画,简称“国画”,是我们中华民族的瑰宝和骄傲。某小学国画社的展区有140张山水画,比花鸟画多4张,鱼虫画的张数比花鸟画的2倍还多29张。
①花鸟画有多少张?
②鱼虫画有多少张?
18.某超市有大米和面粉一共128袋,卖掉20袋大米后,剩下的大米和面粉的袋数同样多,原来有多少袋大米,多少袋面粉?
【拔高篇】
19.手工课上,丽丽做了红、蓝、黄三种颜色的花朵。黄花有多少朵?
20.学校图书馆有文艺书550本,故事书441本。
(1)历史书的本数是故事书的2倍,历史书有多少本?
(2)科技书比文艺书和故事书的总本数少213本。科技书有多少本?
21.小熊猫抱着一堆玩具玩,丢掉的玩具比抱着的玩具多4个,走在路上又丢掉2个玩具,这时丢掉的玩具是抱着的玩具的3倍。这堆玩具原有多少个?
22.小明、小红、小军三人做数学题。已知小明比小红多做6道数学题,小军做的数学题数是小明做的数学题数的2倍,且小军比小红多做22道数学题。三人各做了多少道数学题?
23.三(1)班图书角的图书比三(2)班图书角的图书多50本,并且三(1)班图书角图书的本数是三(2)班图书角图书的本数的3倍。三(1)班和三(2)班图书角各有图书多少本?
同步练习答案
【基础篇】
1.D
【分析】共剪了5次,那么剪成了5+1=6(段),用总长度除以总段数,就是每段的长度。
【详解】60÷(5+1),
=60÷6,
=10(米);
答:每根绳子长10米。
故答案为D。
【点睛】本题关键是知道:剪的段数=剪的次数+1。
2.A
【分析】总长度=每节的长度×节数,代入数据计算,然后将低级单位分米化成高级单位米即可。
【详解】16×65=1040(分米)
1040分米=104米
故答案为:A。
【点睛】本题考查的是两位数乘两位数,注意是否进位,同时注意低级单位化高级单位除以进率。
3.C
【解析】根据“间隔数=总距离÷间距”可以求出花盆的间隔数,列式为:52÷4=13(个),由于两端都放,盆数=间隔数+1,所以,一侧共放花盆13+1=14(盆),据此解答。
【详解】52÷4+1
=13+1
=14(盆)
答:需要准备14盆鲜花。
故答案为:C
【点睛】本题考查了植树问题,知识点是:植树的棵数=间隔数+1(两端都栽),间隔数=总距离÷间距。
4.B
【分析】鸡=鸭+28,鹅=鸡+22,把第二个等式里的“鸡”用“鸭+28”代换即可解答。
【详解】鸡=鸭+28,鹅=鸡+22=鸭+28+22=鸭+50,所以鸭比鹅少50只。
故答案为:B
【点睛】本题主要考查学生对等量代换知识的掌握。
5.A
【分析】要求光明饭店共购进萝卜与茄子多少千克,已经知道购进萝卜65千克,需要再知道购进茄子多少千克,需要添加购进茄子的筐数和每筐茄子的千克数。用购进茄子的筐数乘每筐茄子的千克数,得出购进茄子多少千克,再加购进萝卜的千克数,即可得解。
【详解】根据分析可知,还需要知道购进茄子的筐数和每筐茄子的千克数,所以需要的条件是A。
15×3+65
=45+65
=110(千克)
故答案为:A
【点睛】本题主要考查了填条件应用题,关键是从问题入手一步步分析。
6.24;12;6;3
【分析】前一次弹起高度是后一次的下落高度,开始下落高度是第一次下落高度,下落的高度除以2等于它的弹起高度,据此即可解答。
【详解】48÷2=24(米)
24÷2=12(米)
12÷2=6(米)
6÷2=3(米)
开始下落 | 第1次弹起 | 第2次弹起 | 第3次弹起 | 第4次弹起 |
48米 | 24米 | 12米 | 6米 | 3米 |
【点睛】熟练掌握整数除法的计算方法是解答本题的关键。
7.30
【分析】根据题意,可知王阿姨购买了20÷2=10(千克)苹果,用剩余10千克苹果的钱可以买20千克的梨,所以王阿姨共购进了10+20=30(千克)水果,据此解答即可。
【详解】购进苹果:20÷2=10(千克)
购进梨:20-10=10(千克)
10×2=20(千克)
一共购进苹果和梨:10+20=30(千克)
【点睛】解答此题的关键是明确梨的价格是苹果的一半,所以同样多的钱购买梨的质量是苹果的2倍。
8.16
【分析】一次就能从位置1跳到位置4,第二次能从位置4跳到位置7,第三次能从位置7跳到位置10,每次能跳3格,那么青蛙跳5次的位置是(1+3+3+3+3+3)。
【详解】1+3+3+3+3+3
=4+3+3+3+3
=7+3+3+3
=10+3+3
=16
青蛙跳5次会落在位置16。
【点睛】解答此题的关键是明确青蛙每次能跳3格,并且从位置1开始起跳,再进一步解答。
9.4
【分析】分析题意可知,每次弹起的高度总是它下落高度的一半,第三次弹起的高度为(第二次弹起的高度÷2),据此可知第二次弹起的高度。
【详解】第二次弹起的高度÷2=2(米)
2×2=4(米)
第二次弹起4米。
【点睛】解决本题的关键是理解每次弹起的高度总是它下落高度的一半,每次下落高度和上一次弹起高度相同,每次弹起高度都是这次下落高度的一半。
10.75
【分析】根据华华的票价是妈妈票价的一半,说明买妈妈车票的钱可以买2张华华的车票,华华的票价和妈妈票价的和相当于3张华华的票价,用225除以3即是华华的票价。
【详解】225÷(2+1)
=225÷3
=75(元)
华华和妈妈一起去上海,买了2张高铁票一共用去225元。华华的票价是妈妈票价的一半,华华的票价是(75)元。
【点睛】此题考查的是三位数除以一位数的计算,解题关键是把妈妈买车票的钱转换成2张华华高铁车票价。
11.√
【分析】用明明今年的年龄乘6,求出爸爸今年的年龄。再将明明和爸爸今年的年龄减去1,分别求出二人去年的年龄。用爸爸去年的年龄除以明明去年的年龄,看去年爸爸的年龄是否是明明的7倍。
【详解】6×6=36(岁)
(36-1)÷(6-1)
=35÷5
=7
则去年爸爸的年龄是明明的7倍。
故答案为:√。
【点睛】本题关键是正确理解倍数关系:求一个数的几倍是多少,用乘法计算。求一个数是另一个数的几倍,用除法计算。
12.×
【分析】根据题意知道,打结的个数等于彩带的根数减1,由此得出答案。
【详解】8-1=7(个)
故答案为:×。
【点睛】本题考查了两端都栽的植树问题:间隔数=植树棵数-1。
13.130箱
【分析】先用50加上30求出苹果的箱数,再加上香蕉的箱数即可解答。
【详解】50+30+50
=80+50
=130(箱)
14.64棵
【分析】用48加上36,求出桃树和梨树一共有多少棵,再减去20,求出苹果树有多少棵。
【详解】48+36-20
=84-20
=64(棵)
【能力篇】
15.5;13;21;26;49
【分析】第1列,始发站上的17人加新上的12人,再减24人,即可求出下车人数;
第2列,24人加新上的15人,再减18人即可求出此时车上的人数;
第3列,上一步车上最终的人数加上新上的11人,再减下车的6人,即可求出此时车上的人数;
第4列,上一步车上最终的人数加上25,再减2即可求出此时车上的人数;
第5列,上一步车上最终的人数加2,所得和再减去最终的人数即可求出本站下车的人数。
【详解】12+17-24
=29-24
=5(人)
24+15-18
=39-18
=21(人)
21+11-6
=32-6
=26(人)
26+25-2
=51-2
=49(人)
49+2-38
=51-38
=13(人)
【点睛】本站车上最终人数=上一站最终的人数+本站上车人数-本站下车人数。
16.68朵
【分析】用55加上5,求出黄花的朵数,再用黄花的朵数加上8,求出蓝花的朵数。
【详解】55+5+8
=60+8
=68(朵)
17.①136张
②301张
【分析】①用140减去4,求出花鸟画有多少张;
②用花鸟画的张数乘2的积再加上29,求出鱼虫画有多少张。
【详解】①140-4=136(张)
答:花鸟画有136张。
②136×2=272(张)
272+29=301(张)
答:鱼虫画有301张。
【点睛】本题考查了整数的加、减法以及乘法的计算及应用,明确求一个数的几倍是多少,用乘法计算。
18.大米74袋;面粉54袋
【分析】(和+差)÷2=大数,(和-差)÷2=小数,大米和面粉总袋数加上大米比面粉多的袋数再除以2即可算出大米的袋数,大米和面粉总袋数减去大米比面粉多的袋数再除以2即可算出面粉的袋数。
【详解】(128+20)÷2
=148÷2
=74(袋)
(128-20)÷2
=108÷2
=54(袋)
答:原来有74袋大米,54袋面粉。
【点睛】熟练掌握和差问题的计算是解答此题的关键。
【拔高篇】
19.38朵
【分析】用红花的朵数加上8朵,计算出蓝花的朵数,再用蓝花的朵数加上10朵,即可计算出黄花有多少朵。
【详解】20+8=28(朵)
28+10=38(朵)
答:黄花有38朵。
【点睛】本题解题关键是根据加法的意义,列式计算,熟练掌握100以内加减法的计算方法。
20.(1)882本(2)778本
【分析】(1)故事书的数量已知,用故事书的本数乘2即可求出历史书的本数。
(2)先把550与441相加求出故事书与文艺书的总本数,再用所得和减213即可求出科技书的数量。
【详解】(1)441×2=882(本)
答:历史书有882本。
(2)(550+441)-213
=991-213
=778(本)
答:科技书有778本。
【点睛】求一个数的几倍是多少用乘法。
21.16个
【分析】走在路上又丢掉2个玩具,则丢掉的玩具比抱着的玩具多(4+2+2)个,用丢掉的玩具比抱着的玩具多的个数除以多的(3-1)倍,可以算出抱着的玩具个数,用抱着的玩具个数乘3可以算出丢掉的玩具个数,再将抱着的玩具个数加上丢掉的玩具个数就是这堆玩具原有个数。
【详解】4+2+2
=6+2
=8(个)
8÷(3-1)
=8÷2
=4(个)
4×3=12(个)
4+12=16(个)
答:这堆玩具原有16个。
【点睛】此题考查的是差倍问题,理解差除以倍数差等于1倍数是解题关键。
22.小明做了16道;小军做了32道;小红做了10道。
【分析】根据小军比小红多做22道数学题、小明比小红多做6道数学题可知,小军比小明多做(22-6)道数学题,用小军比小明多做的数学题数除以小军比小明多的(2-1)倍,即可算出小明做的数学题道数;小明做的数学题道数乘2就是小军做的数学题道数;小明做的数学题道数减去小明比小红多做的6道就是小红做的数学题道数。
【详解】小明做的题数:22-6=16(道)
16÷(2-1)
=16÷1
=16(道)
小军做的题数:16×2=32(道)
小红做的题数:16-6=10(道)
答:小明做了16道;小军做了32道;小红做了10道。
【点睛】此题考查了差倍问题的解题方法,找出小明和小军做的题数差是解题关键。
23.三(1)班75本;三(2)班25本
【分析】按照题意画出线段图三(1)班图书角的图书比三(2)班图书角的图书多50本,多(3-1)倍,用多的图书本数除以多的倍数可以算出三(2)班的图书本数,用三(2)班的图书本数乘3即是三(1)班的图书本数。
【详解】50÷(3-1)
=50÷2
=25(本)
25×3=75(本)
答:三(1)班图书角有图书75本;三(2)班图书角有图书25本。
【点睛】此题考查的差倍问题,理解差除以倍数差等于1倍数是解题关键。
小学数学苏教版三年级上册七 分数的初步认识(一)教学ppt课件: 这是一份小学数学苏教版三年级上册七 分数的初步认识(一)教学ppt课件,文件包含核心素养苏教版小学数学三年级上册74《练习十一》课件pptxpptx、核心素养苏教版小学数学三年级上册74《练习十一》教案含教学反思docx、苏教版小学数学三年级上册74《练习十一》同步分层练习含答案docx等3份课件配套教学资源,其中PPT共20页, 欢迎下载使用。
数学苏教版用综合法解决问题教学课件ppt: 这是一份数学苏教版用综合法解决问题教学课件ppt,文件包含核心素养苏教版小学数学三年级上册54《练习十二》课件pptxpptx、核心素养苏教版小学数学三年级上册54《练习十二》教案含教学反思docx、苏教版小学数学三年级上册54《练习十二》同步分层练习含答案docx等3份课件配套教学资源,其中PPT共17页, 欢迎下载使用。
苏教版三年级上册两、三位数除以一位数(首位不能整除)的笔算教学ppt课件: 这是一份苏教版三年级上册两、三位数除以一位数(首位不能整除)的笔算教学ppt课件,文件包含核心素养苏教版小学数学三年级上册410《练习八二》课件pptxpptx、核心素养苏教版小学数学三年级上册410《练习八二》教案含教学反思docx、苏教版小学数学三年级上册410《练习八二》同步分层练习含答案docx等3份课件配套教学资源,其中PPT共22页, 欢迎下载使用。

