苏教版三年级上册两、三位数除以一位数(首位不能整除)的笔算教学ppt课件
展开苏教版三年级上册
第4单元 两、三位数除以一位数
核心素养—新课导入—知识梳理—巩固练习—课堂小结—作业布置
目 录
1
核心素养
2
新课导入
3
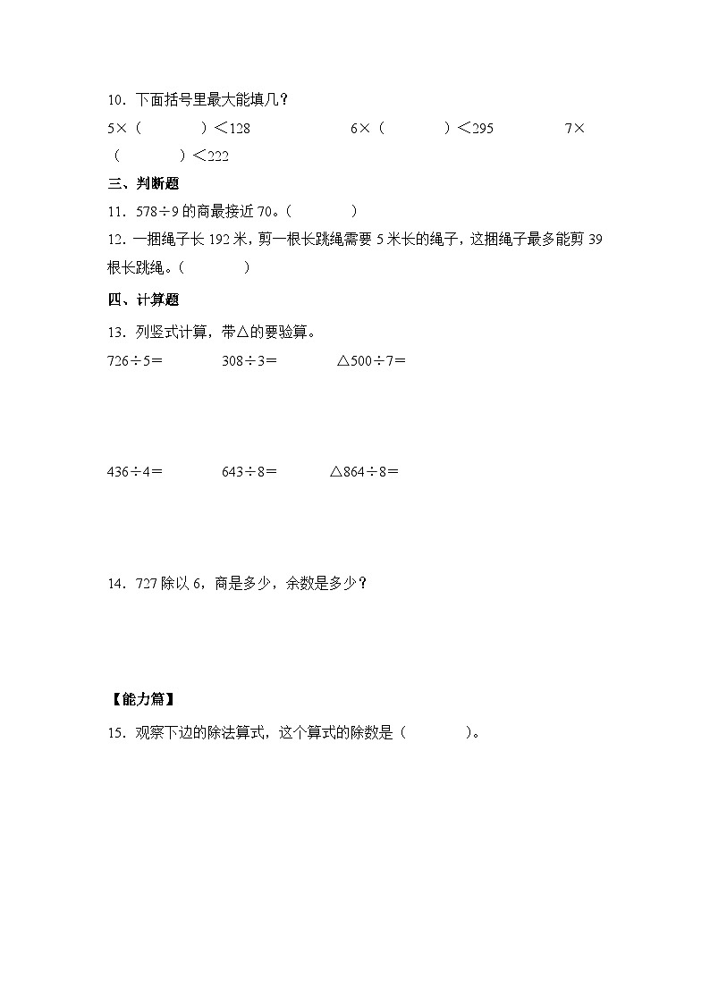
知识梳理
4
巩固练习
5
课堂小结
6
作业布置
核心素养
1.学习目标描述: 通过练习,进一步巩固两、三位数除以一位数的除法笔算,深入理解其算理。培养学生合理、灵活地运用所学知识解决实际问题的能力;指导学生观察、思考、理解除法的计算和验算的算理。2.学习分析内容: 本节课学习了练习八的6~10题。 两、三位数除以一位数(首位不能整除)的计算方法; 三位数除以一位数(首位不够)的除法的计算方法;3.学科核心素养分析: 在练习过程中初步形成归纳、整理知识的能力,加深理解知识之间的联系,能综合运用所学的知识解决简单的实际问题。通过对知识的练习,养成回顾和反思的好习惯,感受数学学习的乐趣,增强学习数学的自信心和成功感。
24÷2= 34÷2=
复习导入
1.口算并说说口算方法。
12
16
先用十位上的数除以一位数得几个
再用个位上的数除以一位数得几个一,
把34分成20和14分别除以2。
口算十位上的数除以除数不能正好除完,可以根据除数把被除数分成正好除完的整十数和一个两位数来计算。
几个十和几个一合起来是几十几。
20÷2=10
4÷2=2
10+2=12
20÷2=10
12÷2=6
10+6=16
复习导入
605÷5=
2.先估计得数是几百多,再用竖式计算。
6÷5=1……1,商是一百多
要估计三位数除以一位数的商是几百多,只要用三位数百位上的数去除以一位数就可以了。
复习导入
605÷5=
2.先估计得数是几百多,再用竖式计算。
1
5
1
0
2
1
0
5
5
0
1
121
计算三位数除以一位数时,从最高位百位算起,一位一位的依次往下除,哪一位上除得的结果有余数,就要把它和下一位上的数合起来继续除,除到哪一位就把商就写在那一位的上面,每一位上余下来的数都要比除数小。
巩固练习
练习八第6题
6.直接写得数。
(1)24÷2= 48÷4= 96÷3= 34÷2= 48÷3= 96÷4=
12
17
14
16
32
24
注意:在计算首位不能整除的两位数除以一位数的口算时,可以根据除数把被除数分成正好除完的整十数和一个两位数来计算;也可以用想乘法算除法的方法计算。
巩固练习
练习八第6题
6.直接写得数。
(2)18×2= 15×3= 5×15= 36÷2= 45÷3= 75÷5=
36
18
30
15
75
15
被除数÷除数=商,商×除数=被除数。
巩固练习
练习八第7题
32÷2= 54÷3= 60÷4= 52÷4= 38÷2= 70÷5=
7.口算下面各题。
16
26
18
19
15
14
巩固练习
练习八第8题
8.
24
10
÷6
72
18
90
15
60
12
48
16
先交流题意,再计算。
巩固练习
练习八第9题
465÷3= 532÷4= 846÷6=465÷5= 532÷7= 846÷9=
9.先说说商各是几位数,再计算。
百位上是4,4>3,商是三位数。
百位上是5,5>4,是三位数。
百位上是8,8>6,是三位数。
百位上是4,4<5,商是两位数。
百位上是5,5<7,商是两位数。
百位上是8,8<9,商是两位数。
巩固练习
9.先估计得数是几百多,再用竖式计算。
1
1
1
6
5
1
5
5
5
0
5
1
4
1
4
3
1
4
2
5
0
2
1
155
6
2
4
4
2
4
6
6
0
1
141
1
1
2
2
135……2
465÷3= 532÷4= 846÷6=
练习八第9题
巩固练习
9.先估计得数是几百多,再用竖式计算。
4
5
1
9
5
1
0
3
9
4
4
2
7
4
2
0
6
9
93
8
3
6
1
3
6
0
4
94
5
76
465÷5= 532÷7= 846÷9=
练习八第9题
巩固练习
练习八第10题
10.(1)小明从家出发,经过邮局到少年宫,一共走了9分钟。平均每分钟走多少米?
条件:观察图可知,小明从家到邮局是335米,邮局到少年宫是250米。小明从家出发,经过邮局到少年宫,一共走了9分钟。
问题:平均每分钟走多少米?
解题方案:先求出小明从家出发,经过邮局到少年宫,走的总路程,再除以时间,就可以求出平均每分钟走多少米。
巩固练习
练习八第10题
10.(1)小明从家出发,经过邮局到少年宫,一共走了9分钟。平均每分钟走多少米?
335+250=585(米)
585÷9=65(米)
答:平均每分钟走65米。
巩固练习
练习八第10题
10.(2)小明用同样的速度从家直接去少年宫,正好走了7分钟。从他家直接到少年宫的路程是多少米?
问题:从他家直接到少年宫的路程是多少米?
条件:已知小明平均每分钟走65米,他从家直接去少年宫,正好走了7分钟。
解题方案:用小明平均每分钟走的米数乘时间,就可以求出从他家直接到少年宫的路程是多少米。
巩固练习
练习八第10题
10.(2)小明用同样的速度从家直接去少年宫,正好走了7分钟。从他家直接到少年宫的路程是多少米?
65×7=455(米)
答:平均每分钟走455米。
巩固练习
练习八
条件:一个菠萝重546克,一个菠萝的质量=3个橙子的质量,2个橙子的质量=4个桃子的质量。
问题:一个桃子重多少克?
解题方案:用菠萝的质量除以3,求出橙子的质量,再用橙子的质量除以2,即可求出一个桃子重多少克。
思考题
巩固练习
练习八
答:一个桃子重182克。
思考题
546÷3=182(克)
课堂小结
1.计算两、三位数除以一位数时,要从被除数的高位除起,一位一位地往下除。2.如果被除数的首位不够除,就要用被除数的首两位去除。3.每次余下的数要与被除数的下一位合起来继续除,除到哪一位商就写在那一位的上面。4.每次除得的余数都要比除数小。
这节课,你有什么收获?
布置作业
练习八第9题。
苏教版三年级上册
第4单元 两、三位数除以一位数
课程结束
小学数学苏教版三年级上册七 分数的初步认识(一)教学ppt课件: 这是一份小学数学苏教版三年级上册七 分数的初步认识(一)教学ppt课件,文件包含核心素养苏教版小学数学三年级上册74《练习十一》课件pptxpptx、核心素养苏教版小学数学三年级上册74《练习十一》教案含教学反思docx、苏教版小学数学三年级上册74《练习十一》同步分层练习含答案docx等3份课件配套教学资源,其中PPT共20页, 欢迎下载使用。
数学苏教版用综合法解决问题教学课件ppt: 这是一份数学苏教版用综合法解决问题教学课件ppt,文件包含核心素养苏教版小学数学三年级上册54《练习十二》课件pptxpptx、核心素养苏教版小学数学三年级上册54《练习十二》教案含教学反思docx、苏教版小学数学三年级上册54《练习十二》同步分层练习含答案docx等3份课件配套教学资源,其中PPT共17页, 欢迎下载使用。
小学数学苏教版三年级上册两、三位数除以一位数(首位不能整除)的笔算教学课件ppt: 这是一份小学数学苏教版三年级上册两、三位数除以一位数(首位不能整除)的笔算教学课件ppt,文件包含核心素养苏教版小学数学三年级上册49《练习八一》课件pptxpptx、核心素养苏教版小学数学三年级上册49《练习八一》教案含教学反思docx、苏教版小学数学三年级上册49《练习八一》同步分层练习含答案docx等3份课件配套教学资源,其中PPT共23页, 欢迎下载使用。

