高中生物其他版本北师大版必修一优秀单元测试课后测评
展开
高中生物学苏教版2019选择性必修一单元测试第一章 人体稳态维持的生理基础
一、单选题
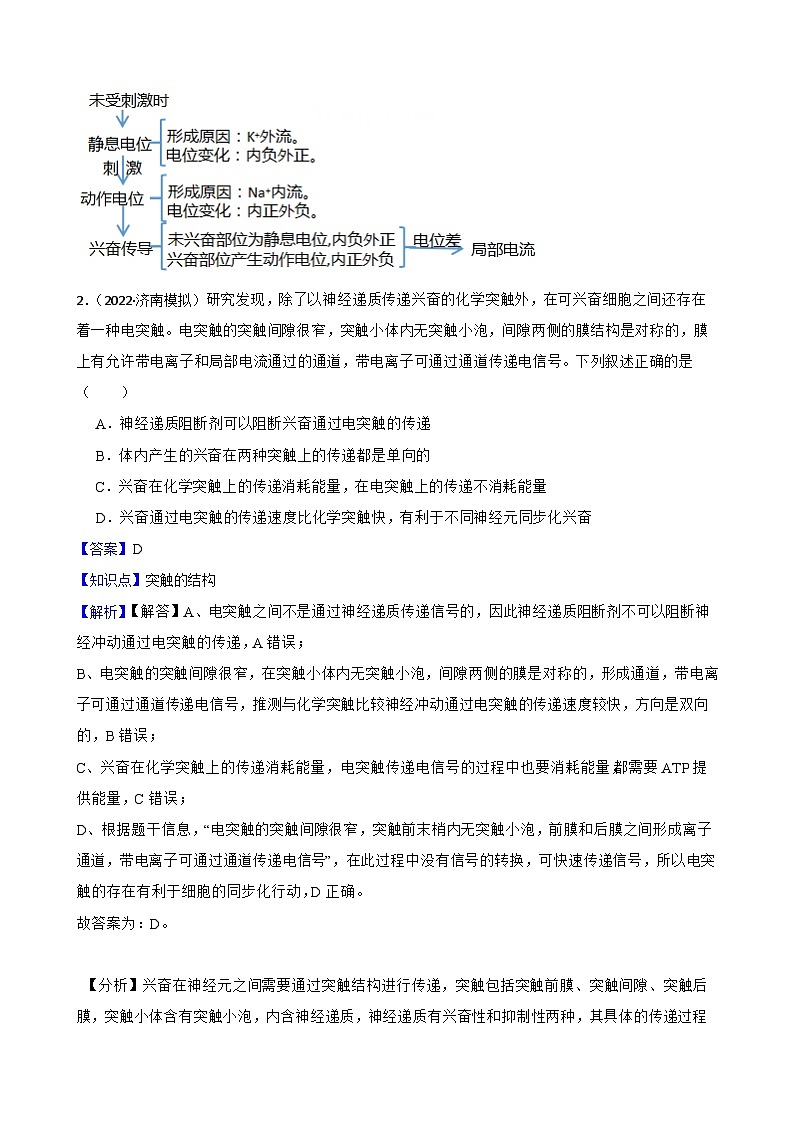
1.(2022高二下·嘉兴期末)神经细胞是一类可兴奋细胞。下列叙述正确的是( )
A.神经细胞轴突的结功和功能,与树突完全相同
B.神经递质只参与神经细胞与神经细胞间的信息传递
C.内环境K+浓度升高,可引起神经细胞静息电位绝对值减小
D.被动运输维持着细胞内外离子浓度差,这是神经细胞形成静息电位的基础
【答案】C
【知识点】神经元各部分的结构和功能;细胞膜内外在各种状态下的电位情况
【解析】【解答】A、树突是细胞体向外伸出的树枝状的突起,通常短而粗,用来接受信息并将其传导到细胞体,树突增大了其细胞膜面积,有利于细胞间进行信息交流,轴突用来接受信息并将其传向其他神经元、肌肉或腺体,A错误;
B、由于神经递质的受体不仅分布在突触后神经元的细胞膜上,还可分布在肌细胞等细胞膜上可知,神经递质不只参与神经细胞与神经细胞间的信息传递,B错误;
C、静息电位形成的原因是K+外流导致,方式为协助扩散(由高浓度到低浓度),神经细胞K+细胞内含量多于细胞外,故内环境K+浓度升高,内外浓度差减小,可引起神经细胞静息电位绝对值减小,C正确;
D、神经细胞通过主动运输维持钠离子的浓度细胞外高于细胞内、钾离子的浓度细胞内高于细胞外,这是神经细胞形成静息电位的基础,D错误。
故答案为:C。
【分析】1、神经元:神经系统结构与功能的基本单位。
(1)细胞体:神经元膨大部分,内含细胞核。
(2)树突:通常短而粗,接受信息并将其传导到细胞体
(3)轴突:①特点:长而细→+髓鞘神经纤维→集结成束外包包膜神经。②作用:将信息从细胞体传向其他神经元、肌肉或腺体。
2、神经冲动的产生与传导:
2.(2022·济南模拟)研究发现,除了以神经递质传递兴奋的化学突触外,在可兴奋细胞之间还存在着一种电突触。电突触的突触间隙很窄,突触小体内无突触小泡,间隙两侧的膜结构是对称的,膜上有允许带电离子和局部电流通过的通道,带电离子可通过通道传递电信号。下列叙述正确的是( )
A.神经递质阻断剂可以阻断兴奋通过电突触的传递
B.体内产生的兴奋在两种突触上的传递都是单向的
C.兴奋在化学突触上的传递消耗能量,在电突触上的传递不消耗能量
D.兴奋通过电突触的传递速度比化学突触快,有利于不同神经元同步化兴奋
【答案】D
【知识点】突触的结构
【解析】【解答】A、电突触之间不是通过神经递质传递信号的,因此神经递质阻断剂不可以阻断神经冲动通过电突触的传递,A错误;
B、电突触的突触间隙很窄,在突触小体内无突触小泡,间隙两侧的膜是对称的,形成通道,带电离子可通过通道传递电信号,推测与化学突触比较神经冲动通过电突触的传递速度较快,方向是双向的,B错误;
C、兴奋在化学突触上的传递消耗能量,电突触传递电信号的过程中也要消耗能量,都需要ATP提供能量,C错误;
D、根据题干信息,“电突触的突触间隙很窄,突触前末梢内无突触小泡,前膜和后膜之间形成离子通道,带电离子可通过通道传递电信号”,在此过程中没有信号的转换,可快速传递信号,所以电突触的存在有利于细胞的同步化行动,D正确。
故答案为:D。
【分析】兴奋在神经元之间需要通过突触结构进行传递,突触包括突触前膜、突触间隙、突触后膜,突触小体含有突触小泡,内含神经递质,神经递质有兴奋性和抑制性两种,其具体的传递过程为:兴奋以电流的形式传导到轴突末梢时,突触小泡(胞吐)释放递质(化学信号),递质作用于突触后膜,引起突触后膜产生膜电位(电信号),从而将兴奋传递到下一个神经元。由于递质只能由突触前膜释放,作用于突触后膜,因此神经元之间兴奋的传递只能是单方向的。突触结构包括突触前膜、突触间隙和突触后膜,突触前膜内有突触小泡,突触小泡中含有神经递质,神经递质通过胞吐的方式释放到突触间隙,以扩散的形式通过突触间隙到达并作用于突触后膜,突触后膜可以是下一个神经元的胞体或者树突构成,突触后膜也可以是与传出神经相连的肌肉或腺体细胞。
3.(2022·浙江模拟)人体的膝反射是一种简单反射,如右图所示。下列叙述错误的是( )
A.膝反射的完成一定需要中枢神经系统的参与
B.传出神经元与伸肌之间可形成多个神经肌肉接点
C.若膝盖下方的皮肤破损,条件适宜依然能发生膝反射
D.适宜强度敲击膝盖下方,a处释放的递质引起突触后膜去极化
【答案】D
【知识点】反射弧各部分组成及功能;神经冲动的产生和传导
【解析】【解答】解:A、反射的发生需要完整的反射弧,反射弧中包括神经中枢,而神经中枢包含在中枢神经系统中,即膝反射的完成一定需要中枢神经系统的参与,A不符合题意;
B、传出神经元与伸肌之间通过传出神经末梢相连,而传出神经末梢是轴突末端的多个分支组成的,因此传出神经元可形成多个神经肌肉接点,B不符合题意;
C、膝盖下方的皮肤破损并不代表传入神经末梢受损,因此,条件适宜依然能发生膝反射,C不符合题意;
D、适宜强度敲击膝盖下方,产生神经冲动,传至a处会引起突触前膜释放神经递质引起突触后膜超极化产生动作电位,D符合题意。
故答案为:D。
【分析】神经调节的基本方式是反射,它是指在中枢神经系统参与下,动物或人体对内外环境变化作出的规律性应答。完成反射的结构基础是反射弧。反射弧由感受器、传入神经、神经中枢、传出神经、效应器组成。
4.(2022高二下·浙江期中)褪黑素(MT)是由哺乳动物松果体产生的一种胺类激素,具有缩短入睡时间、延长睡眠时间,进而调整睡眠的作用。同时MT可抑制下丘脑-垂体-性腺调控轴,褪黑素的分泌调节过程如下图所示,下列叙述错误的是( )
A.该过程不能体现激素的分级调节,但存在反馈调节
B.褪黑素的分泌调节是神经调节,未体现体液调节
C.MT是比较好的安眠保健产品,具有调整睡眠的作用
D.MT不能长期服用,会使体内的性激素含量降低
【答案】B
【知识点】动物激素的调节;神经系统的分级调节
【解析】【解答】A、分级调节是一种分层控制的方式,常见的调控为下丘脑→垂体→内分泌腺,图中所示调节方式属于神经-体液调节,其中下丘脑为神经中枢,松果体为效应器,未体现激素的分级调节,当褪黑素增加后,可抑制下丘脑的活动,因此存在负反馈调节,A正确;
B、根据上述分析可知,褪黑素的分泌调节是神经-体液调节,B错误;
C、褪黑素(MT)具有缩短入睡时间、延长睡眠时间,进而调整睡眠的作用,因此MT是比较好的安眠保健产品,具有调整睡眠的作用,C正确;
D、由于MT可抑制下丘脑-垂体-性腺调控轴,因此MT长期服用会抑制性激素的分泌,从而导致体内的性激素含量降低,D正确。
故答案为:B。
【分析】1、分级调节:通过下丘脑—垂体—靶腺体轴实现。分级调节可以放大激素的调节效应,形成多级反馈调节,有利于精细调控,从而维持机体的稳态。
2、反馈调节:在一个系统中,系统本身工作的效果,反过来又作为信息调节该系统的工作。
3、神经调节和体液调节特点的比较:
神经调节
体液调节
作用途径
反射弧
体液运输
反应速度
迅速
较缓慢
作用范围
准确、比较局限
较广泛
作用时间
短暂
比较长
5.(2021高二上·龙江期末)下列有关激素发现史的叙述,错误的是( )
A.促胰液素是人们发现的第一种激素,是由胰腺分泌的
B.沃泰默认为,狗小肠黏膜受稀盐酸刺激引起胰液的分泌是神经调节
C.斯他林和贝利斯成功的关键是敢于质疑,大胆假设,巧妙设计实验
D.制备胰腺提取物治疗糖尿病收效甚微,因为胰岛素被胰液中的蛋白酶分解
【答案】A
【知识点】动物激素的调节
【解析】【解答】A、促胰液素是人们发现的第一种激素,是由小肠黏膜分泌的,A错误;
B、法国学者沃泰默认为小肠黏膜受盐酸刺激引起胰液分泌是神经调节,非体液调节,B正确;
C、斯他林和贝利斯成功的关键是敢于质疑,大胆假设,巧妙设计实验,C正确;
D、制备胰腺提取物治疗糖尿病收效甚微,是因为胰岛素的本质是蛋白质,会被胰腺分泌的胰蛋白酶所分解,D正确。
故答案为:A。
【分析】1、激素调节的科学史相关知识的考查:人们发现的第一种激素是由小肠粘膜分泌的促胰液素。1.法国生理学家沃泰默通过实验发现,把通向狗的上段小肠的神经切除,只留下血管,向小肠内注入稀盐酸时,仍能促进胰液分泌。但是他认为这是由于小肠上微小的神经难以剔去干净的缘故。
2、斯他林和贝利斯,在小肠黏膜提取液中发现了促使胰液分泌的物质——促胰液素(人们发现的第一种激素)。1905年,他们提出了“激素”这一名称,并提出激素在血液中起化学信使作用的概念。
6.(2021高二上·哈尔滨期末)短期记忆与脑内海马区神经元的环状联系有关,如图表示相关结构。信息在环路中循 环运行,使神经元活动的时间延长。下列有关此过程的叙述正确的是( )
A.兴奋在环路中的传递顺序是①→②→③→①
B.M 处的膜电位为外负内正时,膜外的 Na+浓度高于膜内
C.N 处突触前膜释放抑制性神经递质
D.神经递质与相应受体结合后,进入突触后膜内发挥作用
【答案】B
【知识点】突触的结构;神经冲动的产生和传导
【解析】【解答】A、兴奋在神经元之间的传递方向为轴突到树突或轴突到细胞体,则图中兴奋在环路中的传递顺序是①→②→③→②,A错误;
B、M处无论处于静息电位还是动作电位,都是膜外的Na+浓度高于膜内,B正确;
C、信息在环路中循环运行,使神经元活动的时间延长,则N处突触前膜释放兴奋性神经递质,C错误;
D、神经递质与突触后膜上相应受体结合后发挥作用,不进入突触后膜内发挥作用,D错误。
故答案为:B。
【分析】1、记忆种类包括瞬时记忆,短期记忆,长期记忆,永久记忆。短期记忆主要与神经元的活动及神经元之间的联系有关,尤其是大脑皮层下的海马区。长期记忆可能与新突触的建立有关。
2、静息时,神经细胞膜对钾离子的通透性大,钾离子大量外流,形成内负外正的静息电位;受到刺激后,神经细胞膜的通透性发生改变,对钠离子的通透性增大,钠离子大量内流,形成内正外负的动作电位。兴奋部位和非兴奋部位形成电位差,产生局部电流,兴奋就以电信号的形式传递下去。兴奋在神经元之间需要通过突触结构进行传递,突触包括突触前膜、突触间隙、突触后膜,在神经元之间的传递过程是电信号→化学信号→电信号。
7.(2021高二上·哈尔滨期末)下列关于动物激素及其调节的叙述正确的是( )
①某同学感冒发热39℃,其体内甲状腺激素分泌增多,代谢增强,产热量增加
②人在恐惧、紧张时,肾上腺素分泌增多,通过神经纤维运输到心脏,使心率加快,肾上腺素在发挥作用后被灭活
③垂体功能受损的幼犬会出现抗寒能力减弱等现象
④正常人体内,激素的分泌受反馈调节
⑤血糖浓度升高能使胰岛A细胞分泌活动增强
⑥胰高血糖素分泌量上升,促进肝糖原和肌糖原分解
A.①②④ B.①③④ C.③④⑥ D.①④⑤
【答案】B
【知识点】动物激素的调节
【解析】【解答】①某同学感冒发热39℃,其体内甲状腺激素分泌增多,代谢增强,产热量增多,产热量等于散热量,故其体温比正常体温高,①正确;
②人在恐惧、紧张时,肾上腺素分泌增多,通过体液(血液循环)运输到心脏,使心率加快,肾上腺素在发挥作用后被灭活,②错误;
③垂体能产生促甲状腺激素,促进甲状腺分泌甲状腺激素(促进产热),垂体功能受损的幼犬会出现抗寒能力减弱等现象,③正确;
④反馈调节是生命活动调节中的一种普遍机制,正常人体内,激素的分泌受反馈调节,④正确;
⑤血糖浓度升高能使胰岛B细胞分泌胰岛素增加,促进组织细胞摄取、利用、储存葡萄糖,从而使血糖浓度降低,⑤错误;
⑥胰高血糖素分泌量上升,促进肝糖原分解,但不能促进肌糖原分解,⑥错误。
故答案为:B。
【分析】1、动物激素是由内分泌腺的腺细胞所分泌的、对人体有特殊作用的化学物质,它在血液中含量极少,但是对人体的新陈代谢、生长发育和生殖等生理活动,却起着重要的调节作用。
2、激素调节的特点:(1)微量和高效:激素在血液中含量很低,但却能产生显著生理效应,这是由于激素的作用被逐级放大的结果。(2)通过体液运输:内分泌腺没有导管,所以激素扩散到体液中,由血液来运输。(3)作用于靶器官、靶细胞:激素的作用具有特异性,它有选择性地作用于靶器官、靶腺体或靶细胞。
8.(2021高二上·哈尔滨期末)如图是反射弧结构模式图,a、b分别是神经纤维上的刺激位点,甲、乙是分别置于神经纤维B、D上的电位计。A为骨骼肌,C为反射中枢。下列有关说法正确的是( )
A.刺激a点,会引起A的收缩,但E不会发生反应
B.刺激b点引起A的收缩,属于反射活动
C.C处一定在骨髓
D.若刺激a点,甲有变化,乙无变化,则证明兴奋在神经纤维上单向传导
【答案】A
【知识点】反射弧各部分组成及功能;反射的过程;神经冲动的产生和传导
【解析】【解答】 A、 用a刺激神经是刺激的传出神经,骨骼肌接受到刺激会引起骨骼肌收缩,兴奋在神经元之间的传递是单向的,因此E不会发生反应,A正确;
B、刺激b点引起A的收缩没有完整的反射弧,因此不属于反射,B错误;
C、C处一定在脊髓而不是骨髓,C错误;
D、若刺激a点,乙电位计不能记录到电位变化,原因是兴奋在神经元之间的传递是单向的,D错误。
故答案为:A。
【分析】神经调节的基本方式是反射,反射的结构基础是反射弧,反射弧包括感受器、传入神经、神经中抠、传出神经、效应器五部分。
①感受器:由传入神经末梢组成,能接受刺激产生兴奋。
②传入神经:又叫感觉神经,把外周的神经冲动传到神经中枢里。
③神经中枢:接受传入神经传来的信号后,产生神经冲动并传给传出神经。
④传出神经:又叫运动神经,把神经中枢产生的神经冲动传给效应器。
⑤效应器:由传出神经末梢和它控制的肌肉或腺体组成,接受传出神经传来的神经冲动,引起肌肉或腺体活动。
9.(2021高二上·哈尔滨期末)如图所示为突触的亚显微结构,M、N分别表示两个神经元的局部。下列与此相关的表述中正确的是( )
A.④⑤⑥合称为突触小体,⑤处液体属于组织液
B.“电信号→化学信号→电信号”的转换发生于④⑤⑥位置
C.神经递质存在于③中,通过主动运输的方式释放到⑤中
D.经④释放的神经递质必然引起神经元N的兴奋
【答案】B
【知识点】突触的结构;神经冲动的产生和传导
【解析】【解答】A、由分析可知,④⑤⑥合称为突触,⑤突触间隙处液体属于组织液,而轴突末梢膨大形成突触小体,A错误;
B、“电信号→化学信号→电信号”的转换发生于突触位置,图中④⑤⑥合称为突触,会发生“电信号→化学信号→电信号”的转换,B正确;
C、神经递质存在于③突触小泡中,通过胞吐的方式释放到⑤突触间隙中,C错误;
D、经④释放的神经递质可能是兴奋性神经递质也可能是抑制性神经递质,故引起神经元N的兴奋或者抑制,D错误。
故答案为:B。
【分析】1、兴奋在神经元之间需要通过突触结构进行传递,突触包括突触前膜、突触间隙、突触后膜,其具体的传递过程为:兴奋以电流的形式传导到轴突末梢时,突触小泡释放递质(化学信号),递质作用于突触后膜,引起突触后膜产生膜电位(电信号),从而将兴奋传递到下一个神经元。由于递质只能由突触前膜释放,作用于突触后膜,因此神经元之间兴奋的传递只能是单方向的。
2、题图所示为突触的亚显微结构,M、N分别表示两个神经元的局部,其中①②③④⑤⑥分别表示神经纤维、线粒体、突触小泡、突触前膜、突触间隙、突触后膜。据此答题。
10.(2021高二上·哈尔滨期末)瘦素(蛋白类激素)是白色脂防组织中肥胖基因的表达产物。其部分作用机制如下图所示(“+”为促进,“ - ”为抑制)。有关的叙述,不正确的是( )
A.肥胖患者一般可以通过口服瘦素达到减肥的目的
B.若体内存在瘦素受体的抗体,即使瘦素分泌正常,也可能出现肥胖症状
C.当体重增加时,健康人血浆中瘦素增加导致神经肽Y含量减少,摄食减少。
D.健康人体内瘦素和神经肽Y的含量保持相对稳定,是因为存在反馈调节机制
【答案】A
【知识点】动物激素的调节;激素调节的特点
【解析】【解答】A、瘦素是一种蛋白类激素,口服瘦素会被消化道中的蛋白酶分解,失去作用效果,A错误;
B、若体内存在瘦素受体的抗体,和瘦素受体结合,使其失去作用,所以即使瘦素分泌正常,但瘦素不能正常发挥作用,也可能出现肥胖症状,B正确;
C、当体重增加时,促进脂肪细胞分泌瘦素,瘦素抑制下丘脑分泌神经肽Y,而神经肽Y促进摄食,故健康人血浆中瘦素增加导致神经肽Y含量减少,摄食减少,C正确;
D、从图中看出,健康人体内瘦素和神经肽Y的含量保持相对稳定,是因为存在反馈调节机制,D正确。
故答案为:A。
【分析】动物激素调节的主要特点:1、 微量和高效: 激素在血液中含量很低,但却能产生显著生理效应,这是由于激素的作用被逐级放大的结果
2、通过体液运输:内分泌腺没有导管,分泌的激素弥散到血液中,随血液流到全身,传递着各种信息。激素的运输是不定向的,可以全身运输,但是起作用的细胞各不相同。临床上常通过抽取血样来检测内分泌系统的疾病。
3、作用于靶器官、靶细胞:激素具有特异性,它有选择性地作用于靶器官、靶腺体或靶细胞。激素既不组成细胞结构,又不提供能量,也不起催化作用,只是使靶细胞原有的生理活动发生变化,对靶细胞代谢起调节作用。
11.(2022高三上·营口期末)研究表明,食品中添加塑化剂会使男孩出现女性化行为倾向,女孩出现性早熟等症状。由此可推测,塑化剂对人体的上述影响与某种激素的生理作用相似,下列有关说法正确的是( )
A.题目中的“某种激素”指的是雄性激素
B.人体内与塑化剂功能相似的激素分泌与下丘脑无关
C.长期服用含塑化剂的食品将引起男孩性别改变
D.与塑化剂功能相似的激素通过体液运输作用于靶细胞或靶器官
【答案】D
【知识点】激素调节的特点;激素与内分泌系统
【解析】【解答】A、塑化剂会使男孩出现女性化行为倾向,女孩出现性早熟等症状,与某种激素的生理作用相似,故“某种激素”指的是雌性激素,A错误;
B、人体内与塑化剂功能相似的激素是雌激素,雌激素的合成与分泌存在分级调节和反馈调节过程,与下丘脑有关,B错误;
C、长期服用含塑化剂的食品会使男孩出现女性化行为倾向,但不会引起男孩性别改变,因为并没有引起染色体的改变,C错误;
D、与塑化剂功能相似的激素是雌激素,其进入血液中通过体液运输作用于靶细胞或靶器官,即符合激素作用的特点,D正确。
故答案为:D。
【分析】(2)性激素的作用:
①分别促进雌、雄生殖器官的发育和生殖细胞的形成;
②激发并维持各自的第二性征;
③雌性激素还能激发和维持雌性正常的性周期。
(2)性激素的调节属于分级调节,具体的调节过程如下:
(3)激素调节的特点
① 通过体液运输:内分泌腺没有导管,分泌的激素弥散到体液中,随血液流到全身,起调节作用。
② 作用于靶器官、靶细胞:能被特定激素作用的器官、细胞就是该激素的靶器官、靶细胞 。只有靶器官、靶细胞上才有该激素的特异性受体,激素一经靶细胞接受并起作用后就会被灭活,因此体内需要源源不断地产生激素,以维持激素含量的动态平衡 。
12.(2021高三上·白山期末)NO(一氧化氮)是一种特殊的神经递质﹐当神经细胞内Ca2+浓度增高时,NO合成酶被激活,催化精氨酸产生NO并以气体形式弥散到周围细胞并发挥作用。下列说法正确的是( )
A.若神经细胞内Ca2+浓度下降,则会引起NO释放减少
B.NO的作用效果能一直持续
C.NO分泌到胞外的过程属于胞吐
D.与激素相比,NO作用范围广泛、作用时间长
【答案】A
【知识点】三种跨膜运输方式的比较;突触的结构;神经、体液调节在维持稳态中的作用
【解析】【解答】A、由题意知,当神经细胞内Ca2+浓度增高时,NO合成酶被激活,催化精氨酸产生NO并以气体形式弥散到周围细胞并发挥作用,神经细胞内Ca2+浓度下降,则会引起NO释放减少,A正确;
B、神经递质发挥作用后会被分解,作用不是一直持续的,B错误;
C、NO通过自由扩散从神经末梢进入突触间隙,C错误;
D、与激素相比,神经调节迅速、准确,但作用时间短暂,D错误。
故答案为:A。
【分析】1、神经调节与体液调节的比较:
比较项目
神经调节
体液调节
传递方式
电信号(神经冲动)、化学信号(递质)
激素及其他化学物质
调节方式
反射
激素﹣﹣特定的组织细胞
作用途径
反射弧
体液运输
作用对象
效应器
靶细胞膜上的受体
反应速度
迅速
较缓慢
作用范围
准确、比较局限
较广泛
作用时间
短暂
比较长
2、突触的结构包括突触前膜、突触间隙和突触后膜。当轴突末梢有神经冲 动传来时,突触小泡受到刺激,就会向突触前膜移动并与它融合,同时以胞吐的方式释放神经递质。神经递质经扩散通过突触间隙,与突触后膜上的相关受体结合,从而改变了突触后膜对离子的通透性,引发突触后膜电位变化,这样,信号就从一个神经元通过突触传递到了另一个神经元。随后神经递质会与受体分开,并迅速被降解或回收进细胞,以免持续发挥作用。
3、物质跨膜运输的方式 (小分子物质)
运输方式
运输方向
是否需要载体
是否消耗能量
示例
自由扩散
高浓度到低浓度
否
否
水、气体、脂类(如甘油,因为细胞膜的主要成分是脂质)
协助扩散
高浓度到低浓度
是
否
葡萄糖进入红细胞
主动运输
低浓度到高浓度
是
是
几乎所有离子、氨基酸、葡萄糖等
13.(2022高二上·集贤期末)如图表示神经纤维在离体培养条件下,受到刺激时产生动作电位及恢复过程中的电位变化,有关分析错误的是( )
A.ab段神经纤维处于静息状态
B.bd段主要是Na+外流的结果
C.若增加培养液中的Na+浓度,则d点将上移
D.若受到刺激后,导致Cl-内流,则c点将下移
【答案】B
【知识点】神经冲动的产生和传导
【解析】【解答】A、ab段未受刺激,神经纤维处于静息状态,A正确;
B、bd段产生了动作电位,主要是Na+内流的结果,B错误;
C、若增加培养液中的Na+浓度,会使Na+内流的量增多,动作电位增大,则d点将上移,C正确;
D、若受到刺激后,导致Cl-内流,使膜内负电荷增多,静息电位增大,则c点将下移,D正确。
故答案为:B。
【分析】1、静息时,神经细胞膜对钾离子的通透性大,钾离子大量外流(协助扩散),形成内负外正的静息电位;受到刺激后,神经细胞膜的通透性发生改变,对钠离子的通透性增大,钠离子内流(协助扩散),形成内正外负的动作电位。兴奋部位和非兴奋部位形成电位差,产生局部电流,兴奋就以电信号的形式在神经纤维上传递下去,且为双向传递。
2、当外界钠离子浓度高时,动作电位的峰值升高,但外界钠离子浓度低时,动作电位峰值降低。
14.(2022高二上·集贤期末)海蜗牛在接触几次电击后,能学会利用长时间蜷缩的方式保护自己;没有经过电击刺激的海蜗牛则没有类似的防御行为。研究者提取前者腹部神经元的RNA注射到后者颈部,发现原本没有受过电击的海蜗牛也“学会”了防御,而对照组则没有此现象。以下叙述不符合该实验的是( )
A.有助于我们对动物记忆形成机制的研究
B.本实验对照组的海蜗牛不需要注射RNA
C.不能说明RNA直接决定了动物记忆的形成
D.说明特定的RNA可以使海蜗牛“获得记忆”
【答案】B
【知识点】神经元各部分的结构和功能
【解析】【解答】A、由题干信息分析,该实验为我们研究记忆形成的机制提供了方向,故本实验有助于帮助我们对动物记忆形成机制的研究,A不合题意;
B、根据实验单一变量原则分析可知,实验的对照组需要注射来自没有受过电击刺激海蜗牛的RNA,B符合题意;
C、RNA能够指导蛋白质的合成,故本实验不能说明RNA直接决定了动物记忆的形成,C不合题意;
D、由题干信息“研究者提取前者腹部神经元的RNA注射到后者颈部,发现原本没有受过电击的海蜗牛也学会了防御”推测可知,本实验说明特定的RNA可以使海蜗牛获得记忆,D不合题意。
故答案为:B。
【分析】实验设计及分析:找出实验目的,确定自变量,根据自变量的不同设计实验组和对照组,比较不同组的实验结果(因变量),得出实验结论。
15.(2022高二上·虎林期末)图为女性主要内分泌器官(不包括下丘脑)。下列说法错误的是( )
A.幼年时②出现问题的患者及时检查并终身服用“优甲乐”可以得到有效治疗,这也间接说明了②分泌的激素可以服用
B.①分泌的激素可以促进身体生长发育,幼年分泌不足会导致侏儒症
C.⑥中有促进第二性征发育的激素,若阉割一只具有⑥内分泌腺的鸡,此鸡会变性(显示出异性的第二性征)
D.⑤也是外分泌腺,小肠粘膜被胃酸刺激产生的一种物质能够使⑤分泌胰液
【答案】C
【知识点】动物激素的调节;激素与内分泌系统
【解析】【解答】A、②是甲状腺,幼年时甲状腺出现问题的患者,体内甲状腺激素分泌不足,及时检查并终身服用“优甲乐”可以得到有效治疗,这也间接说明了②分泌的激素可以服用,A正确;
B、①是垂体,垂体分泌的生长激素可以促进身体生长发育,幼年分泌不足会导致侏儒症,B正确;
C、⑥是卵巢,卵巢的主要功能是产生卵细胞,分泌雌性激素,被阉割后的鸡失去了卵巢,因此不能分泌雌性激素,也不能产生卵细胞,但是不会变性,C错误;
D、⑤是胰腺,也是外分泌腺,小肠粘膜被胃酸刺激产生的促胰液素能够使胰腺分泌胰液,D正确。
故答案为:C。
【分析】1、人体主要激素及其作用:
激素分泌部位
激素名称
化学性质
作用部位
主要作用
下丘脑
抗利尿激素
多肽
肾小管、集合管
调节水平衡、血压
促甲状腺激素释放激素
垂体
调节垂体合成和分泌促甲状腺激素
促性腺激素释放激素
调节垂体合成和分泌促性腺激素
垂体
生长激素
蛋白质
全身
促进生长,促进蛋白质合成和骨生长
促甲状腺激素
甲状腺
控制甲状腺的活动
促性腺激素
性腺
控制性腺的活动
甲状腺
甲状腺激素
(含I)
氨基酸衍生物
全身
促进代谢活动;促进生长发育(包括中枢神经系统的发育),提高神经系统的兴奋性;
过多:患甲亢。患者血压升高、心搏加快、多汗、情绪激动、眼球突出等。
不足:神经系统、生殖器官发育受影响(婴儿时缺乏会患呆小症)
缺碘:患甲状腺肿,俗称“大脖子病”
胸腺
胸腺激素
多肽
免疫器官
促进T淋巴细胞的发育,增强T淋巴细胞的功能
肾上腺髓质
肾上腺素
促进肝糖原分解而升高血糖、心跳加快、呼吸加快等兴奋剂
肾上腺皮质
醛固酮
固醇
促进肾小管和集合管吸Na+排K+,使血钠升高、血钾降低。
胰岛
B细胞
胰岛素
蛋白质
全身
调节糖代谢,降低血糖浓度
A细胞
胰高血糖素
多肽
肝脏
调节糖代谢,升高血糖浓度
卵巢
雌激素
固醇
全身
促进女性性器官的发育、卵子的发育和排卵,激发并维持第二性征等
孕激素
卵巢、乳腺
促进子宫内膜和乳腺的生长发育,为受精卵着床和泌乳准备条件
睾丸
雄激素
固醇
全身
促进男性性器官的发育、精子的生成,激发并维持男性第二性征
2、促胰液素是人们发现的第一种激素,是由小肠粘膜产生的,进入血液,由血液传送到胰腺,使胰腺分泌胰液。
3、胰腺有外分泌腺和内分泌腺,外分泌腺分泌胰液,内含有胰蛋白酶、脂肪酶、淀粉酶等消化酶;内分泌腺分泌胰岛素、胰高血糖素、生长激素释放抑制激素、肠血管活性肽、胃泌素等激素。
16.(2022高二上·虎林期末)人在吃辣椒,或者触碰了辣度比较高的食物,通常会感觉到热和痛,并且不断流汗。这是因为在口腔和皮肤的细胞膜上含有一种受体——香草酸受体,此受体会被辣椒素或者高温激活,从而得到“烫”感。下列说法错误的是( )
A.香草酸受体位于突触后膜
B.产生痛感的区域在大脑皮层中,而不断流汗中包括下丘脑对人体的神经调节
C.降低辛辣食品的温度,可以使人对辣的感觉下降
D.辣椒素与神经元上的香草酸受体结合后,会使Na+内流
【答案】A
【知识点】突触的结构;神经冲动的产生和传导
【解析】【解答】A、根据题意可知,香草酸受体位于感觉神经末梢的细胞膜上,感觉神经元的细胞膜不属于突触后膜,A错误;
B、兴奋传至大脑皮层产生产生热觉、痛觉等感觉的神经中枢位于大脑皮层,而不断流汗中是下丘脑对人体的神经调节产生的结果,B正确;
C、人接触辣椒后,会把辣椒刺激和热刺激产生的感觉等同起来,且高温也能激活香草酸受体,因此吃辣椒时喝热饮会加重疼痛感,据此可推测,若降低辛辣食品的温度,可以使人对辣的感觉下降,C正确;
D、由题意可知,辣椒素可与神经元上的香草酸受体结合,导致Na+内流,产生兴奋,D正确。
故答案为:A。
【分析】1、兴奋的传导和传递:(1)静息时,神经细胞膜对钾离子的通透性大,钾离子大量外流(协助扩撒),形成内负外正的静息电位;受到刺激后,神经细胞膜的通透性发生改变,对钠离子的通透性增大,钠离子内流(协助扩撒),形成内正外负的动作电位。兴奋部位和非兴奋部位形成电位差,产生局部电流,兴奋就以电信号的形式在神经纤维上传递下去,且为双向传递。(2)兴奋在神经元之间需要通过突触结构进行传递,突触包括突触前膜、突触间隙、突触后膜,突触小体含有突触小泡,内含神经递质,神经递质有兴奋性和抑制性两种,其具体的传递过程为:兴奋以电流的形式传导到轴突末梢时,突触小泡(胞吐)释放递质(化学信号),递质作用于突触后膜,引起突触后膜产生膜电位(电信号),从而将兴奋传递到下一个神经元。由于递质只能由突触前膜释放,作用于突触后膜,因此神经元之间兴奋的传递只能是单方向的。
2、体温调节过程:在寒冷环境下,下丘脑体温调节中枢兴奋,机体通过皮肤血管收缩,血流量减少,骨骼肌和立毛肌收缩,增加产热量,甲状腺分泌甲状腺激素增多,肾上腺分泌肾上腺素增多,增强细胞代谢等过程维持体温恒定;在炎热环境下,下丘脑体温调节中枢兴奋,机体通过皮肤血管舒张、增加血流量和汗腺分泌增强,来增加散热,维持体温恒定,属于神经-体液调节。
17.(2021高二上·农安期末)兴奋在神经纤维上的传导和在突触处的传递特点是( )
A.在两者上的传导都是双向的
B.在两者上的传导都是单向的
C.在神经纤维上的传导是双向的,在突触处的传递是单向的
D.在神经纤维上的传导是单向的,在突触处的传递是双向的
【答案】C
【知识点】神经冲动的产生和传导
【解析】【解答】兴奋在神经纤维上以电信号的形式传导,传导是双向的,在突触处的传导是以化学信号的形式传导的,是单向的,C符合题意。
故答案为:C
【分析】1.兴奋是以动作电位即电信号的形式沿着神经纤维传导的,这种电信号也叫作神经冲动。传导特点:双向传导,刺激神经纤维的任何一点,所产生的神经冲动可沿神经纤维向两侧同时传导。
2.兴奋在神经元之间的传递特点分析
(1) 单向传递:递质只存在于突触小体的突触小泡内,只能由突触前膜释放,并作用于只存在于突触后膜的受体,与受体特异性结合,所以传递方向是单向的。
(2)突触延搁:兴奋在突触处的传递比在神经纤维上的传导要慢,这是因为兴奋由突触前神经末梢传至突触后神经元,需要经历神经递质的释放、扩散以及对突触后膜作用的过程,所以需要较长的时间(约0.5 ms),这段时间就叫做突触延搁。
18.(2021高二上·农安期末)斯他林等在发现促胰液素之后,继续进行研究:把一条狗的小肠黏膜刮下来,过滤后注射给另一条狗,后者在胰液分泌明显增加的同时,血压还骤然下降。下列推测或叙述不合理的是( )
A.本实验对照组应注射等量的生理盐水
B.胰液的增加是小肠分泌促胰液素的结果
C.血压骤降可能是由滤液中其他物质引起的
D.滤液中物质的作用效果多样说明激素不具有专一性
【答案】D
【知识点】激素与内分泌系统
【解析】【解答】A.该实验应遵循单一变量原则,实验组给一条狗注射了小肠粘膜过滤液,则对照组应注射等量的生理盐水,A不符合题意;
B.给另一条狗注射了小肠黏膜过滤液后(滤液中有促胰液素),该狗胰液分泌明显增加,说明胰液的增加是小肠分泌促胰液素的结果,B不符合题意;
C.血压骤降可能是由滤液中其他物质引起的,C不符合题意;
D.滤液中的物质不止一种,所以作用效果多样不能说明激素不具有专一性,D符合题意。
故答案为:D
【分析】1.促胰液素能促进胰腺分泌胰液。
2.探究实验需要设置对照组,并且要符合单一变量原则。
3.由内分泌器官或细胞分泌的化学物质——激素进行调节的方式就是激素调节。激素调节的特点是:通过体液进行运输,作用于靶器官、靶细胞,作为信使传递信息,微量和高效。
19.(2021高二上·农安期末)乙酰胆碱酯酶可以水解乙酰胆碱,有机磷农药能使乙酰胆碱酯酶失活,则该药物可以
A.使乙酰胆碱无法发挥作用
B.阻止乙酰胆碱与其受体结合( )
C.阻止乙酰胆碱从突触前膜释放
D.使下一个神经元持续兴奋
【答案】D
【知识点】突触的结构
【解析】【解答】乙酰胆碱是兴奋性递质,乙酰胆碱酯酶可以水解乙酰胆碱。有机磷农药能使乙酰胆碱酯酶失活,则作用在下一个神经元的乙酰胆碱不能被水解,从而使下一个神经元持续兴奋,D符合题意。
故答案为:D
【分析】神经递质发生效应后,就被酶破坏而失活,或被移走而迅速停止作用。如果因药物或酶活性降低,递质不能失活,则会引起后一神经元持续兴奋或抑制。
20.(2022·闵行模拟)图表示运动神经纤维末稍和骨骼肌细胞之间的联系。下列叙述错误的是( )
A.①中含有神经递质
B.②上有神经递质的受体
C.兴奋时,轴突末稍处的膜外电位由正变负
D.兴奋的传递方向为②→③→④
【答案】B
【知识点】突触的结构
【解析】【解答】A、①是突触小泡,含有神经递质,A正确;
B、②是突触前膜,神经递质的受体在突触后膜④上,B错误;
C、兴奋部位的细胞膜通透性改变,大量钠离子内流,使膜内外离子的分布迅速由外正内负变为外负内正,所以兴奋时,轴突末稍处的膜外电位由正变负,C正确;
D、兴奋的传递方向是由突触前膜到突触后膜,即②→③→④,D正确。
故答案为:B。
【分析】1、突触的结构包括突触前膜、突触间隙和突触后膜。当轴突末梢有神经冲动传来时,突触小泡受到刺激,就会向突触前膜移动并与它融合,同时以胞吐的方式释放神经递质。神经递质经扩散通过突触间隙,与突触后膜上的相关受体结合,从而改变了突触后膜对离子的通透性,引发突触后膜电位变化,这样,信号就从一个神经元通过突触传递到了另一个神经元。随后神经递质会与受体分开,并迅速被降解或回收进细胞,以免持续发挥作用。
2、静息时,神经细胞膜对钾离子的通透性大,钾离子大量外流,形成内负外正的静息电位;受到刺激后,神经细胞膜的通透性发生改变,对钠离子的通透性增大,钠离子内流,形成内正外负的动作电位。
二、综合题
21.(2022高三下·安徽期中)突触有化学突触和电突触两种类型。化学突触以神经递质介导兴奋的传递,电突触以离子的形式通过离子通道进行细胞间信息的传递。如图表示两种突触类型的示意图,请回答下列问题。
(1)图甲、乙表示的突触类型分别为 。
(2)化学突触兴奋的传递是 (填“单向”或“双向”)的,其原因是 。
(3)图甲、乙中兴奋的传递方向分别为 、 (用图中字母和箭头表示)。
(4)螯虾的突触即为电突触,具有这种突触的动物能够快速逃避敌害,其原因是 。
【答案】(1)化学突触、电突触
(2)单向;神经递质只能由突触前膜释放并作用于突触后膜
(3)B→A;B→A和A→B
(4)电突触的兴奋传递速度更快
【知识点】突触的结构
【解析】【解答】
(1)根据题干信息:化学突触以神经递质介导兴奋的传递,电突触以离子的形式通过离子通道进行细胞间信息的传递,结合图像分析可知,甲是化学突触,乙是电突触。
(2)化学突触是神经递质传递信号,兴奋的传递是单向的,因为神经递质只能由突触前膜释放并作用于突触后膜。
(3)图甲是化学突触,神经递质能由突触前膜释放并作用于突触后膜,因此传递方向只能是A→B。而图乙展示的电突触结构,箭头方向是双向的,因此传递方向是B→A和A→B。
(4)与化学突触相比,电突触传递信号的速率更快,其原因是电突触的突触间隙狭窄,依赖带电离子传递电信号,没有电信号和化学信号的转换。
【分析】突触的结构包括突触前膜、突触间隙和突触后膜。当轴突末梢有神经冲 动传来时,突触小泡受到刺激,就会向突触前膜移动并与它融合,同时以胞吐的方式释放神经递质。神经递质经扩散通过突触间隙,与突触后膜上的相关受体结合,从而改变了突触后膜对离子的通透性,引发突触后膜电位变化,这样,信号就从一个神经元通过突触传递到了另一个神经元。随后神经递质会与受体分开,并迅速被降解或回收进细胞,以免持续发挥作用。
22.(2021高二上·洮南月考)人体主要的内分泌腺及其分泌的激素:
(1) 分泌促甲状腺激素释放激素、促性腺激素释放激素、促肾上腺皮质激素释放激素等多种激素。这些激素作用于 ,调控其分泌释放相应的激素。
(2)甲状腺接受 分泌的激素的调节,分泌甲状腺激素等,甲状腺激素具有调节体内的 、促进 、提高 等作用。
(3)胰腺中胰岛内有多种分泌细胞,胰岛 细胞分泌胰高血糖素,其作用为 。
(4)卵巢接受垂体分泌的激素的调节,分泌的 和孕激素等具有促进女性生殖器官的发育、 和女性第二性征的出现等作用。
【答案】(1)下丘脑;垂体
(2)垂体;新陈代谢;生长发育;神经系统的兴奋性
(3)A;促进肝糖原分解和非糖物质转化为葡萄糖
(4)雌激素;卵细胞的生成
【知识点】激素与内分泌系统;激素分泌的分级调节
【解析】【解答】(1)下丘脑是内分泌活动的“枢纽”,分泌促甲状腺激素释放激素、促性腺激素释放激素、促肾上腺皮质激素释放激素等多种激素。这些激素作用于垂体,调控其分泌释放相应的激素。
(2)甲状腺接受垂体分泌的促甲状腺激素的调节,分泌甲状腺激素,甲状腺激素具有调节体内的新陈代谢;促进生长发育,提高神经系统的兴奋性等作用。
(3)胰腺中胰岛内有多种分泌细胞,胰岛A细胞分泌胰高血糖素,其作用为促进肝糖原分解和非糖物质转化为葡萄糖,从而升高血糖。
(4)卵巢接受垂体分泌的促性腺激素的调节,分泌的雌激素和孕激素等具有促进女性生殖器官的发育、卵细胞的生成和女性第二性征的出现等作用。
【分析】人体和动物主要内分泌腺及其分泌的激素:
内分
泌腺
激素名称
本质
功能
下丘脑
促甲状腺(性腺)激素释放激素
多肽素
促进垂体合成并分泌促甲状腺(性腺)激素
抗利尿激素
促进肾小管、集合管对水的重吸收
垂体
促甲状腺激素
肽和蛋白质类
促进甲状腺的发育,调节甲状腺激素的合成和分泌
促性腺激素
促进性腺的发育,调节性激素的合成和分泌
生长激素
促进生长,主要促进蛋白质合成和骨骼的生长
胰岛
胰岛A细胞
胰高血糖素
蛋白质
加速糖原分解和非糖物质转化成葡萄糖,使血糖浓度升高
胰岛B细胞
胰岛素
促进血糖合成糖原,加速血糖分解,抑制非糖物质转化成葡萄糖,降低血糖浓度
甲状腺
甲状腺激素
氨基酸衍生物
促进新陈代谢、生长发育,提高神经系统兴奋性,加速体内物质氧化分解
肾上腺
肾上腺素
氨基酸衍生物
促进体积的新陈代谢,加速物质分解过程,促进糖原分解,使血糖升高
醛固酮
固醇
促进肾小管和集合管对钠的重吸收和对钾的排出
性腺
卵巢
雌性激素
固醇
促进生殖器官的发育和生殖细胞的生成,激发并维持各自的第二性征;雌性激素激发和维持正常的雌性周期
睾丸
雄性激素
23.(2021高二上·辉南月考)如下图甲表示缩手反射相关结构图乙是图甲中某一结构的亚显微结构模式图,图丙表示三个神经元及其联系,其中“ ”表示从树突到细胞体,再到轴突末梢(即一个完整的神经元模式图)。请据图回答:
(1)甲图中f表示的结构是 ,乙图是甲图中 (填字母)的亚显微结构模式图,乙图中的B是下一个神经元的 。
(2)图乙中神经递质由A细胞合成,经过高尔基体包装加工,形成突触小泡,突触小泡再与 融合,通过A细胞膜的方式是 ,进入突触间隙使突触后膜的电位发生变化,并引起B细胞产生 。由此可以总结出:缩手反射时,兴奋从A传到B而不能由B传到A的原因是 。
(3)图丙中若①代表小腿上的感受器,⑤代表神经支配的小腿肌肉,则③称为 。若刺激图丙中b点,图中 (填字母)点可产生兴奋。
【答案】(1)感受器;d;细胞体膜或树突膜
(2)突触前膜;胞吐;兴奋或抑制;神经递质只能由突触前膜释放,然后作用于突触后膜
(3)神经中枢;a、c、d、e
【知识点】反射弧各部分组成及功能;反射的过程;神经冲动的产生和传导
【解析】【解答】1、据图分析:甲图中a、b、c、d、e、f分别为效应器、传出神经、神经中枢、突触、传入神经和感受器。2、乙图中A表示突触小体、B表示突触后膜。3、丙图中①是感受器,②是传入神经,③是神经中枢,④是传出神经,⑤是效应器。
(1)根据题意和图示分析可知:甲图中由于e上有神经节,所以e为传入神经、f表示感受器;乙图是突触结构,为甲图中d的亚显微结构放大模式图;突触前膜是神经元的轴突末梢,突触后膜B是下一个神经元的细胞体膜或树突膜。
(2)神经递质的分泌与高尔基体有关,突触小泡与突触前膜融合,通过胞吐作用使神经递质释放到突触间隙,与突触后膜上的受体结合,传递兴奋或抑制;由于神经递质只能由突触前膜释放,然后作用于突触后膜,即只能单向传递,故缩手反射时,兴奋从A传到B而不能由B传到A。
(3)丙图中由于①代表小腿上的感受器,⑤代表神经支配的小腿肌肉,所以③为神经中枢;由于兴奋在神经纤维上双向传导,兴奋在神经元之间的传递是单向的,所以刺激b点,发生兴奋的点有a、c、d、e。
【分析】(1)兴奋在神经元之间的传递:
(2)兴奋在神经纤维上的传导:
兴奋的传导过程、形式及特点
①传导过程:局部电流→刺激未兴奋部位→产生电位变化。
②传导形式:电信号(或神经冲动)。
③传导特点:双向传导。
三、实验探究题
24.(2022高二下·玉溪月考)现有甲、乙、丙三个刚制备的蟾蜍坐骨神经—腓肠肌标本(如图A所示),用它们进行了如下两项实验。请回答下列问题:
实验一 将甲标本置于有O2条件下,乙标本置于无O2条件下,其他条件相同时,同时给予连续电刺激,均引起肌肉收缩。
实验二 在丙标本的坐骨神经表面上放置两个电极,连接到一个电表上,然后进行相关实验,依次得到图B中1~4所示的实验结果。
(1)实验一说明肌肉收缩不一定需要 ;连续收缩后,两标本肌肉最终疲劳,从能量的角度分析,肌肉疲劳的直接原因是 。
(2)当两标本肌肉均疲劳后,休息一段时间后,再给予刺激,甲标本能恢复收缩能力,这一现象说明 。
(3)将神经细胞置于相当于细胞外液的溶液(溶液S)中,若适当升高溶液S中的Na+浓度,会导致记录到的动作电位峰值 (不变、升高、降低)。
(4)请建立坐标系,并画出图B中从刺激开始到兴奋完成过程中电位的变化曲线(指针向左偏转为正电位,电位的峰值不作要求)。 。
【答案】(1)O2;缺少ATP
(2)肌肉疲劳后的恢复需消耗O2
(3)升高
(4)
【知识点】细胞膜内外在各种状态下的电位情况;神经冲动的产生和传导
【解析】【解答】(1)由于甲标本置于有O2条件下,乙标本置于无O2条件下,说明自变量是有无O2,在其他条件相同时,同时给予连续电刺激,均引起肌肉收缩,因而说明肌肉收缩不一定需要O2;连续收缩后,两标本肌肉最终疲劳,从能量的角度分析,肌肉疲劳的直接原因是缺少ATP。
(2)有O2条件下,细胞进行有氧呼吸,释放大量能量,而无O2条件下,细胞进行无氧呼吸,释放少量能量。两标本肌肉均疲劳后,休息一段时间后,再给予刺激,甲标本能恢复收缩能力,而甲标本是置于有O2条件下,所以这一现象说明肌肉疲劳后的恢复需消耗O2。
(3)神经纤维未受到刺激时,K+外流,细胞膜内外的电荷分布情况是外正内负,当某一部位受刺激时,神经纤维膜对钠离子通透性增加,Na+内流,使得刺激点处膜两侧的电位表现为内正外负,形成动作电位。因此,将神经细胞置于相当于细胞外液的溶液(溶液S)中,若适当升高溶液S中的Na+浓度,则Na+内流数量增多,电位差增大,会导致记录到的动作电位峰值升高。
(4)适宜的刺激使神经细胞产生兴奋,兴奋向两侧传递。将电极均置于细胞外,当兴奋传至电流表的左侧电极时,两个电极之间就有电位差会形成电流;当兴奋传至电流表的右侧电极时,两个电极之间也会形成电流,两种情况下的电流方向相反。图B中从刺激开始到兴奋完成过程中电位的变化曲线,如下图所示: 。
【分析】实验一表明肌肉收缩未必需O2。肌肉收缩需耗能,缺ATP时可疲劳。疲劳后休息一段时间,再施加刺激时标本恢复收缩能力,表明恢复需O2。动作电位峰值与膜外Na+浓度呈正相关。图B中电位变化状况应为先由0转为正电位,恢复为0后再转为负电位,之后再恢复为0.。
25.(2021高二上·开平月考)向小白鼠注射促甲状腺激素(TSH),会使下丘脑分泌的促甲状腺激素释放激素(TRH)减少。对此现象的解释有两种观点:
观点一:这是TSH直接对下丘脑进行反馈调节的结果;
观点二:这是TSH通过促进甲状腺分泌甲状腺激素,进而对下丘脑进行反馈调节的结果。
两种观点孰是孰非?探究实验如下:
(1)实验步骤:
①将生理状态相同的小白鼠分为A、B两组,测定两组动物血液中 的含量。
②用手术器械将A组小白鼠的 (器官)切除,B组做相同的外伤手术,但不摘除此器官。
③向A、B两组小白鼠注射 。
④在 的环境条件下饲养。
⑤一段时间后,测定A、B两组小白鼠血液中 的含量。
(2)实验结果及结论:
①若A组小白鼠TRH的含量不减少(或增加),B组小白鼠TRH的含量减少,则观点 正确;
②若A组小白鼠和B组小白鼠TRH减少的量相等,则观点 正确。
【答案】(1)促甲状腺激素释放激素(TRH);甲状腺;等量的适宜浓度的促甲状腺激素;相同且适宜;促甲状腺激素释放激素(TRH)
(2)二;一
【知识点】激素分泌的分级调节
【解析】【解答】向小白鼠注射促甲状腺激素(TSH) ,会使下丘脑的促甲状腺激素释放激素(TRH) 分泌减少,原因可能有两个,一是TSH直接对下丘脑进行反馈调节的结果;二是TSH通过促进甲状腺分泌甲状腺激素,进而对下丘脑进行反馈调节的结果。实验设计要遵循对照原则和单一变量原则,所以需要设置A、B两组实验,要验证这是不是TSH直接对下丘脑进行反馈调节的结果,需要切除实验动物的甲状腺,防止甲状腺激素对实验产生干扰,同时对照组做相同的外伤手术,但不摘除此器官,以排除外伤手术对实验结果造成影响。向A、B两组小白鼠注射等量的适宜浓度的促甲状腺激素(TSH),最后测定A、B两组小白鼠血液中TRH的含量。
(1)①本题实验的因变量是促甲状腺激素释放激素 (TRH)含量的变化, 因此要测定A、B两组动物血液中促甲状腺激素释放激素(TRH)含量。
②要验证这是不是TSH直接对下丘脑进行反馈调节的结果,需要A组切除实验动物的甲状腺,防止甲状腺激素对实验产生干扰,B组做相同的外伤手术,但不摘除此器官,以排除外伤手术对实验结果造成影响。
③向A、B两组小白鼠注射等量的适宜浓度的促甲状腺激素(TSH)。
④在相同且适宜的环境条件下饲养。
⑤一段时间后,测定A、B两组小白鼠血液中促甲状腺激素释放激素(TRH)的含量。
(2)①若这是TSH通过促进甲状腺分泌甲状腺激素,进而对下丘脑进行反馈调节的结果(观点二的结果),则A组小白鼠TRH不减少(或增加),B组小白鼠TRH减少。
②若这是TSH直接对下丘脑进行反馈调节的结果(观点一的结果),则A组小白鼠和B组小白鼠TRH减少的量相等。
【分析】1、甲状腺激素的作用是促进新陈代谢,加速体内物质分解,促进动物个体发育,提高神经系统兴奋性。甲状腺激素的分级调节:如果外界条件寒冷等因素的刺激下,下丘脑会分泌促甲状腺激素释放激素,这种激素作用于垂体后,使垂体分泌促甲状腺激素,促甲状腺激素作用于甲状腺,使甲状腺分泌甲状腺激素分泌增多;甲状腺激素的调节属于反馈调节:当甲状腺激素增多后,反过来又会抑制下丘脑和垂体的激素分泌,使得机体得到甲状腺激素的调节,同时又保证甲状腺激素分泌不致过多。
2、探究实验需要遵循的原则:单一变量原则、对照原则、等量原则。
苏教版 (2019)选择性必修1 稳态与调节第二节 体液调节第一课时课时训练: 这是一份苏教版 (2019)选择性必修1 稳态与调节第二节 体液调节第一课时课时训练,共9页。
高中生物苏教版 (2019)选择性必修1 稳态与调节第一节 神经调节第四课时同步达标检测题: 这是一份高中生物苏教版 (2019)选择性必修1 稳态与调节第一节 神经调节第四课时同步达标检测题,共9页。
苏教版 (2019)选择性必修1 稳态与调节第一节 神经调节第一课时精练: 这是一份苏教版 (2019)选择性必修1 稳态与调节第一节 神经调节第一课时精练,共8页。

