生物北师大版必修一优秀练习题
展开
高中生物学苏教版2019选择性必修一同步练习4.2 其他植物激素
一、单选题
1.(2022高二下·焦作期末)植物生长调节剂在农业生产中被广泛使用。下列相关叙述错误的是( )
A.用一定浓度的α-萘乙酸处理离体的花卉枝条,可促进生根
B.凤梨成熟期喷洒适宜浓度的乙烯利可以促进果实的成熟
C.施用某种植物生长调节剂后,一定能提高相应农作物的品质和产量
D.用生长素类似物处理获得无子番茄的原理与培育三倍体无子西瓜的原理不同
【答案】C
【知识点】植物激素及其植物生长调节剂的应用价值
【解析】【解答】A、α-萘乙酸是生长素类似物,故用一定浓度的α-萘乙酸处理离体的花卉枝条,可促进生根,A正确;
B、乙烯利与乙烯的作用类似,具有促进果实成熟的作用,故凤梨成熟期喷洒适宜浓度的乙烯利可以促进果实的成熟,B正确;
C、植物的生长发育受多种因素的影响,故施用某种植物生长调节剂后不一定能提高相应农作物的品质和产量,C错误;
D、用一定浓度的生长素类似物处理番茄植株的雌蕊可获得无子番茄,其原理是生长素具有促进果实发育作用,三倍体无子西瓜的培育原理是染色体变异,二者原理不同,D正确。
故答案为:C。
【分析】植物生长调节剂:
(1)乙烯利:催熟未成熟的果实。
(2)NAA、2,4-D:促进插条生根、培育无子番茄、用作农业除草剂等。
2.(2022高二下·焦作期末)在验证生长素类似物2,4-D对玉米胚芽鞘伸长影响的实验中,将玉米胚芽鞘切段浸入蒸馏水中1h后,分别转入用含糖的缓中液配制成的5种不同浓度的2,4-D溶液中(实验组),在适宜条件下培养24h后,测量切段长度。下列叙述正确的是( )
A.本实验所选用的胚芽鞘切段不含尖端,是为了排除内源性生长素的影响
B.本实验共设置6组,其中将玉米胚芽鞘切段浸入蒸馏水组作为对照组
C.用不同浓度的2,4-D溶液处理玉米胚芽鞘切段,最终切段长度均不同
D.若实验组中切段的长度先增后减,则说明2,4-D的作用具有两重性
【答案】A
【知识点】植物激素及其植物生长调节剂的应用价值
【解析】【解答】A、验证生长素类似物2,4-D对玉米胚芽鞘伸长影响,实验的自变量应是生长素类似物2,4-D的不同浓度,胚芽鞘尖端可以产生内源性生长素,影响自变量的控制,故本实验选用的胚芽鞘切段不含尖端,可排除内源性生长素对实验结果的影响,A正确;
B、本实验共设置6组,其中对照组应用含糖但不含生长素类似物的磷酸盐缓冲液处理玉米胚芽鞘切段,B错误;
C、在最适浓度两侧,存在促进作用效果相同的两个不同浓度的生长素类似物2,4-D溶液,故若实验组中有两组切段长度相同,C错误;
D、生长素作用的两重性是指低浓度促进生长,高浓度抑制生长,若实验组中切段的长度先增后减,没有与对照组的对比结果,只能得出不同浓度的生长素类似物2,4-D的作用不同,不能得到具有两重性的结论,D错误。
故答案为:A。
【分析】植物生长调节剂:
(1)乙烯利:催熟未成熟的果实。
(2)NAA、2,4-D:促进插条生根、培育无子番茄、用作农业除草剂等。
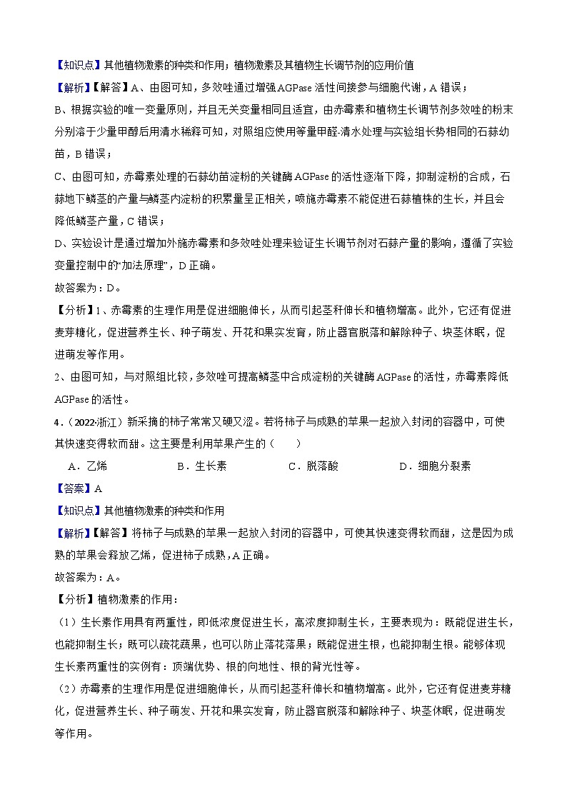
3.(2022·山东)石蒜地下鳞茎的产量与鳞茎内淀粉的积累量呈正相关。为研究植物生长调节剂对石蒜鳞茎产量的影响,将适量赤霉素和植物生长调节剂多效唑的粉末分别溶于少量甲醇后用清水稀释,处理长势相同的石蒜幼苗,鳞茎中合成淀粉的关键酶AGPase的活性如图。下列说法正确的是()
A.多效唑通过增强AGPase活性直接参与细胞代谢
B.对照组应使用等量清水处理与实验组长势相同的石蒜幼苗
C.喷施赤霉素能促进石蒜植株的生长,提高鳞茎产量
D.该实验设计遵循了实验变量控制中的“加法原理”
【答案】D
【知识点】其他植物激素的种类和作用;植物激素及其植物生长调节剂的应用价值
【解析】【解答】A、由图可知,多效唑通过增强AGPase活性间接参与细胞代谢,A错误;
B、根据实验的唯一变量原则,并且无关变量相同且适宜,由赤霉素和植物生长调节剂多效唑的粉末分别溶于少量甲醇后用清水稀释可知,对照组应使用等量甲醛-清水处理与实验组长势相同的石蒜幼苗,B错误;
C、由图可知,赤霉素处理的石蒜幼苗淀粉的关键酶AGPase的活性逐渐下降,抑制淀粉的合成,石蒜地下鳞茎的产量与鳞茎内淀粉的积累量呈正相关,喷施赤霉素不能促进石蒜植株的生长,并且会降低鳞茎产量,C错误;
D、实验设计是通过增加外施赤霉素和多效唑处理来验证生长调节剂对石蒜产量的影响,遵循了实验变量控制中的“加法原理”,D正确。
故答案为:D。
【分析】1、赤霉素的生理作用是促进细胞伸长,从而引起茎秆伸长和植物增高。此外,它还有促进麦芽糖化,促进营养生长、种子萌发、开花和果实发育,防止器官脱落和解除种子、块茎休眠,促进萌发等作用。
2、由图可知,与对照组比较,多效唑可提高鳞茎中合成淀粉的关键酶AGPase的活性,赤霉素降低AGPase的活性。
4.(2022·浙江)新采摘的柿子常常又硬又涩。若将柿子与成熟的苹果一起放入封闭的容器中,可使其快速变得软而甜。这主要是利用苹果产生的( )
A.乙烯 B.生长素 C.脱落酸 D.细胞分裂素
【答案】A
【知识点】其他植物激素的种类和作用
【解析】【解答】将柿子与成熟的苹果一起放入封闭的容器中,可使其快速变得软而甜,这是因为成熟的苹果会释放乙烯,促进柿子成熟,A正确。
故答案为:A。
【分析】植物激素的作用:
(1)生长素作用具有两重性,即低浓度促进生长,高浓度抑制生长,主要表现为:既能促进生长,也能抑制生长;既可以疏花蔬果,也可以防止落花落果;既能促进生根,也能抑制生根。能够体现生长素两重性的实例有:顶端优势、根的向地性、根的背光性等。
(2)赤霉素的生理作用是促进细胞伸长,从而引起茎秆伸长和植物增高。此外,它还有促进麦芽糖化,促进营养生长、种子萌发、开花和果实发育,防止器官脱落和解除种子、块茎休眠,促进萌发等作用。
(3)细胞分裂素类:细胞分裂素在根尖合成,在进行细胞分裂的器言中含量较高,细胞分裂素的主要作用是促进细胞分裂和扩大,此外还有诱导芽的分化,延缓叶片衰老的作用。
(4)脱落酸:脱落酸在根冠和萎蒸的叶片中合成较多,在将要脱落和进入休眠期的器官和组织中含量较多。脱落酸是植物生长抑制剂,它能够抑制细胞的分裂和种子的萌发,还有促进叶和果实的衰老和脱落,促进休眠和提高抗逆能力等作用。
5.(2022·浙江模拟)下列关于植物激素的作用及其应用的叙述,错误的是( )
A.盛夏中午脱落酸含量的增加,能减少植物水分的散失
B.除草剂(2,4-D)的应用可免去耕作程序,有利于维护地力
C.赤霉素能促进胚乳细胞中淀粉酶的合成,从而促进种子的萌发
D.乙烯在花、叶和果实的脱落方面起着重要作用
【答案】C
【知识点】生长素的作用及其作用的两重性;其他植物激素的种类和作用
【解析】【解答】A、脱落酸为抑制性植物激素,可以使植物的新陈代谢减缓,适应干旱条件的不利环境,盛夏中午植物体蒸腾作用过强,植物处于缺水状态,故脱落酸含量增多,从而减少植物水分的散失,适应环境,A正确;
B、用除草剂(2,4-D)处理表土,抑制杂草的滋生,免去耕作程序;同时可以使作物收获的残茬留在土壤表层,这样有利于维护地力,防止水肥流失,B正确;
C、赤霉素能促进糊粉层细胞中淀粉酶的合成,从而促进种子的萌发,但是成熟种子的胚乳细胞是死细胞,无法实现基因的表达,即无法合成淀粉酶,C错误;
D、乙烯的主要作用是促进果实成熟,还有促进花、叶和果实脱落的作用,D正确。
故选C。
【分析】植物激素的作用:
(1)生长素作用具有两重性,即低浓度促进生长,高浓度抑制生长,主要表现为:既能促进生长,也能抑制生长;既可以疏花蔬果,也可以防止落花落果;既能促进生根,也能抑制生根。能够体现生长素两重性的实例有:顶端优势、根的向地性、根的背光性等。
(2)赤霉素的生理作用是促进细胞伸长,从而引起茎秆伸长和植物增高。此外,它还有促进麦芽糖化,促进营养生长、种子萌发、开花和果实发育,防止器官脱落和解除种子、块茎休眠,促进萌发等作用。
(3)细胞分裂素类:细胞分裂素在根尖合成,在进行细胞分裂的器言中含量较高,细胞分裂素的主要作用是促进细胞分裂和扩大,此外还有诱导芽的分化,延缓叶片衰老的作用。
(4)脱落酸:脱落酸在根冠和萎蒸的叶片中合成较多,在将要脱落和进入休眠期的器官和组织中含量较多。脱落酸是植物生长抑制剂,它能够抑制细胞的分裂和种子的萌发,还有促进叶和果实的衰老和脱落,促进休眠和提高抗逆能力等作用。
(5)乙烯主要作用是促进果实成熟,此外,还有促进叶、花、果实等器官脱落的作用。
6.(2022高三下·金华模拟)芦苇茎秤坚韧,纤维含量高,是造纸的重要原料。为了使芦苇的纤维长度增加,对生长期的芦苇最好使用( )
A.脱落酸 B.乙烯 C.细胞分裂素 D.赤霉素
【答案】D
【知识点】其他植物激素的种类和作用
【解析】【解答】A、脱落酸没有促进细胞伸长的功能,A错误;
B、乙烯的主要生理功能是促进果实成熟,没有促进细胞伸长的功能,B错误;
C、细胞分裂素的主要生理功能是促进细胞分裂,没有促进细胞伸长的功能,C错误;
D、赤霉素的要生理功能是促进细胞的伸长,因此为了使芦苇的纤维长度增加,对生长期的芦苇最好使用赤霉素,D正确。
故答案为:D。
【分析】1、赤霉素的生理作用是促进细胞伸长,从而引起茎秆伸长和植物增高。此外,它还有促进麦芽糖化,促进营养生长、种子萌发、开花和果实发育,防止器官脱落和解除种子、块茎休眠,促进萌发等作用。
2、细胞分裂素类:细胞分裂素在根尖合成,在进行细胞分裂的器言中含量较高,细胞分裂素的主要作用是促进细胞分裂和扩大,此外还有诱导芽的分化,延缓叶片衰老的作用。
3、脱落酸:脱落酸在根冠和萎蒸的叶片中合成较多,在将要脱落和进入休眠期的器官和组织中含量较多。脱落酸是植物生长抑制剂,它能够抑制细胞的分裂和种子的萌发,还有促进叶和果实的衰老和脱落,促进休眠和提高抗逆能力等作用。
4、乙烯主要作用是促进果实成熟,此外,还有促进叶、花、果实等器官脱落的作用。
7.(2022·全国甲卷)植物激素通常与其受体结合才能发挥生理作用。喷施某种植物激素,能使某种作物的矮生突变体长高。关于该矮生突变体矮生的原因,下列推测合理的是()
A.赤霉素合成途径受阻 B.赤霉素受体合成受阻
C.脱落酸合成途径受阻 D.脱落酸受体合成受阻
【答案】A
【知识点】其他植物激素的种类和作用
【解析】【解答】赤霉素的生理作用是促进细胞伸长,从而引起茎秆伸长和植物增高,喷施赤霉素能使某种作物的矮生突变体长高,则表明作物体内存在该植物激素的受体,但是缺少该植物激素,故A合理,B、C、D不合理。
故答案为:A。
【分析】植物激素的作用:
(1)生长素作用具有两重性,即低浓度促进生长,高浓度抑制生长,主要表现为:既能促进生长,也能抑制生长;既可以疏花蔬果,也可以防止落花落果;既能促进生根,也能抑制生根。能够体现生长素两重性的实例有:顶端优势、根的向地性、根的背光性等。
(2)赤霉素的生理作用是促进细胞伸长,从而引起茎秆伸长和植物增高。此外,它还有促进麦芽糖化,促进营养生长、种子萌发、开花和果实发育,防止器官脱落和解除种子、块茎休眠,促进萌发等作用。
(3)细胞分裂素类:细胞分裂素在根尖合成,在进行细胞分裂的器言中含量较高,细胞分裂素的主要作用是促进细胞分裂和扩大,此外还有诱导芽的分化,延缓叶片衰老的作用。
(4)脱落酸:脱落酸在根冠和萎蒸的叶片中合成较多,在将要脱落和进入休眠期的器官和组织中含量较多。脱落酸是植物生长抑制剂,它能够抑制细胞的分裂和种子的萌发,还有促进叶和果实的衰老和脱落,促进休眠和提高抗逆能力等作用。
(5)乙烯主要作用是促进果实成熟,此外,还有促进叶、花、果实等器官脱落的作用。
8.(2022·柯桥模拟)植物当土壤水分胁迫开始时,干旱刺激根合成脱落酸(ABA)并运送到叶片,促使气孔关闭。下列相关叙述错误的是( )
A.植物体内的脱落酸可对抗赤霉素的某些生理功能
B.叶和绿色果实内的脱落酸均由根合成并运输而来
C.根产生并运输到叶的ABA不直接参与细胞代谢
D.ABA能缓解干旱条件下植物因蒸腾作用引起的水分丢失
【答案】B
【知识点】其他植物激素的种类和作用
【解析】【解答】A、植物体内的脱落酸抑制萌发,赤霉素促进萌发,脱落酸可对抗赤霉素的某些生理功能,A正确;
B、脱落酸可以由根冠和萎蔫的叶片等产生,B错误;
C、ABA只有调节作用,不直接参与代谢,C正确;
D、ABA能促进气孔关闭,缓解干旱条件下植物因蒸腾作用引起的水分丢失,D正确。
故答案为:B。
【分析】1、脱落酸:脱落酸在根冠和萎蒸的叶片中合成较多,在将要脱落和进入休眠期的器官和组织中含量较多。脱落酸是植物生长抑制剂,它能够抑制细胞的分裂和种子的萌发,还有促进叶和果实的衰老和脱落,促进休眠和提高抗逆能力等作用。
2、植物激素是由植物体内产生,能从产生部位运输到作用部位,对植物生长发育有显著影响的微量有机物;植物生长调节剂是人工合成的对植物的设置发育有调节作用的化学物质。
9.(2022·南昌模拟)生长素类似物2,4-D在生产实践中具有广泛的应用。下列有关分析错误的是( )
A.应用一定浓度的2,4- D可以培育无根豆芽
B.应用适宜浓度的2,4-D处理插条可以增加根的数量和长度
C.应用较高浓度的2,4- D可以去除小麦田中的双子叶植物杂草
D.油菜在开花季节遇阴雨天气影响传粉,可喷施2,4- D溶液进行补救
【答案】D
【知识点】植物激素及其植物生长调节剂的应用价值
【解析】【解答】A、高浓度生长素抑制根的生长,所以用生长素类似物2,4-D处理萌发的大豆可以培育无根豆芽,A正确;
B、生长素能促进扦插的枝条生根,因此用一定浓度的2,4-D可促进插条生根,B正确;
C、高浓度的2,4-D用来除去小麦田间的双子叶杂草,因为双子叶植物比单子叶植物对生长素敏感,C正确;
D、种植油菜是为了收获种子,如果没有授粉就不能形成种子,生长素促进子房壁的发育,油菜开花期间遇到连续阴雨天气,影响授粉,及时喷洒一定浓度的2,4-D,油菜产量下降,必需及时对油菜人工授粉才可避免减产,D错误。
故答案为:D。
【分析】植物生长调节剂。
植物生长调节剂名称
作用
吲哚丁酸、α-萘乙酸、2,4-D
a.促进扦插枝条生根
b.促进果实生长,防止落花落果
c.可用作农业除草剂
赤霉素类
a.促进植物茎秆伸长;
b.解除种子和其他部位休眠,用来提早播种
青鲜素
蔬菜储藏中,常用它来保持蔬菜鲜绿,延长储存时间
膨大剂、乙烯利
用于果实催熟
矮壮素
抑制作物细胞伸长,但不抑制细胞分裂,能使植株变矮,茎秆变粗
10.(2022·郑州模拟)植物的生长发育是各种激素共同调节的结果,不同激素的合成部位和主要作用有所不同。下表选项中叙述不准确的是( )
选项
激素名称
合成部位
主要作用
A
生长素
幼嫩的叶、芽、发育中的种子
促进生根、发芽、防止落花落果
B
脱落酸
根冠、萎蔫的叶片
抑制细胞分裂、促进叶和果实脱落
C
赤霉岽
幼根、幼芽、未成熟的种子
促进细胞伸长、促进种子萌发
D
乙烯
植物体成熟的器官
促进果实发育、成熟
A.A B.B C.C D.D
【答案】D
【知识点】生长素的作用及其作用的两重性;其他植物激素的种类和作用
【解析】【解答】A、在植物体内,合成生长素最活跃的部位是幼嫩的芽、叶和发育的种子,其作用特点具有两重性,能促进生根、发芽和防止落花落果,A正确;
B、脱落酸主要合成的部位在根冠和萎焉的叶片,具有抑制细胞分裂、促进叶和果实脱落的作用,B正确;
C、赤霉素合成于幼根、幼芽和未成熟的种子,具有促进细胞伸长、促进种子的萌发和促进果实的发育等作用,C正确;
D、乙烯在植物体的各个部位都能合成,具有促进果实的成熟的作用,D错误。
故选D。
【分析】植物激素的合成部位和作用:
(1)生长素:在芽、幼嫩的叶和发育中的种子中合成,能促进细胞伸长生长、诱导细胞的分化、促进侧根和不定根的生长、影响花、叶、果实的发育。
(2)赤霉素:在幼芽、幼根和未成熟的种子中合成,能促进细胞的伸长,促进细胞的分裂和分化,促进种子的萌发、开花和果实的发育。
(3)乙烯:植物的各器官均能合成,能促进果实的成熟,促进开花,促进花、叶、果实的脱落。
(4)细胞分裂素:主要在根尖合成,能促进细胞的分裂,促进芽的分化、侧枝发育、叶绿素的合成。
(5)脱落酸:在根冠、萎蔫的叶片中合成,能抑制细胞的分裂,促进气孔的关闭,促进叶、果实的衰老和脱落,维持种子的休眠。
11.(2022·浙江模拟)下列关于植物激素及植物生长调节剂的叙述,正确的是( )
A.植物的向光性体现生长素具有低浓度促进生长,高浓度抑制生长的作用
B.水稻若未授粉,可通过喷洒适宜浓度的生长素类植物生长调节剂提高粮食产量
C.外源施用植物生长调节剂效果一般比施用植物激素更加稳定
D.植物体的多个部位都能形成乙烯,促进植物的生长
【答案】C
【知识点】生长素的作用及其作用的两重性;其他植物激素的种类和作用;植物激素及其植物生长调节剂的应用价值
【解析】【解答】A、植物的向光性只能体现生长素促进生长的作用,A错误;
B、喷洒适宜浓度的生长素类植物生长调节剂只能促进子房发育成果实,但不能促进种子形成,而水稻收获的是种子,所以若水稻未授粉,喷洒适宜浓度的生长素类植物生长调节剂不能提高粮食产量,B错误;
C、植物激素会被相应的酶分解,不能长时间发挥作用,人工合成的植物生长调节剂不是植物体的天然成分,植物体内没有相应的酶去分解它,因此作用效果更加稳定,C正确;
D、乙烯的主要作用是促进果实的成熟,不能促进植物的生长,D错误。
故答案为:C。
【分析】1、植物激素是由植物体内产生,能从产生部位运输到作用部位,对植物生长发育有显著影响的微量有机物;植物生长调节剂是人工合成的对植物的设置发育有调节作用的化学物质。
2、五类植物激素的比较
名称
合成部位
存在较多的部位
功能
生长素
幼嫩的芽、叶、发育中的种子
集中在生长旺盛的部位
既能促进生长,也能抑制生长;既能促进发芽,也能抑制发芽;既能防止落花落果,也能疏花蔬果
赤霉素
未成熟的种子、幼根和幼芽
普遍存在于植物体内
①促进细胞伸长,从而引起植株增高②促进种子萌发和果实发育
细胞分裂素
主要是根尖
细胞分裂的部位
促进细胞分裂
脱落酸
根冠、萎蔫的叶片
将要脱落的器官和组织中
①抑制细胞分裂②促进叶和果实的衰老和脱落
乙烯
植物的各个部位
成熟的果实中较多
促进果实成熟
3、物生长调节剂。
植物生长调节剂名称
作用
吲哚丁酸、α-萘乙酸、2,4-D
a.促进扦插枝条生根
b.促进果实生长,防止落花落果
c.可用作农业除草剂
赤霉素类
a.促进植物茎秆伸长;
b.解除种子和其他部位休眠,用来提早播种
青鲜素
蔬菜储藏中,常用它来保持蔬菜鲜绿,延长储存时间
膨大剂、乙烯利
用于果实催熟
矮壮素
抑制作物细胞伸长,但不抑制细胞分裂,能使植株变矮,茎秆变粗
12.(2022高二下·河南期中)下列关于生长素的叙述,错误的是( )
A.生长素通过与其受体特异性结合,并诱导特定基因的表达来发挥作用
B.低浓度的生长素可促进细胞的伸长,高浓度的生长素会促进细胞中乙烯的合成
C.生长素在幼嫩的组织中可进行非极性运输,在成熟组织中可进行极性运输
D.顶端优势的产生与生长素的浓度有关,体现了生长素作用的两重性
【答案】C
【知识点】生长素的产生、分布和运输情况;生长素的作用及其作用的两重性;植物激素间的相互关系
【解析】【解答】A、生长素是植物激素的一种,激素都需要与受体结合,传递化学信息,生长素可以诱导特定基因的表达,A正确;
B、低浓度的生长素可促进细胞的伸长,高浓度的生长素会促进细胞中乙烯的合成,乙烯可以抑制生长,在促进生长上面,生长素和乙烯有拮抗作用,B正确;
C、生长素在幼嫩组织,如胚芽鞘中是极性运输,而在成熟组织中是双向运输,既可以进行非极性运输,也可以进行极性运输,C错误;
D、顶端优势是指植物的顶芽优先生长而侧芽受抑制的现象,主要是由于顶芽生长素少生长快,而侧芽积累了过多的生长素而生长慢,体现了生长素的两重性,D正确。
故答案为:C。
【分析】生长素:
(1)合成部位:在芽、幼嫩的叶和发育中的种子中合成。
(2)作用:能促进细胞伸长生长、诱导细胞的分化、促进侧根和不定根的生长、影响花、叶、果实的发育。
(3)作用特点:浓度较低时促进生长,浓度过高则抑制生长。
(4)各器官对生长素的敏感程度为根>芽>茎。幼嫩细胞敏感,衰老细胞比较迟钝。 、
(5)运输方式:
(6)生长素达到一定浓度后就会促进乙烯的合成,而乙烯对生长素的合成起抑制作用。
13.(2022高二下·河南期中)合理使用植物激素,可按照人们的意愿达到调节植物生长和发育的目的,对提高作物产量、降低成本具有重要意义。下图表示某种植物果实发育和成熟过程中激素的动态变化曲线。下列相关叙述错误的是( )
A.生长素和赤霉素在促进细胞伸长方面相互协同
B.脱落酸在衰老阶段含量较高,以促进果实的衰老和脱落
C.据图可知,乙烯只能在成熟、衰老的组织中合成并发挥作用
D.图示各种植物激素含量高峰按次序出现是基因选择性表达的结果
【答案】C
【知识点】生长素的作用及其作用的两重性;其他植物激素的种类和作用;植物激素间的相互关系
【解析】【解答】A、生长素和赤霉素都能促进细胞伸长,因此具有协同作用,A正确;
B、脱落酸能促进果实的衰老和脱落,故在果实的衰老阶段含量较高,B正确;
C、乙烯在植物体的各个部位均有合成,具有促进果实成熟的作用,C错误;
D、生物生长、发育、繁殖的根本原因都是从基因的角度去考虑,因此,图示果实发育和成熟过程中,各种植物激素含量高峰按次序出现的根本原因是基因的选择性表达,D正确。
故答案为:C。
【分析】植物激素的合成部位和作用:
(1)生长素:在芽、幼嫩的叶和发育中的种子中合成,能促进细胞伸长生长、诱导细胞的分化、促进侧根和不定根的生长、影响花、叶、果实的发育。
(2)赤霉素:在幼芽、幼根和未成熟的种子中合成,能促进细胞的伸长,促进细胞的分裂和分化,促进种子的萌发、开花和果实的发育。
(3)乙烯:植物的各器官均能合成,能促进果实的成熟,促进开花,促进花、叶、果实的脱落。
(4)细胞分裂素:主要在根尖合成,能促进细胞的分裂,促进芽的分化、侧枝发育、叶绿素的合成。
(5)脱落酸:在根冠、萎蔫的叶片中合成,能抑制细胞的分裂,促进气孔的关闭,促进叶、果实的衰老和脱落,维持种子的休眠。
14.(2022高二下·浙江月考)“唤醒沉睡的种子,调控幼苗的生长。引来繁花缀满枝,瓜熟蒂落也有时。靠的是雨露阳光,离不开信息分子。”这段文字描述了雌雄同株异花植物(如黄瓜)的生命活动调节。下列相关叙述错误的是( )
A.“唤醒沉睡的种子”过程中,赤霉素与脱落酸的相对含量发生了较明显的改变
B.“繁花缀满枝”过程中,调节多种激素的相对含量可能影响黄瓜雌花和雄花比例
C.“瓜熟蒂落”过程中,黄瓜体内乙烯相对含量明显增加,脱落酸的含量则明显减少
D.“靠的是雨露阳光”过程中,光照、温度和湿度等环境因素也会影响黄瓜的生长发育
【答案】C
【知识点】植物激素及其植物生长调节剂的应用价值;环境因素参与调节植物的生命活动
【解析】【解答】A、赤霉素可以促进种子的萌发,脱落酸抑制种子萌发,在 “唤醒沉睡的种子”过程中,两种的含量会发生较明显的改变,A正确;
B、黄瓜是雌性同株的植物,可以通过调节多种激素的相对含量来影响雌花和雄花的比例,B正确;
C、 “瓜熟蒂落”过程中,乙烯和脱落酸的含量都有增加,C错误;
D、 黄瓜的生长发育的生长不仅自身生长素的影响,也会收到外界等自然因素的影响,D正确;
故答案为:C
【分析】(1)激素调节在植物的生长发育和对环境的适应过程中发挥着重要作用,但激素调节只是植物生命活动调节中的一部分。植物的生长发育过程,在根本上是基因组在一定时间和空间上 程序性表达的结果。光照 、温度等环境因子的变化,会引起植物体内产生包括 植物激素合成 在内的多种变化,进而对基因组的表达进行调节。
(2)各种激素的种类和作用:
激素名称
产生部位
生理作用
生长素
主要是幼根、幼芽及发育中的种子
两重性,可促进生长可抑制生长
赤霉素
主要是幼芽、幼根、未成熟的种子
促进细胞的伸长,从而引起植株增高;接触种子、块茎的休眠并促进种子萌发和果实发育
细胞分裂素
主要是根尖
促进细胞分裂,诱导芽分化;延缓叶片衰老;促进组织分化
脱落酸
根冠、萎焉的叶片等
抑制细胞分裂、促进叶和果实的衰老和脱落
乙烯
植物体各个部位
促进果实成熟;刺激叶片脱落,抑制茎的伸长
15.(2022高二下·湖州期中)新疆是我国优质长绒棉的主产区,广泛使用的植物化学调控技术提高了棉花产量和品质。下列叙述错误的是( )
A.棉花生长早期给顶芽喷洒低浓度的生长素,能增加侧枝数量
B.棉花生长中期喷洒赤霉素合成抑制剂,可以防止植株过高
C.棉花生长后期可以喷洒乙烯利促进棉花果实成熟、吐絮
D.机械化采收前可喷洒落叶剂促进叶片脱落,减少收获棉花中的杂质
【答案】A
【知识点】生长素的作用及其作用的两重性;其他植物激素的种类和作用
【解析】【解答】A、在棉花生长早期给顶芽喷洒低浓度的生长素,顶芽也能产生生长素,顶芽处的生长素会向侧芽运输,从而导致侧芽处的生长素浓度较高,抑制侧芽生长,因此不能增加侧枝数量,A错误;
B、赤霉素的生理作用是促进细胞伸长,因此在棉花生长中期喷洒赤霉素合成抑制剂,可以防止植株过高,B正确;
C、乙烯利能够是促进果实成熟,因此棉花生长后期可以喷洒乙烯利促进棉花果实成熟、吐絮,C正确;
D、落叶剂可以促进叶片脱落,因此机械化采收前可喷洒落叶剂促进叶片脱落,减少收获棉花中的杂质,D正确。
故答案为:A。
【分析】1、顶端优势原因:顶芽产生生长素运输到侧芽,导致侧芽处的生长素浓度高,生长发育受到抑制,而顶芽处生长素浓度低,促进生长。
2、植物生长调节剂:
(1)乙烯利:催熟未成熟的果实。
(2)NAA、2,4-D:促进插条生根、培育无子番茄、用作农业除草剂等。
3、赤霉素:在幼芽、幼根和未成熟的种子中合成,能促进细胞的伸长,促进细胞的分裂和分化,促进种子的萌发、开花和果实的发育。
二、综合题
16.(2022·昆明模拟)西汉刘彻曾用诗句“秋风起兮白云飞,草木黄落兮雁南归”来渲染秋日景象。秋季草木变黄的叶片脱落有利于植物度过寒冬。回答下列问题。
(1)从色素含量分析,秋季草木叶片变黄的原因是 ,请设计实验加以证明(写出简要的实验思路)。
(2)秋季叶片变黄主要与 等环境因素有关(答2点)。
(3)秋季草木变黄的叶片基部 (填激素名称)的含量增多,叶片脱落有利于植物度过寒冬的原因是脱落可减少 。
【答案】(1)细胞中叶绿素含量减少,类胡萝卜素的占比增加,叶片呈现出类胡萝卜素的颜色;提取变黄叶片和正常绿色叶片中的光合色素,层析法分离后观察并对比两种叶片的色素形成的色素带
(2)光照和温度
(3)脱落酸;有机物的消耗
【知识点】叶绿体色素的提取和分离实验;其他植物激素的种类和作用
【解析】【解答】(1)植物叶绿体中的色素主要有叶绿素和类胡萝卜素,秋季细胞中叶绿素含量减少,类胡萝卜素的占比增加,叶片呈现出类胡萝卜素的颜色,故秋季草木叶片变黄要验证上述现象,可通过纸层析法进行色素的提取和分离:提取变黄叶片和正常绿色叶片中的光合色素,层析法分离后观察并对比两种叶片的色素形成的色素带。
(2)光照和温度都会影响色素的含量和比例,故秋季叶片变黄主要与光照和温度等环境因素有关。
(3)脱落酸会促进叶片脱落;叶片脱落有利于植物度过寒冬的原因是叶片脱落可减少有机物的消耗。
【分析】1、绿叶中色素的提取和分离实验,提取色素时需要加入无水乙醇(溶解色素)、石英砂(使研磨更充分)和碳酸钙(防止色素被破坏)﹔分离色素时采用纸层析法,原理是色素在层析液中的溶解度不同,随着层析液扩散的速度不同,最后的结果是观察到四条色素带,从上到下依次是胡萝卜素(橙黄色)、叶黄素(黄色))、叶绿素a(蓝绿色)、叶绿素b(黄绿色)。绿叶中的色素包括叶绿素a和叶绿素b,类胡萝卜素和叶黄素,其中叶绿素a能够吸收传递光能之外还能转化光能,叶绿素a主要吸收红光和蓝紫光。
2、脱落酸:脱落酸在根冠和萎蒸的叶片中合成较多,在将要脱落和进入休眠期的器官和组织中含量较多。脱落酸是植物生长抑制剂,它能够抑制细胞的分裂和种子的萌发,还有促进叶和果实的衰老和脱落,促进休眠和提高抗逆能力等作用。
17.(2021高二上·辽宁月考)赤霉素广泛分布于植物生长旺盛的部位,光敏色素(接收光信号的蛋白质)分布在植物的各个器官中。为研究赤霉素和光敏色素在水稻幼苗发育中的作用,科研人员将野生型、光敏色素A的突变体、光敏色素B的突变体的水稻种子播种在含不同浓度赤霉素合成抑制剂(PAC)的固体培养基上,在光照条件下培养8天后,测量幼苗地上部分高度和主根长度,得到如下图所示结果。请分析回答:
(1)水稻幼苗中赤霉素的主要合成部位是 。据图一分析,光照条件下,PAC处理对水稻地上部分的生长具有 作用,而光敏色素 (填“A”或“B”)突变体传递的光信号减弱了PAC的该效果。
(2)据图二分析,PAC浓度分别为10-7、10-5时对野生型水稻幼苗主根生长分别起 、 作用,PAC处理对三种水稻主根生长的影响是 。
(3)在春季播种时,农业生产中常用赤霉素进行稻谷浸种,利用的是其 的作用,作用效果相反的一种激素是 。赤霉素在绿叶菜、根菜、果菜类等蔬菜生产中应用广泛。据题目信息分析,使用赤霉素应该注意 。
【答案】(1)幼芽、幼根;抑制;B
(2)促进;促进;浓度较低(10-5、10-6、10-7)时促进主根生长,浓度较高(10-4)时抑制主根生长
(3)促进种子萌发;脱落酸;合理控制赤霉素的使用浓度(或适量使用)
【知识点】植物激素间的相互关系
【解析】【解答】1、由题意知:PAC抑制赤霉素的合成。2、分析曲线图:图1和图2中自变量为PAC浓度和水稻种类,因变量是幼苗地上部分和主根的相对长度。图一中随着PAC浓度的增加地方部分生长长度减少,而光敏色素B的突变体的水稻种子相对生长较快,而图2中,随着PAC浓度的增加,对根的生长促进作用先增加后降低,最后表现为抑制作用。
(1)水稻幼苗中赤霉素的主要合成部位是幼根和幼芽。据图一分析,光照条件下PAC处理后,随着PAC浓度的增加,水稻幼苗地上部分的相对长度逐渐减小,且均低于PAC浓度为Q的对照组,说明PAC处理对水稻地上部分的生长具有抑制作用,且随着PAC浓度的增加,PAC的抑制作用逐渐增强。而光敏色素B突变体的水稻幼苗地上部分下降程度小,相对生长较快,说明光敏色素B突变体传递的光信号减弱了PAC的抑制作用。
(2)据图二分析,PAC浓度分别为10-7和10-5时,野生型水稻幼苗主根的相对长度比PAC浓度为时长,说明都是起促进作用;而PAC浓度更高(10-4)时三种水稻主根的相对长度均比PAC浓度为时短,说明对主根生长起抑制作用。故PAC处理对三种水稻主根生长的影响是:浓度较低(10-5、10-6、10-7)时促进主根生长,浓度较高(10-4)时抑制主根生长。
(3)赤霉素可以促进种子萌发,脱落酸可以抑制种子萌发。故在春季播种时,农业生产中常用赤霉素进行稻谷浸种。根据(2)中结论可推知,赤霉素浓度影响其作用效果,使用赤霉素需要合理控制赤霉素的浓度
【分析】植物生长发育过程中,任何一种生理活动都不是受单一激素控制的,不同发育时期激素的种类和数量不同。
(1)具有协同作用的激素
①促进生长的激素:生长素、赤霉素、细胞分裂素。
②延缓叶片衰老的激素:细胞分裂素和生长素。
(2)具有拮抗作用的激素
作用
起促进作用的激素
起抑制作用的激素
细胞分裂
细胞分裂素
脱落酸
器官衰老
脱落酸
细胞分裂素
种子萌发
赤霉素
脱落酸
18.(2021·许昌模拟)植物激素、植物生长调节剂等在农业生产、日常生活中具有广泛的应用。回答下列问题:
(1)青鲜素是人工合成的对植物的生长发有调节作用的化学物质。能抑制植物细胞生长与分裂,从而抑制发芽,被用于蔬菜和水果的保鲜。据此可知,青鲜素和 (一种植物激素)的作用类似。
(2)过去人们在密闭的米缸中点香,能使绿色香蕉变黄,科学家认为这是由于香在米缸中燃烧不充分释放出 (物质)的缘故。
(3)在田间试验中,研究者给棉花幼苗喷洒了一定浓度的生长素类似物溶液,与自然条件下生长的棉花幼苗相比,幼苗高度增长明显,侧枝的形成数量减少。若要改变这种情况,促进侧芽的生长,应对生长素类似物依度作出的调整是 。
(4)研究发现,乙烯的产生具有“自促作用”,即乙烯的积累可以刺激更多的乙烯产生。这种乙烯合成的调节机制属于 调节。
(5)研究者用一定浓度的生长素类似物处理棉花细胞,得到如下表数据。根据数据可推断该生长素类似物能促进细胞内的 。
细胞内物质(相对值)
蛋白质含量
DNA含量
RNA含量
处理前
11
1
3.1
处理后
21.7
1
5.4
【答案】(1)脱落酸
(2)乙烯
(3)适当降低浓度
(4)反馈或正反馈
(5)转录过程、蛋白质的合成
【知识点】其他植物激素的种类和作用
【解析】【解答】(1)脱落酸指能引起芽休眠、叶子脱落和抑制细胞生长等生理作用的植物激素,青鲜素也能能抑制植物细胞生长与分裂,从而抑制发芽,因此青鲜素和脱落酸的作用类似。
(2)香蕉果实表皮内的叶绿体中的叶绿素,由于乙烯等成熟激素的作用而分解,使得绿色褪去,显现出叶黄素类、胡萝卜素类色素的黄色。因此香在米缸中燃烧不充分释放出乙烯使绿色香蕉变黄。
(3)根据题意分析,“田间试验中,研究者给棉花幼苗喷洒了一定浓度的生长素类似物溶液,与自然条件下生长的棉花幼苗相比,幼苗高度增长明显,侧枝的形成数量减少”,说明高浓度的生长素下,侧芽的生长受到了抑制,若要改变这种情况,促进侧芽的生长,应对生长素类似物浓度作出的调整是降低浓度。
(4)正反馈是指受控部分发出反馈信息,其方向与控制信息一致,可以促进或加强控制部分的活动,题目中烯的积累可以刺激更多的乙烯产生的机制即为正反馈。
(5)表格数据显示用一定浓度的生长素类似物处理棉花细胞后,RNA含量和蛋白质含量相对于DNA含量都有所增加,说明生长素促进了细胞内的转录过程,导致RNA含量增加,进而导致蛋白质含量增加。
【分析】1、脱落酸:脱落酸在根冠和萎蒸的叶片中合成较多,在将要脱落和进入休眠期的器官和组织中含量较多。脱落酸是植物生长抑制剂,它能够抑制细胞的分裂和种子的萌发,还有促进叶和果实的衰老和脱落,促进休眠和提高抗逆能力等作用。
2、乙烯主要作用是促进果实成熟,此外,还有促进叶、花、果实等器官脱落的作用。
3、正反馈是指受控部分发出反馈信息,其方向与控制信息一致,可以促进或加强控制部分的活动。
高中生物其他版本北师大版必修一优秀课后复习题: 这是一份高中生物其他版本北师大版必修一优秀课后复习题,文件包含苏教版2019高中生物选择性必修一12体液调节同步练习学生版docx、苏教版2019高中生物选择性必修一12体液调节同步练习教师版docx等2份试卷配套教学资源,其中试卷共38页, 欢迎下载使用。
其他版本必修一精品课堂检测: 这是一份其他版本必修一精品课堂检测,文件包含苏教版2019高中生物选择性必修一22血糖平衡的调节同步练习学生版docx、苏教版2019高中生物选择性必修一22血糖平衡的调节同步练习教师版docx等2份试卷配套教学资源,其中试卷共38页, 欢迎下载使用。
苏教版2019 高中生物 选择性必修一1.2 体液调节(同步练习): 这是一份苏教版2019 高中生物 选择性必修一1.2 体液调节(同步练习),文件包含苏教版2019高中生物选择性必修一12体液调节同步练习学生版docx、苏教版2019高中生物选择性必修一12体液调节同步练习教师版docx等2份试卷配套教学资源,其中试卷共38页, 欢迎下载使用。

