湘教版 (2019)选择性必修3 资源、环境与国家安全第一节 耕地资源与国家粮食安全优秀测试题
展开2.1 耕地资源与国家粮食安全(同步检测)
一、选择题(本题有14小题,每小题5分,共70分)
下表示意某年份四川省、江苏省、黑龙江省和内蒙古自治区土地利用类型占比(单位:%)。读表,完成1~3题。
土地类型 | 省级行政区 | |||
① | ② | ③ | ④ | |
耕地 | 8.18 | 13.12 | 25.0 | 48.66 |
园林地 | 14.44 | 41.77 | 51.3 | 6.06 |
草地 | 46.42 | 28.43 | 5.3 | 0.23 |
交通及建设用地 | 2.33 | 3.23 | 3.2 | 15.20 |
水域 | 1.61 | 1.71 | 5.1 | 28.41 |
未利用土地 | 27.02 | 11.74 | 10.1 | 1.44 |
1.①②③④分别对应的省级行政区是( )
A.内蒙古、黑龙江、四川、江苏 B.内蒙古、四川、江苏、黑龙江
C.内蒙古、四川、黑龙江、江苏 D.四川、内蒙古、江苏、黑龙江
2.下列说法正确的是( )
A.①省级行政区耕地比重最小是因为位于山区,地势高
B.②省级行政区耕地比重较小是因为气候干旱,地势起伏大
C.③省级行政区园林地比重最大是因为地形以山地为主,地势起伏大
D.④省级行政区耕地比重最大是因为地势平坦,土壤较肥沃,气候湿润
3.与同为我国粮食大省的③省级行政区相比,④省级行政区的主要优势是( )
A.耕地面积更大 B.人口更多,精耕细作
C.热量更充足 D.影响农业生产的自然灾害更少
经过半个多世纪的开发,三江平原草甸、沼泽大多已被利用。下图为三江平原部分地区土地利用变化示意图。读图,完成4~5题。

4.根据该地区土地利用变化情况,可推断出( )
A.甲地海拔较高 B.丙地耕地开发条件好于乙地
C.丁地地势低平 D.丁地耕地开发条件好于甲地
5.目前,有利于实现该地区农业大规模经营的主要措施有( )
①促进农业劳动力向城市转移 ②增加耕地面积
③增加农业资金投入 ④改变耕作制度
A.①② B.①③ C.②④ D.③④
海水稻是在沿海滩涂恶劣的野生条件下生长的一种水稻品种,其基本不受病虫害的影响,抗虫、抗盐碱,不用打药、不用施肥、不用除草。据此完成6~7题。
6.与耐盐碱野生水稻相比,海水稻单产高的主要区位因素是( )
A.科技 B.劳动力
C.地形 D.土壤
7.如果我国成功推广种植海水稻,可以( )
A.减少水污染 B.提高土壤肥力
C.保障粮食安全 D.促进多种经营
下图是我国四大地区耕地年均变化面积和变化速率(正值代表面积增加,负值代表面积减少)统计图。读图,完成8~9题。

8.下列关于我国耕地变化的叙述,正确的是( )
A.耕地变化速率最大的是中部地区
B.耕地面积变化最大的是西部地区
C.东部耕地加速减少,西部耕地增速减缓
D.耕地增加的重心由东部向西部移动
9.下列关于我国耕地面积变化原因的分析,正确的是( )
A.东部耕地面积变化主要是工业化和城镇化的快速发展
B.西部耕地面积变化主要是退耕还林还牧
C.中部耕地面积变化主要是开发宜农荒地
D.东部耕地面积变化主要是农业结构的调整,粮食作物面积减少,蔬菜、花卉面积增加
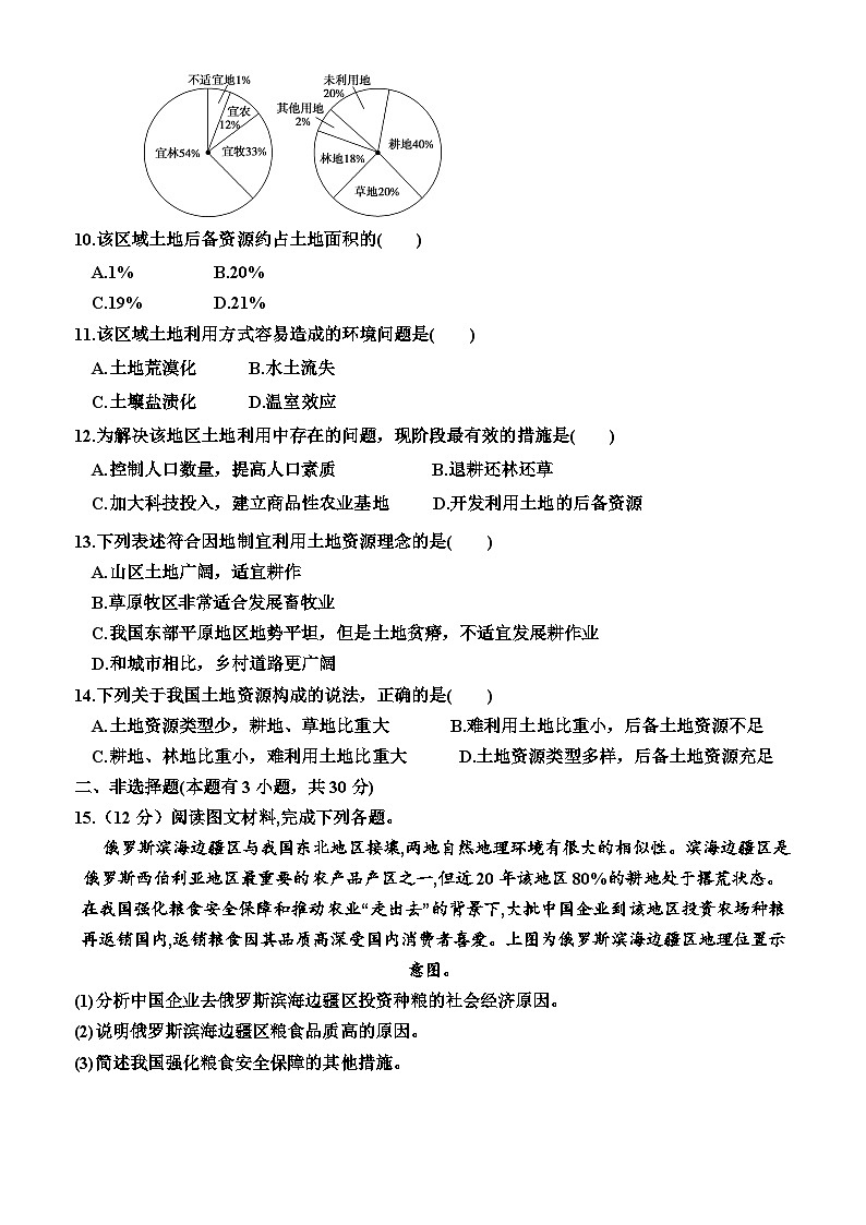
读我国江南某地区土地资源构成和利用结构图,完成第10~12题。

10.该区域土地后备资源约占土地面积的( )
A.1% B.20%
C.19% D.21%
11.该区域土地利用方式容易造成的环境问题是( )
A.土地荒漠化 B.水土流失
C.土壤盐渍化 D.温室效应
12.为解决该地区土地利用中存在的问题,现阶段最有效的措施是( )
A.控制人口数量,提高人口素质 B.退耕还林还草
C.加大科技投入,建立商品性农业基地 D.开发利用土地的后备资源
13.下列表述符合因地制宜利用土地资源理念的是( )
A.山区土地广阔,适宜耕作
B.草原牧区非常适合发展畜牧业
C.我国东部平原地区地势平坦,但是土地贫瘠,不适宜发展耕作业
D.和城市相比,乡村道路更广阔
14.下列关于我国土地资源构成的说法,正确的是( )
A.土地资源类型少,耕地、草地比重大 B.难利用土地比重小,后备土地资源不足
C.耕地、林地比重小,难利用土地比重大 D.土地资源类型多样,后备土地资源充足
二、非选择题(本题有3小题,共30分)
15.(12分)阅读图文材料,完成下列各题。
俄罗斯滨海边疆区与我国东北地区接壤,两地自然地理环境有很大的相似性。滨海边疆区是俄罗斯西伯利亚地区最重要的农产品产区之一,但近20年该地区80%的耕地处于撂荒状态。在我国强化粮食安全保障和推动农业“走出去”的背景下,大批中国企业到该地区投资农场种粮再返销国内,返销粮食因其品质高深受国内消费者喜爱。上图为俄罗斯滨海边疆区地理位置示意图。
(1)分析中国企业去俄罗斯滨海边疆区投资种粮的社会经济原因。
(2)说明俄罗斯滨海边疆区粮食品质高的原因。
(3)简述我国强化粮食安全保障的其他措施。
16.(8分)阅读材料,完成下列各题。
据调查,东北黑土区平均每年流失0.3~1.0厘米厚的黑土表层,土壤有机质每年以1/1 000的速度递减。由于多年严重水土流失,黑土区原本较厚的黑土层现在只剩下20~30厘米,有的地方甚至已露出黄土母质,基本丧失了生产能力。
东北黑土层大量流失对我国粮食安全有哪些影响?
17.(10分)阅读图文材料,完成下列各题。
材料一:2022年6月25日是第32个全国“土地日”,宣传主题为“节约集约用地 严守耕地红线”。
材料二:我国耕地数量变化图。

材料三:我国省级行政区人均耕地差异分布图。

(1)根据材料二及我国人口变化的特点,分析我国人均耕地面积的整体变化趋势,并分析产生这种变化的主要原因。
(2)要解决材料三中a地区粮食生产面临的生态环境问题,应采取哪些措施?
(3)说明b、c、d三个省级行政区人均耕地数量少的共同原因。
(4)根据以上材料,分析我国人均耕地数量不容乐观的表现。
参考答案及解析:
一、选择题
1.C 2.D 3.C 4.B 5.B 6.A 7.C 8.D 9.A
10.C 11.B 12.B
解析:第10题,从图中可以看出,该区域未利用地占总面积的20%,不适宜地占1%,所以,该区域土地后备资源约占土地面积的19%。第11题,该区域宜林地的面积占54%,宜牧地占33%,宜农地占12%,但是实际利用中耕地占40%,林地占18%,草地占20%,说明植被破坏现象严重,再加上我国南方地区降水量较多,所以容易引发水土流失问题。第12题,解决水土流失最有效的方法是保护植被,所以现阶段应该退耕还林还草。
13.B 解析:山区坡度陡,适宜发展林业;我国东部平原地区地势平坦,适宜发展耕作业;和城市相比,乡村人口密度小,车辆少,道路相对较窄;草场牧区适合发展畜牧业。
14.C 解析:我国土地资源类型多,耕地比重小;以高原、山地为主,难利用土地比重大;土地资源类型多样,后备土地资源不足。
二、非选择题
15.答案:(1)中国人口众多,粮食需求量大,而中国人均土地资源有限;我国政府积极推动企业“走出去”,并提供政策支持;俄罗斯土地成本低;与我国接壤,距离近,有利于粮食运输和保障我国粮食安全。
(2)纬度高,作物生长周期长,养分积累多;气温低,病虫害少;人类活动少,污染少;黑土广布,土壤肥沃。
(3)坚持严格的耕地保护制度,确保耕地数量;提高耕地质量;防止耕地污染;提高耕种积极性;加强农业科技应用,促进农业技术的研发和推广,提高粮食作物单位面积产量;加强农业基础设施和生态环境建设,提高粮食综合发展能力和可持续发展能力;加快国家粮食储备调控体系的建立和完善;实施“节约粮食”工程,积极开发“无形粮田”;等等。
16.答案:土壤有机质含量降低,土壤肥力下降,单位面积粮食产量降低;农民种粮积极性受到影响,种植结构变化造成粮食总产量降低;东北粮食商品率高,是全国最大的商品粮基地,粮食产量减少危及国家粮食安全。
17.答案:
(1)变化趋势:人均耕地面积整体呈下降的趋势。原因:人口的快速增长;非农业建设用地增长迅速,占用耕地,使耕地面积减少。
(2)植树造林;保护湿地(保护沼泽);保持土壤肥力(增施有机肥;秸秆还田;用养结合)。
(3)山地、丘陵比重大(平原比重小);人口密度大;非农业用地比重大(城镇化水平高)。
(4)绝大多数省级行政区的人均耕地低于世界平均水平;一些省级行政区的人均耕地在警戒线以下;人均耕地面积呈下降趋势。
高中地理湘教版 (2019)选择性必修3 资源、环境与国家安全第五节 海洋空间资源与国家安全优秀同步练习题: 这是一份高中地理湘教版 (2019)选择性必修3 资源、环境与国家安全第五节 海洋空间资源与国家安全优秀同步练习题,共5页。试卷主要包含了选择题,非选择题等内容,欢迎下载使用。
高中地理湘教版 (2019)选择性必修3 资源、环境与国家安全第四节 石油资源与国家安全优秀同步达标检测题: 这是一份高中地理湘教版 (2019)选择性必修3 资源、环境与国家安全第四节 石油资源与国家安全优秀同步达标检测题,共5页。试卷主要包含了选择题,非选择题等内容,欢迎下载使用。
湘教版 (2019)选择性必修3 资源、环境与国家安全第三节 矿产资源与国家安全精品同步达标检测题: 这是一份湘教版 (2019)选择性必修3 资源、环境与国家安全第三节 矿产资源与国家安全精品同步达标检测题,共6页。试卷主要包含了选择题,非选择题等内容,欢迎下载使用。

