- 苏教版(2019)高中化学必修一教案:专题4 硫及环境保护 防治二氧化硫对环境的污染 ( Word版含解析,2课时打包) 教案 1 次下载
- 苏教版(2019)高中化学必修一教案:专题5 微观结构与物质的多样性 元素周期律 ( Word版含解析,2课时打包) 教案 1 次下载
- 苏教版(2019)高中化学必修一教案:专题5 微观结构与物质的多样性 同素异形现象 ( Word版含解析,2课时打包) 教案 1 次下载
- 苏教版(2019)高中化学必修一教案:专题5 微观结构与物质的多样性 晶体 非晶体 ( Word版含解析,2课时打包) 教案 1 次下载
- 苏教版(2019)高中化学必修一教案:专题5 微观结构与物质的多样性 离子键 ( Word版含解析,2课时打包) 教案 1 次下载
苏教版(2019)高中化学必修一教案:专题5 微观结构与物质的多样性 元素周期表 ( Word版含解析,2课时打包)
展开
专题5 微观结构与物质的多样性
第一章 元素周期律和元素周期表
第2节 元素周
期表 元素周期表的应用
![]()
本节课学习内容是苏教版高中化学必修1专题5中《元素周期表 周期表的应用》,元素周期表是元素周期律的具体表现形式,学会使用周期表是本节课的主要目的,因此首先要认识周期表的结构,再探究元素在周期表中的位置与原子结构、元素化学性质三者之间的关系,元素周期表学生并不陌生,从初中开始,学生就把周期表作为一个学习的工具在使用。本次周期表的学习,要更加全面、系统地来学习,要引导学生运用元素在周期表中的位置、原子的电子层结构来推测元素及其化合物的性质。培养学生证据推理与模型认知素养。
![]()
1.知道周期与族的概念,能描述元素周期表的结构。
2.知道同主族、同周期元素原子核外电子排布,元素化学性质的递变规律。
3.了解元素周期表中金属元素、非金属元素的分布。
4.认识元素在周期表中的位置、原子的结构、元素性质三者之间的关系,形成证据推理与模型认知素养。
5.了解元素周期表的意义与应用。
![]()
1.同主族、同周期元素原子核外电子排布,元素化学性质的递变规律。
2.认识元素在周期表中的位置、原子的结构、元素性质三者之间的关系。
![]()
1.教学录像、幻灯片
2.化学史话
![]()
教师活动 | 学生活动 |
【提问】在上一节课,我们学习了元素周期律,知道元素的原子的核外电子排布、化合价、性质都呈周期性变化,请同学们将1~18号元素排列在一张表格中,这张表格必须体现出周期律内容,要能体现出原子最外层电子排布、原子半径、元素的化合价的周期性变化规律。 【展示】元素周期表 思考:由1—18号元素的原子结构分析 编排的原则
【提问】仔细阅读研究元素周期表,交流讨论以下问题:(一)横排 1.有多少个横行?每个横行称为什么? 2.同行元素组合起来的依据是什么?电子层数与周期序数有何关系? 3.每横行各有多少种元素?首尾各是什么元素?原子序数各是多少?
【讲述】第6周期中,57号元素到71号元素,共15种元素,它们原子的电子层结构和性质十分相似,总称镧系元素。第7周期中,89号元素到103号元素,共15种元素,它们原子的电子层结构和性质也十分相似,总称锕系元素。为了使表的结构紧凑,将全体镧系元素和锕系元素分别按周期各放在同一个格内,并按原子序数递增的顺序,把它们分两行另列在表的下方。在锕系元素中92号元素铀(U)以后的各种元素,多数是人工进行核反应制得的元素,这些元素又叫做超铀元素。
【提问】请思考:如果不完全周期排满后,应为多少种元素? 【小结】周期的情况可总结如下: 三短三长一不全 【提问】观察《元素周期表》并思考: (二)纵行 1.有多少纵行?每个纵行称为一个族吗?分析族序数在写法上有何不同? 2.据你所知,同一主族元素的原子结构有何特点,与其族序数有何关系?你能写出从左到右各族的序数吗? 【小结】“族”的情况可总结如下: 共有16个族,七个主族、七个副族、一个Ⅷ族、一个0族 【思考】已知某主族元素的原子结构示意图如下,判断其位于第几周期,第几族?
【小结】 “三短三长一不全,七主七副八一与零”
【过渡】通过元素周期律的学习,我们知道了元素性质的周期性变化规律,通过元素周期表内容的学习,我们又知道了各元素在周期表中的位置,那么,元素在周期表中的位置,与该元素的原子结构、元素性质之间,是否也有着一定的联系呢? 【提问】同周期从左到右,元素的金属性和非金属性如何变化?
【追问】请从微观角度分析,同周期元素的金属性递减、非金属性递增与原子结构之间的关系。 【讲述】人们根据同一族中元素的性质特点,还给有些族以特殊的名字,如ⅠA族中除氢以外的元素又被称为碱金属,ⅦA族的元素称为卤素。 【讨论1】 以碱金属与水反应为例,大家讨论同一主族元素从上至下,元素性质将如何递变?
【讨论2】 卤族元素递变规律 完成下列实验,观察实验现象,写出相应化学方程式
【思考】 大家再从微观角度分析,同主族元素的金属性递增、非金属性递减与原子结构之间的关系。
【练习】①HClO4和HBrO4的酸性 ②Ca(OH)2和Al(OH)3的碱性
【思考】请同学们在元素周期表中找出金属性最强的元素(放射性元素除外)和非金属性最强的元素。
【思考】请分析虚线右上方和左下方元素是金属还是非金属。
【过渡】下面我们来分析元素在周期表中的位置、原子的结构、元素的性质之间的关系。
【讲述】根据元素在周期表中的位置,我们可以推测元素原子的结构,预测元素主要的化学性质,从而指导我们学习和研究化学。请同学阅读课本,总结元素周期表有哪些应用?
|
学生画出表格
①按原子序数递增的顺序从左到右排列。 ②将电子层数相同的元素排成一个横行。 ③将最外层电子相同(外围电子排布相似)的元素按电子层的递增的顺序从上到下排成纵行。
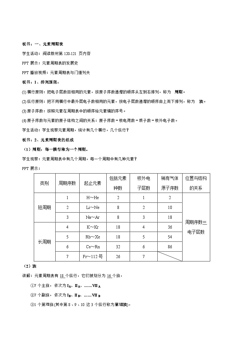
1.7个横行即7个周期,每个横行称为一个周期。 2.具有相同的电子层数的元素按照原子序数递增的顺序排列的一个横行称为一个周期。周期序数=电子层数 3.第一行有2种,第二行有8种,三、四、五、六、七排分别有8、18、18、32、26种。每一周期都是从碱金属元素开始过渡到卤素,最后以稀有气体元素结束。
聆听
应为32种元素。
1.周期表中共有18个纵行,16个族。 2.主族的序数=最外层电子数=该元素的最高正化合价
思考回答: 1.第四周期,IA族 2.第三周期,ⅦA族 3.第四周期,ⅣA族
同周期从左到右,元素的金属性逐渐减弱,非金属性逐渐增强。
思考回答:同周期从左到右,电子层数相同,元素原子的半径逐渐减小,原子核对外层电子的引力逐渐增强,金属原子失去电子的能力逐渐减弱,非金属原子得到电子的能力逐渐增强,所以,元素的金属性逐渐减弱,非金属性逐渐增强。
金属性:Li<Na<K<Rb<Cs 同一主族元素从上至下,元素金属性逐渐增强。
单质氧化性:Cl2>Br2>I2
思考回答:同主族从上到下,电子层数增多,最外层电子数相同,元素原子的半径逐渐增大,原子核对外层电子的引力逐渐减弱,金属原子失去电子的能力逐渐增强,非金属原子得到电子的能力逐渐减弱,所以,元素的金属性逐渐增强,非金属性逐渐减弱。
HClO4>HBrO4 Ca(OH)2>Al(OH)3 金属性最强的元素位于周期表左下角(除放射性元素外)是铯(Cs);非金属性最强的元素位于周期表的右上角,是氟(F)。
右上方为非金属,左下方为金属。
元素在周期表中的
位置 原子的结构
元素的性质
①在金属和非金属的分界线附近号体村料(如锗、硅等); ②在过渡元素(副族和族)中寻找各种优良的催化剂和耐高温、耐腐蚀的合金材料。
|
板书设计
元素周期表 周期表的应用
一、元素周期表的结构
周期序数=电子层数 主族序数=最外层电子数
三短三长一不全,七主七副八一与零

二、元素的性质和元素周期表的位置关系
1.同周期从左到右,元素的金属性逐渐减弱,非金属性逐渐增强。
同主族从上到下,元素的金属性逐渐增强,非金属性逐渐减弱。
2.位置、结构、性质三者之间的关系

三、元素周期表的应用
1.预测新元素
2.寻找原料
①在金属和非金属的分界线附近号体村料(如锗、硅等);
②在过渡元素(副族和族)中寻找各种优良的催化剂和耐高温、耐腐蚀的合金材料。
![]()
本节课讲解元素周期表 周期表应用,学会使用周期表是本节课的主要目的,元素周期表学生并不陌生,从初中开始,学生就把周期表作为一个学习的工具在使用。本次周期表的学习,要更加全面、系统地来学习,本课从周期到族引导学生细致地观察元素周期表,认识其结构特点,并能了解元素在周期表中的位置与原子结构、元素化学性质三者之间的关系,形成证据推理与模型认知素养,本节课理论性知识比较多,学生在听课过程中易枯燥。







