- 苏教版(2019)高中化学必修一教案:专题1 物质的分类及计量 常见的分散系 胶体 ( Word版含解析,2课时打包) 教案 2 次下载
- 苏教版(2019)高中化学必修一教案:专题1 物质的分类及计量 电解质溶液( Word版含解析,2课时打包) 教案 3 次下载
- 苏教版(2019)高中化学必修一教案:专题2 研究物质的基本方法 物质的分离提纯 ( Word版含解析,2课时打包) 教案 3 次下载
- 苏教版(2019)高中化学必修一教案:专题2 研究物质的基本方法 化学反应的计算 ( 含解析,2课时打包) 教案 4 次下载
- 苏教版(2019)高中化学必修一教案:专题2 研究物质的基本方法 原子核外电子排布 ( Word版含解析,2课时打包) 教案 3 次下载
苏教版(2019)高中化学必修一教案:专题1 物质的分类及计量 气体摩尔体积 ( Word版含解析,2课时打包)
展开
专题1 物质的分类及计量
气体摩尔体积
![]()
本节教材位于专题一《物质的分类及计量》的第二单元的第二课时,是在学生已经学习 “物质的量”“摩尔质量”“物质的量与微观粒子数、宏观质量之间的计算”等知识之后,学生接触的又一类微观物质和宏观物质之间转化的知识。通过这节课的学习,培养学生运用“气体摩尔体积”等概念进行简单的计算,从而和前面的知识形成完整的体系,也为后续内容的学习奠定基础。这节课的内容在高中化学中具有十分重要的作用。本节内容的学习为学生高中的化学计算奠定了基础。所以本节内容的学习起到了一个承上启下的作用。
![]()
教学目标:1、掌握决定物质体积大小的因素的探究,气体摩尔体积的概念;
2、掌握气体摩尔体积、物质的量与体积的关系:
核心素养:通过本节的学习,引导学生自主学习、合作探究决定物质体积大小的因素,学习科学家研究化学的科学态度和研究方法;过在决定物质体积大小的因素的学习中,学生学会观察、比较、归纳等信息加工的方法;通过问题情景和反馈练习,培养学生问题意识,体验将所学知识应用于实际的问题解决过程。
![]()
1、掌握气体摩尔体积的概念;
2、掌握气体摩尔体积、物质的量与体积的关系:
![]()
学生复习上节课已学的内容,并预习本课内容;教师准备本节需要的多媒体课件。
![]()
【引入】回顾N与n、m与n之间各有什么数量关系?并猜想一下,能否利用n来求V?
【过渡】我们知道,物质在不同的温度和压强下,可以呈现出不同的聚集状态。如下:水、冰、水蒸气。其中,固态冰具有固定的形状和体积;液态水只具有固定的体积;气态水蒸气没有固定的形状和体积,但易被压缩。为什么同一物质的不同状态,性质不同呢?
【学生活动】思考并回答:本质原因:物质的微观结构不同
【过渡】不同聚集状态物质的结构与性质
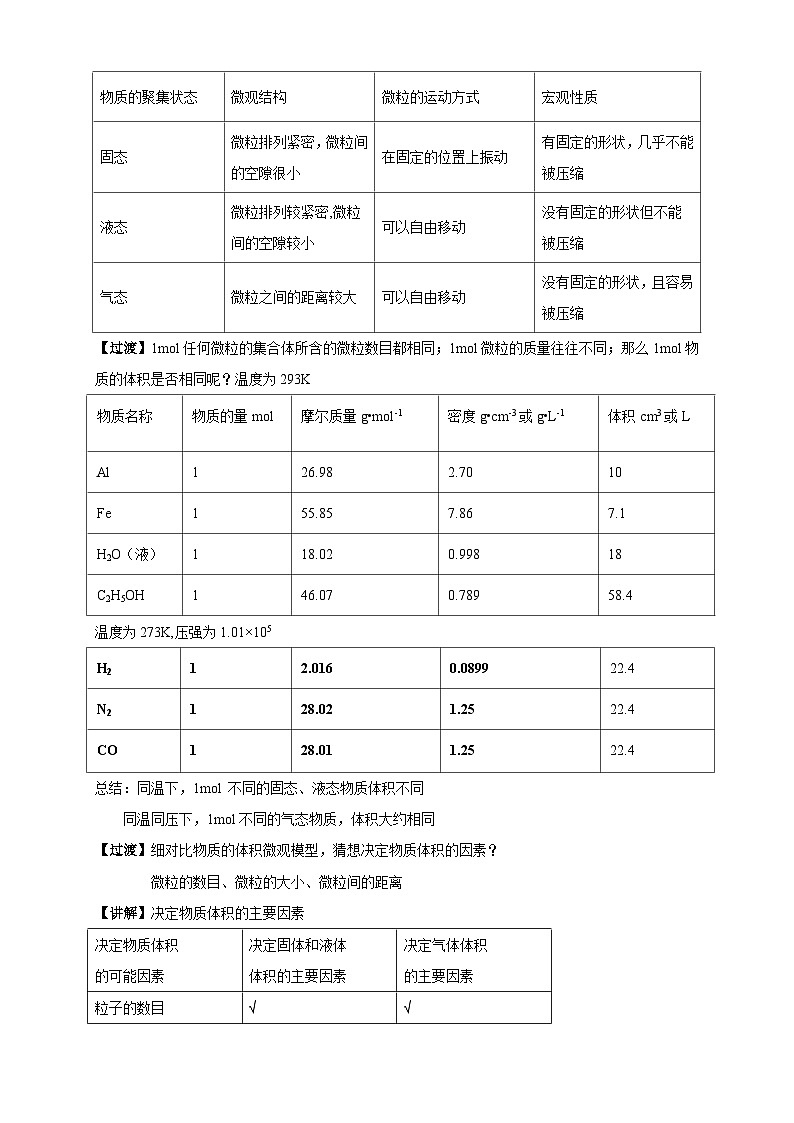
物质的聚集状态 | 微观结构 | 微粒的运动方式 | 宏观性质 |
固态 | 微粒排列紧密,微粒间的空隙很小 | 在固定的位置上振动 | 有固定的形状,几乎不能被压缩 |
液态 | 微粒排列较紧密,微粒间的空隙较小 | 可以自由移动 | 没有固定的形状但不能被压缩 |
气态 | 微粒之间的距离较大 | 可以自由移动 | 没有固定的形状,且容易被压缩 |
【过渡】1mol任何微粒的集合体所含的微粒数目都相同;1mol微粒的质量往往不同;那么1mol物质的体积是否相同呢?温度为293K
物质名称 | 物质的量mol | 摩尔质量g•mol-1 | 密度g•cm-3或g•L-1 | 体积cm3或L |
Al | 1 | 26.98 | 2.70 | 10 |
Fe | 1 | 55.85 | 7.86 | 7.1 |
H2O(液) | 1 | 18.02 | 0.998 | 18 |
C2H5OH | 1 | 46.07 | 0.789 | 58.4 |
温度为273K,压强为1.01×105
H2 | 1 | 2.016 | 0.0899 | 22.4 |
N2 | 1 | 28.02 | 1.25 | 22.4 |
CO | 1 | 28.01 | 1.25 | 22.4 |
总结:同温下,1mol 不同的固态、液态物质体积不同
同温同压下,1mol不同的气态物质,体积大约相同
【过渡】细对比物质的体积微观模型,猜想决定物质体积的因素?
微粒的数目、微粒的大小、微粒间的距离
【讲解】决定物质体积的主要因素
决定物质体积 的可能因素 | 决定固体和液体 体积的主要因素 | 决定气体体积 的主要因素 |
粒子的数目 | √ | √ |
粒子的大小 | √ | 可以忽略 |
粒子的间距 | 可以忽略 | √ |
总结:1、固、液体微粒间距很小,物质体积大小主要由微粒的大小和微粒的数目决定。所以,1mol固体、液体的体积不同(微粒的大小不同)。
2、气体微粒间距较大,物质体积大小主要由微粒间距离和微粒数目决定。相同条件下,1mol气体体积主要由微粒间距离决定。
【过渡】思考:气体微粒间距离的大小受什么因素的影响?怎样影响的?
【学生活动】思考并回答:影响因素:温度和压强
增大压强,微粒间的距离减小,体积缩小;
升高温度,微粒间的距离增大,体积增大。
【讲解】我们可得出结论:在温度、压强一定时,任何具有相同微粒数的气体都具有相同的体积。
一、气体摩尔体积
1.定义:单位物质的量的气体所占的体积。
2.符号:Vm
3.单位:L/mol 或 m3/mol
4.对象:任何气体(纯净或混合气体)
5.数值:气体在不同温度和压强下都有气体摩尔体积,数值可能相同,也可能不同。
特例:标准状况( 温度0oC、压强 1.01×105 Pa)下, 气体摩尔体积Vm约为:22.4L/mol
【课上练习】1、22.4L/mol是不是一定为标况下的气体摩尔体积?
2、非标准状况下是否存在气体摩尔体积?其数值是否也为22.4L/mol?
3、计算标况下,2mol H2的体积是多少?总结V、Vm、n之间的关系?
【学生活动】思考并回答:
公式:V=n×Vm Vm=V/n 或 n=V/Vm
【讲解】我们可以得出:在标准状况下,1mol任何气体所占的体积都约为22 .4L
其中1、条件:标准状况,简称标况(温度0oC、压强 1.01×105Pa)
通常状况,又叫常温常压,指的是温度20 oC、压强1.01×105Pa
2、定量:物质的量为1mol
3、状态:必须为气体,固体和液体不适用
4、对象:任何气体,既可以是单一气体,也可以是混合气体
5、数值: 22.4L,且与气体种类无关。
6、有关计算:(标准状况下) V=n×22.4L/mol
【练习】判断正误:
1. 标准状况下,1mol任何物质的体积都约是22.4L。 (错,物质应是气体)
2. 标准状况下,1molO2和N2混合气体的体积约为22.4L。(对,适用于任何气体)
3. 标准状况下,气体的摩尔体积都是22.4L。(错,“约为”;单位应为L/mol)
4. 22.4L气体所含分子数一定大于11.2L气体所含的分子数。
(错,未指明气体体积是否在相同条件下测定)
5. 只有在标准状况下,气体的摩尔体积才可能约22.4L/mol。(错,不一定)
【讲解】我们可以得出:
1.气体摩尔体积只适用于气体(可以是任何一种单一组分的气体,也可以是相互不反应的混合气体)的有关计算,不适用于固体、液体。
2.在非标准状况下,1mol任何气体的体积不一定是22.4L,但也有可能为22.4L
3.回答概念性问题,"22.4L”“22.4L.mol-1”之前要加一个约字,在解答有关计算的问题时,这个“约”字可以略去。
4.已知m=ρv,则根据标况下气体的密度可求摩尔质量:
M=ρ标况×22.4L.mol-1
【讲解】阿伏加德罗定律
同温同压下,相同体积的任何气体都含有相同数目的分子(相同物质的量的分子)。
注意:(1)P、T、V、n任意“三同”可定另“一同”。
(2)适用于任何气态物质,单一气体或混合气体。
(3)标况下的气体摩尔体积是阿伏加德罗定律的一个特例。
| 温度 | 压强 | 气体的量 | 气体的体积 |
阿伏加德罗定律 | 同温 | 同压 | 同分子数 | 同体积 |
气体摩尔体积 | 0℃ | 1大气压 | 1mol | 22.4L |
【练习】1.同温同压下,相同体积的下列气体中,质量最大的是( )
(A)氯气 (B)氢气 (C)氧气 (D)氮气
2.同温同压下,同物质的量的CH4气体与CO体积比是( )
(A)3:1 (B)1:1 (C)1:3 (D)2:3
【学生活动】思考并完成:A B
【讲解】阿伏加德罗定律的数学表达式; PV=nRT
P:气体压强(单位:Pa ) V:气体的体积(单位:L)
n:气体分子的物质的量(单位:mol) T:温度(单位:K) R:常数
根据阿伏加德罗定律我们可以得出其推论:
推论1:同温同压下,任何气体的体积之比等于物质的量之比(等于所含的分子数之比)
推论2:同温同压下,任何气体的密度之比等于其摩尔质量之比
【练习】两个体积相同的容器,一个盛有一氧化氮,另一个盛有氮气和氧气。在同温同压下两容器内的气体一定具有相同的是 ( )
(A)原子总数 (B)质子总数 (C)分子总数 (D)质量
【学生活动】思考并完成:A C
![]()
本节课内容有一定难度,学生接受起来比较困难。重点在于让学生掌握气体摩尔体积的概念及有关计算有关的计算。需要学生多对知识进行了解和记忆,并及时做练习进行巩固。

