人教部编版第五课 青铜器与甲骨文获奖教案设计
展开![]()
![]()
《青铜器和甲骨文》 教学设计
【课标要求】
内容要点: 青铜器的高超工艺; 中国目前发现的年代最久、体系较为完整的文字—— 甲 骨文。
认识提示: 了解青铜工艺的成就,知道甲骨文是已知最早的汉字; 正确认识甲骨文和青 铜器的史料价值。
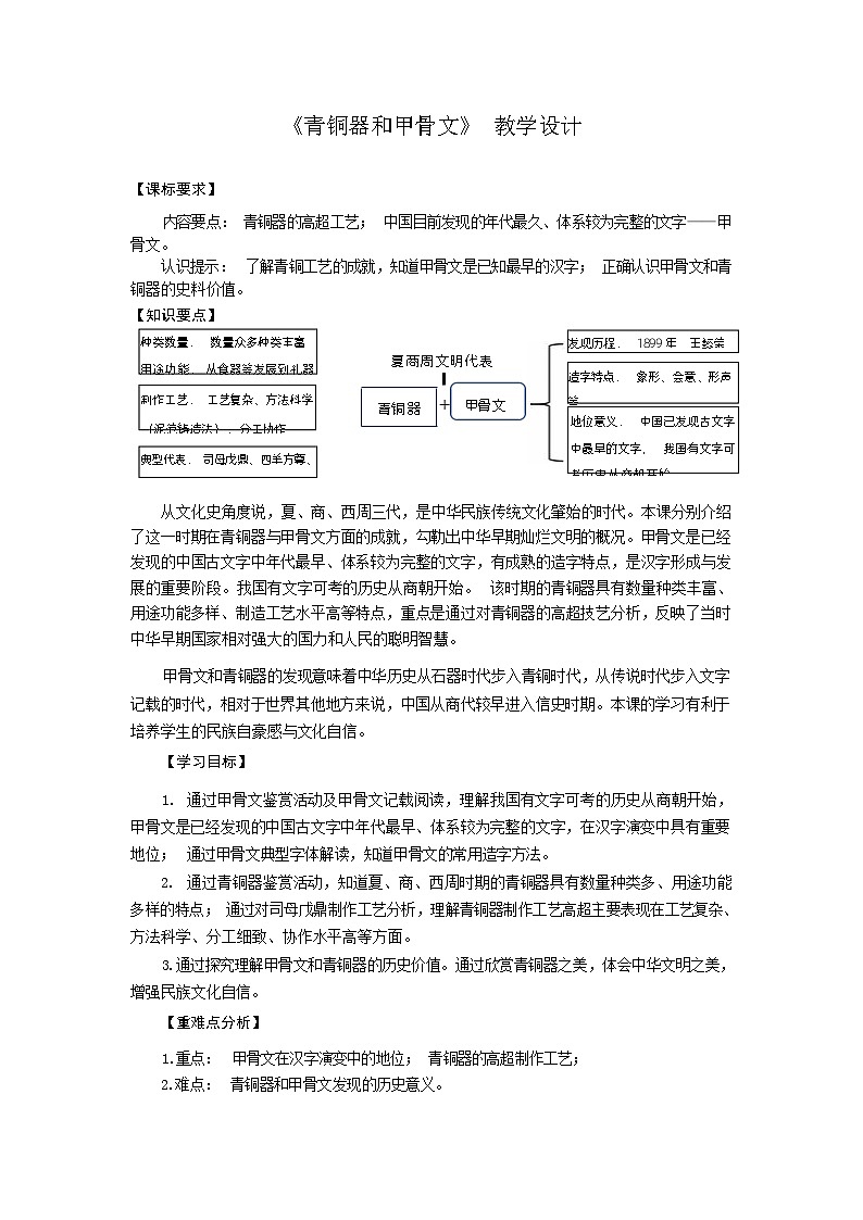
【知识要点】
![]()
![]()
![]()
夏商周文明代表
![]()
![]()
![]()

从文化史角度说,夏、商、西周三代,是中华民族传统文化肇始的时代。本课分别介绍 了这一时期在青铜器与甲骨文方面的成就,勾勒出中华早期灿烂文明的概况。甲骨文是已经 发现的中国古文字中年代最早、体系较为完整的文字,有成熟的造字特点,是汉字形成与发 展的重要阶段。我国有文字可考的历史从商朝开始。 该时期的青铜器具有数量种类丰富、 用途功能多样、制造工艺水平高等特点,重点是通过对青铜器的高超技艺分析,反映了当时 中华早期国家相对强大的国力和人民的聪明智慧。
甲骨文和青铜器的发现意味着中华历史从石器时代步入青铜时代,从传说时代步入文字 记载的时代,相对于世界其他地方来说,中国从商代较早进入信史时期。本课的学习有利于 培养学生的民族自豪感与文化自信。
【学习目标】
1. 通过甲骨文鉴赏活动及甲骨文记载阅读,理解我国有文字可考的历史从商朝开始, 甲骨文是已经发现的中国古文字中年代最早、体系较为完整的文字,在汉字演变中具有重要 地位; 通过甲骨文典型字体解读,知道甲骨文的常用造字方法。
2. 通过青铜器鉴赏活动,知道夏、商、西周时期的青铜器具有数量种类多、用途功能 多样的特点; 通过对司母戊鼎制作工艺分析,理解青铜器制作工艺高超主要表现在工艺复杂、 方法科学、分工细致、协作水平高等方面。
3.通过探究理解甲骨文和青铜器的历史价值。通过欣赏青铜器之美,体会中华文明之美, 增强民族文化自信。
【重难点分析】
1.重点: 甲骨文在汉字演变中的地位; 青铜器的高超制作工艺;
2.难点: 青铜器和甲骨文发现的历史意义。
【教学过程】
(一) 导入设计
教师活动: 1999 年西方一部史书的出版,引发中国读者的争议。
出示材料:
编者和其他作者完全没有讨论夏朝,大多提也没有提。这是不是像谢维扬(著名先秦史 学者)说的那样暗示我们都不承认夏朝历史的真实性,恐怕要由每一个读者自己决定。然而, 如上面刚刚说的,夏朝历史和商朝历史的可靠性不一样,因此就没有包括在《剑桥中国上古 史》 里。
----夏含夷(美国历史学家,《剑桥中国上古史》 作者之一) 教师活动: 1999 年西方出版的《剑桥中国上古史》,为什么会引发中国读者的争议? 学生活动: 质疑夏朝历史的真实性。
教师活动: 西方史学界为什么质疑夏朝历史,而对商朝历史没有质疑? 学生活动: 商朝的存在有确凿的证据,包括甲骨文和青铜器的发现。
教师活动: 其实商朝是否存在,也曾经被质疑过。民国时期,《中国古代史》 作者顾颉 刚曾说“自开辟至周初,为传疑之期,因此此期之事,并无信史”。 怎样确定一段历史为信 史,我们可以借鉴近代学者王国维的二重证据法,即纸上之材料(史书) 与地下之新材料(文 物) 互相印证。商朝历史之所以成为信史,与甲骨文的发现密切相关。
设计意图: 西方史学界对夏朝历史与商朝历史认识的不同态度,凸显了文物在历史研究 中重要价值。以争议导入,既可激发学习兴趣,也渗透了历史的实证意识,为本课时学习做 好铺垫。
(二) 活动 1: 甲骨寻踪
步骤一:发现之旅
出示材料:
材料一:在甲骨文首次被发现后,至今发掘商代有字甲骨 15 万片,其中大部分出土于 河南安阳小屯村殷墟。发现甲骨文单字计 4400 个以上, 已经识别的字在 1500 个以上。
材料二:

商周甲骨文字资料出土地点略图

教师活动: 提问:( 1) 甲骨文首次在什么时候? 与什么人有关?
(2) 甲骨文出土地点分布有什么特点? 其原因是什么?
学生活动: 自由作答,师生共同梳理明确: 首次发现是 1899 年,王懿荣。甲骨文出土
地点集中在黄河中下游,以河南安阳殷墟出土数量最多。因黄河中下游地区是商周时期的统 治中心,河南安阳曾是商朝的首都。
设计意图: 阅读地图分析甲骨文的分布之因,目的是回顾商朝的空间范围,建立知识点 的新旧联系,渗透左图右史,时空结合的历史学习方法。
步骤二: 文字解疑
教师活动: 在庞大的甲骨家族中,我们
选择一片甲骨,窥一斑而探甲骨文的奥妙。
出示材料: 土方征涂朱甲骨
教师活动: 观察这件文物外观,你有哪
些发现?
学生活动: 自由作答。
教师活动: 我们把商周时期刻在甲骨上
的文字称为甲骨文。这件文物因字体保存相
对完整,字口涂朱被誉为“甲骨之王”。 这片甲骨共刻有 180 字,圈取的字体分别是现代哪 个汉字? 采用什么造字方法?
学生活动: 辨认字体,说明辨认的理由。在教师引导下确定是日、田、王、沚、气(迄) 字。分别采用象形、会意、形声、假借等造字方法。
教师活动: 有些字如“日”、“田”字,我们一看便知是现代哪个汉字,其原因是什么?
学生活动: 在教师引导下得出结论甲骨文已经具备了汉字的基本结构,很多字体至今仍 在使用,甲骨文是汉字形成与发展的重要阶段。
教师活动: 现在我国从个别字体解读,进一步解读其中的句子。
出示材料:
材料一:王(商王武丁) 占( 占 卜) 曰,有求(灾害),其有来艰(危害)。……沚(地
名) 〇(应为某人) 告曰,土方围我于东鄙(边境城邑) ……工方亦侵我西鄙田。 -----《土方征涂朱甲骨》 部分内容
材料二:在商朝殷墟中发现的复杂的表意文字,对中国和整个东亚后来的历史极为重要。 它是现代汉字的直系祖先; 这一点也可以用来说明中国文明的连续性。几千年来,中东人一 直不能释读他们祖先的象形文字和楔形文字,而现代中国人却能读懂商朝文字。
----摘自(美)斯塔夫里阿诺斯《全球通史》
教师活动: 提问: 从材料 1 中可知商朝的哪些情况? 综合以上材料内容,说明甲骨文的 历史价值。
学生活动: 同桌合作,讨论回答。师生共同梳理,明确甲骨文是中国已发现的古文字中 年代最早、体系较为完整的文字,我国有文字可考的历史从商朝开始。甲骨文的发现,对于 研究商朝历史、追溯中华文明源头、促进中华文明传承、增强民族认同感都有重要意义。
设计意图: 本环节目的是落实了解甲骨文的造字方法、理解甲骨文的的历史价值等学习 目标,在学习过程中以《土方征涂朱甲骨》 为特例将学习目标有机结合,分步骤逐项落实,
从而提升学习效率,扎实达成学习目标。对于教材中关于甲骨文价值的观点,通过补充相关 资料加以分析论证,有利于培养学生史料实证、历史解释等核心素养,也增强了观点的说服 力。
(三) 活动 2: 青铜探疑
步骤一:双壁辉映
教师活动:除甲骨文外,历史学家对商朝历史研究还要借助什么?
学生活动: 自由作答,教师引导,明确有后人的记载 、青铜器铭文等。
教师活动: 后人的记载属于第二手资料,青铜器铭文属于第一手资料,可信度更高。青 铜器上的铭文被称为金文,是甲骨文的发展,青铜器与金文的结合可称为“双壁辉映”。
出示材料: 利簋及铭文



教师活动: 提问: 这段铭文有什么历史研究价值?
学生活动: 自由作答,教师引导,明确利簋的铭文记载了周武王灭商的历史,可修订后 人记载的真伪。
教师活动: 追问: 古人铸造青铜器仅仅是为了记载历史吗?
设计意图: 本课时分青铜器与甲骨文两个板块,但很难做到有机结合。这一环节通过对 利簋铭文历史研究价值的分析,以金文为纽带将甲骨文和青铜器联系起来,既能引导学生进 一步认识文物的历史价值,又 自然过渡到青铜器学习板块。
步骤二: 用赏结合
出示材料:

教师活动: 提问: 推测一下这些青铜器分别有什么用途?
学生活动: 自由作答,教师引导下总结为按照用途可分为酒器、食器、兵器、祭器、乐 器等。
教师活动: 由此可见,青铜器的实用价值是当时人们制作青铜器重要原因,但青铜器的 功能不仅于此。
出示材料:
材料一:正乐悬之位,王宫悬,诸侯轩悬, 卿大夫判悬,士特悬。
----《周礼 ·春官 ·大司乐》
材料二: 周代礼乐等级表
| 王 | 诸侯 | 卿大夫 | 士 |
钟磬乐悬 | 宫悬四面 | 轩悬三面 | 判悬两面 | 特悬一面 |
青铜礼器 | 九鼎八簋 | 七鼎六簋 | 五鼎四簋 | 三鼎二簋 |
教师活动: 提问: 由材料可知,周代青铜器具备怎样的功能?
学生活动: 梳理后得出商代后青铜器从食器、祭器、兵器等逐渐发展到礼器,其类型和 数量,反映了权力的大小和严格的等级界限。
教师活动: 追问: 为什么自商代后青铜器发展为礼器?
学生活动: 在教师引导下得出结论是受分封制的影响。
教师活动:
出示材料: 四羊方尊和司母戊鼎


教师活动: 仔细观察这两件文物,谈谈你的感受。
学生活动: 自由作答,教师引导,明确青铜器不仅有实用价值与政治功能,并有特殊的 美感,是实用性和美观性的高度统一体。。
设计意图: 赏析文物要由表及里,依据当时的社会情况,回到曾经的历史现场来推测它 的用途。通过青铜器赏析,培育学生的历史想象能力,并感受中华传统文化之美,增强民族 文化自豪感。
步骤三: 巧铸青铜
教师活动: 如此精美的的青铜器是如何铸造的?
出示材料:
1.司母戊鼎铸造示意图

教师活动:(根据纪录片《如果国宝会说话》 解说词整理) 司母戊鼎采用泥范铸造法, 鼎身与鼎耳先分铸,再合铸。铸造第一步是制模,需要工匠制作模型做出内芯,雕刻纹饰, 再制作外范,然后削薄内芯,烧制型范,使之能经受融化后铜液的高温。第二步是浇铸,在 坩埚中融化合金铜液,约需 700-900 摄氏度,铅、锡、铜比例要恰当,尤其是铅的含量,多 则铸成器物发软,少则铜液不能流遍模型之中,形成空洞。商代融化铜液的坩埚(将军盔) 每个装铜液为 12.5 公斤,每个坩埚约需 3-4 人,再浇注入外范中,铸造司母戊鼎这样大型 的青铜器,需要融铜约 1000 公斤。最后是等待铜液冷却凝固,再去掉型范,进行修整。
提问: 铸造成功司母戊鼎这样的大型青铜器要克服哪些难题?
学生活动: 合金比例是否恰当、分工合作是否细致熟练、工匠人数是否充足、技术水平 是否熟练等。
教师活动: 通过以上分析,用一个词评价当时的青铜铸造工艺水平。
学生活动: 技艺高超。
教师活动: 通过以上所学,可将商周青铜制造业归纳为哪几个特点?
学生活动: 在教师引导下归纳为种类丰富、用途多样、器型优美、工艺高超。
设计意图: 青铜器的铸造工艺距离学生的实际经验过于遥远,通过教师对青铜器铸造过 程的讲解,营造接近真实的历史现场,使学生更加真切地感受青铜器的铸造难度,加深对古 代青铜铸造业技艺高超的理解。
(四) 课堂小结
夏、商、西周时期,甲骨文见证了中华民族从传说时代迈入文字记载适时,青铜器见证 了中华民族从石器时代迈入到青铜时代,中华文明开启了新的篇章。从青铜器蕴含的礼文化 到甲骨文包含的创新意识,孕育了中华文化的基因和特质。昔日的宏大与辉煌至今日的传承 和创新,我们更需思考肩上的责任。
【作业设计】
实地参观历史博物馆(建议就近),选择自己最感兴趣的夏、商、西周时期文物一件, 记录观察成果。
参考样式:
参观地点: 文物名称: | 记录人: | |
文物产生时期 |
|
|
文物特点及相应结论 |
|
|
我的疑问 |
|
|
设计意图: 学习历史并不仅仅限于课堂,生活即课堂。在直观观察文物过程中,可将教 材知识与文物相印证,既体现了历史课堂学习的价值,也有利于学生实践历史研究方法,培 育历史实证思维。
初中人教部编版第二单元 夏商周时期:早期国家与社会变革第六课 动荡的春秋时期优秀教案及反思: 这是一份初中人教部编版第二单元 夏商周时期:早期国家与社会变革第六课 动荡的春秋时期优秀教案及反思,共10页。教案主要包含了教学重点,教学难点,导入新课,讲授新课,知识拓展,课堂小结等内容,欢迎下载使用。
人教部编版第一单元 史前时期:中国境内早期人类与文明的起源第三课 远古的传说优秀教案: 这是一份人教部编版第一单元 史前时期:中国境内早期人类与文明的起源第三课 远古的传说优秀教案,共4页。教案主要包含了融部落,创文明,立制度等内容,欢迎下载使用。
初中历史人教部编版七年级上册第二课 原始农耕生活精品教学设计及反思: 这是一份初中历史人教部编版七年级上册第二课 原始农耕生活精品教学设计及反思,共4页。教案主要包含了教学目标,教学重难点,教学过程,板书设计,课堂小结等内容,欢迎下载使用。

