小学科学准备单元 水滑梯的秘密完美版教学课件ppt
展开
六年级上册大象版科学准备单元水滑梯的秘密教案
【科学观念】
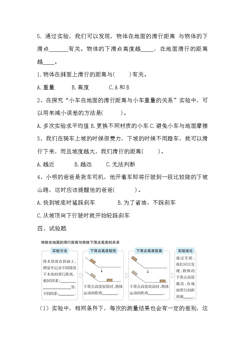
通过实验,知道物体在地面的滑行距离与物体的重量无关,与下滑点高度有关。物体的下滑点高度越高,在地面滑行的距离越远。
【科学思维】
通过搭建滑梯模型,测量并记录实验数据,通过分析、比较、概括,能够解释从斜面上滑落的物体的滑行距离与物体重量、下滑点高度的关系。
【探究实践】
通过搭建滑梯模型的实践活动,培养学生设计实验的能力和科学探究能力。能利用统计图表记录、处理实验数据,表述探究结果。
【态度责任】
乐于与其他同学沟通交流和辩论。 教学重点:通过实验,知道物体在地面的滑行距离与物体的重量无关,与下滑点高度有关。物体的下滑点高度越高,在地面滑行的距离越远。
【教学难点】
能利用统计图表记录、处理实验数据,表述探究结果
【教学目标】
(1)科学观念:了解所学的科学知识在日常生活中的应用。
(2)科学思维:通过科学探究活动,学习处理信息和得出结论的科学方法。
(3)探究实践:探究从斜面上滑落的物体的滑行距离与物体重量、下滑点高度的关系。
(4)态度责任:激发学生的科学探究兴趣。
【教学准备】
(1)小组材料:斜面、小车、螺母、皮尺、记录单。
(2)教师材料:课件。
【了解单元思路】
运用科学语言、统计图表等方式记录整理信息,表述探究结果,运用分析、比较、推理、概括等方法得出结论,并判断结论与假设是否一致
【教学过程】
(1)创设情境,提出问题。
师:(PPT出示教材上水滑梯的图片)同学们,你们玩过水滑梯吗?
今天上午探探和奇奇两位小朋友在游乐园玩水滑梯的时候,发现他们从水滑梯上滑下来以后在水面上的滑行距离不一样,对此你有什么想知道的吗?



生:我想知道物体在地面的滑行距离与什么因素有关,它们有着怎样的关系。
⑵猜想假设。
师:对于这个问题,你们有什么初步的猜想吗?
生1:我觉得和他们的体重有关,重的人滑行距离会比较长,轻的人会比较短。
生2:我认为可能与下滑点的高度有关,下滑点高的滑行距离长,下滑点低的滑行距离短。
生3:……
师:看来同学们的假设各不相同。那么物体在地面的滑行距离与物体重量以及物体下滑点高度这几个因素是否有关?它们之间是否有你们所说的关系?让我们借助实验来证实吧。
(3)制订计划。
师:在获取数据之前,我们要先制订好探究计划。请同学们先进行小组讨论:需要什么材料?怎样用这些材料设计实验来验证假设?可能出现怎样的实验结果?
(学生组内讨论后汇报)
生1:需要斜面、小车、皮尺这三个材料。
生2:斜面固定在桌子上,坡度不变,让小车分别从不同的高度(3厘米、6厘米、9厘米) 滑下。测量小车在地面的滑行距离,每个高度重复实验3次。
师:根据设计的方案,请你说明出现怎样的实验结果就证实了我们的假设。
生:我预测小车分别从不同高度的下滑点下滑,在地面滑行的距离会有长、中、短的数 据,这样就能说明物体在地面的滑行距离与物体下滑点高度是有关系的。
师:实验中有几个细节需要注意:
② 要注意保持斜面与桌面接触位置和坡度不变。
②在探究下滑点高度与在地面滑行距 离的关系时,我们可以用直尺分别量出距离地面高度为9厘米、6厘米和3厘米的地方,做好标记。再让小车分别从这三个高度滑下。
③在同一条件下,每次的测量结果会有一定的差 别,这是小车与地面的轻微撞击、地面摩擦等难以避免的因素导致的,属于实验误差。为了 尽量减小误差,斜面的坡度要小一点,而且每个实验至少要重复3次。
④如实将实验数据填 写在实验记录单上。
(4)实验。
学生分小组进行实验,教师巡视观察学生的实验操作,及时帮助学生解决问题。
(5)处理信息。
1.对搜集到的实验数据进行进行处理,并记录在数据记录表中。
2.讲解:为了让数据更直观,我们还可以把数据用统计图的方式表示出来。今天我们要绘制的是柱形统计图,纵轴表示滑行距离,横轴表示小车重量。
3.学生阅读书本第2面、第3面,了解柱形统计图的绘制方法。
4.学生参照书中的方法绘制柱形统计图。
5.各小组选一名代表上讲台,用统计图的方式,讲一讲自己小组的实验结果
(学生汇报数据)
师:在同一条件下,为什么每个实验重复3次,而不重复1次?
生:求平均值。
生:不能,减小实验误差,避免偶然性,使实验结果更准确.
师:没错,通过求平均值的方法对多次实验的数据进行处理可以减小实验的误差。但是,如果某次测量结果与其他两次测量结果相差明显很大,这个数据产生明显误差的原因可 能是什么?我们应该如何处理?
生1:我觉得这个数据可能是操作不当导致的。
生2 :还有可能是测量的时候出错了。
生3:我认为这个数据是错误的,因此不能再和其他两次的数据一起求平均值,应该舍弃。
师:非常棒,有理有据。某次实验出现较大误差时,我们应该将这个数据剔除并查找原因,然后最好再重新做一次实验。现在就请同学们将收集的数据进行处理并填写到数据处理表中。
(学生分组处理数据,并填写数据处理表)
(6)汇报交流,得出结论。
师:处理好数据以后,要想从这些数据中找出规律、得出结论,我们应该怎么做呢?
生:我们应该看看数据处理表中包含了哪两个变量,然后对数据进行比较,看看随着一个变量的变化,另一个变量是否跟着变化。如果没有跟着变化,说明这两个变量是没有关系 的;如果跟着变化,说明这两个变量之间是有关系的。
师:说得非常好。看来通过五年的科学学习,同学们对怎样从实验数据中得出结论已经比较熟悉了。是的,有了实验数据,我们首先要对数据进行分析,确定我们所研究的变量;然 后对每个数据进行比较,确定变量之间是否有关系;最后通过概括,总结变量之间的关系,得 出结论。下面哪位同学来汇报一下你们小组的结论?要特别注意说明你们是怎么得出结论的。
生:我们小组研究了小车在地面的滑行距离与下滑点高度的关系。从我们数据处理表 中的数据可以看出,当下滑点高度为3厘米时,小车在地面上的平均滑行距离为35.2厘米;高度为6厘米时,距离为65.7厘米;高度为9厘米时,距离为85.1厘米。对这三组数据进行
比较后我们发现,随着下滑点高度的增加,小车在地面的滑行距离也跟着增加。因此我们概括得出的结论是:物体在地面的滑行距离与下滑点高度有关。下滑点高度越高,物体在地面 滑行的距离越远。
师:汇报得非常完整,得出结论的思考过程表达得也非常清晰。非常好!
生:我们小组研究的是小车在地面的滑行距离与小车重量的关系。从我们的数据可以看出,给小车加上2个螺母时,小车在地面的平均滑行距离为85.1厘米;给小车加上4个螺 母时,距离为85.3厘米;给小车加上6个螺母时,距离为85.4厘米。对这三组数据进行比 较后我们发现,随着螺母的增加,虽然小车在地面的滑行距离也有一点点的增加,但是这个 差别太小了,我们不确定是不是实验误差造成的,不确定能不能得出小车在地面的滑行距离 与小车重量有关的结论。
师:你们虽然没有得出确定的结论,但是你们的思考过程非常完整清晰,而且表现出严 谨的科学态度,老师也为你们点赞。
师:从他们小组的情况来看,仅仅凭借数据有时确实难以发现它们背后是否存在规律。
为了更好地看出这些数据是否存在一定的规律,除了数据处理表,还有没有更直观的展示方式呢?
生:数学课上我们学过统计图,用统计图可以更清楚地展示数据变化的情况。
师:表扬这位同学,能够学以致用。没错,运用统计图,比如条形统计图、折线统计图等,可以更直观地呈现数据中的规律。这节课我们就选用条形统计图吧。请同学们根据数据处 理表中的数据画出条形统计图。
(学生绘制条形统计图)

师:请同学们再来汇报一下,根据条形统计图,我们有什么发现?
生1:我们小组研究的是小车在地面的滑行距离与下滑点高度的关系。从条形统计图 中,我们一眼就可以看出随着下滑点高度的增加,小车滑行的距离也跟着增加。
生2:我们小组研究的是小车在地面的滑行距离与小车重量的关系。从条形统计图上来看,小车重量的增加对小车的滑行距离没有明显的影响。特别是和研究下滑点高度的小组 的条形统计图进行对比后,我们更加确定小车在地面的滑行距离与小车重量没有关系。
师:看来统计图确实能够帮助我们更直观地对数据进行对比,更直接地通过概括得出结论。哪位同学能把我们今天的探究结论完整地概括一下?
生:小车在地面的滑行距离与小车重量无关,但是与下滑点高度有关。下滑点越高,小车在地面的滑行距离越远。
本科采取的实验方法:控制变量法.
(7)反思评价,表达交流。
师:概括得很全面、准确!大家回过头来看一下,我们得到的结论是否证实了自己的假设呢?
生1:我的假设是物体滑行的距离与下滑点高度有关,我的假设被证实了。
生2:我的假设是物体滑行的距离与物体重量有关,通过实验发现我的假设是错的。
师:最后我们再回想一下,在处理信息和得出结论的过程中,我们都用了哪些方法?
生1:处理信息的时候我们用了求平均值的方法来处理多次实验的数据,这样可以减小误差。
生2:我们还用统计图来展示数据,这样能更直观地看到数据中的规律,能更直接地得出结论。
生3 :我们还对数据进行了分析、对比,然后概括出了结论。
生4:……
【教学反思】
本课内容的设计具有一定的趣味性,水滑梯的情境是学生熟悉的且感兴趣的,同时学生对于探究问题的结论并不清楚,能很好地激发学生的探究欲望。教学过程比较流畅,科学探究的目标清晰,并且能顺利地达成。由于本课探究过程的环节比较多,而实验需要测量的次 数也较多,所以需要较长的时间,建议全班分成两大组进行重量和高度这两个实验,每一大 组只进行一个实验,最后再进行数据的汇总和展示。在处理信息环节,教师充分地引导学生 思考并了解多次实验数据的处理方法,以及借助统计图呈现数据变化的方法。而在得出结论环节,教师应以层层递进的方式引导学生对数据进行分析、比较和概括,这样学生能较好地体验得出结论的过程,对实验结论的总结也能比较准确到位,从而落实得出结论这一探究目标。
科学六年级上册准备单元 水滑梯的秘密完美版教学ppt课件: 这是一份科学六年级上册<a href="/kx/tb_c4029816_t3/?tag_id=26" target="_blank">准备单元 水滑梯的秘密完美版教学ppt课件</a>,文件包含大单元整体教学准备单元《水滑梯的秘密》课时课件pptx、大单元整体教学准备单元《水滑梯的秘密》课时教案docx等2份课件配套教学资源,其中PPT共30页, 欢迎下载使用。
大象版 (2017)六年级上册准备单元 水滑梯的秘密教学ppt课件: 这是一份大象版 (2017)六年级上册<a href="/kx/tb_c4029816_t3/?tag_id=26" target="_blank">准备单元 水滑梯的秘密教学ppt课件</a>,共1页。
小学科学大象版 (2017)六年级上册准备单元 水滑梯的秘密教学课件ppt: 这是一份小学科学大象版 (2017)六年级上册<a href="/kx/tb_c4029816_t3/?tag_id=26" target="_blank">准备单元 水滑梯的秘密教学课件ppt</a>,文件包含准备单元水滑梯的秘密含练习课件六年级科学上册大象版pptx、准备单元水滑梯的秘密教案六年级科学上册大象版docx等2份课件配套教学资源,其中PPT共17页, 欢迎下载使用。

