高中化学人教版 (2019)必修 第一册第二节 元素周期律第2课时一课一练
展开第2课时 元素周期表和元素周期律的应用
题组一 元素周期表的分区和化合价变化规律
1.(2022·龙岩高一检测)元素在周期表中的位置反映了元素的原子结构和元素的性质。下列说法正确的是( )
A.同一元素不可能既表现金属性,又表现非金属性
B.第三周期主族元素的最高正化合价等于它的主族序数
C.短周期元素形成离子后,最外层都达到8电子稳定结构
D.同一主族的元素的原子最外层电子数相同,化学性质完全相同
2.下列关于元素的化合价的说法正确的是( )
A.所有非金属元素都有最高正价+|最低负价|=8
B.氮元素的最高正价与最低负价绝对值之差为2
C.在所有的氧化物中,氧均为-2价
D.第ⅦA族的所有元素的最高正价均为+7价
3.(2023·长沙高一检测)元素的原子结构决定其性质和在周期表中的位置。下列说法正确的是( )
A.元素原子的最外层电子数等于元素的最高化合价
B.多电子原子中,在离核较近的区域内运动的电子能量较高
C.P、S、Cl得电子能力和最高价氧化物对应水化物的酸性均依次增强
D.元素周期表中位于金属和非金属的分界线附近的元素属于过渡元素
题组二 元素周期表和元素周期律的应用
4.下列有关过渡元素的说法正确的是( )
A.新型高效催化剂多与过渡元素有关
B.高效低毒农药多与过渡元素有关
C.过渡元素中只有铁、锰等少数元素存在变价
D.大多数过渡元素的单质不能与酸反应
5.(2022·四川遂宁中学高一期中)运用元素周期律分析下面的推断,其中正确的是( )
A.硒化氢是无色、有毒、比硫化氢稳定的气体
B.砹化银不溶于水但易溶于稀硝酸
C.硫酸镭是易溶于水的白色固体
D.锗单质是一种优良的半导体材料
6.(2022·四川绵阳高一期末)硒(Se)位于元素周期表中第四周期第ⅥA族,可用作光敏材料、电解锰的催化剂,也是动植物必需的营养元素。下列有关硒的说法错误的是( )
A.74Se、76Se互为同位素
B.H2O的稳定性小于H2Se
C.H2SO4的酸性比H2SeO4强
D.将O2通入H2Se的水溶液中可得Se
题组三 元素“位—构—性”关系的应用
7.下表显示了元素周期表中的一部分,其中①~⑦为短周期元素,已知③与氢元素能组成生活中最常见的化合物,下列有关叙述错误的是( )
A.最高价氧化物对应水化物的酸性:①<②
B.③与氢元素可形成10电子化合物且呈中性
C.离子半径:⑤>④
D.⑦位于金属与非金属分界处,可作半导体材料
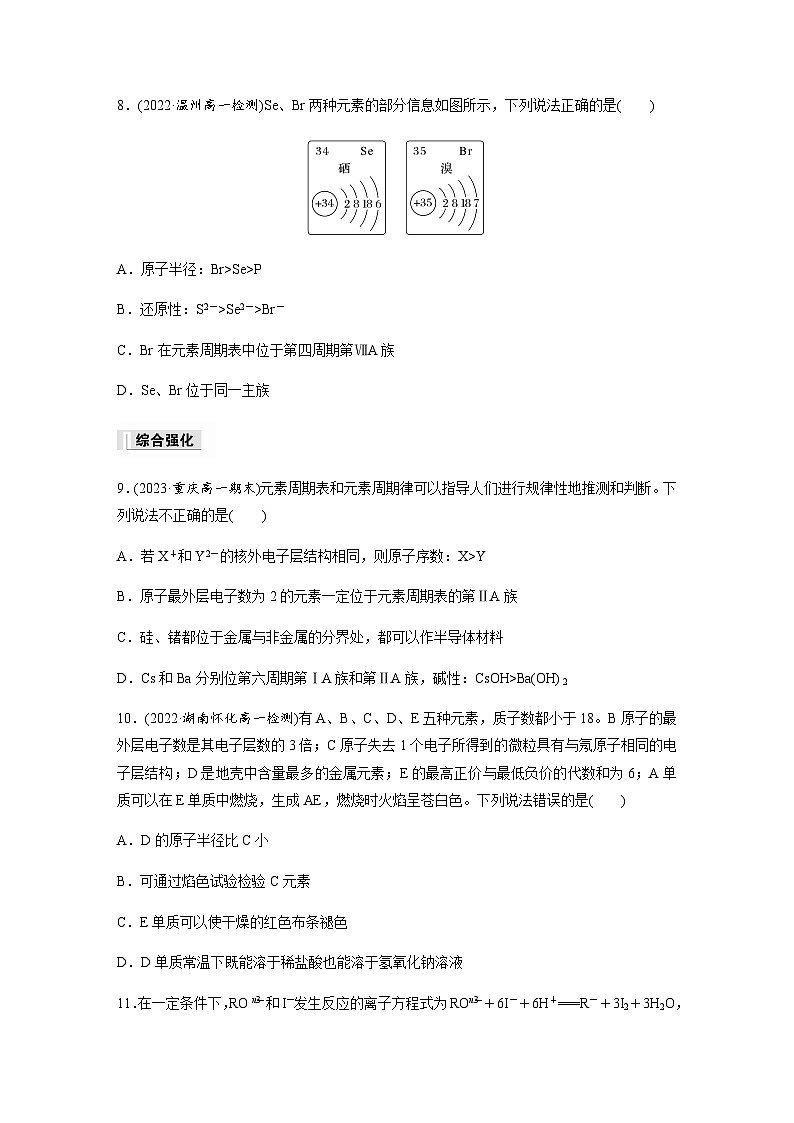
8.(2022·温州高一检测)Se、Br两种元素的部分信息如图所示,下列说法正确的是( )
A.原子半径:Br>Se>P
B.还原性:S2->Se2->Br-
C.Br在元素周期表中位于第四周期第ⅦA族
D.Se、Br位于同一主族
9.(2023·重庆高一期末)元素周期表和元素周期律可以指导人们进行规律性地推测和判断。下列说法不正确的是( )
A.若X+和Y2-的核外电子层结构相同,则原子序数:X>Y
B.原子最外层电子数为2的元素一定位于元素周期表的第ⅡA族
C.硅、锗都位于金属与非金属的分界处,都可以作半导体材料
D.Cs和Ba分别位第六周期第ⅠA族和第ⅡA族,碱性:CsOH>Ba(OH)2
10.(2022·湖南怀化高一检测)有A、B、C、D、E五种元素,质子数都小于18。B原子的最外层电子数是其电子层数的3倍;C原子失去1个电子所得到的微粒具有与氖原子相同的电子层结构;D是地壳中含量最多的金属元素;E的最高正价与最低负价的代数和为6;A单质可以在E单质中燃烧,生成AE,燃烧时火焰呈苍白色。下列说法错误的是( )
A.D的原子半径比C小
B.可通过焰色试验检验C元素
C.E单质可以使干燥的红色布条褪色
D.D单质常温下既能溶于稀盐酸也能溶于氢氧化钠溶液
11.在一定条件下,RO和I-发生反应的离子方程式为RO+6I-+6H+===R-+3I2+3H2O,则RO中R元素的化合价及R所在的族是( )
A.+5价,第ⅦA族 B.+5价,第ⅤA族
C.+7价,第ⅦA族 D.+7价,第ⅤA族
12.根据元素周期表和元素周期律,判断下列叙述不正确的是( )
A.简单气态氢化物的稳定性:H2O>NH3
B.上图中NaHCO3饱和溶液的作用为除去CO2中的HCl气体
C.如图所示实验不能证明元素的非金属性:Cl>C>Si
D.铊(81Tl)与Al同主族,其单质既能与盐酸反应又能与氢氧化钠溶液反应
13.已知X、Y、Z都是短周期元素,它们的原子序数依次递增,X原子的电子层数与它的核外电子总数相同,而Z原子的最外层电子数是次外层电子数的3倍,Y和Z可以形成两种以上气态化合物。则:
(1)X是________(填名称,下同),Y是______,Z是____________。
(2)由Y和Z组成,且Y和Z质量比为7∶20的化合物的化学式是____________。
(3)由X、Y、Z中的两种元素组成,且与X2Z分子具有相同电子数的两种离子是____________和________。
(4)X、Y、Z可以形成一种盐,此盐中X、Y、Z元素的原子个数比为4∶2∶3,该盐的化学式是________________________________________________________________________。
14.A、B、C、D、E、F是原子序数依次增大的短周期主族元素,A、E在元素周期表中的相对位置如图,A与氧元素能形成两种无色气体,C是地壳中含量最多的元素,D是地壳中含量最多的金属元素。
(1)C在元素周期表中的位置为_____________________________________________。
(2)C、E的单质沸点较低的是________________(填化学式)。
(3)C、D、E、F的简单离子半径由大到小的顺序是____________________(填离子符号)。
(4)H2O2不仅可以用于家庭消毒以预防病毒感染,还可以在微电子工业中作刻蚀剂。B的简单气态氢化物的水溶液可用作H2O2的清除剂,所发生反应的产物不污染环境,其化学方程式为______________________________________。
15.下表为元素周期表的一部分,请参照元素①~⑨在表中的位置,回答下列问题:
(1)表中用于半导体材料的元素在周期表中的位置是______________________________。
(2)写出短周期非金属性最强的元素的离子结构示意图:__________________________。
(3)③④⑤三种元素离子半径从大到小的顺序是______________________(填离子符号)。
(4)②③④的气态氢化物中稳定性最强的是______________________(填化学式)。
(5)在一定条件下,利用置换反应可实现物质之间的转化(仅限于①~⑨中涉及的元素)。
①同族元素之间,则反应可能为________________________________________________
____________________________________________________________________________。
②不同族元素之间,则反应可能为______________________________________________
____________________________________________________________________________。
(以上反应各写一个化学方程式即可)
(6)将⑨的单质通入石蕊溶液中发生的颜色变化如下图,请在方框内填写出导致该阶段颜色变化的主要粒子符号。
第2课时 元素周期表和元素周期律的应用
1.B 2.B 3.C 4.A
5.D [Se元素在S元素的下方,属于同主族元素,则S的非金属性比Se强,所以硫化氢的稳定性大于硒化氢,A错误;镭是第ⅡA族元素,从上到下,硫酸盐的溶解度逐渐减小,硫酸钡是难溶于水的白色固体,则硫酸镭也是难溶于水的白色固体,C错误;因为Si是半导体材料,与Si相邻的元素锗也是位于金属与非金属的交界处,所以锗单质也是优良的半导体材料,D正确。]
6.B [同位素是指质子数相同而中子数不同的同一元素的不同原子,74Se、76Se符合同位素的概念,故A正确;同主族元素从上到下非金属性逐渐减弱,气态氢化物的稳定性逐渐减弱,O的非金属性强于Se,H2O的稳定性大于H2Se,故B错误;同主族元素从上到下非金属性逐渐减弱,最高价氧化物对应水化物的酸性逐渐减弱,S的非金属性强于Se,H2SO4的酸性比H2SeO4强,故C正确;同主族元素从上到下非金属性逐渐减弱,非金属性强的单质能置换非金属性弱的单质,O的非金属性强于Se,所以将O2通入H2Se的水溶液中可得Se,故D正确。]
7.C [③与氢元素能组成生活中最常见的化合物,应为H2O,故③为O,根据元素在周期表中的位置:②为N,①为C,④为Na,⑤为Mg,⑦为Si,⑥为Cl。①为C,②为N,同周期元素从左往右非金属性逐渐增强,故非金属性:N>C,最高价氧化物对应水化物的酸性:H2CO3
8.C 9.B
10.C [B原子的最外层电子数是其电子层数的3倍,则B为氧元素;C原子失去1个电子所得到的微粒具有与氖原子相同的电子层结构,则C原子核外有11个电子,即核电荷数为11,C为钠元素;地壳中含量最多的金属元素是铝,D为铝元素;氯的最高正价(+7价)与最低负价(-1价)的代数和为6,则E为氯元素;氢气可以在氯气中燃烧,火焰呈苍白色,所以A为氢元素。氯气和水反应生成的次氯酸有漂白性,能使湿润的红色布条褪色,干燥的氯气不能使干燥的红色布条褪色,C项错误;铝单质常温下与稀盐酸生成氯化铝和氢气,铝单质常温下与氢氧化钠溶液反应生成四羟基合铝酸钠和氢气,D项正确。]
11.A [根据电荷守恒可知n=1,所以RO中R元素的化合价是+5价;还原产物是R-,说明R元素的最低化合价是-1价,所以R是第ⅦA族元素,A项正确。]
12.D [元素的非金属性越强,其简单气态氢化物的稳定性越强,O元素的非金属性强于N元素,所以简单气态氢化物的稳定性:H2O>NH3,故A正确;证明元素非金属性强弱,比较的是元素的最高价氧化物对应的水化物的酸性,HCl不是氯元素的最高价氧化物对应的水化物,因此根据图中信息无法比较Cl与C的非金属性强弱,故C正确;铝既可与酸反应又可与碱反应是因为处于金属与非金属的分界处,既有金属的性质,又有非金属的性质,铊不在金属与非金属的分界处,只能与酸反应,故D错误。]
13.(1)氢 氮 氧 (2)N2O5 (3)NH OH-(或其他合理答案) (4)NH4NO3
解析 X原子的电子层数与它的核外电子总数相同,说明X为氢元素。而Z原子的最外层电子数是次外层电子数的3倍,说明Z为氧元素。能与氧元素形成两种以上气态化合物的是氮元素。
14.(1)第二周期第ⅥA族 (2)O2 (3)S2->Cl->O2->Al3+ (4)2NH3·H2O+3H2O2===N2↑+8H2O(或2NH3+3H2O2===N2+6H2O)
解析 A、B、C、D、E、F是原子序数依次增大的短周期主族元素,A与氧元素能形成两种无色气体,该无色气体为CO、CO2,则A为C元素;结合A、E在元素周期表中的相对位置可知E为S元素,F只能为Cl元素;C是地壳中含量最多的元素,则C为O元素,B只能为N元素;D是地壳中含量最多的金属元素,则D为Al元素,据此分析解答。
15.(1)第三周期第ⅣA族 (2)
(3)O2->F->Na+ (4)HF
(5)①2Na+2H2O===2NaOH+H2↑
②Mg+2HCl===MgCl2+H2↑
(或2Mg+CO22MgO+C)
(6)H+ HClO Cl2
解析 根据各元素在周期表中的相对位置可知,①为H元素、②为C元素、③为O元素、④为F元素、⑤为Na元素、⑥为Mg元素、⑦为Si元素、⑧为S元素、⑨为Cl元素。
化学第二节 元素周期律课时训练: 这是一份化学第二节 元素周期律课时训练,共8页。
高中化学人教版 (2019)必修 第一册第一节 原子结构与元素周期表第2课时同步练习题: 这是一份高中化学人教版 (2019)必修 第一册第一节 原子结构与元素周期表第2课时同步练习题,共6页。试卷主要包含了下列元素不属于短周期元素的是,下列属于同位素的是,下列说法正确的是等内容,欢迎下载使用。
高中第二节 金属材料第1课时课后复习题: 这是一份高中第二节 金属材料第1课时课后复习题,共9页。试卷主要包含了《五金·铁》中记载,储氢合金是一种新型合金,下列离子方程式正确的是等内容,欢迎下载使用。

