政治 (道德与法治)人教统编版归纳推理及其方法教学设计及反思
展开第一框 归纳推理及其方法 教学设计
【课标要求】
1.了解完全归纳推理和不完全归纳推理的含义及特点;
2.掌握因果联系的含义、客观性和探究因果联系的方法。
3.学会归纳推理及其方法。
【核心素养】
科学精神:运用实际事例比较完全归纳推理和不完全归纳推理,提高分析问题的能力。增强对归纳推理的认识和认同;通过实际运用因果联系,培养理论联系实际的能力,树立科学精神。
公共参与:正确运用归纳推理,掌握探求因果联系的方法,科学探求事物因果联系。
【重点难点】
重点:理解归纳推理的含义,对完全归纳推理和不完全归纳推理作出全面比较。
难点: 掌握归纳推理的具体方法,尤其是不完全归纳推理的具体方法。
【教学过程】
探究点一 归纳推理的含义
【合作探究】
议题:正确理解完全归纳推理与不完全归纳推理
一个农夫在野外抓到一只火鸡,带回家喂食饲养。火鸡畏畏缩缩地想:“这个人为什么会给我好吃的,嗯,肯定有阴谋。”一个月过去了,农夫每天一日三餐准时给它送饭。火鸡也放下戒心,它想:“日久见人心,这是个好人!”几个月过去了,圣诞节前一天,农夫将火鸡放进微波炉烤了。
运用归纳推理的有关知识分析这只火鸡错在哪里。
答案 这只可怜的火鸡是归纳推理的牺牲品。归纳推理可以用一个数学公式解释。比如1、2、3、4、( ),让你猜括号里的数字是什么。我们都会猜是5,因为根据前面1234的排列规律,所以推出的答案自然是5。这个5就是归纳推理的结果。但是现实生活中,很多事情的结果是没有办法根据前面规律推出来的。就像例子中的火鸡,用归纳推理,它应该是每天享受着免费的三餐安养晚年,现实却被做成了圣诞大餐。所以说,火鸡是归纳推理的牺牲品。
【核心归纳】
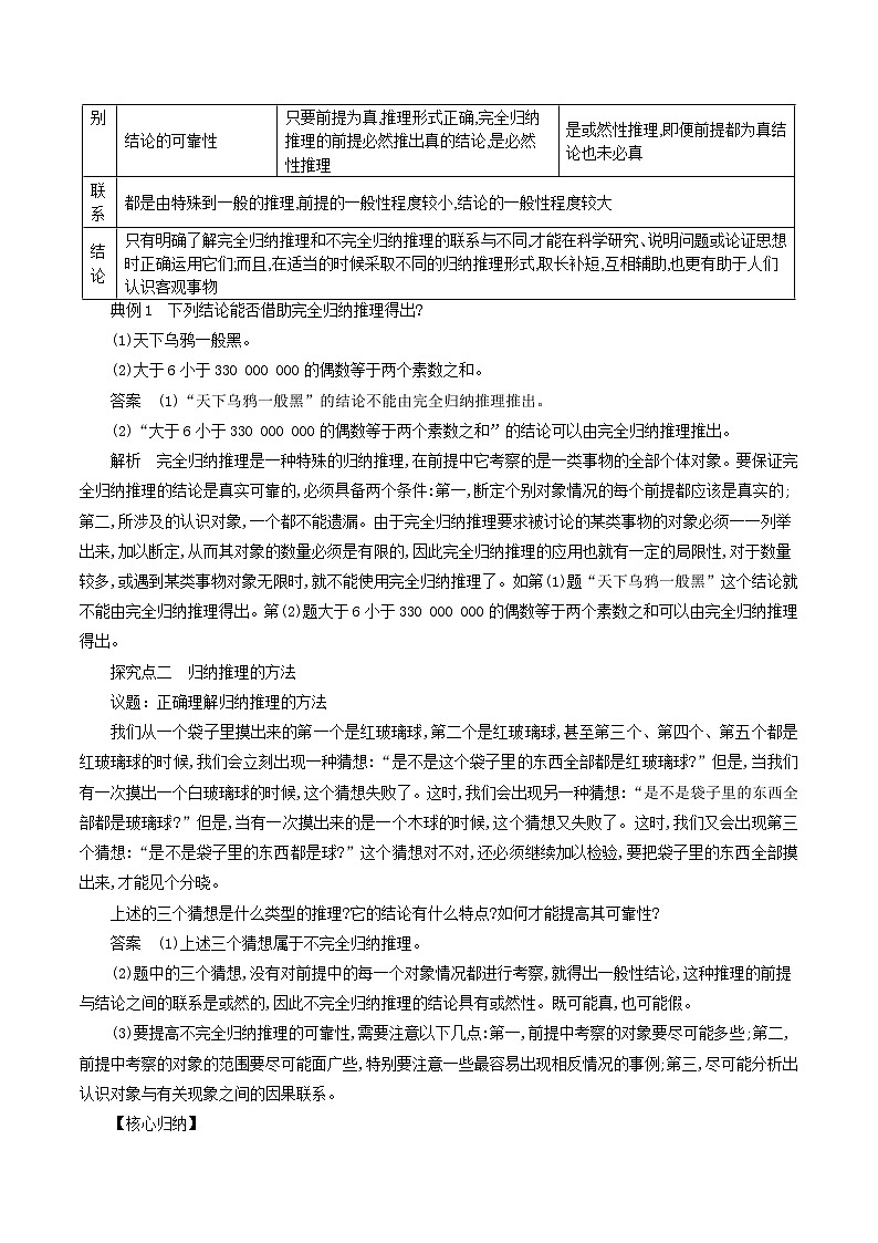
完全归纳推理和不完全归纳推理的区别和联系
项目 | 完全归纳推理 | 不完全归纳推理 | |
区 别 | 考察对象的范围 | 考察的是某类事物的全部对象 | 考察的则是某类事物的部分对象 |
结论与前提的关系 | 没有超出前提断定的范围 | 超出了前提断定的范围 | |
结论的可靠性 | 只要前提为真,推理形式正确,完全归纳推理的前提必然推出真的结论,是必然性推理 | 是或然性推理,即便前提都为真,结论也未必真 | |
联系 | 都是由特殊到一般的推理,前提的一般性程度较小,结论的一般性程度较大 | ||
结论 | 只有明确了解完全归纳推理和不完全归纳推理的联系与不同,才能在科学研究、说明问题或论证思想时正确运用它们;而且,在适当的时候采取不同的归纳推理形式,取长补短,互相辅助,也更有助于人们认识客观事物 | ||
典例1 下列结论能否借助完全归纳推理得出?
(1)天下乌鸦一般黑。
(2)大于6小于330 000 000的偶数等于两个素数之和。
答案 (1)“天下乌鸦一般黑”的结论不能由完全归纳推理推出。
(2)“大于6小于330 000 000的偶数等于两个素数之和”的结论可以由完全归纳推理推出。
解析 完全归纳推理是一种特殊的归纳推理,在前提中它考察的是一类事物的全部个体对象。要保证完全归纳推理的结论是真实可靠的,必须具备两个条件:第一,断定个别对象情况的每个前提都应该是真实的;第二,所涉及的认识对象,一个都不能遗漏。由于完全归纳推理要求被讨论的某类事物的对象必须一一列举出来,加以断定,从而其对象的数量必须是有限的,因此完全归纳推理的应用也就有一定的局限性,对于数量较多,或遇到某类事物对象无限时,就不能使用完全归纳推理了。如第(1)题“天下乌鸦一般黑”这个结论就不能由完全归纳推理得出。第(2)题大于6小于330 000 000的偶数等于两个素数之和可以由完全归纳推理得出。
探究点二 归纳推理的方法
议题:正确理解归纳推理的方法
我们从一个袋子里摸出来的第一个是红玻璃球,第二个是红玻璃球,甚至第三个、第四个、第五个都是红玻璃球的时候,我们会立刻出现一种猜想:“是不是这个袋子里的东西全部都是红玻璃球?”但是,当我们有一次摸出一个白玻璃球的时候,这个猜想失败了。这时,我们会出现另一种猜想:“是不是袋子里的东西全部都是玻璃球?”但是,当有一次摸出来的是一个木球的时候,这个猜想又失败了。这时,我们又会出现第三个猜想:“是不是袋子里的东西都是球?”这个猜想对不对,还必须继续加以检验,要把袋子里的东西全部摸出来,才能见个分晓。
上述的三个猜想是什么类型的推理?它的结论有什么特点?如何才能提高其可靠性?
答案 (1)上述三个猜想属于不完全归纳推理。
(2)题中的三个猜想,没有对前提中的每一个对象情况都进行考察,就得出一般性结论,这种推理的前提与结论之间的联系是或然的,因此不完全归纳推理的结论具有或然性。既可能真,也可能假。
(3)要提高不完全归纳推理的可靠性,需要注意以下几点:第一,前提中考察的对象要尽可能多些;第二,前提中考察的对象的范围要尽可能面广些,特别要注意一些最容易出现相反情况的事例;第三,尽可能分析出认识对象与有关现象之间的因果联系。
【核心归纳】
常用的探求因果联系的方法
方法 | 理解 | 举例 |
求同法 | 如果被考察的现象a出现在多个场合中,而在这些场合中只有一个有关因素A是共同的,那么,这个共同因素A与被考察的现象a有因果联系 | 有人通过实验发现:用不同材料做成的形状不同的摆,如果它们的长度相同,它们的摆动周期也相同。由于在摆动周期相同的许多具体场合中,摆的长度都相同,此人得出结论:摆的长度与摆的摆动周期有因果联系 |
求异法 | 如果被考察的现象a在第一场合出现,在第二场合中不出现,而在这两个场合之间只有一点不同,即第一场合有某一因素A,第二场合没有这个因素A,其他有关因素都是相同的,那么,这个因素A与被考察的现象a有因果联系 | 有人把一定数量的白薯种分为两部分,一部分先用温水浸过,另一部分则不经过这道程序。结果用温水浸种的那块白薯地的产量比未经过浸种的产量要高。由于其他条件都相同,此人由此得出结论:用温水浸薯种是白薯增产的原因 |
求同求异并用法 | 如果在被考察现象a出现的一组场合(正面场合)中,只有一个共同的因素A;在这个现象a不出现的另一组场合(反面场合)中,都没有因素A,那么,因素A与被考察的现象a有因果联系 | 人们很早就知道,种植豌豆、蚕豆、大豆等豆类植物,不仅不需要给土壤施氮肥,而且还可以使土壤增加氮,而种植其他植物没有这种现象。研究发现,豆类植物的根部有称为根瘤的突起物,其他植物却没有。由此,人们得出结论:豆类植物的根瘤能使土壤增加氮 |
共变法 | 如果被考察现象a有某些变化,另一现象A也随之发生一定的变化,那么,这个相关因素A与被考察的现象a有因果联系 | 在其他条件不变的情况下,随着温度不断升高,物体的体积会不断膨胀。由此,人们得出结论:物体受热与物体体积膨胀有因果联系 |
剩余法 | 如果有一个复合现象(a、b、c),已知它的原因是在某个特定范围(A、B、C)之内,又知此范围的因素B只能说明复合现象的一部分b,因素C只能说明复合现象的另一部分C,那么,此范围内的另一因素A与复合现象的其余部分a有因果联系 | 居里夫人发现,沥青铀矿石的放射性强度是该矿石含铀量放射性强度的许多倍。她推测:在沥青铀矿石中还有未知的放射性元素。她从沥青铀矿石中提炼沉淀物,从沉淀物中发现了两种比铀的放射性更强的元素——钋和镭 |
典例2 “金导电、银导电、铜导电、锡导电,所以一切金属都导电”,此推理方法是( )
A.完全归纳推理 B.归纳推理
C.类比推理 D.演绎推理
答案 B
解析 题干考查了一部分金属的性质,然后得出“所以一切金属都导电”的结论,是运用了不完全归纳推理的方法。归纳推理分为不完全归纳推理和完全归纳推理。
【知识网络】

人教统编版选择性必修3 逻辑与思维超前思维的方法与意义教案设计: 这是一份人教统编版选择性必修3 逻辑与思维超前思维的方法与意义教案设计,共4页。教案主要包含了课标要求,核心素养,重点难点,教学过程,合作探究,核心归纳,知识网络等内容,欢迎下载使用。
高中政治 (道德与法治)人教统编版选择性必修3 逻辑与思维联想思维的含义与方法教学设计及反思: 这是一份高中政治 (道德与法治)人教统编版选择性必修3 逻辑与思维联想思维的含义与方法教学设计及反思,共6页。教案主要包含了课标要求,核心素养,重点难点,教学过程,合作探究,核心归纳,知识网络等内容,欢迎下载使用。
人教统编版选择性必修3 逻辑与思维类比推理及其方法教案设计: 这是一份人教统编版选择性必修3 逻辑与思维类比推理及其方法教案设计,共5页。教案主要包含了课标要求,核心素养,重点难点,教学过程,合作探究,核心归纳,知识网络等内容,欢迎下载使用。

