所属成套资源:【考点通关】备战2024年高考数学一轮题型归纳与解题策略(新高考地区专用)
考点28 数列的概念与性质7种常见考法归类(解析版)
展开这是一份考点28 数列的概念与性质7种常见考法归类(解析版),文件包含考点28数列的概念与性质7种常见考法归类解析版docx、考点28数列的概念与性质7种常见考法归类原卷版docx等2份试卷配套教学资源,其中试卷共36页, 欢迎下载使用。
考点28 数列的概念与性质7种常见考法归类
考点一 根据规律填写数列中的某项
考点二 由前n项归纳数列的通项公式
考点三 判断数列的增减性
考点四 确定数列的最大(小)项
考点五 根据数列的单调性求参数
考点六 数列周期性的应用
考点七 数列的新定义问题
1. 数列的概念
概念
含义
数列
按照确定的顺序排列的一列数称为数列
数列的项
数列中的每一个数叫做这个数列的项,其中第1项也叫首项
通项公式
如果数列{an}的第n项an与它的序号n之间的对应关系可以用一个式子来表示,那么这个式子叫做这个数列的通项公式
前n项和
数列{an}从第1项起到第n项止的各项之和,称为数列{an}的前n项和,记作Sn
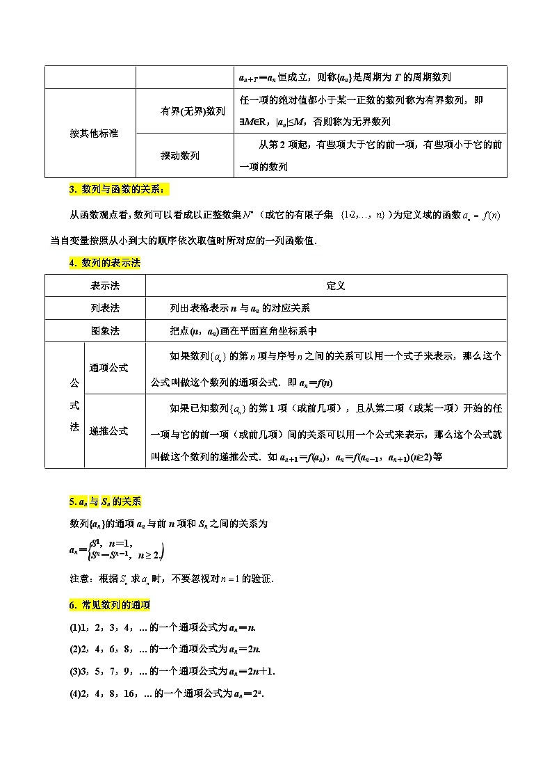
2. 数列的分类
分类标准
类型
含义
按项数
有穷数列
项数有限的数列
无穷数列
项数无限的数列
按项的
变化趋势
递增数列
从第2项起,每一项都大于它的前一项的数列,即恒有
an+1>an(n∈N*)
递减数列
从第2项起,每一项都小于它的前一项的数列,即恒有
an+1
各项都相等的数列,即恒有an+1=an(n∈N*)
按其他标准
周期数列
一般地,对于数列{an},若存在一个固定的正整数T,使得
an+T=an恒成立,则称{an}是周期为T的周期数列
按其他标准
有界(无界)数列
任一项的绝对值都小于某一正数的数列称为有界数列,即∃M∈R,|an|≤M,否则称为无界数列
摆动数列
从第2项起,有些项大于它的前一项,有些项小于它的前一项的数列
3. 数列与函数的关系:
从函数观点看,数列可以看成以正整数集(或它的有限子集)为定义域的函数当自变量按照从小到大的顺序依次取值时所对应的一列函数值.
4. 数列的表示法
表示法
定义
列表法
列出表格表示n与an的对应关系
图象法
把点(n,an)画在平面直角坐标系中
公
式
法
通项公式
如果数列的第项与序号之间的关系可以用一个式子来表示,那么这个公式叫做这个数列的通项公式.即an=f(n)
递推公式
如果已知数列的第1项(或前几项),且从第二项(或某一项)开始的任一项与它的前一项(或前几项)间的关系可以用一个公式来表示,那么这个公式就叫做这个数列的递推公式.如an+1=f(an),an=f(an-1,an+1)(n≥2)等
5. an与Sn的关系
数列{an}的通项an与前n项和Sn之间的关系为
an=
注意:根据求时,不要忽视对的验证.
6. 常见数列的通项
(1)1,2,3,4,…的一个通项公式为an=n.
(2)2,4,6,8,…的一个通项公式为an=2n.
(3)3,5,7,9,…的一个通项公式为an=2n+1.
(4)2,4,8,16,…的一个通项公式为an=2n.
(5)-1,1,-1,1,…的一个通项公式为an=(-1)n.
(6)1,0,1,0,…的一个通项公式为an=.
(7)a,b,a,b,…的一个通项公式为an=.
(8)9,99,999,…的一个通项公式为an=10n-1.
7. 给出数列的前几项求通项时,主要从以下几个方面来考虑:
①熟悉一些常见数列的通项公式,如{n},{2n},{(-1)n},{2n},{n2},{2n-1}等;②分式形式的数列,分子、分母分别求通项,较复杂的还要考虑分子、分母的关系;③若第n项和第n+1项正负交错,那么用符号(-1)n或(-1)n+1来适配;④对于较复杂数列的通项公式,可使用添项、通分、分割等方法,将数列的各项分解成若干个常见数列对应项的“和”“差”“积”“商”后再进行归纳;⑤注意通项公式的形式不一定是唯一的,如数列1,0,1,0,…的通项公式可写成an=或an=,甚至分段形式an=等.
8. 对于数列的通项公式要掌握:
①已知数列的通项公式,就可以求出数列的各项;②根据数列的前几项,写出数列的一个通项公式,这是一个难点,在学习中要注意观察数列中各项与其序号的变化情况,分解所给数列的前几项,看看这几项的分解中.哪些部分是变化的,哪些是不变的,再探索各项中变化部分与序号的联系,从而归纳出构成数列的规律,写出通项公式.
9. 利用数列的通项公式求某项的方法
数列的通项公式给出了第n项an与它的位置序号n之间的关系,只要用序号代替公式中的n,就可以求出数列的相应项.
10. 判断某数值是否为该数列的项的方法
先假定它是数列中的第n项,然后列出关于n的方程.若方程的解为正整数,则是数列的一项;若方程无解或解不是正整数,则不是该数列的一项.
11. 解决数列单调性问题的三种方法
数列是特殊函数,研究其性质一般都离不开函数与方程思想的应用. 解决数列单调性的方法主要有:作差比较、作商比较及结合相应函数直观判断,求最大项可通过列不等式组求.
(1)作差比较法:根据an+1-an的符号判断数列{an}是递增数列、递减数列还是常数列;
an+1-an>0⇔数列{an}是单调递增数列;an+1-an<0⇔数列{an}是单调递减数列;an+1-an=0⇔数列{an}是常数列.
(2)作商比较法:根据(an>0或an<0)与1的大小关系进行判断;
①当an>0时,>1⇔数列{an}是单调递增数列;<1⇔数列{an}是单调递减数列;=1⇔数列{an}是常数列.
②当an<0时,>1⇔数列{an}是单调递减数列;<1⇔数列{an}是单调递增数列;=1⇔数列{an}是常数列.
(3) 函数法:结合相应的函数图象直观判断.
12. 数列周期性问题
解决数列周期性问题,一般先写出前几项确定周期,再依据周期求解. 待求式中出现较大下标或已知条件中有关键恒等式,都是周期数列的“信号”.
13. 求数列的最大项与最小项的常用方法
(1)将数列视为函数f(x)当x∈N*时所对应的一列函数值,根据f(x)的类型作出相应的函数图象,或利用求函数最值的方法,求出f(x)的最值,进而求出数列的最大(小)项;
(2)通过通项公式an研究数列的单调性,利用 (n≥2)确定最大项,利用 (n≥2)确定最小项;
(3)比较法:若有an+1-an=f(n+1)-f(n)>0,则an+1>an,则数列{an}是递增数列,所以数列{an}的最小项为a1=f(1);若有an+1-an=f(n+1)-f(n)<0,则an+1<an,则数列{an}是递减数列,所以数列{an}的最大项为a1=f(1).
考点一 根据规律填写数列中的某项
1.(2023·全国·高三专题练习)如图是一个树形图的生长过程,依据图中所示的生长规律,第15行的实心圆点的个数等于___________.
【答案】377
【分析】根据图示可以看出:一个实心圆点到了下一行变成一个实心圆点和一个空心圆点;一个空心圆点到了下一行变成一个实心圆点.在树形图中这些数字每一个都等于前面两个数之和,它们正好构成了斐波那契数列.
【详解】如果将第一行中的0个实心圆点和1个空心圆点用数对(0,1)表示,
将第二行中的1个实心圆点和0个空心圆点用数对(1,0)表示.
则第三、四、五行...的实心圆点和空心圆点分别可用数对(1,1),(2,1),(3,2)...表示.
根据上述得出的变化规律可知:后行数对的第一个数是前一行数对中的两数之和,第二个数是前一行数对中的第一个数.
据此可以推算出第15行的数对为(377,233).
所以第十五行的实心圆点的个数等于377个.
故答案为:377
2.(2023·云南保山·统考二模)我国南宋数学家杨辉126l年所著的《详解九章算法》一书里出现了如图所示的表,即杨辉三角,这是数学史上的一个伟大成就.杨辉三角也可以看做是二项式系数在三角形中的一种几何排列,若去除所有为1的项,其余各项依次构成数列2,3,3,4,6,4,5,10,10,5,…,则此数列的第56项为( )
A.11 B.12 C.13 D.14
【答案】B
【分析】由题意可知,去除所有为1的项,则剩下的每一行的个数构成一个首项为1,公差为1的等差数列,求解即可.
【详解】由题意可知:若去除所有的为1的项,则剩下的每一行的个数为1,2,3,4,...,
可以看成构成一个首项为1,公差为1的等差数列,则,
可得当,所有项的个数和为55,第56项为12,
故选:B.
3.(2023·全国·高三专题练习)公元前四世纪,毕达哥拉斯学派对数和形的关系进行了研究.他们借助几何图形(或格点)来表示数,称为形数.形数是联系算术和几何的纽带.如图,数列1,6,15,28,45,…,从第二项起每一项都可以用六边形表示出来,故称它们为六边形数,那么该数列的第8项对应的六边形数为_________.
【答案】120
【分析】根据图形归纳出数列的规律,从而得出结论.
【详解】由题意,从第二个图形开始,把最外面六边形右侧两条边延长构成一个新的六边形,
新六边形每条边上的点数比原来多一个,
因此我们有:, ,,
,,
,,
.
故答案为:120.
4.(2023·全国·高三专题练习)古希腊科学家毕达哥拉斯对“形数”进行了深入的研究,若一定数目的点或圆在等距离的排列下可以形成一个等边三角形,则这样的数称为三角形数,如1,3,6,10,15,21,…这些数量的点都可以排成等边三角形,∴都是三角形数,把三角形数按照由小到大的顺序排成的数列叫做三角数列类似地,数1,4,9,16,…叫做正方形数,则在三角数列中,第二个正方形数是( )
A.28 B.36 C.45 D.55
【答案】B
【分析】根据数列的前几项求出三角数列以及正方形数列的通项公式即可求解.
【详解】由题意可得,三角数列的通项为,
则三角数列的前若干项为1,3,6,10,15,21,28,36,45,55,….,
设正方形数按由小到大的顺序排成的数列为,则,
其前若干项为1,4,9,16,25,36,49,…,
∴在三角数列中,第二个正方形数是36.
故选:B.
5.(2023·河南安阳·安阳一中校考模拟预测)将正整数排成下表:
则在表中数字2021出现在( )
A.第44行第77列 B.第45行第82列
C.第45行第85列 D.第45行第88列
【答案】C
【分析】观察数阵的规律,每行的最后一个数分别为1,4,9,16,…,可归纳出第行的最后一个数为,然后根据2021,找平方数是2021附近的正整数即可.
【详解】解:因为每行的最后一个数分别为1,4,9,16,…,
所以可归纳出第行的最后一个数为,
又因为,,
所以2021在第45行,且第45行最后一个数为2025,
又因为第1行有1个数,第2行有3个数,第3行有5个数,第4行有7个数,…,
由此可归纳出第行有个数为,
所以第45行共有89个数,
又因为最后一个数是2025,第89个数是2025,
所以第88个数是2024,第87个数是2023,第86个数是2022,第85个数是2021.
故选:C.
考点二 由前n项归纳数列的通项公式
6.(2023·全国·高三专题练习)数列的前4项为:,则它的一个通项公式是( )
A. B. C. D.
【答案】C
【分析】根据规律可得结果.
【详解】将可以写成,
所以的通项公式为;
故选:C
7.(2023·全国·高三专题练习)数列的一个通项公式是( )
A. B.
C. D.
【答案】A
【分析】分析数列奇数项和偶数项的符号,同时注意到分子为,分母为,由此可求得一个通项公式.
【详解】解:由数列
可知:奇数项的符号为“”,偶数项的符号为“”,
其分母为奇数,分子为.
∴此数列的一个通项公式.
故选:A.
8.(2023·全国·高三专题练习)“杨辉三角”是中国古代重要的数学成就,如图是由“杨辉三角”拓展而成的三角形数阵,从第三行起,每一行的第三个数1,,,,构成数列,其前n项和为,则( )
A. B. C. D.
【答案】B
【分析】根据数列的前4项,归纳出数列的通项,即可用裂项相消法求其前n项和为,即可得的值.
【详解】由题意可知,
则,
所以其前n项和为:
,
则.
故选:B.
9.(2022·高二课时练习)写出下列数列的一个通项公式,使其前几项分别是下列各数:
(1)3,5,9,17,33,…;
(2),,,,…;
(3)5,55,555,5555,…;
(4),-1,,,,…;
(5)0,,,,….
【答案】(1)().
(2)().
(3)().
(4)().
(5)().
【分析】先将数列中的数进行适当分解转化,再结合数列中各项的项数,将规律把这五个数列表示成式子即可.
【详解】(1)数列的前几项可记为,,,,…,
所以该数列的一个通项公式为();
(2)数列的整数部分1,2,3,4,…,,…恰好是序号,分数部分,,,,…与序号的关系为,
所以该数列的一个通项公式为();
(3)将原数列改写为,,,,…,
易知数列9,99,999,9999,…的一个通项公式为,
所以该数列的一个通项公式为();
(4)数列的偶数项为负数,奇数项为正数,故通项公式必含有因式.
第2项-1改写成后,该数列各项分母依次为3,5,7,9,11,…,与序号的关系可记为.
而各项分子依次为2,5,10,17,26,…,与序号的关系可记为,
所以该数列的一个通项公式为();
(5)因为,,,所
以该数列的一个通项公式为().
考点三 判断数列的增减性
10.【多选】(2023·全国·高三专题练习)已知数列满足,,则( )
A. B.
C.数列为递增数列 D.数列为递减数列
【答案】BC
【分析】先利用累乘法求得数列的通项公式,再依次判断各选项即可.
【详解】因为数列满足,,,
则当时,,,……,,
所有的式子相乘得,即,当 时也符合通项,
故,数列为递增数列,
故选:BC
11.【多选】(2023·安徽六安·高三六安一中校考阶段练习)已知在数列中,,,下列说法正确的是( )
A.存在实数,使数列单调递增
B.若存在正整数n,使,则
C.当时,对任意正整数n,都有
D.若对任意正整数n,都有,则
【答案】AD
【分析】根据递推关系式,结合数列的单调性判断A正确,取特殊值判断BC,利用累加法和反证法可得D.
【详解】,
当时,使恒成立,此时,故数列单调递增,故A正确,
对B,取则,,即存在正整数,使,但.故B不正确.
对C,取,则,.故C不正确.
对D,,即.累加可得:.
假设,则存在充分大的,使得,这与题设矛盾,所以.D正确
故选:AD.
12.(2023春·江苏南京·高三江苏省江浦高级中学校考阶段练习)已知数列的前n项和为,数列是递增数列是的( )
A.充分不必要条件 B.必要不充分条件
C.充要条件 D.既不充分也不必要条件
【答案】D
【分析】由逻辑用语及数列的性质判定即可.
【详解】若数列是递增数列,则,即,推不出,不满足充分性,比如反例:是各项为正数,公比小于1的等比数列;若,则数列是递减数列,不满足必要性,故数列是递增数列是的既不充分也不必要条件.
故选:D.
13.(2023·全国·高三专题练习)已知数列满足,则下列结论成立的是( )
A. B.
C. D.
【答案】D
【分析】先求的大小,又单调递减,可推出的大小,再得到的大小,可得到,反复这个过程,可得到各项大小关系得出答案.
【详解】由已知,.
由指数函数单调递减,得:.
又,即,即,
再由可得,即,
反复,则有.
故选:D.
14.(2023·全国·高三专题练习)已知数列满足,,则( )
A. B.
C. D.
【答案】C
【详解】数列满足,,
,,
,与异号,
,,
则,,,
.
.
故选.
考点四 确定数列的最大(小)项
15.(2023·四川·校考模拟预测)已知数列的通项公式为,前n项和为,则取最小值时n的值为( )
A.6 B.7 C.8 D.9
【答案】C
【分析】由已知可推得当时,.又,即可得出答案.
【详解】解可得,或,即或.
所以,当时,.
又,
所以,当时,取最小值.
故选:C.
16.(2023·全国·高三专题练习)已知数列的前n项的积为,若,则的最大值为( )
A. B.2 C. D.
【答案】A
【分析】计算可得;当时,,由于,所以,从而得出结果.
【详解】,,
,,
可得;
当时,,
,
∴,
∵时,,∴,
∴当时,,当时取等号,
综上,当或5时,取最大值.
故选:A.
17.(2023·河南·校联考模拟预测)已知数列的通项公式为,则当最小时,( )
A.9 B.10 C.11 D.12
【答案】C
【分析】根据给定的通项公式,探讨数列的单调性,求出最小时的n值作答.
【详解】数列中,,则,而,
于是当时,,即,当时,,即,
因此当时,数列单调递减,当时,数列单调递增,
所以当且仅当时,最小.
故选:C
18.(2023·北京·北师大实验中学校考模拟预测)数列是无穷项数列,则“存在,且”是“存在最大项”的( )
A.充分且不必要条件 B.必要且不充分条件
C.充要条件 D.既不充分也不必要条件
【答案】D
【分析】根据题意可通过举例特殊数列可知不满足充分性,再由数列可得不满足必要性即可得出结论.
【详解】根据题意可知,若存在,且,
不妨设即数列从第三项起满足,
此时存在满足且,但数列从第三项开始是递增数列,无最大项;
所以充分性不成立;
若存在最大项,不妨设数列,此时的最大项为,且为递减数列;
所以不存在,且,即必要性不成立.
故选:D
19.(2023·全国·高三专题练习)有穷数列共有k项,满足,,且当,时,,则项数k的最大值为______________.
【答案】
【分析】分析数列为有穷数列,且,所以项数最大的项,利用累加法可得即可得解.
【详解】当时,,
因为有穷数列,,,
所以当项数最大时,,则,
,,
将以上各式相加得,
即,
,即,则.
故答案为:
考点五 根据数列的单调性求参数
20.(2023·全国·高三专题练习)若不等式对任意恒成立,则实数的取值范围是( )
A. B. C. D.
【答案】B
【分析】先根据奇偶数对n讨论,再分离参数a,转化函数最值问题即得解.
【详解】(1)当n为偶数时,恒成立,即转化为恒成立,
而数列是递增数列,故时,,故;
(2)当n为奇数时,恒成立,即,转化为恒成立,
而数列是递增数列,n为奇数时,,故;
综上可得a的范围为.
故选:B.
21.(2023·全国·高三专题练习)已知数列满足,.若数列为单调递增数列,则实数的取值范围为______.
【答案】
【分析】若使数列单调递增,则,即,且母函数,所以数列有极限,其值为其不动点(若函数满足,则称是函数的不动点).又在上单调增加,故,所以,下面只需要证明时满足条件即可.
【详解】数列单调递增,则当时, .
当时, ,而在上单调增加,
所以,即,由数学归纳法可得.
当时,因为,所以,即
又,所以,
所以,即
故当时,
此时,而在上单调减少,
所以,即,与题意矛盾.
综上, 的取值范围是
故答案为:
【点睛】注若递推数列单调有界,则母函数在由和不动点为端点所形成的区间范围内单调增加.
22.(2023·全国·高三专题练习)已知实数,通项为的数列是单调递增数列,求的取值范围.
【答案】
【分析】根据分段函数的单调性结合数列的性质求解.
【详解】依题意,可得,即,解得.
23.(2023·全国·高三专题练习)已知数列满足.若对,都有成立,则整数的值可能是( )
A. B. C.0 D.1
【答案】BC
【分析】根据数列以及构造不等式可得对都成立;分别对为奇数和偶数时进行分类讨论即可求得的取值范围并得出结果.
【详解】由可得,
若对,都有成立,即,
整理可得,所以对都成立;
当为奇数时,恒成立,所以,即;
当为偶数时,恒成立,所以,即;
所以的取值范围是,则整数的值可能是.
故选:BC
24.(2023·全国·高三专题练习)数列满足,数列满足,设,且对任意且,有,则实数p的取值范围为____.
【答案】
【分析】推导出是中的较小者,是递减数列,是递增数列,是的最大者,时递增,时递减,由此能求出实数p的取值范围.
【详解】当时,,当时,,∴是中的较小者,
由,∴是递减数列,由,∴是递增数列,
∵,∴是的最大者,时递增,时递减,
∴时, 总成立,当时,成立,,
时, 总成立,当时, 成立,∴,
或,
若,即,∴,
则,∴,,
故,
若,即,∴,
∴,那么,即,
∴,
故,
综上,,实数p的取值范围为.
故答案为:.
考点六 数列周期性的应用
25.(2023·全国·高三专题练习)设数列满足,且,则______.
【答案】
【分析】根据给定的递推公式,求出数列的周期即可计算作答.
【详解】,,显然,否则,矛盾,
则,于是,
因此是周期为4的周期数列,所以.
故答案为:
26.(2023·全国·高三专题练习)数列满足,判断数列的周期性.
【答案】周期为2.
【分析】通过递推公式列举出数列的项,进而发现周期,然后再进行证明即可.
【详解】因为,所以,,则猜想该数列的周期为2,
下面进行证明:
根据题意,,
于是数列的周期为2.
27.(2023·青海海东·统考模拟预测)若数列满足,则( )
A.2 B. C. D.
【答案】B
【分析】利用数列的周期性即可求得的值.
【详解】因为,所以.又因为,
所以,
所以是周期为4的数列,故.
故选:B
28.(2023·河北·统考模拟预测)若数列满足,,则________.
【答案】/
【分析】根据数列递推式求出数列的前面几项,确定数列的周期性,即可求得答案.
【详解】由题意知,,故,
,故,
同理,
由此可知数列为周期性数列,每3项为一个周期,
故,
故答案为:
29.(2023·全国·高三专题练习)已知数列满足,,,是的前n项的和,则等于( )
A.2b B.2a C. D.
【答案】B
【分析】通过前几项找出规律,可得到数列是周期为的周期数列,进而计算出答案
【详解】
∴数列是周期为的周期数列,
且
,
故选:B
30.(2023·河北·统考模拟预测)已知数列的前项和为,且,,,则( )
A. B.2 C.1011 D.2022
【答案】C
【分析】根据已知的递推关系式求得数列的周期,进而求解结论.
【详解】解:数列的前项和为,且,,,,
,即,
,
,
,
.
可得数列是周期为3的数列,且前三项为:2,,,
则,
故选:C.
考点七 数列的新定义问题
31.(2023春·贵州·高三校联考期中)设数列的前n项和为,若,则称数列是数列的“均值数列”.已知数列是数列的“均值数列”,且,则的最小值是______
【答案】
【分析】根据递推公式先求出 的通项公式,再根据 的单调性求解.
【详解】由题意可得.则.当时,,所以,
当时,满足上式,则;
因为 ,所以当时, ,
则,当时,,当 时,,则 是单调递增的,
故的最小值是;
故答案为: .
32.(2023·全国·高三专题练习)在一个数列中,如果每一项与它的后一项的和为同一个常数,那么这个数列称为等和数列,这个常数称为该数列的公和.已知数列是等和数列,且,,则这个数列的前2022项的和为________.
【答案】6066
【分析】写成的通项公式,求出公和,再分组求和.
【详解】设等和数列的公和为m.
因为,所以,,,,…,
所以,
又,所以,
所以.
故答案为:6066
33.(2023·全国·高三专题练习)意大利数学家斐波那契,以兔子繁殖为例,引入“兔子数列”,,,,,,,,…,在实际生活中很多花朵的瓣数恰是斐波那契数列中的数,斐波那契数列在物理化学等领域也有着广泛的应用.已知斐波那契数列满足:,,,若,则等于( )
A. B. C. D.
【答案】A
【分析】由数列的递推关系计算即可.
【详解】由得:
,
,即.
故选:A.
34.(2023·湖北武汉·统考模拟预测)将按照某种顺序排成一列得到数列,对任意,如果,那么称数对构成数列的一个逆序对.若,则恰有2个逆序对的数列的个数为( )
A.4 B.5 C.6 D.7
【答案】B
【分析】根据逆序对的定义,分数列的第一个数为,数列的第二个数为,数列的第三个数为,数列的第四个数为,四种情况讨论即可.
【详解】若,则,
由构成的逆序对有,
若数列的第一个数为,则至少有个逆序对,
若数列的第二个数为,
则恰有2个逆序对的数列为,
若数列的第三个数为,
则恰有2个逆序对的数列为或,
若数列的第四个数为,
则恰有2个逆序对的数列为,
综上恰有2个逆序对的数列的个数为个.
故选:B.
相关试卷
这是一份考点28 数列的概念与性质7种常见考法归类-备战2024年高考数学一轮题型归纳与解题策略(新高考地区专用)(原卷版),共11页。试卷主要包含了根据规律填写数列中的某项,由前n项归纳数列的通项公式,判断数列的增减性,确定数列的最大项,根据数列的单调性求参数,数列周期性的应用,数列的新定义问题等内容,欢迎下载使用。
这是一份备战2024届高中数学一轮题型归纳与解题策略(新高考地区专用)考点28 数列的概念与性质7种常见考法归类(含答案),共25页。试卷主要包含了根据规律填写数列中的某项,由前n项归纳数列的通项公式,判断数列的增减性,确定数列的最大项,根据数列的单调性求参数,数列周期性的应用,数列的新定义问题等内容,欢迎下载使用。
这是一份考点32 数列求和8种常见考法归类(解析版),文件包含考点32数列求和8种常见考法归类解析版docx、考点32数列求和8种常见考法归类原卷版docx等2份试卷配套教学资源,其中试卷共124页, 欢迎下载使用。

