备战2024届高中数学一轮题型归纳与解题策略(新高考地区专用)考点28 数列的概念与性质7种常见考法归类(含答案)
展开
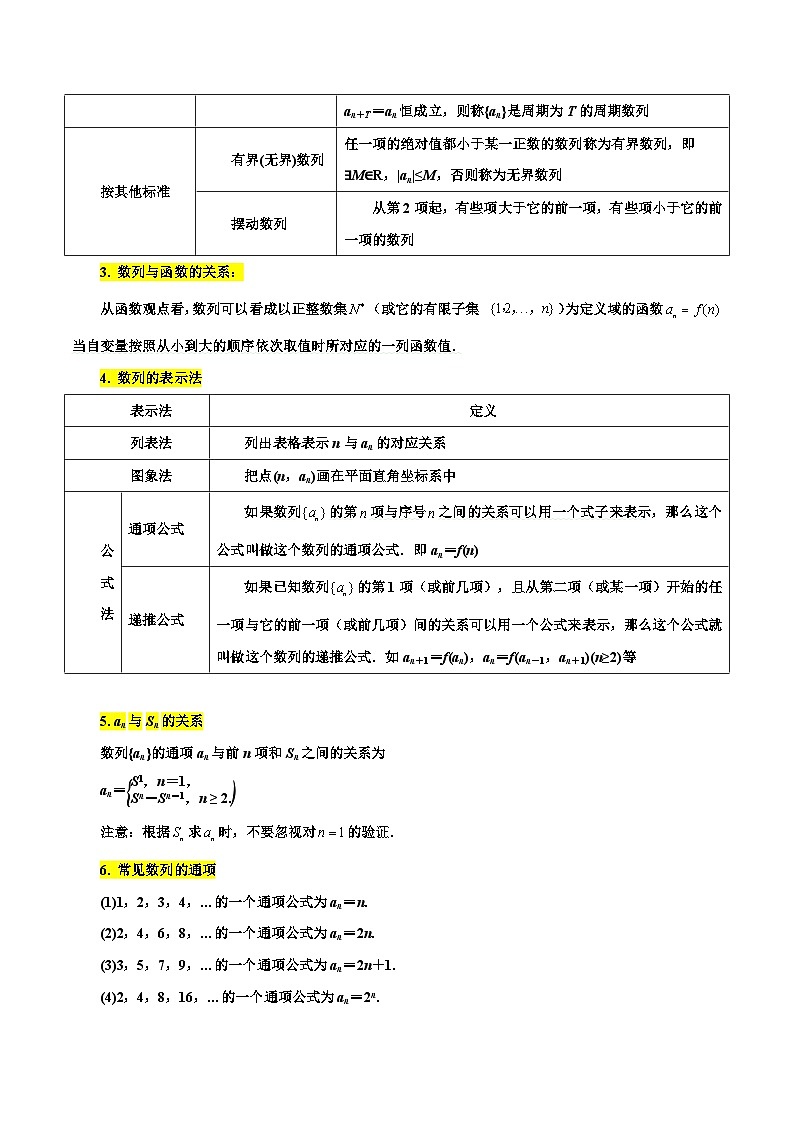
这是一份备战2024届高中数学一轮题型归纳与解题策略(新高考地区专用)考点28 数列的概念与性质7种常见考法归类(含答案),共25页。试卷主要包含了根据规律填写数列中的某项,由前n项归纳数列的通项公式,判断数列的增减性,确定数列的最大项,根据数列的单调性求参数,数列周期性的应用,数列的新定义问题等内容,欢迎下载使用。
考点28 数列的概念与性质7种常见考法归类
考点一 根据规律填写数列中的某项
考点二 由前n项归纳数列的通项公式
考点三 判断数列的增减性
考点四 确定数列的最大(小)项
考点五 根据数列的单调性求参数
考点六 数列周期性的应用
考点七 数列的新定义问题
1. 数列的概念
概念
含义
数列
按照确定的顺序排列的一列数称为数列
数列的项
数列中的每一个数叫做这个数列的项,其中第1项也叫首项
通项公式
如果数列{an}的第n项an与它的序号n之间的对应关系可以用一个式子来表示,那么这个式子叫做这个数列的通项公式
前n项和
数列{an}从第1项起到第n项止的各项之和,称为数列{an}的前n项和,记作Sn
2. 数列的分类
分类标准
类型
含义
按项数
有穷数列
项数有限的数列
无穷数列
项数无限的数列
按项的
变化趋势
递增数列
从第2项起,每一项都大于它的前一项的数列,即恒有
an+1>an(n∈N*)
递减数列
从第2项起,每一项都小于它的前一项的数列,即恒有
an+10⇔数列{an}是单调递增数列;an+1-an0或an0时,>1⇔数列{an}是单调递增数列;
相关试卷
这是一份考点13 函数与方程11种常见考法归类-备战高考数学一轮题型归纳与解题策略(新高考地区专用),文件包含考点13函数与方程11种常见考法归类原卷版docx、考点13函数与方程11种常见考法归类解析版docx等2份试卷配套教学资源,其中试卷共76页, 欢迎下载使用。
这是一份考点12 函数的图象9种常见考法归类-备战高考数学一轮题型归纳与解题策略(新高考地区专用),文件包含考点12函数的图象9种常见考法归类原卷版docx、考点12函数的图象9种常见考法归类解析版docx等2份试卷配套教学资源,其中试卷共62页, 欢迎下载使用。
这是一份考点28 数列的概念与性质7种常见考法归类-备战2024年高考数学一轮题型归纳与解题策略(新高考地区专用)(原卷版),共11页。试卷主要包含了根据规律填写数列中的某项,由前n项归纳数列的通项公式,判断数列的增减性,确定数列的最大项,根据数列的单调性求参数,数列周期性的应用,数列的新定义问题等内容,欢迎下载使用。

