历史选择性必修1 国家制度与社会治理第二单元 官员的选拔与管理第5课 中国古代官员的选拔与管理当堂检测题
展开第5课 中国古代官员的选拔与管理
基础过关练
题组一 秦汉至魏晋南北朝时期的官员选拔与管理
1.(2022安徽江淮名校月考)《史记》载:“(蒙)恬大父蒙骜,自齐事秦昭王,官至上卿……(秦)始皇二十六年,蒙恬因家世得为秦将。”这反映了秦代( )
A.普遍实行禅让制
B.世官制影响犹在
C.依军功大小授官
D.察举制已经形成
2.(2022山西大同期中)秦朝博士官地位十分尊崇,“朝贺位次中都官,师称先生”,但其秩比(俸禄)六百石,在朝官中属于较低的官吏。博士官秩比较低的主要原因最有可能是 ( )
A.焚书坑儒的推行
B.军功爵制的贯彻
C.士阶层逐步崛起
D.法家思想受重用
3.汉宣帝诏云:“其令郡国举孝弟(悌)、有行义闻于乡里者各一人。”“行义闻于乡里者”就是指在郡国乡里受到舆论好评的人。这说明了汉代察举制( )
A.有利于激发官民的责任感
B.重视乡论与德行的考察
C.存在地方独揽选官的现象
D.孝廉成为选官唯一标准
4.(2022内蒙古通辽月考)有人抨击西晋社会风气时说:“世家子弟不劳而获者多矣,几为酒囊饭袋之徒,一好清谈玄学,一好声色犬马,执其政而不理政,荼毒深远,祸害匪浅。”导致该风气形成的制度因素是( )
A.郡国并行制的异化
B.三公九卿制的实施
C.八股取士制的创立
D.九品中正制的盛行
5.“地方官于年终将境内户口、赋税、盗贼、狱讼等项编造计簿,遣吏逐级上报,奏呈朝廷,借资考绩,称为上计。”这一制度( )
A.提供了评定政绩的依据
B.保证中央控制地方财政
C.促使中央集权制度形成
D.避免了地方官弄虚作假
6.(2022安徽九师联盟联考)西汉刺史秩仅六百石,却“奉诏六条察州”,监察秩二千石的郡国守、相乃至诸侯王。有评论者认为,这样可以使得“官轻则爱惜身家之念轻,权重则整饬吏治之威重”。这体现出西汉刺史制度的显著特点是( )
A.内容丰富,体系完备
B.以小监大,以卑察尊
C.地位独立,专权跋扈
D.分工合作,职责明确
题组二 隋唐至两宋时期的官员选拔与管理
7.钱穆在《国史新论》中写道:“自经此项制度推行日久,平民社会,穷苦子弟,栖身僧寺,十年寒窗,也可跃登上第。”材料中所说的这项制度指的是( )
A.世官制 B.察举制
C.九品中正制 D.科举制
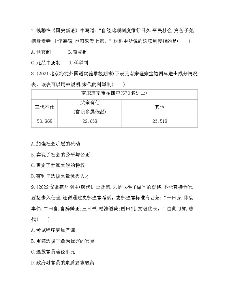
8.(2021北京海淀外国语实验学校期末)下表为南宋理宗宝祐四年进士成分情况表。该表可以用来说明,宋代的科举制( )
南宋理宗宝祐四年(570名进士) | ||
三代不仕 | 父亲有仕 (官职多属低品) | 其他 |
53.86% | 22.63% | 23.51% |
A.加强社会阶层的流动
B.实现了社会的公平与公正
C.否定了世家大族的特权
D.有利于选拔大量优秀人才
9.(2022安徽亳州期中)唐代进士及第,只是取得了做官的资格,不能直接为官,要想步入仕途,还得通过吏部选官考试。吏部选官标准有四条:“一曰身,体貌丰伟;二曰言,言辞辩正;三曰书,楷法遒美;四曰判,文理优长。”由此可知,唐代( )
A.考试程序更加严谨
B.吏部选拔了最为优秀的官吏
C.选拔官员途径多元
D.政府对官员的素质要求较高
10.(2022山东菏泽期中)宋代实现了“台谏合一”,御史台的官员和谏议大臣动辄联合弹劾宰相及百官,宰相也惧其三分。皇帝则将“台谏合一”视为“禁止大臣使不得自放之术”,可以“折奸臣之萌”。据此可知,宋代“台谏合一”( )
A.提高了谏议大臣对皇帝的监察意识
B.加强了对官员社会舆论的监督
C.弱化了中央对地方官员的监督
D.便利了皇帝对官僚群体的控制
题组三 元明清时期的官员选拔与管理
11.元朝共举行科举考试17次,只设进士一科,后16次登科进士有1 135人,但进士分配名额极不公平,蒙古、色目、汉人的人口数相差悬殊,但名额却一样。据此可推知,元朝的科举制度在客观上有利于( )
A.戏曲艺术的发展 B.民族凝聚力增强
C.科举制度的完善 D.中央集权的强化
12.明代乡试、会试头场考八股文,八股文以“四书”“五经”中的文句做题目,只能依照题意阐述其中的义理。措词要用古人语气,即所谓代圣贤立言。结构有一定程式,字数有一定限制,句法要求对偶。由此可知,八股取士( )
A.便于选拔有真知灼见的人才
B.有益于社会重学风气的形成
C.束缚和禁锢了读书人的思想
D.有利于保障考试的公平公正
13.(2022山东青岛期中)明代丘濬在《大学衍义补》中记述:“备书其在任行事、功绩……凡有三等,一曰称、二曰平常、三曰不称。既书之,引奏取旨令复职,六年再考亦如之。九年通考……以定其升降之等。”此处表述的制度是( )
A.上计制 B.考察制
C.考满制 D.考课制
14.(2022山东寿光月考)明朝时,吏部任用官员要由科道官监察;户部对财政的管理,六科有审核权;刑部及大理寺的司法审判过程也要受到督察员的监察,而且作为监察机构的都察院被列为“三法司”之一。这说明明朝( )
A.监察范围较为广泛
B.重用法外监察组织
C.法律具有至上权威
D.监察权超越行政权
能力提升练
题组一 中国古代的选官制度
1.战国时魏国最早提出“食有劳而禄有功”,不再以“亲、故”而是以“功劳”作为赏赐的标准,此后各国相继效仿并不断推陈出新。由此产生的影响是( )
A.贵族竞相追逐利禄
B.世卿世禄制度日益瓦解
C.官僚政治得以确立
D.分封制得到进一步发展
2.(2021安徽合肥九中月考)河南尹田歆的外甥王谌,以知人出名。田歆对他说:“今当举六孝廉,多得贵戚书命,不宜相违,欲自用一名士,以报国家,尔助我求之。”这体现了( )
A.地方无选官权
B.选拔官吏以品评为主
C.察举制的弊端
D.自上而下的选官方式
3.察举制、九品中正制大体可归荐举之列。从理论上说,荐举制是一种合理的官僚选拔制度,但是,察举制与九品中正制不约而同地走向了其初衷的反面,其中的原因是它们( )
A.都将选官范围定为世家子弟
B.都对荐举者缺乏有效的约束
C.都把才德具体化,难以操作
D.都把选官标准定为考试成绩
4.《晋书》记载:“魏氏承颠覆之运,起丧乱之后,人士流移,考详无地,故立九品之制,粗且为一时选用之本耳。其始造也,乡邑清议,不拘爵位,褒贬所加,足为劝励,犹有乡论余风。”从中可知九品中正制的创立( )
A.旨在保护士族贵族特权
B.促进社会阶层间的流动
C.消除了察举制度的弊端
D.兼顾了新环境与旧传统
5.(2022山东济南月考)有学者指出,随着科举制的推行,原来统治乡村世界的精英发生了变化,从原来的对门第的看重,过渡到对文化的看重……读书人学诗的越来越多,书成为一种商品……能作诗的人即使没有官位在乡村也能得到尊重。这表明科举制( )
A.使诗歌在全国走向全面繁荣
B.冲击了乡村的门阀政治根基
C.改造了乡村的文化结构
D.加强了中央对思想的控制
6.陈茂同先生认为“从形式而言,八股文也有其特殊的功能”,一是防止作弊,二是……考官易于评审,三是更能考验出考生的文字功底。如果仅从考试的角度来说,八股文的出现一定程度上是( )
A.公平取士和选拔真才矛盾的产物
B.封建专制与士人自由斗争的产物
C.自然经济与商品经济对抗的产物
D.传统儒学和程朱理学妥协的产物
题组二 中国古代官员的考核与监察
7.(2022广东湛江月考)秦汉地方长官每年定期派计吏向中央汇报本地情况,相关文书称为“计簿”,其中内容包括户口、垦田、赋役、治安和自然灾害等。经考核后,便可根据考核结果对各级官吏予以黜陟赏罚。秦汉时期的这一做法( )
A.促进了农村土地开发
B.增加了政府财政收入
C.提升了国家治理能力
D.削弱了地方经济实力
8.(2021广东湛江二十一中期末)宋仁宗时,以“宰相自用台官,则宰相过失无敢言者矣”为理由,收回了宰相对台谏官的举荐权,使监察官的监察对象扩大到包括宰相在内的公卿百官。宋仁宗此举( )
A.使监察权得以超越行政权
B.加强了中央集权
C.有利于监察机构行使职权
D.提高了行政效率
9.(2022福建三明一中月考)宋真宗时期,规定文武官职满三年,给予磨勘迁秩。但是,在实际执行中,一般官员只要在任上没有过失,大都予以升迁,缺乏优胜劣汰的考核机制。磨勘迁秩导致( )
A.专制皇权不断强化
B.中央集权遭到削弱
C.冗官现象日益严重
D.科举制度逐渐废弛
10.(2022山东邹城月考)给事中本来是言谏官,掌侍从规谏,无弹劾监察之职。宋朝之后,给事中开始拥有监察功能。明朝六科给事中职能进一步变化,转为监察官员,成为钳制六部的独立机构。给事中职能的变化 ( )
A.推动了权力中枢的异化
B.保证了中央决策的正确
C.促进了监察程序的规范
D.抑制了宰相权力的膨胀
题组三 综合题组
11.阅读材料,完成下列要求。
材料 中国古代选官制度演化简表
时期 | 选官制 | 办法 | 选官权 |
夏、商、 西周 | 世卿 世禄制 | 亲贵合一、 世代相传 | 奴隶主、 贵族 |
春秋战 国、秦 | 封爵制、 军功制 | 养士、军 功、客卿 | 国君、 贵族 |
汉代 | 察举制 | 考察人才、 举荐任官 | 地方官 |
魏晋 南北朝 | 九品中 正制 | 品第士人, 按品授官 | 中正官 |
隋代到 清光绪 | 科举制 | 分科考试、以成 绩优劣定取舍 | 朝廷 |
从上述材料提取一个有关中国古代选官制度演变的信息,并结合所学知识进行说明。
答案与分层梯度式解析
基础过关练
1.B | 2.B | 3.B | 4.D | 5.A | 6.B | 7.D |
8.A | 9.D | 10.D | 11.A | 12.C | 13.C | 14.A |
1.B 材料大意为蒙恬的祖父蒙骜从齐国到秦国去侍奉秦昭襄王,做了大官,蒙恬凭借家世成为将军,说明世官制影响犹在,B项正确。
2.B 综合材料信息和所学可知,秦朝博士官秩比较低与秦国自商鞅变法以来的选官制度密切相关,博士官多为学识渊博的学者,无法通过建立军功来提高秩比,故B项正确。
3.B 汉宣帝的诏令表明察举制的选拔标准之一是“在郡国乡里受到舆论好评”,体现了该制度重视乡论与德行的考察,故选B项。
4.D 材料抨击西晋的世家子弟腐朽至极。结合所学可知,导致该风气形成的制度因素是九品中正制的盛行。九品中正制下,豪门望族拥有特权,享受高官厚禄,工作清闲,崇尚清谈,不学无术,危害无穷,D项正确。
5.A 材料表明地方官于年终将境内户口、赋税、盗贼、狱讼等情况编造计簿,逐级上报至朝廷,朝廷据此评定地方行政长官的政绩,故A项正确。
6.B 根据材料及所学可知,西汉刺史制度一方面可以使刺史手握“以卑察尊”的权力,竭尽全力去纠劾;另一方面,刺史秩低位卑又易于为皇权所控制,以防止他们干预地方行政,避免背离监察的初衷,故选B项。
7.D 根据所学知识可知,科举制下考生自由投考,没有身份限制,朝廷录取主要看考生成绩,与材料中的描述一致,因此这一制度是科举制,故D项正确。
8.A 从材料中的进士成分比重来看,三代不仕的家庭背景出身的进士占据53.86%,说明科举制推动了社会阶层的流动,A正确;科举制并未真正实现社会的公平与公正,B排除;C、D均与材料主旨不符,排除。
9.D 据材料“一曰身,体貌丰伟;二曰言,言辞辩正;三曰书,楷法遒美;四曰判,文理优长”等信息可知,在科举考试之后,唐代还有吏部选官考试,吏部选官考试重视应试者的仪表气质、语言表达、书法、文字表达等方面的能力,这说明唐代注重官员的综合素养,对官员的基本素质要求很高,D项正确。
10.D 材料体现的是皇帝利用“台谏合一”的政策来强化对官僚群体的监督,D项正确;材料未涉及对官员社会舆论的监督,排除B项。
11.A 据题意可知,元朝科举制的进士名额根据民族分配,其中汉族人口基数大,其进士名额却并没有增多,导致许多汉族士人无法进入仕途,转而醉心文艺,客观上推动了当时戏曲艺术的发展,故选A。
12.C 从材料可以看出,八股文在内容和形式上都有严格的规定,比较死板,禁锢了读书人的思想,C项正确。
13.C 材料反映的是明代通过考核决定官员等次升降,这体现的是明代的考满制,C正确;上计制度是中央政府用来对地方政府实行财政监督和政绩考课的制度,是秦汉官员的主要考核办法,排除A;考课制是清代实行的,排除D。
14.A 从材料可以看出,明朝在官员的任用、财政的管理、司法审判等方面都要进行监察,说明明朝监察范围较为广泛,A正确。
能力提升练
1.B | 2.C | 3.B | 4.D | 5.C |
6.A | 7.C | 8.C | 9.C | 10.A |
1.B 根据“不再以‘亲、故’而是以‘功劳’作为赏赐的标准”可知,赏赐不再注重血缘因素,而是以功劳为依据,这破坏了以宗法血缘关系为基础的世卿世禄制度,B项正确;官僚政治在秦朝时确立,排除C项;分封制是以宗法血缘关系为基础的,材料反映的是赏赐不再注重血缘因素,排除D项。
知识拓展 卿是古代高级官吏的称呼。世卿就是天子或诸侯国君之下的贵族,世世代代、父死子继,连任卿这样的高官。禄是官吏所得的享受财物。世禄就是官吏们世世代代、父死子继,享有所封的土地及其赋税收入。世卿世禄制是周代统治者为笼络亲属、功臣,使他们世代享有特权而实施的制度。
2.C 据材料“多得贵戚书命,不宜相违”可知,察举制下可能会出现任人唯势的现象,说明察举制存在弊端,故C正确。察举制下推举官员的权力在地方,排除A;察举制是自下而上的选官方式,排除D。
3.B 无论是察举制还是九品中正制,选拔权都掌握在地方长官或世家大族手中,因为对荐举者没有合理有效的约束,所以这两种制度都走向了其初衷的反面,B项正确。察举制的选拔范围不仅仅是世家子弟,A项错误;九品中正制的选官依据主要是门第,C项错误;以考试成绩作为选官标准的是科举制,材料未涉及,D项错误。
4.D 依据材料可知,曹魏时期战乱频繁,大量人才因为战争流离失所,不知所踪,在这种情况下推行九品中正制,说明九品中正制适应了该时期局势的需要,同时,该制度“犹有乡论余风”,兼顾前代传统,因此九品中正制的创立兼顾了新环境与旧传统,故D项正确;依据材料“乡邑清议,不拘爵位”可知九品中正制创立之初并非旨在保护士族贵族特权,故排除A项;九品中正制后期被世家大族所控制,完全以家世来定品级,造成“上品无寒门,下品无势族”的局面,不利于社会阶层间的流动,故排除B项。
5.C 根据材料可知,科举制使得统治乡村的社会精英由原来的看重门第向看重文化转变,乡村的文化结构发生了改变,故C正确;只有部分读书人能作诗,诗歌并没有在全国走向全面繁荣,故A错误;材料并没有涉及门阀政治的衰落,故B错误;材料体现的是读书人的主动学诗,而不是中央对思想的控制,故D错误。
6.A 材料强调了八股文的公平取士和易于评审的特殊功能,减少了标准不一等人为干预风险,但过分死板的形式严重制约了考生的自我发挥,A正确;“斗争”在材料中并未体现,排除B;题干设问强调的是考试角度,而非经济角度和思想角度,排除C、D。
7.C 根据材料可知秦汉地方长官定期向中央汇报地方情况,上计考核的结果是官员黜陟赏罚的依据,此举可以提高国家治理能力,故选C;材料体现的只是汇报地方情况,并不能增加政府收入,排除B;中央对地方的监管并不会削弱地方的经济实力,排除D。
8.C 由材料“使监察官的监察对象扩大到包括宰相在内的公卿百官”可知,宋仁宗的举措有利于监察机构行使职权,故选C项;监察官监察宰相是对监察权的正常行使,不能说明监察权超越行政权,排除A项;材料举措加强的是君主专制,不是中央集权,排除B项;监察对象的扩大与行政效率没有直接关系,排除D项。
9.C 材料反映的是宋真宗时期的官员缺乏优胜劣汰的考核机制,这不利于官僚机构的精简,容易导致冗官问题的出现,C正确;材料与专制皇权的强化和中央集权无关,A、B排除;宋朝时期科举制进一步完善,D排除。
10.A 给事中原本是言谏官,掌侍从规谏,负责规劝皇帝,但是宋代之后逐渐成为监察官员,明代成为钳制六部的独立机构,这种职能上的转变体现了皇权的强化,推动了权力中枢的异化,A正确;“保证”说法绝对,排除B;材料未涉及监察程序,排除C;明代废除了宰相,排除D。
11.答案 示例
提取信息:中国古代选官标准逐渐趋向公平公正。
说明:夏、商、西周的选官制度是以血缘为标准,到春秋战国和秦代时期开始被打破;汉代的察举制则以道德学问为标准;魏晋南北朝的九品中正制以家世门第为主要标准;隋唐时期创立了科举制度,以考试成绩为依据,以学识才能为标准选拔人才。
所以,中国古代选官标准从血缘、门第逐渐发展到才学,使得选官越来越制度化,越来越趋于公平公正。
解析 本题为开放性试题。材料中中国古代选官制度由世官制到科举制的演变,反映出中国古代选官制度不断变化,体现出其公平公正性逐步加强的特点。因此可提取信息:中国古代选官标准逐渐趋向公平公正。阐述需要结合所学中国古代历朝历代选官制度的特点进行分析说明,最后总结升华。
高中历史人教统编版选择性必修1 国家制度与社会治理第5课 中国古代官员的选拔与管理测试题: 这是一份高中历史人教统编版选择性必修1 国家制度与社会治理第5课 中国古代官员的选拔与管理测试题,共5页。试卷主要包含了选择题,非选择题等内容,欢迎下载使用。
高中历史人教统编版选择性必修1 国家制度与社会治理第5课 中国古代官员的选拔与管理综合训练题: 这是一份高中历史人教统编版选择性必修1 国家制度与社会治理第5课 中国古代官员的选拔与管理综合训练题,共8页。试卷主要包含了基础巩固,能力提升等内容,欢迎下载使用。
历史选择性必修1 国家制度与社会治理第5课 中国古代官员的选拔与管理巩固练习: 这是一份历史选择性必修1 国家制度与社会治理第5课 中国古代官员的选拔与管理巩固练习,共7页。试卷主要包含了素养达标,能力提升等内容,欢迎下载使用。

