北师大版六年级上册2 分数的混合运算(二)说课ppt课件
展开北师六上第二单元《分数混合运算》 第5课时 分数混合运算(三)(1) | |||
课题 | 分数混合运算(三) | 课型 | 新授课 |
教材分析 | 这是数学北师大版六年级上册第二单元的内容,分数混合运算(三)的第一课时。《分数混合运算(三)》属于课程标准中《数与代数》领域。《数与代数》领域在本学段的要求是:学生将进一步学习整数、分数、小数和百分数及其有关运算,进一步发展数感,会用画图方法分析并解决问题,积累解决问题的经验,获得解决现实生活中简单问题的能力。 所以我们在教学时,应通过解决问题进一步培养学生的数感,增进学生对运算意义的理解;使学生经历从实际问题中抽象出数量关系并运用所学知识解决问题的过程;避免复杂的运算,避免将运算与应用割裂开来,避免对应用题进行机械的程式化训练。 同时本节内容还要求学生会用方程表达分数混合运算问题中的等量关系,并解决相应的实际问题,发展分析和解决问题的能力。进一步培养学生对解题结果进行检验和解释的习惯。 | ||
学情分析 | 本课是在学生学习了《分数混合运算(一)(二)》的基础上开始学习的,学生已经基本上掌握了较复杂的分数问题的解决方法,能找到基准量,理清题里的等量关系,有一定的用线段图来分析两个数量之间关系的能力。学生将在课堂上复习旧知接触新知识的时候,感到学习新知的必要性,并会引起他们认知上的冲突,使学生主动在探索活动中寻找解决问题的办法。学生掌握好这部分内容,能为他们进一步探究分数混合运算打下良好的基础。 | ||
教学策略 |
| ||
教学内容 | 北师大版六年级上册 教科书第27页 | ||
教学目标 | 1、会用方程表达分数混合运算问题中的等量关系,并解决相应的实际问题,发展分析和解决问题的能力。 2、进一步培养对解题结果进行检验和解释的习惯。 3、增强学生对生活的关注,提高学习兴趣,主动解决实际问题的意识。 | ||
教学重点 | 利用方程解决与分数运算有关的实际问题,渗透数形结合的数学思想和方法。 | ||
教学难点 | 会用方程表达分数混合运算问题中的等量关系,并解决相应的实际问题,发展分析和解决问题的能力。 | ||
教学准备 | 多媒体课件 | ||
课时安排 | 1课时 | ||
教学环节 | 导学案 | ||
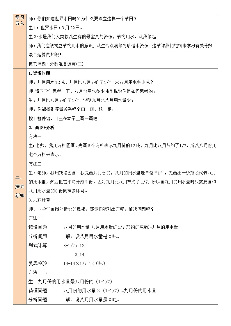
一、 复习导入 |
师:你们知道世界水日吗?为什么要设立这样一个节日? 生1:世界水日:3月22日。 生2:水是我们人类赖以生存的最宝贵的资源,节约用水,从我做起。 师:我们应该树立节约用水的意识,从生活点滴做到珍惜水资源。这节课我们继续来学习有关分数混合运算的知识! 板书课题:分数混合运算(三) | ||
二、 探究新知 | 1.读懂问题 师:九月用水12吨,九月比八月节约了1/7,求八月用水多少吨? 师:请同学们思考一下,八月份用水多少吨?说说你是如何思考的。 生:九月比八月节约了1/7,说明九月比八月用水量少。 师:你能找到等量关系吗?画一画,想一想。 按下暂停键,自己在本子上画一画吧 2. 画图+分析 方法一: 生:老师,我用方格图画,先画6个方格表示九月份的12吨,九月比八月节约了1/7,所以八月份用七个方格来表示。 方法二: 生:老师,我用线段图画。我先画八月份的,八月的用水量是单位“1”,先画出一条线段代表八月的用水量,然后把它平均分成7份,因为九月比八月节约了1/7,所以画九月的用水量时只需要画和八月用水量的6份同样多即可。
师:同学们画图分析说的真棒,那你们能列出方程,解决问题吗? 方法一: 读懂问题 八月的用水量-八月用水量的1/7(节约的吨数)=九月的用水量 分析问题 解:设八月用水量是X吨。 列式计算 X-1/7x=12 X=14 反思检验 14-14×1/7=12(吨) 方法二 : 生:九月份的用水量是八月份的(1-1/7) 读懂问题 八月份的用水量×(1-1/7)=九月份的用水量 分析问题 解:设八月用水量是X吨。 列式计算 (1-1/7) X=12 6/7X=12 X=14 反思检验 14×(1-1/7)=12(吨)
师:同学们的思路非常清晰,我们现在来归纳一下吧。 用方程解答有关“已知比一个数多(少)几分之几的数是多少,求这个数”的实际问题时,先根据含有分率的那句话找出单位“1”,设单位“1”为x,列出等量关系式,列方程解答,代入答案计算进行检验。
| ||
三、达标检测 | 师:同学们学习了刚才的知识,掌握的怎么样呢?我来考考你,做几道习题来检测一下吧!
| ||
四、课堂小结 | 师:通过本节课的学习,你有什么收获呢? 1.计算分数应用题一定要知道单位“1”是哪个量。 2.解决分数应用题,利用画图的方法能够比较容易找到等量关系。 3.用方程解决分数应用题是比较好的方法。 4.解决分数应用题,要结合具体问题灵活思考。 | ||
五、课后作业 | 同学们请完成练习册本课时的习题哦! | ||
六、教学板书 | 分数混合运算(三) 板书设计: 分数混合运算(三) 读懂问题 八月用水量-八月用水量的1/7=九月用水量; 分析问题 解:设八月用水量是X吨。 列式计算 X-1/7x=12 X=14 反思检验 14-14*1/7=12(吨)
读懂问题 八月份用水量的(1-1/7)=九月份用水量 分析问题 解:设八月用水量是X吨。 列式计算 X-(1-1/7)=12 X=14 反思检验 14-(1-1/7)=12(吨) 答:八月用水量是14吨。 | ||
七、教学反思 | 本节课的教学内容是北师大版六年上第二单元分数混合运算三。让学生在已有列方程解应用题的经验基础上,在解答较复杂的应用题中,探索解题思路。 优点:在本课的“画一画直观图,试着写出题里的等量关系”环节中,学生大胆设想、积极思考讨论,用线段图展示自己对题意的理解,从实际效果来看,不同的学生就有不同的思考方式和解决方法,学生的个性学习发挥的淋漓尽致。 不足:本课教师教的重点和学生学的重点,不在于“解”,而在于“学解”。也就是说,要让学生经历寻找实际问题中数量之间的相等关系并列方程解答的全过程。 解决措施:学生在五年级学习方程解应用题时,就对找题中简单的等量关系式比较熟练。但是,对于分数应用题特别是这种稍复杂的应用题,就中差生来说,理解起来是比较困难。所以,在这一环节中,首先学生读懂问题,再尝试画图帮助学生梳理数量关系、分析问题,为学生提供独立思考,独立尝试的空间。其次利用课件一步一步地展示画图的过程,这个展示的过程,再一次的帮助学生将独立思考的过程重现了一遍,既强化了学生的理解,又凸现了题目隐含的数量关系。最后,让学生进行检验,提高答案正确率;但是,对于六年级的学生而言,面临的应用题难度已经比较大了,需要多种知识的综合应用。有时学生拿到题后往往手足无措,所以培养学生良好的审题习惯尤为重要。 | ||
小学数学北师大版六年级上册3 分数的混合运算(三)教学课件ppt: 这是一份小学数学北师大版六年级上册3 分数的混合运算(三)教学课件ppt,共27页。PPT课件主要包含了情景导入,八月份用水多少吨,说说你是如何思考的,九月比八月用水量少,探究新知,方法一,方法二,列出方程解决问题,五年级,六年级等内容,欢迎下载使用。
小学北师大版3 分数的混合运算(三)教学ppt课件: 这是一份小学北师大版3 分数的混合运算(三)教学ppt课件,共27页。PPT课件主要包含了情境导入,探究新知,画示意图分析题意,解设八月用水x吨,画线段图分析题意,答八月用水14吨,达标检测,解设五年级有x人,看图列式计算,一件上衣售价等内容,欢迎下载使用。
北师大版六年级上册2 分数的混合运算(二)教课内容ppt课件: 这是一份北师大版六年级上册2 分数的混合运算(二)教课内容ppt课件,文件包含第6课时分数混合运算三2pptx、第6课时分数混合运算三2docx等2份课件配套教学资源,其中PPT共20页, 欢迎下载使用。

