语文刷子李第2课时教案设计
展开
这是一份语文刷子李第2课时教案设计,共6页。教案主要包含了教学目标,教学重点,教学难点,教学过程,板书设计等内容,欢迎下载使用。
《刷子李》教学设计第2课时【教学目标】1.能结合描写曹小三心理活动的语句,感受刷子李高超的刷墙技艺。2.了解可以通过描写他人的反应表现主要人物的特点。【教学重点】能结合描写曹小三心理活动的语句,感受刷子李高超的刷墙技艺。【教学难点】了解可以通过描写他人的反应表现主要人物的特点。【教学过程】一、课程导入1.字词检测。 jué huó 刷子李的( )是刷浆。他干活必穿一身黑,干完活,身上绝没有一个白 shén shèng qīn fàn点。当曹小三发现刷子李的裤子上有一个白点时,他心中( )不可( ) hōng rán nán kān的形象( )倒塌。他怕刷子李( ),不敢说,也不敢看,可忍不住还要扫一眼。预设:绝活 神圣 侵犯 轰然 难堪 2.回顾交流。引导:回忆上节课的内容,说说作者是如何表现“刷子李”刷墙技艺高超的?(板书课题)预设1:课文以曹小三为观察视角,选择第一天跟随师傅刷墙的所见、所闻、所思来表现“刷子李”刷墙技术的高超,事例典型。预设2:作者抓住了“刷子李”奇异的装束,娴熟的动作,自信的语言,正面描写他高超的刷墙技艺。(板书:刷子李 装束奇特 动作娴熟 语言自信)3.过渡:文章除了对“刷子李”的装束、动作等细节进行正面描写,还花了大量的笔墨描写曹小三这个人物。这是为什么呢?让我们继续探究吧。(板书:曹小三)设计意图:复习导入,通过简要回顾,再次明确正面描写表现人物特点的方法,同时存疑,引入本课内容的学习。二、问题探究合作探究1.探究任务
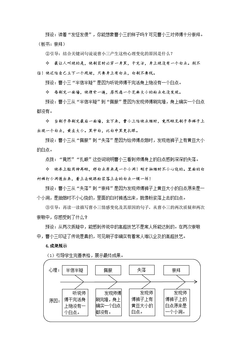
读课文,圈画描写曹小三心理变化的词句,并找一找曹小三产生这些心理变化的原因,完成思维导图。2.探究过程(1)自主研读:自读课文,圈画关键词句,完成思维导图。(2)小组交流:探讨阅读成果,进一步完善思维导图,形成小组结论。(3)派小组代表进行展示,教师相机引导、归纳。3.探究活动(1)自读课文,小组交流,完成思维导图。(2)全班交流,教师相机引导、归纳。①引导:曹小三经历了怎样的心理变化?结合关键词句说一说。 曹小三当然早就听说过师傅那手绝活,一直半信半疑,这回非要亲眼瞧瞧。预设:“半信半疑”这个关键词直接点明了曹小三的心理。(板书:半信半疑) 他真觉得这身黑色的衣服有种神圣不可侵犯的威严。预设:“神圣”是极为崇高、尊贵,庄严而不可亵渎的意思,可见刷子李的形象在曹小三的心目中非常高大,曹小三对师傅十分佩服。(板书:佩服) 完了,师傅露馅儿了,他不是神仙,往日传说中那如山般的形象轰然倒去。预设:“如山般的形象轰然倒去”,曹小三的内心极为失落。(板书:失落) 刷子李瞧着曹小三发怔发傻的模样,笑道:“好好学本事吧!”预设:读着“发怔发傻”,你能想象曹小三的样子吗?可见曹小三对师傅十分崇拜。(板书:崇拜)②引导:结合关键词句说说曹小三产生这些心理变化的原因是什么? 最让人叫绝的是,他刷浆时必穿一身黑,干完活,身上绝没有一个白点。别不信!他还给自己立下一个规矩,只要身上有白点,白刷不要钱。预设:曹小三“半信半疑”是因为听说师傅干完活身上绝没有一个白点。 每刷完一面墙,他搜索一遍,居然连一个芝麻大小的粉点也没发现。预设:曹小三从“半信半疑”到“佩服”是因为发现师傅刷完墙,身上确实一个白点都没有。 当刷子李刷完最后一面墙,坐下来,曹小三给他点烟时,竟然瞧见刷子李裤子上出现一个白点,黄豆大小。黑中白,比白中黑更扎眼。预设:曹小三从“佩服”到“失落”是因为给师傅点烟时,发现他裤子上有黄豆大小的白点。点拨:“竟然”“扎眼”这些词说明曹小三看到师傅身上的白点感到深深的失落。 他凑上脸用神再瞧,那白点原来是一个小洞!刚才抽烟时不小心烧的。里面的白衬裤打小洞透出来,看上去就跟粉浆落上去的白点一模一样!预设:曹小三从“失落”到“崇拜”是因为发现师傅裤子上黄豆大小的白点原来是一个小洞,是抽烟时不小心烧的,里面的白衬裤透出来,就像粉浆落上去的白点。③引导:再读一读描写曹小三情感变化及其原因的句子,从曹小三的两次质疑和两次崇敬中,你感受到了什么?预设:从两次质疑中,能感到传说中的高超技艺不是常人所能达到的。在两次崇敬中,曹小三印证了传说是真的,可见刷子李确实有着常人难以企及的高超技艺。4.成果展示(1)引导学生完善表格,展示最终成果。(2)提问:文章为什么花大量笔墨描写曹小三这个人物?点拨:课文抓住曹小三观察师傅过程中产生的心理变化推动故事发展,一波三折,使读者的心情随着曹小三的心理变化而起伏,增加了文章的可读性。文章多处描写人物曹小三的所见、所感、所思,表现“刷子李”的刷墙技艺高超,这叫侧面描写。作者正是运用正侧面描写相结合的方法,才使得“刷子李”的形象更加鲜明、丰满。(3)播放《刷子李》情境课文(诵读版)节选,让学生带着自己的理解跟着齐读课文,边读边感受刷子李高超的技艺。设计意图:以思维图为支架,引导学生通过提取关键信息,聚焦曹小三的心理变化,领会文章通过他人的反应来侧面表现人物特点的方法,体会其表达效果。三、拓展延伸过渡:在《刷子李》一文中,冯骥才通过正侧面描写相结合凸显了“刷子李”高超的刷墙技艺。《俗世奇人》一书中,《张大力》一文作者又是怎样通过正侧面结合的方法表现人物特点的?我们一起来读一读。张大力侯家后一家卖石材的店铺,叫聚合成。大门口放一把死沉死沉的青石大锁,锁把也是石头的。锁上刻着一行字:凡举起此锁者赏银百两聚合成设这石锁,无非为了证明它的石料都是坚实耐用的好料。可是,自从石锁撂在这儿,没人举起过,甚至没人能叫它稍稍动一动,您说它有多重?好赛它跟地壳连着,除非把地面也举到头上去! 一天,张大力来到侯家后,看见这把锁,也看见上边的字,便俯下身子,使手问一问,轻轻一撼,竟然摇动起来,而且赛摇一个竹篮子。这就招了许多人围上来看。只见他手握锁把,腰一挺劲,大石锁被他轻易地举到空中。胳膊笔直不弯,脸上笑容满面,好赛举着一大把花儿!众人叫好呼好喊好,张大力举着石锁,也不撂下来,直等着聚合成的伙计老板全出来,看清楚了,才将石锁放回原地。老板上来笑嘻嘻说:“原来张老师来了,快请到里头坐坐,喝杯茶!”张大力听了,正色道:“老板,您别跟我弄这套,您的石锁上写着,谁举起它,赏银百两,您就快把钱拿来,我还忙着哪!”谁料聚合成的老板并不理会张大力的话。待张大力说完,他不紧不慢地说道:“张老师,您只瞧见石锁上边的字了,可石锁底下还有一行字,您瞧见了吗?”张大力怔了。刚才只顾高兴,根本没瞧见锁下边还有字。不单他没瞧见,旁人也都没瞧见。张大力脑筋一转,心想别是老板唬他,不想给钱,以为他使过一次劲,二次再举不起来了,于是上去一把又将石锁高高举到头顶上,可抬眼一看,石锁下边还真有一行字,竟然写着:惟张大力举起来不算把这石锁上边和下边的字连起来,就是:凡举起此锁赏银百两,惟张大力举起来不算!众人见了,都笑起来。原来人家早知道惟有他能举起这家伙。而这行字也是人家佩服自己、夸赞自己——张大力当然明白。他扔了石锁,哈哈大笑,扬长而去。 ——选自《俗世奇人》,人民教育出版社预设1:第1至3自然段描写大青石“死沉死沉”的特点,为后文张大力能举起大石锁作铺垫,从侧面体现张大力的力气大。预设2:第4自然段通过正面描写张大力举石锁时的动作、神态,运用夸张的修辞手法表现了他的力气大。预设3:第9至10自然段通过石锁上边、下边的两行字侧面体现张大力的力气大。预设4:第12自然段,通过描写张大力笑着扬长而去,写出他的自信和喜悦,表现他无愧“张大力”这一称呼。设计意图:在学习文章之后,通过阅读链接,帮助学生进一步领会运用正侧面描写相结合表现人物特点的方法,梳理收获,引导学生观察生活,为单元习作做好充分的准备。四、课堂小结小结:同学们,冯骥才在《俗世奇人》序中这样写道:天津卫本是水陆码头,居民五方杂处,性格迥然不同。近百余年来,举凡中华大灾大难,无不首当其冲,因此生出个中怪异人物。《俗世奇人》中还介绍了哪些人物?作者又是如何表现人物特点的?请同学们课后读读这本书。五、布置作业1.熟读课文。2.选做:阅读《俗世奇人》,和同学交流表现人物特点的方法。【板书设计】刷子李冯骥才
相关教案
这是一份人教部编版五年级下册牧场之国第2课时教学设计,共5页。教案主要包含了教学目标,教学重点,教学难点,教学过程,板书设计等内容,欢迎下载使用。
这是一份人教部编版五年级下册刷子李第1课时教学设计,共5页。教案主要包含了教学目标,教学重点,教学难点,教学过程,板书设计等内容,欢迎下载使用。
这是一份小学语文人教部编版五年级下册田忌赛马第2课时教案,共7页。教案主要包含了教学目标,教学重点,教学难点,教学过程,板书设计等内容,欢迎下载使用。

