解密13 直线与圆的方程(讲义)-高考数学二轮复习讲义+分层训练(新高考专用)
展开解密13 直线与圆的方程
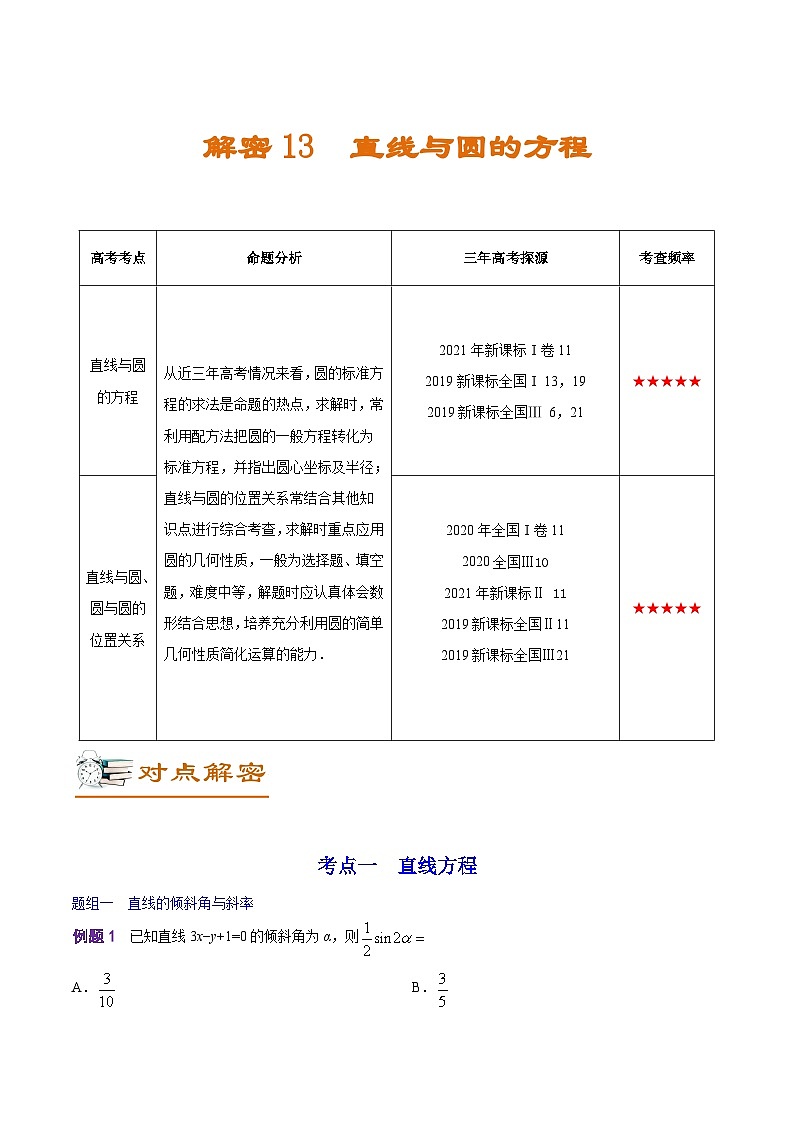
高考考点 | 命题分析 | 三年高考探源 | 考查频率 |
直线与圆的方程 | 从近三年高考情况来看,圆的标准方程的求法是命题的热点,求解时,常利用配方法把圆的一般方程转化为标准方程,并指出圆心坐标及半径;直线与圆的位置关系常结合其他知识点进行综合考查,求解时重点应用圆的几何性质,一般为选择题、填空题,难度中等,解题时应认真体会数形结合思想,培养充分利用圆的简单几何性质简化运算的能力. | 2021年新课标Ⅰ卷11 2019新课标全国Ⅰ 13,19 2019新课标全国Ⅲ 6,21 | ★★★★★ |
直线与圆、圆与圆的位置关系 | 2020年全国Ⅰ卷11 2020全国Ⅲ10 2021年新课标Ⅱ 11 2019新课标全国Ⅱ11 2019新课标全国Ⅲ21
| ★★★★★ |
考点一 直线方程
题组一 直线的倾斜角与斜率
例题1 已知直线3x−y+1=0的倾斜角为α,则
A. B.
C.− D.
【答案】A
【解析】直线3x-y+1=0的倾斜角为α,∴tanα=3,
∴.
故选A.
例题2 已知直线平分圆的周长,且直线不经过第三象限,则直线的倾斜角的取值范围为
A. B.
C. D.
【答案】A
【解析】圆的标准方程为,故直线过圆的圆心,因为直线不经过第三象限,结合图象可知,,.
故选A.
例题3 若点在抛物线上,记抛物线的焦点为,则直线的斜率为
A. B.
C. D.
【答案】C
【解析】将坐标代入抛物线方程得,故焦点坐标,直线的斜率为,故选C.
题组二 直线的方程
例题3 数学家欧拉在1765年提出定理:三角形的外心、重心、垂心依次位于同一直线上,且重心到外心的距离是重心到垂心距离的一半,这条直线被后人称之为三角形的欧拉线.已知的顶点,,,则的欧拉线方程为
A. B.
C. D.
【答案】D
【解析】线段AB的中点为M(1,2),kAB=﹣2,∴线段AB的垂直平分线为:y﹣2=(x﹣1),即x﹣2y+3=0.
∵AC=BC,∴的外心、重心、垂心都位于线段AB的垂直平分线上,因此的欧拉线的方程为:x﹣2y+3=0.
故选D.
例题4 若直线过点,则该直线在轴、轴上的截距之和的最小值为
A.1 B.4
C.2 D.8
【答案】B
【解析】因为直线过点,所以因为直线在轴的截距为,在轴上的截距为,所以直线在轴、轴上的截距之和的最小值为,所以当时取最小值,最小值为,故选B.
☆技巧点拨☆
1.解决直线方程问题,要充分利用数形结合思想,养成边读题边画图分析的习惯.
2.求解直线方程时要考虑斜率不存在的情况.
考点二 直线的位置关系
题组一 垂直与平行的判定
例题1 已知直线的倾斜角为,直线经过,两点,且直线与垂直,则实数的值为
A.─2 B.─3
C.─4 D.─5
【答案】D
【解析】∵,∴,故选D.
例题2 过点且与直线垂直的直线方程为
A. B.
C. D.
【答案】B
【解析】设要求的直线方程为,把点(2,1)代入可得4+3+m=0,解得m=-7.
可得要求的直线方程为.
故选B.
例题3 是直线与直线平行的
A.充分而不必要 B.必要而不充分
C.充要条件 D.既不充分也不必要
【答案】C
【解析】当m=4时,两直线方程分别为:4x+8y+3=0,2x+4y+3=0,满足直线平行;
当m=0时,直线方程分别为:,,两直线不平行;
当3m-4=0,即时,直线方程分别为,2x+y+3=0,两直线不平行;
由直线与直线平行,可知两直线斜率相等,
即,解得m=2或m=4;
当m=2时,两直线重合,故“”是“直线与直线平行”的充要条件.
故选C.
例题4 已知,直线与直线互相垂直,则的最小值为
A.1 B.2
C. D.
【答案】B
【解析】由题知,b>0,且两条直线的斜率存在,因为直线与直线互相垂直,所以,≥2,当且仅当b=1时取等号.
故选B.
☆技巧点拨☆
由两直线平行或垂直求参数的值
在解这类问题时,一定要“前思后想”.“前思”就是在解题前考虑斜率不存在的可能性,是否需要分情况讨论;“后想”就是在解题后,检验答案的正确性,看是否出现增解或漏解.
例题5 当点到直线的距离最大时,的值为
A. B.0
C. D.1
【答案】C
【解析】直线过定点Q(2,1),所以点到直线的距离最大时,PQ垂直该直线,即,故选C.
例题6 若动点A,B分别在直线l1:x+y-7=0和l2:x+y-5=0上移动,则AB的中点M到原点的距离的最小值为
A.3 B.2
C.3 D.4
【答案】A
【解析】依题意知AB的中点M的集合是与直线l1:x+y-7=0和l2:x+y-5=0的距离都相等的直线,
则M到原点的距离的最小值为原点到该直线的距离,
设点M所在直线的方程为l:x+y+m=0,
根据平行线间的距离公式得=⇒|m+7|=|m+5|⇒m=-6,即l:x+y-6=0,
根据点到直线的距离公式,得M到原点的距离的最小值为=3.
考点三 圆的方程
题组一 直接求圆的方程
例题1 一个圆经过以下三个点,,,且圆心在轴上,则圆的标准方程为
A. B.
C. D.
【答案】D
【解析】设圆心坐标为,半径为,则圆的方程为,
将,,三点代入,得,
解得,.
∴圆的标准方程为.
故选D.
【名师点睛】本题主要考查圆的标准方程,重点找出圆心及半径是关键,难度不大.根据题意设出圆心,利用圆心到三点的距离相等建立等式,从而求得标准方程.
题组二 利用圆的几何性质求圆的方程
例题2 与直线和圆都相切的半径最小的圆的方程是
A. B.
C. D.
【答案】C
【解析】圆的圆心坐标为,半径为,
过圆心与直线垂直的直线方程为,所求圆的圆心在此直线上,
又圆心到直线的距离为,
则所求圆的半径为,
设所求圆的圆心为,且圆心在直线的左上方,
则,且,解得(不符合题意,舍去 ),
故所求圆的方程为.
故选C.
例题3 在平面直角坐标系xOy中,过点A(1,3),B(4,6),且圆心在直线上的圆的标准方程为________________.
【答案】
【解析】根据题意,圆经过点,则圆心在线段AB的垂直平分线上,
又由点,则线段AB的垂直平分线方程为,
则有,解得,即圆心为,
圆的半径,
故圆的方程为.
☆技巧点拨☆
求圆的方程的两种方法
1.几何法,通过研究圆的性质、直线和圆、圆与圆的位置关系,进而求得圆的基本量和方程.
2.代数法,即用待定系数法先设出圆的方程,再由条件求得各系数.附:
(1)圆的标准方程:当圆心为(a,b),半径为r时,其标准方程为(x-a)2+(y-b)2=r2,特别地,当圆心在原点时,方程为x2+y2=r2.
(2)圆的一般方程:x2+y2+Dx+Ey+F=0,其中D2+E2-4F>0,表示以为圆心,为半径的圆.
考点四 直线与圆的位置关系
☆技巧点拨☆
1.圆的轴对称性:圆关于直径所在的直线对称.
2.圆关于点对称:
(1)求已知圆关于某点对称的圆,只需确定所求圆的圆心位置;
(2)两圆关于点对称,则此点为两圆圆心连线的中点.
3.圆关于直线对称:
(1)求已知圆关于某条直线对称的圆,只需确定所求圆的圆心位置;
(2)两圆关于直线对称,则此直线为两圆圆心连线的垂直平分线.
题组一 与圆有关的对称问题
例题1 若圆C:,关于直线对称,则由点向圆所作的切线长的最小值为______.
【答案】4
【解析】因为圆=关于直线=对称,所以圆心在直线=上,所以,即,
又圆的半径为,
当点(a,b)与圆心的距离最小时,切线长取得最小值,
又点(a,b)与圆心的距离为=,
所以切线长的最小值为=.
故答案为4.
题组二 圆与圆的位置关系
例题1.已知圆,圆,若圆平分圆的圆周,则正数的值为( )
A. B. C. D.
【答案】A
【解析】圆,化为,则圆心,
两圆方程相减可得,即为两圆的相交弦方程,
因为圆平分圆的圆周,所以圆心在相交弦上,
所以,解得或(舍去),故选:A
例题2 .已知圆()的面积被直线平分,圆,则圆与圆的位置关系是( )
A.相离 B.相交 C.内切 D.外切
【答案】B
【解析】:因为圆()的面积被直线平分,
所以圆的圆心在直线上,所以,解得,
所以圆的圆心为,半径为1,因为圆的圆心为,半径为5,
所以,所以圆与圆的位置关系是相交,故选:B.
例题3.设直线与圆交于,两点,若圆的圆心在线段上,且圆与圆相切,切点在圆的劣弧上,则圆的半径的最大值是( )
A.1 B.2 C.3 D.4
【答案】B
【解析】圆的圆心为原点,半径,依题意,圆的圆心在圆内,设半径为,如图,
因圆与圆内切,则,即,而点在线段AB上,
过O作于P,则,显然,当且仅当点与点P重合时取“=”,
于是得,
考点五 直线与圆的位置关系综合应用
☆技巧点拨☆
解决直线与圆、圆与圆位置关系问题的方法
(1)讨论直线与圆及圆与圆的位置关系时,要注意数形结合,充分利用圆的几何性质寻找解题途径,减少运算量.
(2)圆上的点与圆外点的距离的最值问题,可以转化为圆心到点的距离问题;圆上的点与直线上点的距离的最值问题,可以转化为圆心到直线的距离问题;圆上的点与另一圆上点的距离的最值问题,可以转化为圆心到圆心的距离问题.
例题1.已知⊙M:,直线:,为上的动点,过点作⊙M的切线,切点为,当最小时,直线的方程为( )
A. B. C. D.
【答案】D
【分析】圆的方程可化为,点 到直线的距离为,所以直线 与圆相离.依圆的知识可知,四点四点共圆,且,所以,而 ,
当直线时,, ,此时最小.
∴即 ,由解得, .
所以以为直径的圆的方程为,即 ,
两圆的方程相减可得:,即为直线的方程.故选:D.
例题2 .已知直线与相交于两点,且为等边三角形,则实数( )
A.或2 B.或4 C. D.
【答案】A
【分析】:的圆心,半径,
因为直线与相交于两点,且为等边三角形,则圆心到直线的距离为,即,整理得,解得或,故选:A.
例题3.已知圆O的方程为,过圆O外一点作圆O的两条切线PA,PB,切点分别为A、B,若,则的取值范围为( )
A. B. C. D.
【答案】C
【分析】:由,得即,所以,即.设,根据题意,直线与圆有公共点,所以,解得(当直线与圆相切时取等号),即的取值范围为.故选:C.
例题4 .已知圆上有且只有两个点到直线的距离等于,则实数的取值范围是( )
A. B. C. D.
【答案】A
【分析】由可得,
则即,所以圆心为,半径,
圆心到直线的距离,
因为圆上有且只有两个点到直线的距离等于,
所以,即,解得:,
所以实数的取值范围是,故选:A.
例题5.已知直线与圆,点,则下列说法正确的是( )
A.若点A在圆C上,则直线l与圆C相切 B.若点A在圆C内,则直线l与圆C相离
C.若点A在圆C外,则直线l与圆C相离 D.若点A在直线l上,则直线l与圆C相切
【答案】ABD
【分析】圆心到直线l的距离,若点在圆C上,则,所以,则直线l与圆C相切,故A正确;
若点在圆C内,则,所以,
则直线l与圆C相离,故B正确;若点在圆C外,则,所以,
则直线l与圆C相交,故C错误;若点在直线l上,则即,
所以,直线l与圆C相切,故D正确.故选:ABD.
例题6.已知点在圆上,点、,则( )
A.点到直线的距离小于
B.点到直线的距离大于
C.当最小时,
D.当最大时,
【答案】ACD
【分析】圆的圆心为,半径为,
直线的方程为,即,圆心到直线的距离为,
所以,点到直线的距离的最小值为,最大值为,A选项正确,B选项错误;
如下图所示:
当最大或最小时,与圆相切,连接、,可知,
,,由勾股定理可得,CD选项正确.
故选:ACD.
例题7.已知圆:,圆:,在圆上,在圆上,则( )
A.的取值范围是 B.直线是圆在点处的切线
C.直线与圆相交 D.直线与圆相切
【答案】ABD
【分析】圆:的圆心为,半径为1,圆:的圆心为,半径为2,
观察图象可得,所以的取值范围是,A对,
∵,∴ 点在直线上,
又到直线的距离,又圆的半径为1,
∴直线是圆在点处的切线,B对,∵ 点在圆上, ∴,
∴ 到直线的距离,又圆的半径为2,
∴直线与圆相离,C错,圆的圆心为,半径为,
点到直线的距离,
∴直线与圆相切,D对,故选:ABD.
例题8.在平面直角坐标系中,圆C的参数方程为(为参数),直线的参数方程(t为参数),且直线的倾斜角为.
(1)写出圆C和直线的普通方程,并证明直线与圆C相交;
(2)设点,直线与圆C交于A,B两点,求的值.
【答案】
(1);;证明见解析;(2).
【分析】(1)由,得,所以,
所以圆C的普通方程为;
由,得,
又因为直线的倾斜角为,所以,所以,即,
所以直线的普通方程为.
因为圆C的圆心到直线的距离为,
所以直线与圆C相交.
(2)由题意知直线的参数方程(t为参数),
代入圆C的方程,得,
易知,设A,B两点对应的参数为,则,,
所以的值均为负,所以.
解密10 不等式(讲义)-高考数学二轮复习讲义+分层训练(新高考专用): 这是一份解密10 不等式(讲义)-高考数学二轮复习讲义+分层训练(新高考专用),共11页。
解密18 计数原理(讲义)-高考数学二轮复习讲义+分层训练(新高考专用): 这是一份解密18 计数原理(讲义)-高考数学二轮复习讲义+分层训练(新高考专用),共23页。
解密17 统计概率(分层训练)-高考数学二轮复习讲义+分层训练(新高考专用): 这是一份解密17 统计概率(分层训练)-高考数学二轮复习讲义+分层训练(新高考专用),文件包含解密17统计概率分层训练解析版docx、解密17统计概率分层训练原卷版docx等2份试卷配套教学资源,其中试卷共43页, 欢迎下载使用。

