2022-2023学年山西省吕梁市孝义市高二上学期期末考试化学试题含答案
展开山西省吕梁市孝义市2022-2023学年高二上学期期末考试
化学试题
可能用到的相对原子质量:O:16 V:51 Cu:64
第Ⅰ卷 (选择题 共45分)
一、选择题(每题只有一个正确选项,每题3分,共45分)
1. 化学与生活、科技息息相关。下列说法正确的是
A. 2022年投入使用的“福建舰”船体上镶嵌锌块,利用的是牺牲阳极法
B. 燃煤脱硫有利于实现“碳达峰、碳中和”
C. 高铁车厢采用铝合金,主要是因为铝密度小,常温下不与氧气反应
D. 火星探测器携带的太阳能电池帆板的主要材料是二氧化硅
2. 下列有关化学用语表示正确的是
A. 的电子式:
B. 分子的空间结构模型:
C. Fe的原子结构示意图:
D. 基态电子排布式:
3. 变化观念与平衡思想是化学学科核心素养之一,下列实验事实不能用勒夏特列原理解释的是
A. 久置的氯水黄绿色会褪去
B. 工业合成氨过程中及时分离出氨气,有利于提高原料转化率
C. 木炭粉碎后与反应,速率更快
D. 热的纯碱溶液除油污效果好
4. 四种元素的基态原子的电子排布式如下:下列说法中正确的是
①1s22s22p63s23p4;②1s22s22p63s23p3;③1s22s22p3;④1s22s22p5。
A. 原子半径:④>③>②>① B. 最高正化合价:④>①>③=②
C 电负性:④>③>②>① D. 第一电离能:④>③>②>①
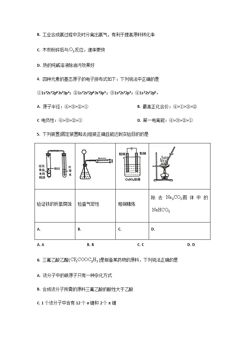
5. 下列装置(固定装置略去)组装正确且能达到实验目的的是
验证铁的析氢腐蚀 | 检查气密性 | 粗铜精炼 | 除去固体中的 |
A. | B. | C. | D. |
A. A B. B C. C D. D
6. 三氟乙酸乙酯()是制备某药物的原料,下列说法正确的是
A. 该分子中的碳原子只有一种杂化方式
B. 合成该分子所需的原料三氟乙酸的酸性大于乙酸
C. 1个该分子中含有12个σ键和2个π键
D. 该分子是极性分子,所以在水中的溶解度很大
7. 以太阳能为热源,热化学硫碘循环分解水是一种高效、环保的制氢方法,其流程图如下:
相关反应的热化学方程式为
反应I:SO2(g)+I2(g)+2H2O(l)=2HI(aq)+H2SO4(aq) △H1=-213kJ/mol
反应Ⅱ:H2SO4(aq)=SO2(g)+H2O(l)+O2(g) △H2=+327 kJ/mol
反应Ⅲ:2HI(aq)=H2(g)+I2(g) △H3=+172kJ/mol
下列说法不正确的是
A. 该过程实现了太阳能到化学能的转化
B. SO2和I2对总反应起到了催化剂的作用
C. 总反应的热化学力程式为2H2O(l)=2H2(g)+O2(g) △H=+286kJ/mol
D. 该过程使水分解制氢反应更加容易发生,但总反应的△H不变
8. 2023年是门捷列夫发现元素周期表154周年。图中是元素周期表的一部分,W、X、Y、Z为短周期主族元素,W与X的最高化合价之和为8,下列说法错误的是
|
|
| W |
|
| X | Y | Z |
|
A. Y的氧化物的分子式为
B. Z的某种氧化物能用来作干燥剂
C. W的最简单氢化物能与其最高价氧化物的水化物发生化合反应
D. X的单质既能与盐酸反应也能与氢氧化钠溶液反应
9. 下列实验操作及现象和所得结论均正确的是
选项 | 实验操作 | 现象 | 结论 |
A | 用干燥的pH试纸测溶液和溶液的pH | 醋酸钠溶液约为9,溶液约为8 | 电离出的能力比的强 |
B | 向与MgO混合物中加入足量NaOH溶液 | 固体部分溶解 | 可用NaOH溶液除去MgO中混有的 |
C | 向等体积等浓度的稀硫酸中分别加入少量等物质的量的ZnS和CuS固体 | ZnS溶解而CuS不溶解 | |
D | 相同条件下,分别测量0.1mol/L和0.01mol/L醋酸溶液的导电性 | 前者的导电性强 | 醋酸浓度越大,电离程度越大 |
A. A B. B C. C D. D
10. 反应4NH3(g)+5O2(g)4NO(g)+6H2O(g) △H=-905.9 kJ·mol-1,在5 L密闭容器中投入1 mol NH3和1 mol的O2,2分钟后NO的物质的量增加了0.4 mol,下列说法错误的是
A. 0~2 min v(O2)=0.05 mol·L-1·min-1 B. 2分钟内O2的转化率是50%
C. 2分钟末c(H2O)=0.6 mol/L D. 2分钟反应放出的热量值等于90.59 kJ
11. 下列分子中,中心原子杂化类型相同,分子空间结构也相同的是
A. 、 B. 、 C. 、 D. 、
12. 旧铅蓄电池会导致铅污染,RSR求工艺回收铅的流程如图所示。
已知:a.铅膏的主要成分是和,是强酸;
b.,。
下列有关说法正确的是
A. 副产品M主要成分为硫酸铵,其水溶液中离子浓度最大的为
B. 反应的
C. 气体N为,步骤④的反应原理是利用强酸制取弱酸
D. 步骤⑤中Pb在阳极析出
13. 某公司推出一款铁—空气燃料电池,成本仅为锂电池的1/10,其装置放电时的工作原理如图所示。下列说法错误的是
A. 充电时,N极电极反应式中包括:
B. 放电时,M极附近溶液碱性增强
C. 放电时,从M极移向N极
D. 充电时,M接电源的正极
14. 为减少环境污染,发电厂试图采用以下方法将废气排放中的进行合理利用,以获得重要工业产品。Burns和Dainton研究发现与合成的反应机理如下:
① 快;
② 快;
③ 慢
其中反应②的速率方程,,、是速率常数。下列说法错误的是
A. 反应②的平衡常数
B. 反应①的活化能小于反应③的活化能
C. 增大压强或使用催化剂可以增大该反应体系中的体积分数
D. 要提高合成的速率,关键是提高反应③的速率
15. 常温下,,。下列说法正确的是
A. 将溶液从20℃升温至30℃,溶液中减小
B. 0.2mol/L HCOOH与0.1mol/L NaOH等体积混合后:
C. 等浓度的溶液与HCOONa溶液,后者溶液pH大
D. 同体积pH均为3的HCOOH和溶液,中和NaOH的能力相同
第Ⅱ卷 (非选择题共55分)
二、非选择题(共55分)
16. 锂、铁、铬、卤素单质及其化合物在科研和工农业生产中有着广泛的应用。回答下列问题。
(1)Fe在元素周期表中的位置为_______,位于_______区,有_______个不同运动状态的价电子,最高能层中电子所占据的原子轨道呈_______形。
(2)C、N、O、F都是第二周期的典型非金属元素,下列说法不正确的是_______(填标号)。
A. 第一电离能:C<N<O<F
B. 原子半径:C>N>O>F
C. 最简单气态氢化物的热稳定性:N<O<F
D. 元素的最高正价:C<N<O
(3)固态氟化氢中存在形式,画出的链状结构_______。
(4)下列Li原子轨道表示式表示的状态中,能量最低和最高的分别为_______、_______ (填字母)。
A. B.
C. D.
(5)①对于基态Cr原子,下列叙述正确的是_______(填标号)。
A.轨道处于半充满时体系总能量低,核外电子排布应为
B.4s电子能量较高,一定在比3s电子离核更远的地方运动
C.电负性比钾高,原子对键合电子的吸引力比钾大
②、以及分子的空间结构和相应的键角如下图所示。
中P的杂化类型是_______,的键角小于的分析原因:_______。
17. 电化学在生产和生活中都有重要的意义和作用。
(1)溶液是一种重要的铜盐试剂,在电镀、印染、颜料、农药等方面有广泛应用。某同学利用溶液进行以下实验探究:图1是根据反应,设计成的锌铜原电池。Cu极的电极反应式是_______,盐桥中是含有琼胶的KCl饱和溶液,电池工作时向_______(填“甲”或“乙”)移动。
(2)图2中,Ⅰ是甲烷燃料电池(电解质溶液为KOH溶液)的结构示意图,该同学想在Ⅱ中实现铁上镀铜:
①b处通入的是_______(填“”或“”),a处的电极反应式为_______。
②当铜电极的质量减轻3.2g,消耗的在标准状况下的体积为_______mL。
(3)二氧化氯()为一种黄绿色气体,是国际上公认的高效、广谱、快速、安全的杀菌消毒剂。目前已研发出用电解法制取的新工艺(图3)。
①产生的电极反应式为:_______。
②当阴极产生标准状况下112mL气体时,通过阳离子交换膜离子物质的量为_______。
18. 二氧化碳的综合利用是实现碳达峰、碳中和的关键。
Ⅰ.利用和合成甲醇,涉及的主要反应如下:
已知:a. ;
b. ;
c
(1)计算_______。
(2)一定条件下,在体积为1L的恒容密闭容器中,充入1mol和3mol,发生反应a,测得和的浓度随时间变化如图所示。从反应开始到平衡,用氢气浓度变化表示平均反应速率为_______。
(3)下列措施中能使(2)中平衡时增大的有_______。(填字母)
A.升高温度 B.加入催化剂 C.将从体系中分离
D.再充入1mol和3mol E.充入,使体系总压强增大
Ⅱ.工业上用和NH通过如下反应合成尿素[CO(NH2)2];。t℃时,向容积恒定为2L的密闭容器中充入2mol和1.6mol发生反应。
(4)下列能说明反应达到化学平衡状态的是_______(填字母)。
a.相同时间内,6mol N-H键断裂,同时有2mol H-O键形成
b.容器内气体总压强不再变化
c.
d.容器内气体的密度不再改变
(5)的物质的量随时间的变化如下表所示:
时间/min | 0 | 30 | 70 | 80 | 100 |
/mol | 1.6 | 1.0 | 0.8 | 0.8 | 0.8 |
的平衡转化率为_______;t℃时,该反应的平衡常数_______。
(6)常温下,可以被NaOH溶液捕获。若所得溶液,溶液中_______;若所得溶液,主要转化为_______(写离子符号)。(室温下的;)
19. (五氧化二钒)可作为化学工业中的催化剂,广泛用于冶金化工等行业,工业上以石煤(含有、、等)来制备的一种工艺流程如下:
已知:①(偏钒酸铵)是白色粉末,微溶于冷水,可溶于热水
②、沉淀生成和溶解的pH如表所示:
物质 | 溶液pH | |||
开始沉淀 | 完全沉淀 | 沉淀开始溶解 | 沉淀完全溶解 | |
2.2 | 5.1 | 7.1 | 8.1 | |
3.3 | 4.7 | 8.7 | 12.8 | |
回答下列问题:
(1)写出基态V原子价电子轨道表示式:_______。
(2)“钠化焙烧”过程中转化为可溶性,同时有黄绿色气体生成,其化学方程式为_______。焙烧炉中可用代替NaCl与石煤焙烧制得偏钒酸钠。用代替NaCl的优点是_______。
(3)“调pH”分两步操作完成:第一步向水浸后溶液中加入稀硫酸“沉铝”,调节pH的范围为_______,过滤;第二步继续向滤液中滴加稀硫酸,调节pH的范围为_______,过滤得到粗。
(4)“沉钒”时加入精制溶液,若温度超过80℃以后沉钒率将会下降,其原因是_______。
(5)已知:室温下,、,向偏钒酸铵的悬浊液中加入,当溶液中时,溶液中的_______。
(6)产品纯度测定:将mg产品溶于足量稀硫酸配成100mL,溶液。取20.00mL该溶液于锥形瓶中,用a mol/L标准液进行滴定,经过三次滴定,达到滴定终点时平均消耗标准液的体积为20.00mL。
资料:钒的盐类的颜色五光十色,有绿的、红的、黑的、黄的,绿的碧如翡翠,黑的犹如浓墨。这些色彩缤纷的钒的化合物,常被制成鲜艳的颜料。如:溶液为黄色,溶液为蓝色,而则是红色的,黄色、蓝色混合后的颜色为黄绿色。
①完成下列滴定过程离子方程式________
②该滴定实验不需要另外加入指示剂,达到滴定终点的现象是_______。
③产品中的质量分数是_______%。
答案
ACCDB BCABC DCACA
16.(1) ①. 第四周期第Ⅷ族 ②. d ③. 8 ④. 球 (2)AD
(3) (4) ①. D ②. C
(5) ①. AC ②. sp3 ③. H2O有2对孤电子对、NH3有1对孤电子对,孤电子对间排斥力>孤电子对和成键电子对间的排斥力
17.(1) ①. ②. 乙
(2) ①. ②. ③. 280
(3) ①. ②. 0.01mol
18.(1)
(2)
(3)CD (4)bd
(5) ①. ②. 25
(6) ①. 2 ②.
19.(1)
(2) ①. ②. 不会产生污染性气体
(3) ①. 8.1~8.7 ②. 5.1~7.1
(4)温度升高溶解度变大且铵根离子水解生成氢离子导致铵根离子浓度减小,不利于晶体析出
(5)
(6) ①. ②. 最后一滴标准液加入后,溶液黄色变为蓝色,且半分钟内部变色 ③.
山西省吕梁市孝义市2023-2024学年高二上学期12月月考化学试题含答案: 这是一份山西省吕梁市孝义市2023-2024学年高二上学期12月月考化学试题含答案,共17页。试卷主要包含了本试卷分选择题和非选择题两部分,本卷命题范围,可能用到的相对原子质量,在一定温度下可发生反应,如图所示为工业合成氨的流程图,以铅蓄电池,下列图示与对应的叙述相符的是,可用环戊烯,有如下反应等内容,欢迎下载使用。
山西省吕梁市孝义市2023-2024学年高二上学期12月月考化学试题(1): 这是一份山西省吕梁市孝义市2023-2024学年高二上学期12月月考化学试题(1),共7页。
山西省吕梁市孝义市2023-2024学年高二上学期12月月考化学试题: 这是一份山西省吕梁市孝义市2023-2024学年高二上学期12月月考化学试题,共2页。

