小学数学六年级下学期小升初苏教版专题特训:立体图形的表面积和体积(含答案)学案
展开
小升初专题特训-立体图形的表面积和体积(专项突破)-小学数学六年级下册苏教版
一、单选题
1.将正方体的棱长扩大到原来的3倍,体积就扩大到原来的( )倍。
A.6 B.9 C.18 D.27
2.一个长方体的长、宽、高分别是a米、b米、h米。它的高增加3米后,新的长方体积比原来增加( )。
A.3ab立方米 B.3abh立方米
C.3bh立方米 D.ab(h+3)立方米
3.一个圆柱和一个圆锥等底等高,圆锥的体积是12立方厘米。如果把圆锥的高缩小到原来的 。这时圆柱体积与圆锥体积的比是( )
A.3:1 B.3:2 C.9:1 D.9:2
4.一个长方形的长是6厘米,宽是2厘米.以它的长为轴旋转一周所得到的圆柱体的体积是( )
A.75.36立方厘米 B.150.72立方厘米
C.56.52立方厘米 D.226.08立方厘米
5.一个长方体水池,底面积是6000cm2,如果注水到50cm高,共注入( )升的水。
A.30 B.300 C.3000 D.300000
6.一个圆柱和一个圆锥的底面积和体积都相等,圆柱的高是6厘米,圆锥的高是( )厘米。
A.2 B.6 C.18 D.无法确定
二、判断题
7.将一块长方体橡皮泥切成大小相等的两块,此时这两块橡皮泥表面积之和与原长方体橡皮泥表面积相等。( )
8.正方体的棱长扩大3倍,表面积扩大6倍,体积扩大9倍。( )
9.长方体,正方体,圆柱体积都可用底面积×高来表示。( )
10.一张长方形铁皮分别横着、竖着卷成两个圆柱,把它们竖放在桌面上,它们的容积完全相同。( )
11.把25.12升水倒入底面直径为4分米的圆柱形容器中,水深是2分米。( )
三、填空题
12.一个长方体的长是2米,宽是4分米,高是5分米,体积是 立方分米。
13.一个长方体玻璃容器,从里面量长20厘米,宽10厘米,放入一个红薯(红薯完全浸没在水里)后水面升高了0.4厘米(水未溢出)。这个红薯的体积是 立方厘米。
14.一个长方体的棱长总和是48厘米,它的长、宽、高的比是3:2:1,这个长方体的表面积是 平方厘米,体积是 立方厘米。
15.将2个表面积都是18平方厘米的正方体木块拼成一个长方体,这个长方体的表面积是 平方厘米。
16.等底等高的圆柱和圆锥的体积相差16.28立方米,这个圆柱的体积是 立方米,圆锥的体积是 立方米.
17.如下图已知长方形的各边长如图所示(单位:厘米),现在以BC边所在直线为轴旋转一周,会得到一个 ,它表面积是 cm2。
18.一个圆柱的体积和一个圆锥的体积相等,它们的底面积也相等,那么圆柱的高是圆锥的高的 .
19.一种计算机的包装箱标明的尺寸是380mm×266mm×530mm.这个包装箱的体积是 立方分米?做这样一个包装箱至少要用 平方分米的硬纸板?(得数保留两位小数,列出算式后可以用计算器计算)
四、计算题
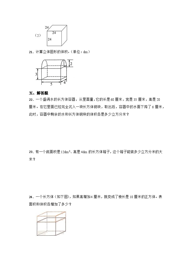
20.计算下列图形的表面积和体积。
(1)
(2)
21.计算立体图形的体积。(单位:dm)
五、解答题
22.一个盛满水的长方体容器,从里面量,它的长是60厘米,宽是35厘米,高是20厘米。在它里面已经完全沉入一块长方体钢块,取出后,容器中的水面下降了6厘米,此时,容器中剩余的水和长方体钢块的体积各是多少立方分米?
23.有一个底面积是12dm2、高是4dm的长方体箱子,这个箱子能装多少立方分米的大米?
24.一个长方体(如下图),如果高增加4厘米,就变成了棱长是10厘米的正方体。表面积和体积各增加了多少?
25.一块长方形铁皮,长50cm,宽35cm。像下图那样从四个角分别切掉一个边长为6cm的正方形,然后做成一个水槽。这个水槽最多能装多少升水?
26.一个近似于圆锥形的碎石堆,底面周长18.84米,高0.5米。如果每立方米碎石大约重2吨,这堆碎石大约重多少吨?
27.一个底面半径为5分米的圆柱形油桶,里面盛满了油。倒出 后还剩471升,该圆柱形油桶的高是多少分米?(油桶的厚度不计)
28.沙漏又称沙钟,是我国古代一种计量时间的仪器,它是根据流沙从一个容器漏到另一个容器的数量来计量时间的。下图就是一个沙漏记录时间的情况。
(1)根据上图求出沙漏上部沙子的体积。
(2)沙漏下部沙子的体积是175.84cm3,如果再过1分钟沙漏上部的沙子就可以全部漏到下部,那么现在已经计量了多少分钟?
答案解析部分
1.【答案】D
2.【答案】A
3.【答案】C
4.【答案】A
5.【答案】B
6.【答案】C
7.【答案】(1)错误
8.【答案】(1)错误
9.【答案】(1)正确
10.【答案】(1)错误
11.【答案】(1)正确
12.【答案】400
13.【答案】80
14.【答案】88;48
15.【答案】30
16.【答案】24.42;8.14
17.【答案】圆柱;131.88
18.【答案】
19.【答案】53.57;88.69
20.【答案】(1)长方体的表面积:
(12×25+25×12+12×12)×2
=(300+300+144)×2
=744×2
=1488
长方体的体积:
12×25×12
=300×12
=3600
(2)正方体的表面积:
24×24×6
=576×6
=3456
正方体的体积:
24×24×24
=576×24
=13824
21.【答案】解:3.14×2²×5÷2
=3.14×4×5÷2
=12.56×5÷2
=62.8÷2
=31.4(dm³)
5×4×3
=20×3
=60(dm³)
31.4+60=91.4(dm³)
22.【答案】解:水:60×35×(20-6)=29400
29400(cm3)=29.4(dm3)
长方体钢块:60×35×6=12600(cm3)
12600(cm3)=12.6(dm3)
答:容器中剩余的水是29.4立方分米,长方体钢块的体积12.6立方分米。
23.【答案】12×4=48(dm3)
答: 这个箱子能装48立方分米的大米。
24.【答案】解:增加的长方体的长是10厘米、宽是10厘米,高是4厘米,
增加的面积:10×4×4=160(平方厘米),
增加的体积:10×10×4=400(立方厘米)
答:表面积增加了16平方厘米,体积增加了400立方厘米。
25.【答案】(50-6×2)×(35-6×2)×6
=38×23×6
=5244(立方厘米)
=5.244(升)
答: 这个水槽最多能装5.244升水 。
26.【答案】解:底面半径:18.84÷3.14÷2=3(米)
3.14×32×0.5××2
=3.14×3
=9.42(吨)
答:这堆碎石大约重9.42吨。
27.【答案】解:471÷(1- )=785(升)
785升=785立方分米
785÷(3.14×52)=10(分米)
答:该圆柱形油桶的高是10分米。
28.【答案】(1)解: ×3.14×(2÷2)2×3=3.14(cm3)
答:沙漏上部沙子的体积是3.14cm3。
(2)解:175.84÷3.14×1=56(分钟)
答:现在已经计量了56分钟。
第十六讲 立体图形的表面积和体积(课件)——2022-2023学年小升初数学通用版专题复习课件学案: 这是一份第十六讲 立体图形的表面积和体积(课件)——2022-2023学年小升初数学通用版专题复习课件学案,共1页。
小学数学六年级下学期小升初苏教版专题特训:百分数的运用(含答案)学案: 这是一份小学数学六年级下学期小升初苏教版专题特训:百分数的运用(含答案)学案,共8页。学案主要包含了单选题,判断题,填空题,计算题,解答题等内容,欢迎下载使用。
小学数学六年级下学期小升初苏教版专题特训:式与方程(含答案)学案: 这是一份小学数学六年级下学期小升初苏教版专题特训:式与方程(含答案)学案,共7页。学案主要包含了单选题,判断题,填空题,计算题,解答题等内容,欢迎下载使用。

