2022-2023学年河南省创新发展联盟高一4月期中生物试题含解析
展开2022~2023年度下学年高一年级第二次联考
生 物
考生注意:
1.本试卷分选择题和非选择题两部分,共100分。考试时间75分钟。
2.请将各题答案填写在答题卡上。
3. 本试卷主要考试内容:人教版必修2第1章~第2章第2节。
一、选择题:本题共15小题,每小题2分,共30分。每小题只有一项符合题目要求。
1.下列有关孟德尔的一对相对性状杂交实验的叙述,错误的是
A.花朵未成熟前去雄 B.去雄的豌豆为母本
C.不出现性状分离 D.正交、反交结果不同
2.下列关于杂合子与纯合子的叙述,正确的是
A.杂合子自交后代都是杂合子
B.纯合子自交后代都是纯合子
C.纯合子与纯合子杂交的后代都是纯合子
D.纯合子与杂合子杂交的后代都是杂合子
3.某紫花植物自交,子代表型及比例为紫色:红色:白=9:3:4,则子代中基因型纯合的个体所占比例为
A.1/3 B.3/16 C.3/8 D.1/4
4.下列关于孟德尔遗传学实验的叙述,正确的是
A.原核生物基因的遗传不遵循孟德尔发现的遗传规律
B.孟德尔还用山柳菊、玉米等植物做杂交实验也都取得了成功
C.先提出假说,据此开展豌豆杂交实验并设计测交实验进行演绎
D.在豌豆人工杂交时应在父本花粉成熟前做人工去雄、套袋处理
5.正常情况下果蝇体内等位基因不可能存在于
A.同源染色体 B.四分体
C.精细胞 D.次级卵母细胞
6.玉米是雌雄同株植物,顶端开雄花,叶腋开雌花,既能同株传粉,又能异株传粉,是遗传学理想材料。在自然状态下,将具有某一对相对性状的纯种显性玉米个体与隐性个体间行种植(不考虑变异),有关性状表述合理的是
A.隐性植株所产生的子代都是隐性个体
B.显性植株所产生的子代都是显性个体
C.显性植株所产生的子代既有显性个体又有隐性个体,显隐比例为1:1
D.隐性植株所产生的子代既有显性个体又有隐性个体,显隐比例为3:1
7.在完全显性且三对基因各自独立遗传的条件下,基因型为aaBbdd与AaBbDd的个体杂交。下列叙述正确的是
A.子代基因型有12种,表型有6种
B.子代中杂合子占全部后代的比例为5/8
C.子代基因型为aaBbDd的个体占全部后代的比例为3/8
D.子代基因型不同于双亲的个体所占的比例为3/4
8.某正常男性个体的细胞中,肯定含有Y染色体的细胞是
①肝细胞 ②次级精母细胞 ③精细胞 ④成熟的红细胞 ⑤精原细胞
A.①②④ B.②④⑤ C. ①⑤ D.①②③⑤
9.番茄的高茎(D)对矮茎(d)为显性,红果(R)对黄果(r)为显性。两株不同性状的番茄杂交,中的红果:黄果=1:1,高茎:矮茎=3:1。下列有关叙述错误的是
A.两亲本的基因型为DdRr和Ddrr
B.中高茎番茄自交,所得中的高茎番茄占3/4
C. R、r和D、d基因可能位于两对同源染色体上
D. R、r基因与D、d基因的遗传都遵循分离定律
10. 已知某基因型为AaBb的精原细胞中,两对等位基因分别位于两对同源染色体上。不考虑染色体互换,该细胞在减数分裂产生精子的过程中不可能出现的细胞是
A.基因型为AB、ab的细胞 B.基因型为AABB、aabb的细胞
C.基因型为Aa、Bb的细胞 D.基因型为aaBB、AAbb的细胞
11.关于减数分裂,下列叙述正确的是
A. 减数分裂I前的间期,DNA分子复制导致染色体数目加倍
B.互换发生在同源染色体的非姐妹染色单体之间
C.减数分裂I中,着丝粒分裂导致染色体数目减半
D.基因自由组合定律发生在减数分裂II后期
12.广西水牛奶产量连续多年全国第一。2023年2月,广西皇氏集团良种繁育工作获新突破——采集4个卵母细胞,通过体外受精和体外胚胎培养技术,成功培育出2枚胚胎。水牛的正常体细胞含30对染色体。正常情况下水牛次级卵母细胞分裂后期,胚胎细胞分裂后期含有的染色体数目分别是
A. 30,30 B.30,60 C. 60,60 D. 60,120
13. “一母生九子,九子各不同”描述了同一双亲的后代具有遗传多样性的特点。下列叙述与这种遗传现象有密切关系的是
A.四分体中姐妹染色单体之间的互换
B.减数分裂I中非同源染色体的自由组合
C.减数分裂形成的卵细胞中染色体数目减半
D.自然状态下精子的数量远多于卵细胞的数量
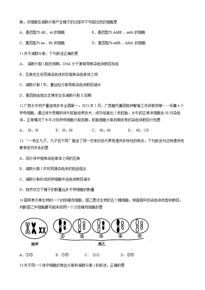
14.图甲表示某生物的一个初级精母细胞,图乙是该生物的五个精细胞。根据图中的染色体类型和数目,判断图乙中细胞最可能来自同一个次级精母细胞的是
A.①② B.①⑤ C. ③④ D.②⑤
15.关于同一个体中细胞的有丝分裂和减数分裂I的叙述,正确的是
A.两者前期染色体数目相同,染色体行为和核DNA分子数目不同
B.两者中期染色体数目不同,染色体行为和核DNA分子数目相同
C.两者后期染色体行为和数目不同,核DNA分子数目相同
D.两者后期染色体行为和数目相同,核DNA分子数目不同
二、选择题:本题共5小题,每小题3分,共15分。每小题有一个或多个选项符合题目要求,全部选对得3分,选对但不全的得1分,有选错的得0分。
16.下列关于受精作用与受精卵的叙述中,正确的是
A.受精作用的完成必然依赖于细胞间的相互识别
B.受精卵中的遗传物质一半来自父方一半来自母方
C. 减数分裂和受精作用可保证前后代细胞中染色体数目的恒定
D.同一双亲的后代量现多样性与精子和卵细胞结合的随机性有关
17.在孟德尔两对相对性状杂交实验中,黄色圆粒豌豆(YyRr)自交产生。下列表述正确的是
A.产生4个配子,比例为
B.产生的基因型为YR的卵细胞和基因型为YR的精子数量之比为
C.基因自由组合定律是指产生的4种类型的精子和卵细胞可以自由组合
D.产生的精子中,基因型为YR和基因型为yr的比例为
18.小麦的高秆与矮秆是一对相对性状,非糯性与糯性是一对相对性状。让一种高秆非糯性的小麦与另一种矮杆非糯性的小麦杂交,得到的后代如下图(已知高秆对矮秆是显性,两对性状遵循自由组合定律),下列分析正确的是
A.两个亲本均为杂合子
B.后代的矮秆非糯性小麦中,纯合子占1/4
C.非糯性对精性是显性
D.子代中,高秆非橘性的小麦一定是杂合子
19.下列有关孟德尔的豌豆两对相对性状的杂交实验的叙述,错误的是
A.自交后,出现绿圆和黄皱两种新性状组合
B. 对每一对性状进行分析,比例都接近3:1
C.的性状表现有4种,比例接近9:3:3:1
D.中雌雄配子组合方式有4种
20.甲、乙图为某动物个体的细胞分裂模式图(T、t是染色体上的一对等位基因),丙图为该个体细胞分裂过程中一条染色体上的DNA数量变化示意图。下列叙述正确的是
A. 乙图所示细胞可能是处于减数分裂II后期的次级精母细胞或极体
B.甲图所示细胞完成该次分裂后只形成一个次级卵母细胞和一个极体
C.处于丙图中b、c时期的细胞中都会发生基因T、t的分离
D.甲图中细胞处于丙图中的b时期,c时期对应的细胞内无染色单体
三、非选择题:本题共5小题,共55分。
21.(8分)某种扇贝具有不同的壳色,其中橘黄壳色深受人们青睐,科研人员采用杂交的方法对壳色的遗传规律进行了研究,实验结果如下表。回答下列问题:
实验 | 亲本 | F1表型及数量 |
实验I | 橘黄色×枣褐色 | 全部为橘黄色 |
实验Ⅱ | 橘黄色×橘黄色 | 148橘黄色,52枣褐色 |
实验Ⅲ | 实验Ⅰ的F1×枣褐色 | 101橘黄色,99枣褐色 |
(1)依据实验___________结果可判断出上述壳色中___________是显性性状。
(2)实验II中的实验结果在遗传学上称为___________,产生这一结果的原因是___________。橘黄色扇贝中纯合子占的比例为___________。
(3)实验III为___________实验,可检测实验I中个体的___________。
(4)从上述杂交实验结果分析,该种扇贝的壳色遗传可能是由___________对等位基因控制的,这一结论为扇贝的选育提供了遗传学依据。
22.(11分)茄子是国人常吃的蔬菜之一,茄子的花色有紫色和白色,控制紫色花和白色花的相关基因用D、d表示;果皮有紫果皮、绿果皮和白果皮之分,其中紫果皮对白果皮为显性,分别用A、a表示,绿果皮对白果皮为显性,分别用B、b表示。为研究这两对性状的遗传规律,研究人员选用纯合子甲(紫花)、乙(白花)、丙(紫果皮)、丁(白果皮)为亲本进行杂交实验。结果如表所示,回答下列问题:
组别 | 亲本 | F1表型 | F1自交所得F2表形及数量(株) |
实验1 | 甲×乙 | 紫花 | 紫花(81)白花(27) |
实验2 | 丙×丁 | 紫果皮 | 紫果皮(108),绿果皮《27),白果皮(9) |
(1)由实验1可知,茄子花色中___________是显性性状,理由是___________;紫花茄子中纯合子所占比例是_ 。
(2)由实验2可知,控制茄子果皮颜色的两对等位基因位于___________对同源染色体上,理由是___________;实验2亲本的基因型分别是___________。
(3)让实验2的中绿果皮茄子都自交,子代表型及数量比为___________。
23.(12分)下图为基因型为AaBb的某动物体内的细胞分裂过程示意图,图中只显示基因A、a和B、b所在同源染色体,另外还含有性染色体XY等。据图回答下列问题:
(1)图中细胞①经图示减数分裂形成的4个生殖细胞的基因组成是___________。
(2)图中细胞②的名称是___________;图中含有同源染色体的细胞有___________(填序号)。
(3)图中在进行有丝分裂的细胞是___________(填序号)。图中可能不含X染色体的细胞是___________(填序号)。
(4)图中细胞②到细胞③染色体数目发生变化的原因是___________。
24.(11分)图1表示某动物体()体内减数分裂过程细胞内同源染色体对数变化曲线;图2表示该动物体内处于细胞分裂不同时期的细胞图像。请据图回答下列问题:
(1)图1中BC段变化对应图2细胞___________(用序号加箭头表示)所示过程,C点细胞最初含有染色单体___________条。
(2)图2细胞④处于___________(填分裂方式和时期),细胞内染色体和核DNA数目之比为___________。
(3)据图2可以判断该动物体性别为___________(填“雌性”或“雄性”),理由是___________。
(4)如果将该动物一个性原细胞的染色体用3H标记DNA分子双链,再将该细胞转入不含3H的普通培养液中培养,所产生的4个配子中带有3H标记的染色体共有___________条。
25.(13分)摩尔根等人利用果蝇进行遗传实验研究,证明了基因在染色体上。回答下列相关问题:
(1)果蝇作为遗传学经典实验材料具有___________优点(写出2点)。
(2)摩尔根在一群红眼果蝇中,发现了一只白眼雄果蝇,让这只白眼雄果蝇与正常的红眼雌果蝇交配得,再让中的红眼雌、雄果蝇相互交配中红眼果蝇与白眼果蝇的数量比为,但红眼果蝇中有雌蝇和雄蝇,而白眼果蝇却全是雄蝇
①中红眼果蝇与白眼果蝇的数量比为3:1,这说明果蝇眼色的遗传符合___________定律。
②白眼果蝇全是雄蝇,可推测控制果蝇眼色的基因不在常染色体上,可能只位于 染色体上。
③现有若干纯合的红眼雌、雄果蝇以及白眼雌、雄果蝇,请从中选择亲本,只做一次杂交实验以验证上述推测。
实验设计思路:选择___________果蝇杂交,观察并统计子代的表型及比例。若子代___________,则上述推测正确。
(3)遗传学家布里吉斯发现;将红眼雄果蝇和白眼雌果蝇杂交,子代出现少量白眼雌果蝇。用显微镜观察,发现它们具有2条X染色体和1条Y染色体。该类白眼雌果蝇出现的原因是亲本___________(填“雌果蝇”或“雄果蝇”)减数分裂___________(填“I”、“II”或“I或II”)异常。
2022~2023年度下学年高一年级第二次联考
生物参考答案
1.D【解析】孟德尔的一对相对性状的杂交实验,正交与反交的结果相同,D项错误。
2.B【解析】杂合子自交后代既有纯合子也有杂合子,A项错误;纯合子与纯合子杂交的后代可能是杂合子,C项错误;纯合子与杂合子杂交的后代可能既有纯合子也有杂合子,D项错误。
3.D【解析】紫花植物自交所得子代表型及比例为紫色:红色:白色=9:3:4,符合两对性状的分离比,这些子代中纯合子有4种,占总数的1/4,D项符合题意
4.A【解析】原核生物的基因不在染色体上,其基因的遗传不遵循孟德尔发现的遗传规律,A项正确。
5.C【解析】正常情况下,果蝇体内等位基因不可能存在于完成减数分裂目的生殖细胞中,C项符合题意。
6.B【解析】具有某一对相对性状的纯种量性玉米个体与隐性个体间行种植,显性植株所产生的子代都是显性个体,B项正确,C项错误;隐性植株所产生的子代既有显性个体又有隐性个体,但比例均不能确定,A、D项错误。
7.D【解析】基因型为aaBbdd与AaBbDd的个体杂交,子代基因型有12种,表型有8种,A项错误:子代中杂合子占全部后代的比例为,B项错误:子代基因型为aaBbDd的个体占全部后代的比例为1/8,C项错误。
8.C【解析】某正常男性个体的细胞中,肯定含有Y染色体的细胞有体细胞和精原细胞,成熟红细胞中没有Y染色体,C项符合题意。
9.B【解析】由题中信息可判断,两亲本的基因型分别为DdRr和Ddrr,A项正确;中高茎番茄自交,所得中的高茎番茄占6,B项错误。
10.C【解析】基因型为AaBb的精原细胞,在减数分裂产生精子的过程中不可能出现基因型为Aa、Bb的细胞,C项符合题意。
11.B【解析】减数分裂前的间期,DNA分子复制,染色体数目不变,A项错误;减数分裂I中期,不发生着丝粒分裂,C项错误;基因的自由组合定律发生在减数分裂I后期,D项错误。
12.D【解析】正常情况下水牛的次级卵母细胞分裂后期,其胚胎细胞分裂后期含有的染色体数目分别是60、120,D项正确。
13.B【解析】同一双亲的后代具有遗传多样性的主要原因是减数分裂I时期同源染色体分离和非同源染色体的自由组合,导致非同源染色体上的非等位基因自由组合,B项符合题意,
14. D【解析】由图乙中的五个精细胞的染色体类型和数目判断,最可能来自同一个次级精母细胞的是②和⑤,D项符合题意。
15.C【解析】同一个体中细胞的有丝分裂和减数分裂I相比,两者后期染色体行为和数目不同,核DNA分子数目相同,C项正确。
16. ACD【解析】受精卵中的遗传物质来自母方的略多于来自父方的,B项错误。
17.D【解析】产生4种配子,比例为项错误;产生的基因型为YR的卵细胞和基因型为YR的精子数量不相等,B项错误。
18.ACD【解析】杂交后代中的矮杆非橘性小麦中,纯合子占1/3,B项错误。
19.D【解析】F2中雌雄配子结合方式有16种,D项错误。
20. BCD【解析】乙图细胞可能是处于减数分裂II后期的极体,A项错误
21.(1)I或II(答出1个即可,1分)橘黄色(1分)
(2)性状分离(1分) 橘黄色亲本为杂合子(1分) 1/3(1分)
(3)测交(1分) 基因型(或遗传因子组成)(1分)
(4)1(1分)
【解析】(1)依据实验I或II的结果可判断出上述壳色中橘黄色是显性性状。(2)实验II中的实验结果在遗传学上称为性状分离,产生这一结果的原因是橘黄色亲本为杂合子。橘黄色扇贝中纯合子占的比例为1/3.(3)测交实验可检测实验I中个体的基因型或遗传因子组成。(4)从上述杂交实验结果分析,该种扇贝的壳色遗传可能是由1对等位基因控制的。
22.(1)紫花(1分)纯合紫花植株与纯合白花植株杂交均为紫花植株(答案合理即可,2分) 1/3(2分)
(2)两(1分) 实验2的出现紫果皮:绿果皮:白果皮=12:3:1的性状分离比,是的变式(2分) AABB、aabb(1分)
(3)绿果皮:白果皮=5:1(2分)
【解析】(1)实验1可知,茄子花色中紫花是显性性状,理由是纯合紫花与纯合白花植株自交,均为紫花植株;紫花茄子中纯合子所占比例是1/3。(2)实验2的出现紫果皮;绿果皮:白果皮=12:3:1的性状分离比,是的变形,可知控制茄子果皮颜色的两对等位基因位于两对同源染色体上;实验2亲本的基因型是AABB、aabb。(3)实验2的中绿果皮茄子都自交,子代中绿果皮:白果皮=5:1。
23.(1)AB、AB、ab、ab(顺序不作要求,2分)
(2)初级精母细胞(2分) ①②⑤⑥(2分)
(3)⑤⑥(2分) ③④(2分)
(4)同源染色体分离,并随细胞分裂进入两个子细胞中(2分)
【解析】(1)图中细胞①经图示减数分裂形成的4个生殖细胞的基因组成是AB、AB、ab、ab。
(2)图中细胞②的名称是初级精母细胞;图中含有同源染色体的细胞是①②⑤⑥。(3)图中在进行有丝分裂的细胞是⑤⑥,图中可能不含X染色体的细胞是③④。(4)图中发生由细胞②到细胞③的原因是同源染色体分离,并随细胞分裂进入两个子细胞中。
24.(1)③→④(2分) 4(2分)
(2)减数分裂II前期(2分) 1:2(2分)
(3)雄性(1分) 细胞③处于减数分裂I后期,细胞质均等分裂(2分)
【解析】(1)图1中BC段变化对应图2细胞③→④过程,C点细胞最初含有4条染色单体。
(2)图2细胞④处于减数分裂I前期,细胞内染色体和核DNA数目之比为1:2。(3)据图2可以判断该动物性别为雄性,理由是细胞③处于减数分裂I后期,细胞质均等分裂。
25.(1)易饲养、繁殖快、后代数量多、染色体数量少,具有易于区分的相对性状等(答出3点即可,每点1分,共3分)
(2)①基因分离(2分) ②X(1分)③白眼雌果蝇与纯合红眼雄(2分)雌果蝇都是红眼,雄果蝇都是白眼(2分)
(3)雌果蝇(1分) I或II(2分)
【解析】(1)果蝇作为遗传学经典实验材料具有易饲养、繁殖快、后代数量多、染色体数量少、具有易于区分的相对性状等。(2)①中红眼果蝇与白眼果蝇的数量比为3:1,这说明果蝇眼色的遗传符合基因分离定律;③实验设计思路为选择白眼雌果蝇与纯合红眼雄果蝇杂交,观察并统计子代的表型及比例。若子代果蝇都是红眼,雄果蝇都是白眼,则上述推测正确。
2022-2023学年河南省洛阳创新发展联盟高一下学期第一次联考生物试题含答案: 这是一份2022-2023学年河南省洛阳创新发展联盟高一下学期第一次联考生物试题含答案,共22页。试卷主要包含了单选题,多选题,综合题等内容,欢迎下载使用。
2024河南省创新发展联盟高二上学期开学考试生物试题扫描版含解析: 这是一份2024河南省创新发展联盟高二上学期开学考试生物试题扫描版含解析,文件包含河南省创新发展联盟2023-2024学年高二上学期开学考试生物pdf、河南省创新发展联盟2023-2024学年高二上学期开学考试生物答案pdf等2份试卷配套教学资源,其中试卷共11页, 欢迎下载使用。
2022-2023学年河南省创新联盟高一(下)第一次联考生物试卷(3月份)(含解析): 这是一份2022-2023学年河南省创新联盟高一(下)第一次联考生物试卷(3月份)(含解析),共23页。试卷主要包含了0分)等内容,欢迎下载使用。

