2022-2023学年河南省学校联盟高一上学期期中联考生物试题含解析
展开 高一生物
一、选择题:
1. 科学的发展、学说的建立和完善,都是在无数科学家共同努力、反复探索后实现的。细胞学说的建立和完善也经过了多位科学家的探索。下列关于细胞学说的叙述,错误的是( )
A. 魏尔肖提出了“细胞通过分裂产生新细胞”
B. 细胞学说揭示了动物和植物之间的统一性
C. 施莱登和施旺运用完全归纳法建立了细胞学说
D. 细胞是一个有机体,也是一个相对独立的单位
【答案】C
【解析】
【分析】细胞学说主要是由施莱登和施旺提出,细胞学说揭示了细胞的统一性和生物体结构的统一性,主要内容为:
1、细胞是一个有机体,一切动植物都由细胞发育而来,并由细胞和细胞产物所构成。
2、细胞是一个相对独立的单位,既有它自己的生命,又对与其他细胞共同组成的整体的生命起作用。
3、新细胞可以从老细胞产生。
【详解】A、魏尔肖提出了“细胞通过分裂产生新细胞”,是对细胞学说的补充,A正确;
B、细胞学说揭示了动物和植物的统一性,动植物细胞都是由细胞构成的,B正确;
C、施莱登和施旺建立细胞学说运用了不完全归纳法,C错误;
D、细胞是一个有机体,一切动植物都由细胞发育而来,细胞是一个相对独立的单位,既有它自己的生命,又对与其他细胞共同组成的整体的生命起作用,D正确。
故选C。
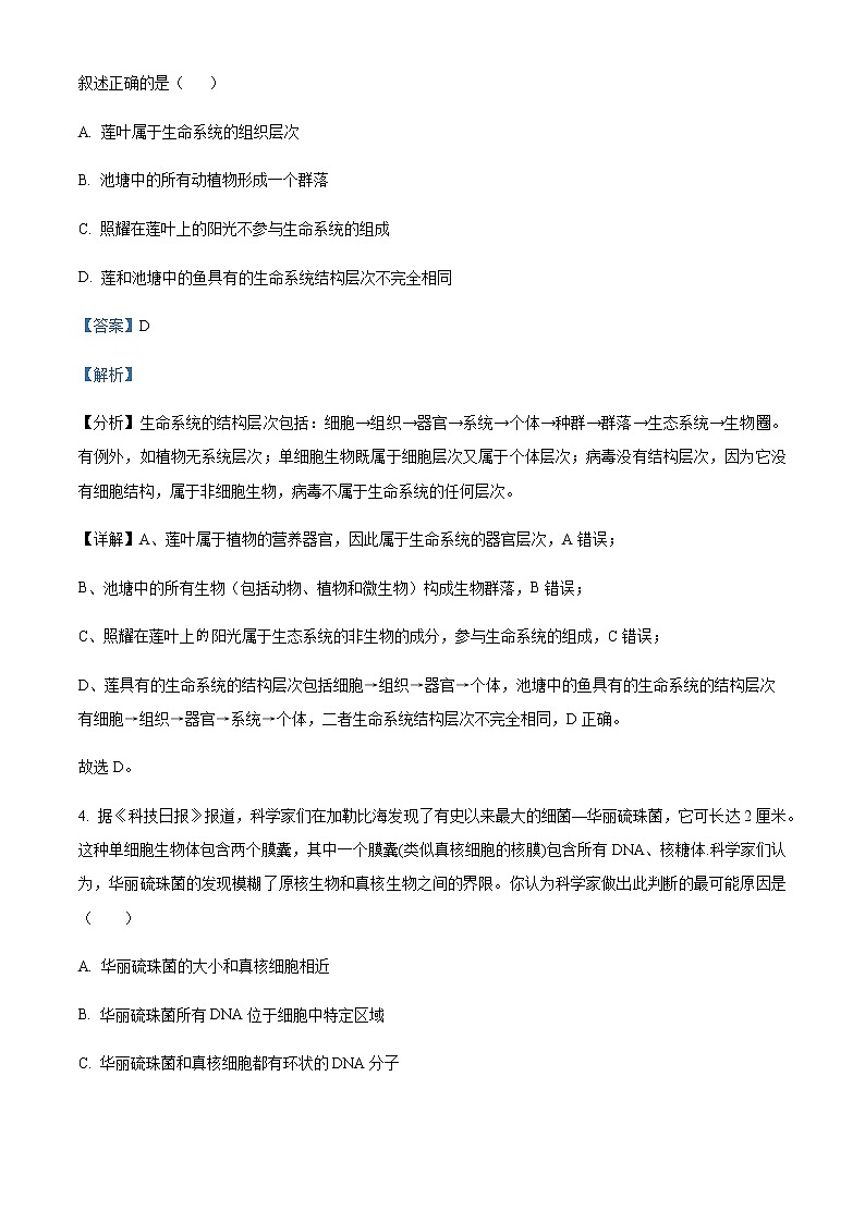
2. 显微镜是由目镜和物镜组合构成的一种光学仪器,主要用于放大微小物体。下列关于显微镜操作的叙述,正确的是( )
A. 观察标本时,低倍镜换成高倍镜后,转动⑤可使视野清晰
B. ②越长,视野中观察到的细胞数目越少,视野亮度越暗
C. 换用高倍镜后,视野中依然有污点,则污点一定在④上
D. 将视野左上方的物像移至视野中央,应向右下方移动玻片
【答案】B
【解析】
【分析】图中为光学显微镜模式图,①是转换器,②是物镜,③是载物台,④是目镜,⑤是粗准焦螺旋,⑥是细准焦螺旋;学显微镜成的像是上下左右颠倒的虚像,光学显微镜的扩大倍数为目镜和物镜的乘积,扩大的是长度或宽度,而非面积。物镜放大倍数越大镜头越长,观察时,物镜与装片的距离越近。使用光学显微镜应先用低倍镜找到合适的视野再换用高倍镜,高倍镜的视野比低倍镜的视野观察到的细胞数目少,细胞体积大,视野较暗,高倍镜下只能调节细准焦螺旋。
【详解】A、由低倍镜换高倍镜后,只能调细准焦螺旋,⑤是细准焦螺旋,A错误;
B、②是物镜,越长放大倍数越大,视野中观察到的细胞数目越少,视野亮度变暗,B正确;
C、换用高倍镜后,视野中依然有污点,污点可能在目镜或破片上,C错误;
D、如果要观察的物像位于视野的左上方,实际物体应该在右下方,所以应向左上方移动到中央,D错误。
故选B。
3. 北宋周敦顾在《爱莲说》中描写莲花“出淤泥而不染,濯清涟而不妖”,莲生于池塘淤泥之中。下列有关叙述正确的是( )
A. 莲叶属于生命系统的组织层次
B. 池塘中的所有动植物形成一个群落
C. 照耀在莲叶上的阳光不参与生命系统的组成
D. 莲和池塘中的鱼具有的生命系统结构层次不完全相同
【答案】D
【解析】
【分析】生命系统的结构层次包括:细胞→组织→器官→系统→个体→种群→群落→生态系统→生物圈。有例外,如植物无系统层次;单细胞生物既属于细胞层次又属于个体层次;病毒没有结构层次,因为它没有细胞结构,属于非细胞生物,病毒不属于生命系统的任何层次。
【详解】A、莲叶属于植物的营养器官,因此属于生命系统的器官层次,A错误;
B、池塘中的所有生物(包括动物、植物和微生物)构成生物群落,B错误;
C、照耀在莲叶上阳光属于生态系统的非生物的成分,参与生命系统的组成,C错误;
D、莲具有的生命系统的结构层次包括细胞→组织→器官→个体,池塘中的鱼具有的生命系统的结构层次有细胞→组织→器官→系统→个体,二者生命系统结构层次不完全相同,D正确。
故选D。
4. 据《科技日报》报道,科学家们在加勒比海发现了有史以来最大的细菌—华丽硫珠菌,它可长达2厘米。这种单细胞生物体包含两个膜囊,其中一个膜囊(类似真核细胞的核膜)包含所有DNA、核糖体.科学家们认为,华丽硫珠菌的发现模糊了原核生物和真核生物之间的界限。你认为科学家做出此判断的最可能原因是( )
A. 华丽硫珠菌的大小和真核细胞相近
B. 华丽硫珠菌所有DNA位于细胞中特定区域
C. 华丽硫珠菌和真核细胞都有环状的DNA分子
D. 包裹华丽硫珠菌包含DNA的膜囊类似真核细胞的核膜
【答案】D
【解析】
【分析】原核细胞与真核细胞相比,最大的区别是原核细胞没有被核膜包被的成形的细胞核,没有核膜、核仁和染色体,但原核生物含有拟核,拟核中只含一个裸露的DNA分子。
【详解】A、科学家区分原核细胞和真核细胞的主要依据是有无核膜,而不是细胞大小,A错误;
B、所有原核细胞的DNA都位于特定区域,华丽硫珠菌的DNA位于细胞中特定区域不是他们认为该菌模糊原核生物和真核生物之间界限的依据,B错误;
C、所有原核细胞和真核细胞都具有DNA分子,C错误;
D、华丽硫珠菌DNA是被一个膜囊包裹,这个膜类似真核细胞的核膜,这是他们做出此判断的最可能的依据,D正确。
故选D。
5. 生物界中的成员除了病毒外,其他生物都是由细胞构成的,不同生物的细胞在结构方面既有相同之处也有不同之处,所以细胞既有统一性也有差异性。下列相关叙述能够支持“细胞统一性”的是( )
A. 细胞都有细胞壁、细胞膜和细胞质等结构
B. 无论是原核细胞还是真核细胞都含有核糖体
C. 大肠杆菌的细胞壁和菠菜细胞的细胞壁成分相同
D. 每个细胞都能独立完成各项复杂的生命活动
【答案】B
【解析】
【分析】细胞的统一性:都有细胞膜、细胞质、核糖体,都以DNA作为遗传物质。
【详解】A、动物细胞没有细胞壁,A错误;
B、核糖体是原核细胞和真核细胞共有的,所以都含有核糖体,可以体现出细胞的统一性,B正确;
C、植物细胞的细胞壁和细菌的细胞壁成分不同,C错误;
D、多细胞生物的细胞间密切合作,共同完成复杂的生命活动,D错误。
故选B。
6. 2022年10月1日,某市新冠肺炎疫情防控新闻发布会发布消息称:经国家基因序列检测,该市确诊我国首例新冠病毒奥密克戎变异毒株BF7引发的新冠肺炎。如图为新冠病毒的结构图。下列有关叙述正确的是( )
A. 新冠病毒离开细胞后会立即死亡
B. 新冠病毒的遗传信息储存在RNA中
C. 新冠病毒的结构简单,只含有核糖体
D. 图中结构在光学显微镜下观察得到
【答案】B
【解析】
【分析】病毒的结构非常简单,没有细胞结构,仅由蛋白质外壳和内部的遗传物质核酸组成,不能独立生存,只有寄生在活细胞里才能进行生命活动,一旦离开就会变成结晶体。病毒根据其具有的核酸分为DNA病毒和RNA病毒,新冠病毒属于RNA病毒,RNA是其遗传物质。
【详解】A、病毒只有寄生在活细胞里才能进行生命活动,一旦离开就会变成结晶体,A错误;
B、新冠病毒属于RNA病毒,RNA是其遗传物质,因此遗传信息储存在RNA中,B正确;
C、新冠病毒没有细胞结构,没有核糖体,新冠病毒的结构简单,主要由蛋白质和RNA组成,C错误;
D、图中结构是在电子显微镜下观察得到的,D错误。
故选B。
7. 目前已知自然界天然存在的元素共有92种,其中参与组成细胞的常见的元素有20多种。下列有关组成细胞元素的叙述,错误的是( )
A. 细胞中元素分为大量元素和微量元素,微量元素不是必需的
B. 细胞中各种元素的相对含量与无机自然界中的大不相同
C. 箭竹细胞和人体细胞所含有的元素种类大体相同
D. 组成熊猫细胞的各种元素大多以化合物的形式存在
【答案】A
【解析】
【分析】组成生物体的化学元素根据其含量不同分为大量元素和微量元素两大类:(1)大量元素是指含量占生物总重量万分之一以上的元素,包括C、H、O、N、P、S、K、Ca、Mg,其中C、H、O、N为基本元素,C为最基本元素,O是含量最多的元素。(2)微量元素是指含量占生物总重量万分之一以下的元素,包括Fe、Mn、Zn、Cu、B、Mo等。
【详解】A、微量元素含量少,但却是生物体不可缺少的,A错误;
B、组成生物体的化学元素在生物界的含量和在无机自然界的含量差异很大,这体现了生物界和非生物界的差异性,B正确;
C、不同生物体内所含有的元素种类大体相同,但元素的含量存在较大差异,C正确;
D、组成细胞的各种元素大多以化合物的形式存在,这些化合物在生命活动中发挥着各自的重要作用,D正确。
故选A。
8. 如图表示组成细胞的化合物,其中I和II代表两大类化合物,图中各部分面积的大小代表含量的多少。下列相关叙述错误的是( )
A. 化合物II中含量最多的元素是C元素
B. 组成化合物I、II的元素在自然界中都能找到
C. 大多数细胞干重中含量最多的是化合物VII
D. 若化合物VI代表糖类和核酸,则化合物VII代表脂质
【答案】C
【解析】
【分析】若此图表示组成细胞的化合物,据图示含量可知,I为无机物,II为有机物,III为水,V为无机盐,IV为蛋白质,VI为脂质,VII为糖类或者核酸。
【详解】A、II代表有机物,因此含量最多的元素是C,A正确;
B、细胞中不存在自然界没有的元素,组成细胞中化合物I、II的元素在自然界中都能找到,B正确;
C、大多数细胞干重中含量最多的化合物是IV蛋白质,C错误;
D、图中面积最大的应代表水,面积其次的IV代表蛋白质,因此I代表无机物,II代表有机物,V代表无机盐,若VI代表糖类、核酸,则VII代表脂质,D正确。
故选C。
9. 某同学选用了合适的试剂来检测花生子叶切片中的脂肪。下列相关叙述错误的是( )
A. 该同学选用花生子叶为材料的原因是花生种子含脂肪多且子叶肥厚
B. 该同学操作步骤依次为:取材→切片→洗去浮色→染色→制片→观察
C. 该同学若选用的试剂是苏丹III染液,则脂肪颗粒将被染成橘黄色
D. 该同学在制片过程中使用体积分数为50%的酒精溶液的目的是洗去浮色
【答案】B
【解析】
【分析】生物组织中化合物的鉴定:(1)斐林试剂可用于鉴定还原糖,在水浴加热的条件下,溶液的颜色变化为砖红色(沉淀),斐林试剂只能检验生物组织中还原糖(如葡萄糖、麦芽糖、果糖)存在与否,而不能鉴定非还原性糖(如淀粉)。(2)蛋白质可与双缩脲试剂产生紫色反应。(3)脂肪可用苏丹Ⅲ染液鉴定,呈橘黄色。
【详解】A、花生种子含脂肪多且子叶厚,是用于脂肪鉴定的理想材料,A正确;
B、脂肪鉴定的步骤:取材→切片→苏丹Ⅲ染液染色→ 洗去浮色→ 制片→ 观察,B错误;
C、脂肪可用苏丹Ⅲ染液鉴定,呈橘黄色,因此该同学若选用的试剂是苏丹III染液,则脂肪颗粒将被染成橘黄色,C正确;
D、在检测生物组织中的脂肪实验时,体积分数为50%的酒精溶液的作用是洗去浮色,原因是苏丹Ⅲ染液易溶于酒精溶液,D正确。
故选B。
10. 水是细胞的重要成分,在生命活动中起着不可替代的作用。下列关于水的叙述,错误的是( )
A. 自由水是细胞内良好的溶剂,不能为细胞生存提供能量
B. 结合水是细胞结构的重要组成部分,其含量多于自由水
C. 水与蛋白质、多糖等物质结合后会失去流动性和溶解性
D. 水是一种极性分子,每个水分子可与周围水分子形成氢键
【答案】B
【解析】
【分析】细胞内的水以自由水和结合水的形式存在,自由水与结合水的比值越高,细胞代谢越旺盛,比值越低,细胞代谢活动越弱。
(1)结合水;与细胞内其它物质结合,是细胞结构的组成成分;细胞内结合水的存在形式主要是水与蛋白质、多糖等物质结合,这样水就失去流动性和溶解性,成为生物体的构成成分。
(2)自由水:绝大部分的水以游离形式存在,可以自由流动,叫做自由水。生理功能:①细胞内良好的溶剂;②运送营养物质和代谢的废物;③参与许多化学反应,绿色植物进行光合作用的原料;④为细胞提供液体环境。
【详解】A、自由水是细胞内良好的溶剂,许多种物质溶解在这部分水中,但是水属于无机物,不能为细胞生存提供能量,A正确;
B、结合水是细胞结构的重要组成部分,结合水往往与与蛋白质、多糖等物质结合,其含量少于自由水,大部分水以自由水的形式存在,B错误;
C、水与蛋白质、多糖等物质结合后形成结合水,这部分水会失去流动性和溶解性,成为生物体的构成成分,C正确;
D、水是一种极性分子,当一个水分子的氧端靠近另一个水分子的氢端时,它们之间的静电吸引作用就形成一种弱的引力,这种弱的引力就称为氢键,每个水分子可与周围水分子形成氢键相互作用在一起,D正确。
故选B。
11. 唐代诗人白居易写的诗句“二月二日新雨晴,草芽菜甲一时生”描写了二月二日春雨后,万物复苏,草木一新的情景,反映了生物的各项生命活动离不开水。下列相关叙述错误的是( )
A. “草芽”细胞受到火烧时,先丢失自由水,后丢失结合水
B. 水具有较高的比热容,对维持生命系统的稳定性十分重要
C. 不同种类生物细胞的含水量不同,同种生物的含水量相同
D. “草芽”细胞中自由水和结合水比值越大,细胞代谢越旺盛
【答案】C
【解析】
【分析】1、细胞中的水分为自由水和结合水。自由水能自由流动,是良好的溶剂,运输营养物质和代谢废物,参与化学反应,结合水是某些细胞结构的组成部分。
2、自由水和结合水比值越大,细胞代谢越旺盛,抗逆性越强。
【详解】A、自由水能自由流动,“草芽”细胞受到火烧时,先丢失自由水,后丢失结合水,A正确;
B、水具有较高的比热容,在外界温度发生变化时,水的温度变化更小,对维持生命系统的稳定性十分重要,B正确;
C、不同种类生物细胞的含水量不同,同种生物的含水量在不同时期也不同,幼年个体的含水量大于老年个体,C错误;
D、自由水是良好的溶剂,运输营养物质和代谢废物,参与化学反应,“草芽”细胞中自由水和结合水比值越大,细胞代谢越旺盛,D正确。
故选C。
12. “补铁、补血效果好!补血口服液”;“健康的体魄,来自‘碘碘滴滴’”;“聪明伶俐,坚持补锌,有锌万事成,用心妈妈会用“锌’”,这些广告词提到的无机盐在生物体生命活动中具有重要作用。下列相关叙述错误的是( )
A. 广告词中提到的化学元素在人体内都以离子态存在
B. 广告词中提到补铁能补血的原因是铁参与构成血红素
C. 细胞酸碱度的维持与细胞内的某些无机盐离子有关
D. 植物细胞液泡中含有的无机盐能够维持细胞渗透压,使细胞坚挺
【答案】A
【解析】
【分析】无机盐主要以离子的形式存在,其生理作用有:①细胞中某些复杂化合物的重要组成成分,如Fe是血红蛋白的必要成分;Mg是叶绿素的必要成分;② 维持细胞的生命活动,如钙离子可调节肌肉收缩和血液凝固,血钙过高会造成肌无力,血钙过低会引起抽搐;③维持细胞的酸碱平衡和细胞的形态。
【详解】A、无机盐在体内主要以离子态存在,但有的以化合物的形式存在,镁元素可构成叶绿素,A错误;
B、铁是构成血红素的重要元素,影响红细胞运输氧气的功能,B正确;
C、生物体的某些无机盐离子可以维持细胞的酸碱平衡,如HCO3-,C正确;
D、植物细胞液泡中含有的无机盐能够维持细胞渗透压,便于植物细胞吸水保持坚挺,D正确。
故选A。
13. 下列关于无机盐的叙述,错误的是( )
A. Mg是大量元素,参与构成绿色植物的叶绿素
B. 夏季户外工作者会大量出汗,需要多喝淡盐水
C. 缺乏P的植株矮小、叶片颜色异常、根系发育差
D. 小麦种子晒干后,其体内剩余的物质主要是无机盐
【答案】D
【解析】
【分析】组成生物体的化学元素根据其含量不同分为大量元素和微量元素两大类:
(1)大量元素是指含量占生物总重量万分之一以上的元素,包括C、H、O、N、P、S、K、Ca、Mg等,其中C、H、O、N为基本元素,C为最基本元素,O是含量最多的元素。
(2)微量元素是指含量占生物总重量万分之一以下的元素,包括Fe、Mn、Zn、Cu、B、Mo等。
(3)细胞的鲜重中元素含量由多到少分别是O、C、H、N,干重中元素含量由多到少分别是C、O、N、H;组成细胞的化合物包括无机物和有机物,无机物包括水和无机盐,有机物包括蛋白质、脂质、糖类和核酸,鲜重含量最多的化合物是水,干重含量最多的有机物是蛋白质。
【详解】A、 Mg是大量元素,Mg是构成一种叶绿素的重要成分,缺Mg会造成叶片发黄,A正确;
B、夏季户外工作者会大量出汗,会丢失大量的水和无机盐,故需要多喝淡盐水,B正确;
C、缺乏P的植株矮小瘦弱、叶片叶片发黄、根系发育差,在养护期间需要给其施加氮肥,为其补充氮元素,C正确;
D、小麦种子晒干后,其体内剩余的物质主要是有机物,D错误。
故选D。
14. 了解关于糖类的知识有助于我们健康地生活。下列关于糖的叙述,错误的是( )
A. 单糖是不能水解的最简单的糖类
B. 组成纤维素和糖原的单体都相同
C. 糖类都是由C,H、O三种元素组成
D. 哺乳动物细胞中特有的多糖是糖原
【答案】C
【解析】
【分析】糖类的组成元素为C、H、O。糖类分为单糖、二糖和多糖。葡萄糖、核糖、脱氧核糖等不能水解的糖称为单糖;由2个单糖脱水缩合形成的糖称为二糖;多糖有淀粉、纤维素和糖原,糖原是动物细胞的储能物质,淀粉是植物细胞的储能物质,纤维素是植物细胞壁的成分。
【详解】A、单糖是不能水解的糖,可以被细胞直接吸收,A正确;
B、纤维素和糖原都是多糖,都是由葡萄糖脱水缩合形成的,B正确;
C、糖类一般是由C.H、O三种元素组成,有些含有N元素,如几丁质,C错误;
D、动物细胞中特有的多糖是糖原,D正确。
故选C。
15. 淀粉是一种多糖,是一种储能物质。下图是两种淀粉的结构图和分子简式,下列关于淀粉的叙述,正确的是( )
A. 两种淀粉不同的原因是它们的单体种类、数目、排列顺序不同
B. 直链淀粉主要分布在植物细胞,支链淀粉主要分布在动物细胞
C. 组成支链淀粉和支链淀粉单体之间通过脱水缩合以肽键相连
D. 消化道内的淀粉经消化吸收,可转化为肝细胞中的糖
【答案】D
【解析】
【分析】糖类分为单糖、二糖和多糖,二糖包括麦芽糖、蔗糖、乳糖,麦芽糖是由2分子葡萄糖形成的,蔗糖是由1分子葡萄糖和1分子果糖形成的,乳糖是由1分子葡萄糖和1分子半乳糖形成的;多糖包括淀粉、纤维素和糖原,淀粉是植物细胞的储能物质,糖原是动物细胞的储能物质,纤维素是植物细胞壁的组成成分。
【详解】A、淀粉是一种多糖,两种淀粉的单体都是葡萄糖。两种淀粉不同的原因是它们的单体数目、排列顺序不同,A错误;
B、淀粉是植物细胞特有糖类,动物细胞没有,B错误;
C、组成淀粉的单体之间通过脱水缩合形成,但不是以肽键相连,氨基酸之间脱水缩合才形成肽键,C错误
D、消化道内的淀粉经消化最终形成葡萄糖,葡萄糖被细胞吸收,经血液循环到达肝细胞,在肝细胞中可转化为糖原,D正确。
故选D。
16. 脂肪酸分为饱和脂肪酸(SFA)和不饱和脂肪酸(USFA),动物奶油富含SFA和胆固醇。SFA摄入量过高会导致血胆固醇等升高,增加患冠心病的风险。下列相关叙述错误的是( )
A. SFA和USFA在结构上的区别是碳链中是否存在双键
B. 胆固醇与维生素D、性激素、磷脂等都属于脂质类物质
C. 适量摄入动物奶油,有利于人体血液中脂质的运输
D. SFA和USFA在元素组成上有差异,它们的熔点也不相同
【答案】D
【解析】
【分析】1、脂质分为脂肪、磷脂和固醇,固醇包括胆固醇、性激素和维生素D,与糖类相比,脂肪分子中的氢含量多,氧含量少,氧化分解时产生的能量多,因此是良好的储能物质,磷脂双分子层构成生物膜的基本骨架,固醇中的胆固醇是动物细胞膜的重要组成成分,也参与脂质在血液中的运输。
2、脂肪是由三分子脂肪酸与一分子甘油发生反应而形成的酯,即三酰甘油(又称甘油三酯)。其中甘油的分子比较简单,而脂肪酸的种类和分子长短却不相同。脂肪酸可以是饱和的,也可以是不饱和的。植物脂肪大多含有不饱和脂肪酸,在室温时呈液态,如日常炒菜用的食用油(花生油、豆油和菜籽油等);大多数动物脂肪含有饱和脂肪酸,室温时呈固态。
脂肪酸的“骨架”是一条由碳原子组成的长链。碳原子通过共价键与其他原子结合。如果长链上的每个碳原子与相邻的碳原子以单键连接,那么该碳原子就可以连接2个氢原子,这个碳原子就是饱和的,这样形成的脂肪酸称为饱和脂肪酸。饱和脂肪酸的熔点较高,容易凝固。如果长链中存在双键,那么碳原子连接的氢原子数目就不能达到饱和,这样形成的脂肪酸就是不饱和脂肪酸。不饱和脂肪酸的熔点较低,不容易凝固。
【详解】A、根据题意,脂肪酸分为饱和脂肪酸(SFA)和不饱和脂肪酸(USFA),不饱和脂肪酸(USFA)的长链中存在双键,饱和脂肪酸(SFA)长链上的每个碳原子与相邻的碳原子以单键连接,A正确;
B、脂质包括脂肪、磷脂和固醇,而固醇包括胆固醇与维生素D、性激素,B正确;
C、根据题意,动物奶油富含SFA和胆固醇,胆固醇是动物细胞膜的重要组成成分,也参与脂质在血液中的运输,C正确;
D、饱和脂肪酸的熔点较高,容易凝固,不饱和脂肪酸的熔点较低,不容易凝固,因此SFA和USFA的熔点不相同,但是二者都属于脂肪,组成元素都是C、H、O,D错误。
故选D。
17. 骆驼是被称为“沙漠之舟”的哺乳动物。驼峰里贮存着脂肪,其可在食物缺乏时,分解成身体所需的养分,供骆驼生存需要。下列关于脂肪的叙述,错误的是( )
A. 骆驼体内的脂肪在糖类代谢障碍时可分解供能
B. 糖类在供应充足的情况下,可以大量转化为脂肪
C. 骆驼体内能促进生殖器官发育的物质的化学本质是脂肪
D. 脂肪中H的含量远高于糖类,更适合储存能量
【答案】C
【解析】
【分析】组成脂质的化学元素主要是C、H、O,有些脂质还含有P和N,细胞中常见的脂质有:
(1)脂肪:是由三分子脂肪酸与一分子甘油发生反应而形成的,作用:①细胞内良好的储能物质;②保温、缓冲和减压作用。
(2)磷脂:构成膜(细胞膜、核膜、细胞器膜)结构的重要成分。
(3)固醇:维持新陈代谢和生殖起重要调节作用,分为胆固醇、性激素、维生素D等。
①胆固醇:构成细胞膜的重要成分,参与血液中脂质的运输。
②性激素:促进生殖器官的发育和生殖细胞的形成。
③维生素D:促进肠道对钙和磷的吸收。
【详解】A、糖类是生物体的主要能源物质,在正常情况下,人和动物体所需要的能量主要是由糖类氧化分解供给的,只有当糖类代谢发生障碍,引起供能不足时,脂肪才会氧化分解供给能量,A正确;
B、血液中的葡萄糖除供细胞利用外,多余的部分可以合成糖原储存起来;如果葡萄糖还有富余,就可以转变成脂肪和某些氨基酸,B正确;
C、能促进生殖器官发育的物质是性激素,其化学本质是脂质,C错误;
D、脂肪中H含量高于糖类,所占的体积小,脂肪彻底氧化分解产生能量多,故更适合储存能量,D正确。
故选C。
18. 近来,科学家们发现了一些蛋白质虽然只有一种结构,但却能行使几种甚至多种不同的功能。这些兼有其他功能的蛋白质被称为兼职蛋白。如大肠杆菌的生物素合成酶参与生物的合成,还兼充作阻抑蛋白,可以调控自身的基因表达,阻止相关蛋白质的合成。以上描述体现的蛋白质功能分别是( )
A. 运输、免疫 B. 催化、运输
C. 调节、免疫 D. 催化,调节
【答案】D
【解析】
【分析】蛋白质分子的结构具有多样性,结构多样性决定了功能多样性,蛋白质具有组成生物体和细胞结构、调节、催化、运输、免疫等多种功能。
【详解】据题意分析,生物素合成酶具有催化作用,同时可调控基因的表达,控制蛋白质的合成,体现了调节功能,D正确。
故选D。
19. 下图甲、乙、丙、丁为四种物质,下列相关叙述错误的是( )
A. 四种物质都是氨基酸,它们的结构可用一个结构通式表示
B. 甲和丙的R基中有羧基,丁的R基中有氨基
C. 氨基酸要通过脱水缩合形成肽链后才能形成蛋白质
D. 若三分子甲形成一条肽链,则该肽链中有四个羧基
【答案】A
【解析】
【分析】组成蛋白质的氨基酸,都至少有一个氨基和羧基,都有一个氨基和羧基连接在同一个碳原子上,这个碳原子还连接了一个氢原子和一个侧链基团(R基)。
【详解】A、根据组成蛋白质的氨基酸结构特点判断,图中只有甲、丙、丁为组成蛋白质的氨基酸,这三种氨基酸可用一个结构通式表示,A错误;
B、据图分析,甲的R基是一个羧基,丙的R基中有酸基,丁的R基中有氨基,B正确;
C、一个氨基酸的氨基和另一个氨基酸的羧基通过脱水缩合形成肽键,以此类推形成肽链,通过肽链的盘曲折叠等形成具有一定空间结构的蛋白质,C正确;
D、若三分子甲形成一条肽链,则该肽链的一段有一个氨基,另一端有一个羧基,加上三个氨基酸甲的R基中分别含有一个羧基,共有四个羧基,D正确。
故选A。
20. 在美发过程中,无论是卷发还是直发,原理都一样;先用基类化合物(如巯基乙酸铵或半胱氨酸)破坏头发的角蛋白中的二硫键(大约45%的二硫键被切断),使之被还原成游离的巯基,易于变形;再用发夹和发卷将头发塑成一定的形状;最后用氧化剂重建二硫键,使发型固定下来。下列相关叙述错误的是( )
A. 烫发的过程没有改变角蛋白中氨基酸的排列顺序
B. 组成头发角蛋白的氨基酸中,S元素只存在于R基中
C. 头发中的角蛋白水解后一定含有21种氨基酸
D. 二硫键的破坏和重建过程中没有涉及肽键的数目变化
【答案】C
【解析】
【分析】蛋白质形成的结构层次为:氨基酸脱水缩合形成二肽→三肽→多肽链→多肽链经过折叠等空间构型的变化→蛋白质。
【详解】A、据题意可知,该过程中,只是二硫键断裂,蛋白质的空间结构改变,故氨基酸排列顺序没有改变,A正确;
B、根据氨基酸的通式分析( ),硫元素只能存在于R基团上,B正确;
C、组成人体蛋白的氨基酸有21种,但角蛋白不一定是由21种氨基酸形成的,C错误;
D、据题意可知,烫发时,头发角蛋白的二硫键断裂,在新的位置形成二硫键,没有涉及肽键的数目变化,D正确。
故选C。
21. 绿色荧光蛋白是从发光水母中分离出来的一种结构蛋白,其相关数据如下:氨基酸数目126个,R基上的羧基数15个,游离羧基总数17个,游离氨基总数17个。若R基上的羧基和氨基不会脱水形成肽键,则下列有关叙述错误的是( )
A. 发光水母中的绿色荧光蛋白由2条肽链组成
B. 绿色荧光蛋白中R基上共有15个氨基
C. 绿色荧光蛋白彻底水解需要消耗125个水分子
D. 绿色荧光蛋白合成时产生的水中氧来自羧基
【答案】C
【解析】
【分析】1、氨基酸通过脱水缩合形成多肽链,而脱水缩合是指一个氨基酸分子的羧基和另一个氨基酸分子的氨基相连接,同时脱出一分子水的过程;该氨基酸形成多肽过程中的相关计算:肽键数=脱去水分子数=氨基酸数一肽链数,游离氨基或羧基数=肽链数+R基中含有的氨基或羧基数,蛋白质的相对分子质量=氨基酸数目×氨基酸平均相对分子质量一脱去水分子数×18。
2、根据题意和图表分析可知:该结构蛋白中,游离羧基的总数和游离氨基的总数都是17,R基中的羧基数目是15,说明该蛋白质是由两条肽链组成的,且该蛋白质的R基中也含有15个氨基.该蛋白质由126个氨基酸组成,含有2条肽链,则脱水缩合时能形成124个肽键和水分子。
【详解】A、游离氨基或羧基数=肽链数+R基中含有的氨基或羧基数,由于游离的羧基总数是17个,R基上的羧基有15个,所以该蛋白质含有2条肽链,A正确;
B、该蛋白质中含有17个游离的氨基,含有2条肽链,说明该蛋白质的R基中含有15个氨基,B正确;
C、合成该蛋白质时脱去水的水分子数=氨基酸数-肽链数=126-2=124个,C错误;
D、氨基酸经脱水缩合形成蛋白质时,脱去的水中的氧来自氨基酸中的羧基,水中的氢来自氨基酸中的羧基和氨基,D正确。
故选C。
22. 病毒和细胞中的核酸、核苷酸及遗传物质的种类都有差别。下列关于核酸的成分、分布和种类的叙述,错误的是( )
A. 储存新冠病毒遗传信息的物质由4种核苷酸组成
B. 小麦根尖细胞中的核酸彻底水解可得到4种产物
C. 储存肝脏细胞遗传信息的物质主要分布在细胞核
D. 蓝细菌细胞中两种核酸含有的五碳糖不相同
【答案】B
【解析】
【分析】核酸包括DNA和RNA,有细胞结构的生物遗传物质都是DNA,病毒的遗传物质是DNA或RNA。DNA由4种脱氧核糖核苷酸构成,RNA由4种核糖核苷酸构成。构成核糖核苷酸的五碳糖是核糖,碱基是A、C、G、U;构成脱氧核苷酸的五碳糖是脱氧核糖,碱基是A、C、G、T。
【详解】A、储存新冠病毒遗传信息的物质是RNA,由4种核糖核苷酸组成,A正确;
B、小麦根尖细胞中即含有DNA,又含有RNA,彻底水解小麦根尖细胞中的核酸可得到五种碱基,两种五碳糖和磷酸,共8种产物,B错误;
C、储存肝脏细胞遗传信息的物质是DNA,DNA主要分布在细胞核,C正确;
D、蓝细菌细胞中的两种核酸含有的五碳糖不相同,DNA含有脱氧核糖,RNA含有核糖,D正确。
故选B。
23. 人的各项生命活动都离不开细胞,而细胞由多种分子组成。如图表示细胞内某些化合物之间关系,其中C表示RNA的单体。下列有关叙述错误的是( )
A. RNA和磷脂的构成元素都含有C、H、O、N、P
B. A为含氮碱基,有四种类型,其中U是RNA特有的
C. B糖为单糖,但该物质不是生命活动的主要能源物质
D. 一般情况下,RNA在生物体的细胞中是以双链存在的
【答案】D
【解析】
【分析】C为RNA的单体,故C是核糖核苷酸,A是含氮碱基,包括A、C、G、U四种,B是核糖。
【详解】A、核酸的基本组成元素包括C、H、O、N、P,磷脂的构成元素也是C、H、O、N、P,A正确;
B、A是含氮碱基,包括A、C、G、U四种,U是RNA所特有的,B正确;
C、B是核糖,属于单糖,不是生命活动的主要能源物质,属于结构物质,C正确;
D、一般情况下,DNA在生物体的细胞中是以双链存在的,RNA是单链形式,D错误。
故选D。
24. 如图所示的化合物普遍存在于各种活细胞中,碱基Y、基团X、基团Z分别与五碳糖不同位置的碳原子相连。下列有关叙述错误的是( )
A. 基团Z是判断核苷酸种类的主要依据
B. 如果基团X是“—OH”,则碱基Y不可能是胸腺嘧啶
C. 如果碱基Y是腺嘌呤,则图中的核苷酸可能是构成DNA或RNA的基本单位
D. 如果基团X是“—H”,则由图中的核苷酸形成的核酸主要分布于细胞核
【答案】A
【解析】
【分析】一个核苷酸分子是由一分子含氨碱基、一分子五碳糖和一分子磷酸组成。根据五碳糖不同,可以将核苷酸分为脱氧核糖核苷酸和核糖核苷酸。
【详解】A、图中所示的结构是核苷酸,基团Z是磷酸基团,决定核苷酸种类的是五碳糖和碱基面不是磷酸基团,A错误;
B、如果基团X是“—OH”,则五碳糖是核糖,因此该化合物为核糖核苷酸,则碱基Y不可能是胸腺嘧啶,B正确;
C、如果丙图中的Y是腺嘌呤,图中物质可能是构成DNA或RNA的基本单位,因为腺嘌呤是DNA和RNA共有的碱基,C正确;
D、若X代表的化学基团是-H,则五碳糖是脱氧核糖,该化合物为脱氧核糖核苷酸,构成了DNA,主要存在于细胞核,D正确。
故选A。
25. 以碳链为基本骨架的小分子单体能构成许多不同的多聚体,模式图如下。下列有关叙述错误的是( )
A. 如果形成的大分子物质是蛋白质,则S1-S4是氨基酸
B. 如果S1-S4中含有碱基T,则形成的大分子物质是核糖核酸
C. 如果S1-S4是葡萄糖,则形成的大分子物质可能不是生物体内的储能物质
D. 如果形成的大分子物质储存着HIV的遗传信息,则S1-S4中含有核糖
【答案】B
【解析】
【分析】在构成细胞的化合物中,多糖、蛋白质、核酸都是生物大分子,组成多糖的基本单位是单糖,组成蛋白质的基本单位是氨基酸,组成核酸的基本单位是核苷酸,这些基本单位称为单体。每一个单体都以若干个相连的碳原子构成的碳链为基本骨架。生物大分子是由许多单体连接成的多聚体。
【详解】A、组成蛋白质的单体是氨基酸,氨基酸脱水缩合形成蛋白质,A正确;
B、如果S1~S4中含有碱基T,T碱基是DNA特有的碱基,因此形成的大分子物质是脱氧核糖核酸,B错误;
C、如果S1~S4是葡萄糖,形成的大分子物质可以为纤维素,其不是能源物质,C正确;
D、HIV为RNA病毒,其储存遗传信息的物质是RNA,则S1~S4是核糖核苷酸,其中含有核糖,D正确。
故选B。
二、非选择题:
26. 某生物兴趣小组在调查一池塘中生物时发现存在着多种生物,其中四种生物如图所示。回答下列问题;
(1)图中属于真核生物的有___,在生命系统结构层次中属于个体层次的有___。
(2)B生物属于___(填“自养”或“异养”)生物,判断理由是___。池塘中的B生物在水质富营养化时会形成____现象。
(3)某同学使用显微镜观察细胞时,他在换高倍物镜后,发现在低倍物镜下能看到的细胞看不到了,前后多次调节视野清晰度和亮度依然未能找到细胞,此时应该考虑的合理操作步骤是___。
【答案】(1) ①. ACD ②. ABCD
(2) ①. 自养 ②. B生物是蓝细菌,蓝细菌细胞内含有叶绿素和藻蓝素 ③. 水华
(3)重新转回低倍物镜,找到细胞,将其移到视野中央并调节清晰,再用高倍物镜观察
【解析】
【分析】原核生物与真核生物的区别:原核生物没有以核膜为界限的细胞核,原核生物只有核糖体一种细胞器。
【小问1详解】
A为变形虫,B为蓝细菌,C为衣藻,D为蛙,属于真核生物的有ACD。ABC为单细胞生物,D为多细胞生物,均在生命系统结构层次中属于个体层次。
【小问2详解】
B蓝细菌含有藻蓝素和叶绿素,能进行光合作用,属于自养生物。当蓝细菌在池塘水质富营养化时会形成水华。
【小问3详解】
某同学使用显微镜观察细胞时,他在换高倍物镜后,发现在低倍物镜下能看到的细胞看不到了,前后多次调节视野清晰度和亮度依然未能找到细胞,说明目标物像没在视野中央,此时应该考虑的合理操作步骤是重新转回低倍物镜,找到细胞,将其移到视野中央并调节清晰,再用高倍物镜观察。
27. 在生物组织中含有多种化合物,某些化学试剂能够使生物组织中的相关化合物产生特定的颜色反应,现有①梨匀浆,②西瓜汁、③花生种子、④豆浆,⑤0.1g/mL的NaOH溶液,⑥0.05g/mL的CuSO4溶液、⑦0.01g/mL的苏丹III溶液、⑧蒸馏水等各种必需的试剂及仪器,回答下列问题:
(1)进行还原糖的鉴定试验中需要选择的材料及试剂是___(填序号),实验所用试剂使用要求及条件分别是___。
(2)某同学在实验室将豆浆样品和另一份外观相似的其他成分(不含蛋白质)样品混淆了。请利用上述材料设计一个简单的实验方案,帮助其区分哪一份是豆浆样品。
①配制___试剂;取___(填序号)做A液,___后做B液。
②进行检测:_____________。
③得出结果:_____________。
【答案】(1) ①. ①⑤⑥ ②. 将⑤⑥等量混合均匀后置于50~65°C温水中加热2min
(2) ①. 双缩脲 ②. ⑤ ③. 用②(蒸馏水)将⑥(0.05g/mL的CuSO4溶液)稀释至0.01g/mL ④. 取两支试管,分别标注1号、2号。将2mL两个样品分别加入两支试管中,先向两支试管中同时加入1mLA液摇匀,再向两支试管中同时加入4滴B液摇匀 ⑤. 样品变为紫色的为豆浆样品
【解析】
【分析】生物组织中化合物的鉴定:(1)斐林试剂可用于鉴定还原糖,在水浴加热的条件下,产生砖红色沉淀。(2)蛋白质可与双缩脲试剂产生紫色反应。(3)脂肪可用苏丹Ⅲ染液鉴定,呈橘黄色。(4)淀粉遇碘液变蓝。
【小问1详解】
还原糖的鉴定需要用斐林试剂(包括甲液⑤0.1g/mL的NaOH溶液和乙液⑥0.05g/mL的CuSO4溶液),且实验材料应选择富含还原糖的浅色材料,故进行还原糖的鉴定试验中需要选择的材料及试剂是①⑤⑥;两者在水浴条件下生成砖红色沉淀,且斐林试剂使用时应将甲液和乙液混合均匀,故实验所用试剂使用要求及条件分别是将⑤⑥等量混合均匀后置于50~65°C温水中加热2min。
【小问2详解】
豆浆中富含蛋白质,蛋白质的检测可用双缩脲试剂进行检测,故将豆浆样品和另一份外观相似的其他成分(不含蛋白质)样品进行区分的试剂是双缩脲试剂,双缩脲试剂使用时应先加A液,再加B液,且实验设计应遵循对照与单一变量原则,实验步骤如下:
①配制双缩脲试剂;取⑤0.1g/mL的NaOH溶液做A液,⑥0.05g/mL的CuSO4溶液稀释至0.01g/mL后做B液。②进行检测:取两支试管,分别标注1号、2号。将2mL两个样品分别加入两支试管中,先向两支试管中同时加入1mLA液摇匀,再向两支试管中同时加入4滴B液摇匀。
③得出结果:样品变为紫色的为豆浆样品。
28. 苏轼诗云“小饼如嚼月,中有酥和馀”,“饴”是麦芽糖,“酥”是酥油(动物脂肪)。下表是糖类、脂肪主要组成元素的质量分数。分析表中数据,结合所学知识。回答下列问题:
种类
质量分数/%
C
H
O
脂肪
73~77
11~12.5
9.0~12
糖类
52~58
7.0~8.0
40~45
(1)麦芽糖___(填“具有”或“不具有”)还原性,人体细胞___(填“能”或“不能”)直接吸收麦芽糖,原因是___。
(2)脂肪是细胞内良好的___,除此之外分布在动物体内的脂肪还具有___的作用。
(3)有人说“小饼”中含有人体中需要的营养物质,应该多食。该观点___(填“正确”或“不正确”),理由是___。
【答案】(1) ①. 具有 ②. 不能 ③. 麦芽糖是二糖,要水解成单糖才能被人体细胞吸收
(2) ①. 储能物质 ②. 保温、缓冲和减压
(3) ①. 不正确 ②. “小饼”中富含糖和脂肪,多食糖可能会引起血糖升高甚至导致糖尿病;多食脂肪可能会引起个体过于肥胖或是引起心血管疾病
【解析】
【分析】1、葡萄糖、果糖、麦芽糖的分子内含有还原性基团(游离醛基或游离酮基),因此叫还原糖。而蔗糖则是非还原性糖,不具有还原性。可溶性还原糖与斐林试剂发生作用,可以生成砖红色沉淀。
2、脂肪使人体中良好的储能物质,具有保温、缓冲、减压等作用。
3、人体如果摄入过多的糖类,除了氧化分解之外,还会用来合成糖原以及脂肪等非糖物质。
【小问1详解】
麦芽糖是还原糖,具有还原性。人体细胞不能直接吸收麦芽糖,原因是麦芽糖属于二糖,要水解为单糖才能被人体吸收。
【小问2详解】
脂肪是细胞内良好的储能物质,除此之外分布在动物体内的脂肪还具有保温、缓冲和减压、保护内脏器官的作用。
【小问3详解】
“小饼"中含有糖类的脂肪,不能多食,该观点错误,理由是摄入过多的糖类和脂肪,糖类会转化为脂肪,脂肪储存在人体中不利于健康。
29. 随着生活水平的提高,人们对营养保健食品日益关注,一些厂家在保健品的广告中故意夸大效果,误导消费者的事件层出不穷。下表是某保健品(口服液)的营养成分表:
项目
每100mL
营养素参考值%
能量
274kJ
3%
蛋白质
3.3g
6%
脂肪
3.6g
6%
碳水化合物
5.0g
2%
核酸
200mg
1%
钙
120mg
15%
钠
50mg
3%
(1)该保健品的营养成分中无机盐有重要作用,钠缺乏会引起神经、肌肉细胞的兴奋性___;钙属于___(填“大量”或“微量”)元素,钙在体内的存在形式有:___。
(2)营养表中的核酸在生物体的___中具有极其重要的作用;核酸的基本组成单位是___。
(3)该厂家在宣传该保健品时宣传说可以补充特定的核酸,你认为这句话正确吗?___。说出你判断的理由:___。
【答案】(1) ①. 降低 ②. 大量 ③. 在血液中以Ca2+形式存在;在牙齿、骨骼中以CaCO3形式存在
(2) ①. 遗传,变异和蛋白质的生物合成 ②. 核苷酸
(3) ①. 错误 ②. 保健品中的核酸口服后,会在消化道内分解,不会以核酸的形式被吸收,不同的核酸,基本单位是相同的,被吸收进细胞内用于合成自身的核酸,所以不能补充特定的核酸
【解析】
【分析】核酸是细胞内携带遗传信息的物质,在生物体的遗传、变异和蛋白质的生物合成中具有极其重要的作用。核酸的基本组成单位——核苷酸。
【小问1详解】
钠缺乏会引起神经、肌肉细胞的兴奋性降低,钙属于大量元素,无机盐在细胞中大多以离子形式存在,钙在体内的存在形式有:在血液中以Ca2+形式存在;在牙齿、骨骼中以CaCO3形式存在。
【小问2详解】
核酸是细胞内携带遗传信息的物质,在生物体的遗传、变异和蛋白质的生物合成中具有极其重要的作用。核酸的基本组成单位是核苷酸。
【小问3详解】
该厂家在宣传该保健品时宣传说可以补充特定的核酸,这句话不正确。大分子物质要经消化分解成小分子物质才能被吸收利用,所以保健品中的核酸口服后,会在消化道内分解,不会以核酸的形式被吸收,不同的核酸,基本单位是相同的,被吸收进细胞内用于合成自身的核酸,所以不能补充特定的核酸。
30. 大豆蛋白是存在于大豆中的植物蛋白,属于完全蛋白质(含有所有必需氨基酸),蛋氨酸含量略低;大豆蛋白含有丰富的磷脂,不含胆固醇,它特有的生理活性物质异黄酮具有降胆固醇的作用;大豆蛋白也有缺点,怕高温。大豆蛋白非常适合健身者食用,俄亥俄州大学的研究表明:相比乳清蛋白,大豆蛋白的抗氧化保护性能更强,有助于提高训练后的机体恢复能力。回答下列问题:
(1)大豆中含有多种氨基酸,构成蛋白质的氨基酸的结构特点;___。组成人体蛋白质的氨基酸可分为必需氨基酸和非必需氨基酸,其分类的依据是___。
(2)不同种类的蛋白质有不同的结构,从其基本组成单位角度分析原因;___。大豆中的一种蛋白质的结构及相关基团如下图,该种蛋白质至少含有___个游离的氨基,由氨基酸形成一分子该蛋白质时产生___个水分子,减少的相对分子质量为___。
(3)某同学认为大豆蛋白中含有人体所需的所有必需氨基酸,日常饮食中可以用大豆取代其他食物。该同学的观点___(填“正确”或“错误”),理由是___。
【答案】(1) ①. 每种氨基酸都至少含有一个氨基和一个羧基,并且都有一个氨基和一个基连接在同一个碳原子上 ②. 氨基酸在人体细胞是否能够合成
(2) ①. 氨基酸的种类、数目和排列顺序不同 ②. 2 ③. 99 ④. 1784
(3) ①. 错误 ②. 人体需要的营养物质除蛋白质外,还需要糖类、无机盐、维生素等,需要多种食物来源
【解析】
【分析】1、组成蛋白质的氨基酸都至少含有一个氨基和羧基,都有一个氨基和羧基连接在同一个碳原子上,这个碳原子还连接了一个氢原子和一个侧链基团。
2、必需氨基酸是人体不能合成,必须从食物中获取的氨基酸,非必需氨基酸是人体可以合成的。
3、蛋白质结构多样性的原因是氨基酸的种类、数目和排列顺序不同以及肽链的空间结构。
4、每一条肽链的一端是一个氨基,另一端是一个羧基,R基中还可能有氨基或羧基,每一条肽链至少含有一个羧基和一个氨基。
【小问1详解】
组成蛋白质的氨基酸都至少含有一个氨基和羧基,都有一个氨基和羧基连接在同一个碳原子上,这个碳原子还连接了一个氢原子和一个侧链基团。必需氨基酸是人体不能合成,必须从食物中获取的氨基酸,非必需氨基酸是人体可以合成的,所以可以通过人体是否可以合成来区分两者。
【小问2详解】
蛋白质的基本组成单位是氨基酸,从氨基酸角度分析蛋白质多样性的原因有氨基酸的种类、数目和排列顺序不同。每一条肽链的一端是一个氨基,另一端是一个羧基,R基中还可能有氨基或羧基,该蛋白质有两条肽链,至少含有2个游离的氨基,合成该蛋白质时产生的水分子数为(100-2)+1(两条肽链之间脱水缩合了一次)=99个,减少的相对分子量为99×18+2(形成一个二硫键失去了两个氢原子)=1784。
【小问3详解】
该观点是错误的,人体需要的营养物质除蛋白质外,还需要糖类、无机盐、维生素等,需要多种食物来源。
2022-2023学年河南省学校联盟高一上学期高一期中生物试题PDF版: 这是一份2022-2023学年河南省学校联盟高一上学期高一期中生物试题PDF版,共8页。
2022-2023学年河南省部分学校大联考高一下学期期中考试生物试题含解析: 这是一份2022-2023学年河南省部分学校大联考高一下学期期中考试生物试题含解析,共21页。
2022-2023学年河南省学校联盟高一上学期期中联考生物学试题Word版含答案: 这是一份2022-2023学年河南省学校联盟高一上学期期中联考生物学试题Word版含答案,文件包含2022-2023学年河南省学校联盟高一上学期期中联考生物学试题Word版含答案docx、高一生物答案pdf等2份试卷配套教学资源,其中试卷共15页, 欢迎下载使用。

