八年级上册5 应用二元一次方程组——里程碑上的数一等奖ppt课件
展开1.利用二元一次方程解决数字问题和行程问题.(重点)2.进一步经历和体验列方程组解决实际问题的过程.(难点)
(1)一个两位数,个位数字是a,十位数字是b,则这个两位数用代数式表示为 ,若交换个位和十位上的数字,得到一个新的两位数用代数式表示为 。 (2)一个两位数,个位上的数为x,十位上的数为y,如果在它们之间添上一个0,就得到一个三位数,这个三位数用代数式可以表示为 。
(3)有两个两位数a和b ,如果将a放在b的左边,就得到一个四位数,那么这个四位数用代数式表示为 ;如果将a放在b的右边,将得到一个新的四位数,那么这个四位数用代数式可表示为 。
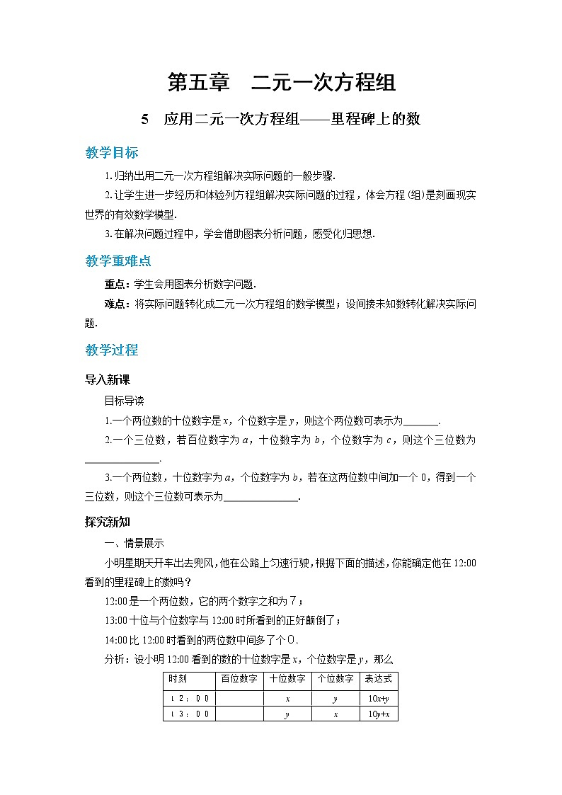
小明爸爸骑着摩托车带着小明在公路上匀速行驶,下图是小明每隔1小时看到的里程情况.你能确定小明在12:00时看到的里程碑上的数吗?
是一个两位数字,它的两个数字之和为7.
十位与个位数字与12:00时所看到的正好颠倒了.
比12:00时看到的两位数中间多了个0.
是一个两位数字,它的两个数字之和为7.
十位与个位数字与12:00时所看到的正好颠倒了.
比12:00时看到的两位数中间多了个0.
如果设小明在12:00时看到的数的十位数字是x,个位数字是y,那么
(10y +x)- (10x +y)
如果设小明在12:00时看到的数的十位数字是x, 个位数字是y,那么
(100x +y )- (10y +x )
(4)12:00~13:00与13:00~14:00两段时间内摩托车的行驶路程有什么关系?你能列出相应的方程吗?
解:如果设小明在12:00时看到的数的十位数字是x,个位数字是y, 那么根据以上分析,得方程组:
答:小明在12:00时看到的里程碑上的数是16..
例1.两个两位数的和是68,在较大的两位数的右边接着写较小的两位数,得到一个四位数;在较大的两位数的左边写上较小的两位数,也得到一个四位数.已知前一个四位数比后一个四位数大2178,求这两个两位数.
分析:设较大的两位数为x,较小的两位数为y, 在较大数的右边接着写较小的数,所写的数可表示为 ; 在较大数的左边接着写上较小的数,所写的数可表示为 .
解:设较大的两位数为x,较小的两位数为y,则有:
答:这两个两位数分别是45和23.
1.一个两位数,减去它的各位数字之和的3倍,结果是23;这个两位数除以它的各位数字之和,商是5,余数是1.这个两位数是多少?
解:设这个两位数的十位数为x,个位数为y,则有:
答:这个两位数是56.
56-3(5+6)=2356÷(5+6)=5…1
2. 一个两位数,个位上的数字与十位上的数字之和是11,如果把十位上的数字与个位上的数字对调,那么所得的两位数比原两位数大9,求原来的两位数.
[分析] 用二元一次方程组解决问题的关键是找到两个合适的等量关系.由于十位数字和个位数字都是未知的,所以不能直接设所求的两位数.本题中两个等量关系为:十位数字+个位数字=11,(十位数字×10+个位数字)+9=个位数字×10+十位数字.根据这两个等量关系可列出方程组.
[归纳总结] 在求两位数或三位数时,一般是不能直接设这个两位数或三位数的,而是把它各个数位上的数字设为未知数.解题的关键是弄清题意,根据题意找出合适的等量关系,列出方程组,再进行求解.
解:设个位上的数字为x,十位上的数字为y.根据题意,得 解这个方程组得: 10y+x=56. 答:原来的两位数为56.
数学问题[方程(组)]
实际问题的答案
1.小颖家离学校4800 m,其中有一段为上坡路 ,另一段为下坡路,她跑步去学校共用了30 min .已知小颖在上坡时的平均速度是 6 km/h,下坡时的平均速度是12 km/h.问小颖上、下坡的路程分别是( )
A.1.2 km,3.6 km; B.1.8 km,3 km;C.1.6 km,3.2 km. D.3.2 km,1.6 km.
【解析】设上坡用x小时,下坡用y小时,根据题意得: 6x+12y=4.8, x+y=0.5.
2.李刚骑摩托车在公路上匀速行驶,早晨7:00时看到里程碑上的数是一个两位数,它的数字之和是9;8:00时看里程碑上的两位数与7:00时看到的个位数和十位数互换了;9:00时看到里程碑上的数是7:00时看到的数的8倍,李刚在7:00时看到的数是 .
【解析】设李刚在7:00时看到的数十位数字是x,个位数字是y,那么
故李刚在7:00时看到的数是18.
x+y=98(10x+y)-(10y+x)=10y+x-(10x+y)
3.一个两位数是另一个两位数的3倍,如果把这个两位数放在另一个两位数的左边与放在右边所得的数之和为8484.求这个两位数.
4.汽车在上坡时速度为28km/h,下坡时速度42km/h,从甲地到乙地用了4小时30分,返回时用了4小时40分,从甲地到乙地上、下坡路各是多少千米?(只列方程组)
分析:从甲地到乙地的上坡路和下坡路分别是从乙地到甲地的下坡路和上坡路.
解:设从甲地到乙地上坡路是x千米,下坡路是y千米.根据题意得
5.有大小两个两位数,在大数的右边写上一个0之后再写上小的数,得到一个五位数;在小数的右边写上大数,然后再写上一个0,也得到一个五位数,第一个五位数除以第二个五位数得到的商为2,余数为590.此外,二倍大数与三倍小数的和是72,求这两个两位数.
北师大版八年级上册5 应用二元一次方程组——里程碑上的数公开课课件ppt: 这是一份北师大版八年级上册5 应用二元一次方程组——里程碑上的数公开课课件ppt,共30页。PPT课件主要包含了导入新知,素养目标,探究新知,x+y,x+y7,y+x,x+y,y+x,表格分析数量关系,整理得等内容,欢迎下载使用。
八年级上册5 应用二元一次方程组——里程碑上的数教课课件ppt: 这是一份八年级上册5 应用二元一次方程组——里程碑上的数教课课件ppt,共14页。PPT课件主要包含了b+a等内容,欢迎下载使用。
初中数学北师大版八年级上册5 应用二元一次方程组——里程碑上的数评课课件ppt: 这是一份初中数学北师大版八年级上册5 应用二元一次方程组——里程碑上的数评课课件ppt,共23页。PPT课件主要包含了知识回顾,你能回答吗,里程碑上的数,用代入消元法比较简单,快乐套餐,我来学编题,读一读等内容,欢迎下载使用。

