北师大版九年级上册1 认识一元二次方程获奖课件ppt
展开第二章 一元二次方程
1 认识一元二次方程
第1课时 一元二次方程
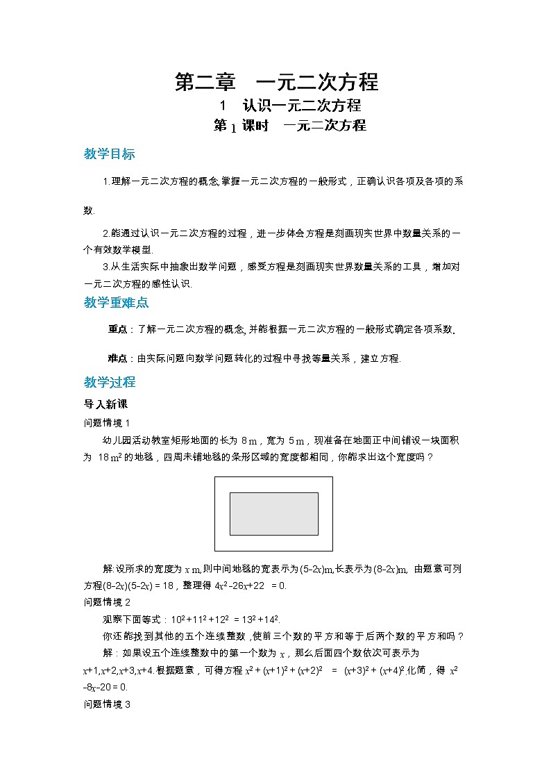
教学目标 1.理解一元二次方程的概念,掌握一元二次方程的一般形式,正确认识各项及各项的系数. 2.能通过认识一元二次方程的过程,进一步体会方程是刻画现实世界中数量关系的一个有效数学模型. 3.从生活实际中抽象出数学问题,感受方程是刻画现实世界数量关系的工具,增加对一元二次方程的感性认识. 教学重难点 重点:了解一元二次方程的概念,并能根据一元二次方程的一般形式确定各项系数. 难点:由实际问题向数学问题转化的过程中寻找等量关系,建立方程. 教学过程 导入新课 问题情境1 幼儿园活动教室矩形地面的长为8 m,宽为5 m,现准备在地面正中间铺设一块面积为 18 m2的地毯,四周未铺地毯的条形区域的宽度都相同,你能求出这个宽度吗? 解:设所求的宽度为x m,则中间地毯的宽表示为(5-2x)m,长表示为(8-2x)m, 由题意可列方程(8-2x)(5-2x)=18,整理得4x2 -26x+22 =0. 问题情境2 观察下面等式:102 +112 +122 =132 +142. 你还能找到其他的五个连续整数,使前三个数的平方和等于后两个数的平方和吗? 解:如果设五个连续整数中的第一个数为x,那么后面四个数依次可表示为x+1,x+2,x+3,x+4.根据题意,可得方程x2 + (x+1)2 + (x+2)2 = (x+3)2 + (x+4)2.化简,得 x2 -8x-20=0. 问题情境3 如图,一个长为10 m的梯子斜靠在墙上,梯子的顶端距地面的垂直距离为8 m.如果梯子的顶端下滑1 m,那么梯子的底端滑动多少米?
解:由题意可知滑动前梯子底端距墙6 m,设梯子底端滑动x m,滑动后梯子顶端距地面7 m,底端距墙(6+x)m, 根据题意,可得方程72+(x+6)2 =102,整理得 x2 +12x-15=0. 探究新知 思考:由上面的三个问题,我们可以得到三个方程4x2 -26x+22 =0,x2 -8x-20=0,x2 +12x-15=0.这三个方程都不是一元一次方程,那么这三个方程与一元一次方程的区别在哪里?它们有什么共同特点呢? 老师总结:①都是整式方程(方程两边的分母中不能含有未知数);②只含有一个未知数;③未知数的最高次数是2. 一元二次方程的定义:只含有一个未知数x的整式方程,并且都可以化成ax2+bx+c=0 (a,b,c为常数, a≠0)的形式,这样的方程叫做一元二次方程. 把ax2+bx+c=0(a,b,c为常数,a≠0)称为一元二次方程的一般形式,其中ax2,bx ,c分别称为二次项、一次项和常数项,a,b分别称为二次项系数和一次项系数. 判定一个式子为一元二次方程,必须同时满足以下3个条件: ①都是整式方程(即方程两边的分母中不能含有未知数); ②只含有一个未知数; ③未知数的最高次数是2,并且二次项系数不能为0. 例1:下列方程哪些是一元二次方程? (1)7x2-6x=0 (2)2x2-5xy+6y=0 (3) ax2+bx+c=0 (4) +y=0 (5) 2x2--1=0 (6)x(2-x)=0 解:(1)(4)(6)是,(2)(3)(5)不是.(2)含有两个未知数,不满足第二条;(3)a可能为0,不满足第三条;(5)分母中含有未知数,不满足第一条. 例2:关于x的方程(2a-4)x2 -2bx+a=0, 在a,b满足什么条件时,此方程为一元二次方程?在a,b满足什么条件时,此方程为一元一次方程? 解:若(2a-4)x2 -2bx+a=0是一元二次方程,则二次项系数不为零,故2a-4 ≠0,解得a≠2,即当a≠2时,(2a-4)x2 -2bx+a=0是一元二次方程. 若(2a-4)x2-2bx+a=0是一元一次方程,则二次项系数为零,一次项系数不为零,故2a-4 =0且-2b ≠0,解得a=2,b≠0, 即当a=2,b≠0时, (2a-4)x2 -2bx+a=0是一元一次方程. 归纳:用一元二次方程的定义求字母的值的方法:根据未知数的最高次数等于2,列出关于某个字母的方程,再排除使二次项系数等于0的字母的值. 例3:将方程3x(x-1)=5(x+2)化为一般形式,并分别指出它的二次项、一次项和常数项及各项的系数. 解:去括号,得3x2-3x=5x+10. 移项、合并同类项,得一元二次方程的一般形式为3x2-8x-10=0.其中二次项是3x2,二次项系数是3;一次项是-8x,一次项系数是-8;常数项是-10. 注意:(1)一元二次方程的二次项、二次项系数、一次项、一次项系数、常数项等都是针对一般形式而言的;(2)系数和项均包含前面的符号. 课堂练习 1.下列方程属于一元二次方程的是( ) A. B.x(x-1)=y2 C.2x3-x2=2 D.(x-3)(x+4)=9 2.方程2x2-6-x=9的二次项系数、一次项系数、常数项分别为( ) A.6,2,9 B.2,-6,9 C.2,-6,-9 D.-2,6,9 3.将一元二次方程-3x2-2=-4x化成一般形式为( ) A.3x2-4x+2=0 B.3x2-4x-2=0 C.3x2+4x+2=0 D.3x2+4x﹣2=0 4.设一个奇数为x,它与跟它相邻奇数的积为323,所列方程正确的是( ) A.x(x+2)=323 B.x(x-2)=323 C.x(x+1)=323 D.x(x-2)=323或x(x+2)=323 5.已知关于x的方程(m+1)+(m-2)x-1=0. (1)m取何值时,它是一元二次方程? (2)m取何值时,它是一元一次方程? 参考答案 1.D 2.C 3.A 4.D 5.解:(1)由,解得m=1, 故当m=1时,关于x的方程(m+1)+(m-2)x-1=0是一元二次方程. (2)当m-2时,解得m=-1. 当时,解得m=0. 故当m=-1或0时,关于x的方程(m+1)+(m-2)x-1=0是一元一次方程. 课堂小结 1.一元二次方程的定义: 只含有一个未知数x的整式方程,并且都可以化成ax2+bx+c=0 (a,b,c为常数, a≠0)的形式,这样的方程叫做一元二次方程.其中ax2,bx ,c分别称为二次项、一次项和常数项,a,b分别称为二次项系数和一次项系数. 2.一元二次方程的一般形式:ax2+bx+c=0( a≠0). 3.判定一个式子为一元二次方程,必须同时满足以下3个条件: ①都是整式方程(即方程两边的分母中不能含有未知数); ②只含有一个未知数; ③未知数的最高次数是2,并且二次项系数不能为0. 布置作业 课本习题2.1 知识技能 1,2 问题解决 3
板书设计 1 认识一元二次方程 第1课时 一元二次方程 1. 一元二次方程的定义: 2.一元二次方程的一般形式:ax2+bx+c=0( a≠0) 3.判定一个式子为一元二次方程,必须同时满足以下3个条件: ①都是整式方程(即方程两边的分母中不能含有未知数); ②只含有一个未知数; ③未知数的最高次数是2,并且二次项系数不能为0. |
初中数学人教版七年级上册第二章 整式的加减2.1 整式获奖课件ppt: 这是一份初中数学人教版七年级上册第二章 整式的加减2.1 整式获奖课件ppt,文件包含21课时1用含字母的式子表示数或数量pptx、21整式第1课时学案+练习docx、21整式第1课时单项式doc、第二章整式的加减21整式第1课时教学详案docx等4份课件配套教学资源,其中PPT共20页, 欢迎下载使用。
北师大版八年级上册1 认识无理数优质ppt课件: 这是一份北师大版八年级上册1 认识无理数优质ppt课件,文件包含21认识无理数第1课时教学课件pptx、21认识无理数第1课时学案+练习docx、第二章实数21认识无理数第1课时教学详案docx等3份课件配套教学资源,其中PPT共17页, 欢迎下载使用。
初中数学北师大版九年级上册第五章 投影与视图2 视图评优课ppt课件: 这是一份初中数学北师大版九年级上册第五章 投影与视图2 视图评优课ppt课件,文件包含52视图第1课时简单几何体的三种视图教学课件pptx、第五章投影与视图52视图第1课时教案内含练习docx等2份课件配套教学资源,其中PPT共21页, 欢迎下载使用。

