资料中包含下列文件,点击文件名可预览资料内容
还剩20页未读,
继续阅读
所属成套资源:初一数学北师大版下册(春季班)讲义
成套系列资料,整套一键下载
初一数学北师大版春季班 第8讲 三角形--基础班 试卷
展开
这是一份初一数学北师大版春季班 第8讲 三角形--基础班,文件包含初一数学北师大版春季班第8讲三角形--基础班教师版docx、初一数学北师大版春季班第8讲三角形--基础班学生版docx等2份试卷配套教学资源,其中试卷共36页, 欢迎下载使用。
第8讲 三角形
知识点1 三角形的三边关系
1、三角形三条边之间的关系:
三角形任意两边之和大于第三边,三角形任意两边之差小于第三边.
2、解题技巧:“当三条线段中最长的线段小于另两条线段之和时,或当三条线段中最短的线段大于另两条线段之差时,即可组成三角形”
【典例】
例1(2020秋•喀什地区期末)已知三角形两边的长分别是3和5,则此三角形第三边的长不可能是( )
A.3 B.5 C.7 D.11
【解答】解:设第三边的长为x,
∵三角形两边的长分别是3和5,
∴5﹣3<x<5+3,
即2<x<8.
故选:D.
【方法总结】
本题考查的是三角形的三边关系,熟知三角形任意两边之和大于第三边,任意两边之差小于第三边是解答此题的关键.
例2(2020秋•五常市期末)下列各组线段中,能组成三角形的是( )
A.4,5,10 B.7,6,8
C.3.3,1.2,1.1 D.4,2,6
【解答】解:A、4+5<10,不能组成三角形;
B、6+7>8,能够组成三角形;
C、1.2+1.1<3.3,不能组成三角形;
D、2+4=6,不能组成三角形.
故选:B.
【方法总结】
本题考查了三角形三边关系,注意用两条较短的线段相加,如果大于最长那条就能够组成三角形.
【随堂练习】
1.(2020秋•涪城区校级期末)一个三角形的两边长为12和7,第三边长为整数,则第三边长的最大值是( )
A.16 B.17 C.18 D.19
【解答】解:设第三边为a,
根据三角形的三边关系,得:12﹣7<a<12+7,
即5<a<19,
∵a为整数,
∴a的最大值为18.
故选:C.
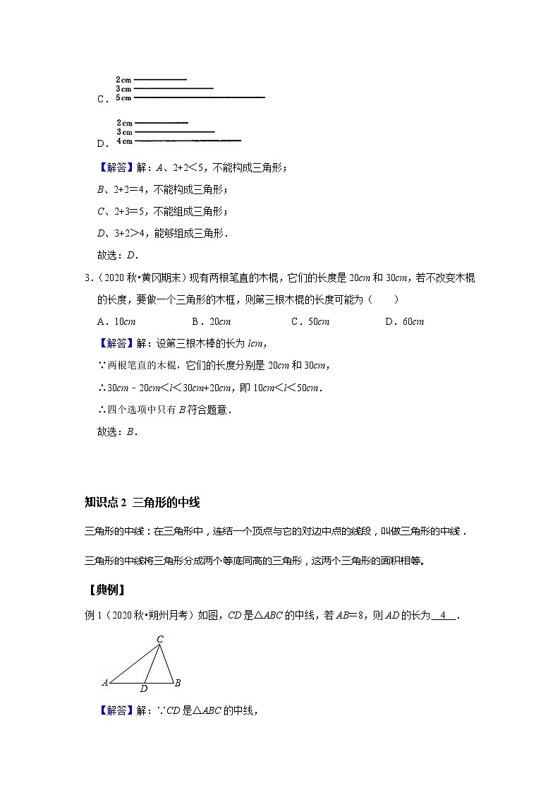
2.(2020秋•抚顺县期末)四组木条(每组3根)的长度分别如图,其中能组成三角形的一组是( )
A.
B.
C.
D.
【解答】解:A、2+2<5,不能构成三角形;
B、2+2=4,不能构成三角形;
C、2+3=5,不能组成三角形;
D、3+2>4,能够组成三角形.
故选:D.
3.(2020秋•黄冈期末)现有两根笔直的木棍,它们的长度是20cm和30cm,若不改变木棍的长度,要做一个三角形的木框,则第三根木棍的长度可能为( )
A.10cm B.20cm C.50cm D.60cm
【解答】解:设第三根木棒的长为lcm,
∵两根笔直的木棍,它们的长度分别是20cm和30cm,
∴30cm﹣20cm<l<30cm+20cm,即10cm<l<50cm.
∴四个选项中只有B符合题意.
故选:B.
知识点2 三角形的中线
三角形的中线:在三角形中,连结一个顶点与它的对边中点的线段,叫做三角形的中线.
三角形的中线将三角形分成两个等底同高的三角形,这两个三角形的面积相等。
【典例】
例1(2020秋•朔州月考)如图,CD是△ABC的中线,若AB=8,则AD的长为 4 .
【解答】解:∵CD是△ABC的中线,
∴AD=12AB,
∵AB=8,
∴AD=4,
故答案为:4.
【方法总结】
此题主要考查了三角形的中线,关键是掌握三角形一边的中点与此边所对顶点的连线叫做三角形的中线.
例2(2020秋•增城区期末)如图,在△ABC中,AB=2020,AC=2018,AD为中线,则△ABD与△ACD的周长之差为( )
A.1 B.2 C.3 D.4
【解答】解:∵AD为中线,
∴DB=DC,
∴△ABD与△ACD的周长之差为:
(AB+AD+BD)﹣(AD+DC+AC)=AB+AD+BD﹣AD﹣DC﹣AC=AB﹣AC=2020﹣2018=2,
故选:B.
【方法总结】
此题主要考查了三角形的中线,关键是掌握三角形中线的性质.
例3(2020秋•连山区期末)如图,已知AD为△ABC的中线,AB=12cm,AC=9cm,△ACD的周长为27cm,则△ABD的周长为 30 cm.
【解答】解:∵△ACD的周长为27cm,
∴AC+DC+AD=27cm,
∵AC=9cm,
∴AD+CD=18cm,
∵AD为△ABC的中线,
∴BD=CD,
∴AD+BD=18cm,
∵AB=12cm,
∴AB+AD+BD=30cm,
∴△ABD的周长为30cm,
故答案为:30,
【方法总结】
此题主要考查了三角形的中线,关键是掌握三角形的中线定义.
【随堂练习】
1.(2020秋•江城区期中)如图,在△ABC中,AB=18,AC=15,AD为中线,则△ABD与△ACD的周长之差为 3 .
【解答】解:∵AD为中线,
∴BD=DC,
∵AB=18,AC=15,
∴△ABD与△ACD的周长之差为:AB+AD+BD﹣AC﹣AD﹣DC=AB﹣AC=18﹣15=3.
故答案为:3.
2.(2020秋•永定区期中)如图所示,BD是△ABC的中线,AD=2,AB+BC=5,求△ABC的周长.
【解答】解:因为BD是△ABC的中线,
所以点D是AC的中点,
所以AC=2AD=4,
所以△ABC的周长为AB+BC+AC=5+4=9.
知识点3三角形的高线
1、三角形的高:从三角形的一个顶点向它的对边画垂线,顶点和垂足间的线段叫做三角形的高线.
2、三角形的面积:
(1)三角形的面积:底与高乘积的一半
(2)等底等高的两个三角形面积相等
(3)高相等的两个三角形面积比等于底边长度之比
【典例】
例1(2020秋•合浦县期中)如图,已知AE=3,BD=2,则△ABC中BC边上的高的长度为 3 .
【解答】解:∵AE=3,BD=2,
∴△ABC中BC边上的高的长度AE=3,
故答案为:3.
【方法总结】
本题考查了三角形的角平分线、中线和高:三角形有三条中线,有三条高线,有三条角平分线,它们都是线段.锐角三角形的三条高在三角形内部,相交于三角形内一点,直角三角形有两条高与直角边重合,另一条高在三角形内部,它们的交点是直角顶点;钝角三角形有两条高在三角形外部,一条高在三角形内部,三条高所在直线相交于三角形外一点.
【随堂练习】
1.(2020秋•丛台区校级期末)如图,△ABC的BC边上的高是( )
A.BE B.AF C.CD D.CF
【解答】解:△ABC的BC边上的高是AF,
故选:B.
2.(2020秋•涪城区校级期末)下列四个图形中,BE不是△ABC的高线的图是( )
A. B.
C. D.
【解答】解:BE不是△ABC的高线的图是C,
故选:C.
知识点4 三角形的角平分线
1、三角形的角平分线:在三角形中,一个内角的平分线与这个角的对边相交,这个角的顶点与交点之间的线段,叫做三角形的角平分线.
2、三角形的角平分线交于一点,且交点在三角形内。
3、三角形的角平分线是线段,一个角的角平分线是射线。
【典例】
例1 (2020秋•吉林期中)如图,在△ABC中,∠1=∠2=∠3=∠4.则下列说法中,正确的是( )
A.AD是△ABE的中线 B.AE是△ABC的角平分线
C.AF是△ACE的高线 D.AE是△ABC的中线
【解答】解:∵∠1=∠2=∠3=∠4,
∴∠1+∠2=∠3+∠4,
即∠BAE=∠CAE,
∴AE是△ABC的角平分线,
故选:B.
【方法总结】
此题主要考查了三角形的角平分线,关键是掌握三角形一个内角的平分线与这个内角的对边交于一点,则这个内角的顶点与所交的点间的线段叫做三角形的角平分线.
【随堂练习】
1.(2020秋•鹤岗期末)如图所示,∠1=∠2,∠3=∠4,则下列结论正确的有( )
①AD平分∠BAF;②AF平分∠BAC;③AE平分∠DAF;④AF平分∠DAC;⑤AE平分∠BAC.
A.4个 B.3个 C.2个 D.1个
【解答】解:∵∠1=∠2,
∴AE平分∠DAF,故③正确;
又∠3=∠4,
∴∠1+∠3=∠2+∠4,即∠BAE=∠EAC,
∴AE平分∠BAC,故⑤正确.
故选:C.
知识点5 三角形的内角和定理
三角形内角和定理:三角形三个内角和等于180°
【典例】
例1(2020秋•东湖区校级期中)已知△ABC的三个内角度数比为2:3:4,求出△ABC最大角的度数.
【解答】解:设最大角的度数为4x,则另外两角的度数为2x,3x,
依题意得:2x+3x+4x=180°,
解得:x=20°,
∴最大角=4x=80°.
【方法总结】
本题考查了三角形内角和定理以及解一元一次方程,利用三角形内角和定理,找出关于x的一元一次方程是解题的关键.
例2(2020秋•花都区月考)在△ABC中,∠A=100°,∠C比∠B大20°,求∠B、∠C的度数.
【解答】解:∵∠C比∠B大20°,
∴∠C=∠B+20°,
根据三角形内角和定理得:∠A+∠B+∠C=180°,
∴100°+∠B+∠B+20°=180°,
解得:∠B=30°,
∠C=30°+20°=50°.
【方法总结】
本题主要考查了三角形内角和定理,熟记三角形的内角和等于180°是解决问题的关键.
【随堂练习】
1.(2020秋•东丽区期中)在△ABC中,若∠A=75°,∠B=40°,则∠C的度数为( )
A.65° B.70° C.75° D.80°
【解答】解:∵∠A+∠B+∠C=180°,∠A=75°,∠B=40°,
∴∠C=180°﹣∠A﹣∠B=180°﹣75°﹣40°=65°,
故选:A.
2.(2020秋•灵山县期中)如图,BE平分∠CBD,∠EBD=55°,则∠A+∠C=( )
A.55° B.70° C.100° D.110°
【解答】解:∵BE平分∠CBD,∠EBD=55°,
∴∠CBD=2∠EBD=110°,
∵∠ABC+∠CBD=180°,
∴∠ABC=180°﹣110°=70°,
∵∠A+∠C+∠ABC=180°,
∴∠A+∠C=180°﹣∠ABC=180°﹣70°=110°,
故选:D.
3.(2020秋•鼓楼区校级期中)具备下列条件的四个三角形中,不是直角三角形的是( )
A.∠A+∠B=90° B.∠A﹣∠B=90°
C.∠A:∠B:∠C=1:2:3 D.∠A=∠B=12∠C
【解答】解:A、∵∠A+∠B=90°,∠A+∠B+∠C=180°,
∴最大角∠C=90°,
∴△ABC为直角三角形,选项A不符合题意;
B、∵∠A﹣∠B=90°,∠B>0,
∴最大角∠A>90°,
∴△ABC为钝角三角形,选项B符合题意;
C、设∠A=x,则∠B=2x,∠C=3x,
∵x+2x+3x=180°,
∴x=30°,
∴最大角∠C=3x=3×30°=90°,
∴△ABC为直角三角形,选项C不符合题意;
D、设∠A=y,则∠B=y,∠C=2y,
∴y+y+2y=180°,
∴y=45°,
∴最大角∠C=2y=2×45°=90°,
∴△ABC为直角三角形,选项D不符合题意.
故选:B.
知识点6 三角形的外角性质
1、三角形的外角:三角形的一边与另一边的延长线所组成的角叫三角形的外角.
2、三角形外角的性质:
三角形的一个外角等于和它不相邻的两个内角的和.
三角形的一个外角大于任何一个和它不相邻的内角.
3、燕尾形
结论:
【典例】
例1 (2020秋•厦门期末)如图,点B,C分别在∠EAF的边AE,AF上,点D在线段AC上,则下列是△ABD的外角的是( )
A.∠BCF B.∠CBE C.∠DBC D.∠BDF
【解答】解:△ABD的一个外角是∠BDF,
故选:D.
【方法总结】
本题考查了三角形的外角定义和性质,注意:三角形的一个角的一边和另一边的反向延长线组成的角,叫三角形的外角.
例2 (2020秋•文山市期末)三角形的一个外角等于与它相邻的内角的4倍,等于与它不相邻的一个内角的2倍,则这个三角形各角的度数是( )
A.45°,45°,90° B.30°,60°,90°
C.36°,72°,72° D.25°,25°,130°
【解答】解:∵三角形的一个外角等于与它相邻的内角的4倍,
∴可设这一内角为x,则它的外角为4x,
∴有x+4x=180°,
则x=36°,4x=144°.
又∵这个外角还等于与它不相邻的一个内角的2倍,
∴这两个与它不相邻的内角分别为:72°、72°.
∴这个三角形各角的度数分别是36°,72°,72°.
故选:C.
【方法总结】
本题主要考查三角形的外角性质及三角形的内角和定理,解题的关键是熟练掌握三角形的外角性质定理,即三角形的一个外角等于与它不相邻的两个内角之和.
例3 (2020秋•兰州期末)已知:如图,在△ABC中,D为BC上一点,∠1=∠2,∠3=∠4,∠BAC=120°,求∠DAC的度数.
【解答】解:∵∠BAC=120°,
∴∠2+∠3=60°①
∵∠1=∠2,
∴∠4=∠3=∠1+∠2=2∠2②
把②代入①得:3∠2=60°,
∠2=20°.
∴∠DAC=120°﹣20°=100°.
【方法总结】
注意三角形的内角和定理以及推论的运用,还要注意角之间的等量代换.
例4 (2020秋•黄石港区校级期中)如图,∠B=30°,∠C=50°,AD平分∠BAC,求∠DAC与∠ADB的度数.
【解答】解:∵∠B=30°,∠C=50°,
∴∠BAC=180°﹣30°﹣50°=100°,
∵AD平分∠BAC,
∴∠DAC=12∠BAC=50°,
∴∠ADB=∠DAC+∠C=80°.
【方法总结】
本题考查的是三角形内角和定理、三角形的外角性质,掌握三角形的一个外角等于和它不相邻的两个内角的和是解题的关键.
【随堂练习】
1.(2020秋•河南期末)将一副直角三角尺如图放置,则∠1的大小为( )
A.140° B.160° C.165° D.170°
【解答】解:如图所示,
∵∠2=45°,∠3=30°,
∴∠4=∠2﹣∠3=45°﹣30°=15°,
∵∠1+∠4=180°,
∴∠1=180°﹣15°=165°,
故选:C.
2.(2020秋•喀什地区期末)如图,若∠B=35°,∠ACD=120°,则∠A=( )
A.35° B.75° C.85° D.95°
【解答】解:∵∠B=35°,∠ACD=120°,
∴∠A=∠ACD﹣∠B=120°﹣35°=85°.
故选:C.
3.(2020秋•苍南县期中)一副三角板,按如图所示叠放在一起,则图中∠α的度数为( )
A.10° B.15° C.20° D.25°
【解答】解:由题意得,∠ABD=60°,∠C=45°,
∴∠α=∠ABD﹣∠C=15°,
故选:B.
4.(2020秋•东莞市校级期中)有一个零件如图所示,现已知∠A=10°,∠B=75°,∠C=15°,则∠ADC为多少度?
【解答】解:连接BD,设点E为BD延长线上一点,如图所示.
∵∠ADE=∠A+∠ABD,∠CDE=∠C+∠CBD,
∴∠ADC=∠ADE+∠CDE,
=(∠A+∠ABD)+(∠C+∠CBD),
=∠A+∠C+(∠ABD+∠CBD),
=∠A+∠C+∠ABC,
=10°+15°+75°,
=100°.
综合运用
1.(2020秋•确山县期中)如图△ABC中,AB=21,AC=20,AD为中线,则△ABD与△ACD的周长之差= 1 .
【解答】解:∵AD为△ABC的中线,
∴BD=CD,
∴△ABD的周长﹣△ACD的周长=(AB+BD+AD)﹣(AC+CD+AD)=AB﹣AC=1,
故答案为:1.
2.(2020秋•无棣县期中)如图,在△ABC中(AB>BC),AB=2AC,AC边上中线BD把△ABC的周长分成30和20两部分,求AB和BC的长.
【解答】解:设AC=x,则AB=2x,
∵BD是中线,
∴AD=DC=12x,
由题意得,2x+12x=30,
解得,x=12,
则AC=12,AB=24,
∴BC=20-12×12=14.
答:AB=24,BC=14.
3.(2020秋•吉林期中)如图,在△ABC中,∠ABC=40°,∠ACB=70°,AD是BC边上的高,AE平分∠BAC.
(1)求∠BAE的度数;
(2)求∠DAE的度数.
【解答】解:(1)∵∠BAC+∠ABC+∠ACB=180°,∠ABC=40°,∠ACB=70°,
∴∠BAC=180°﹣40°﹣70°=70°,
∵AE平分∠BAC,
∴∠BAE=12∠BAC=35°;
(2)∵AD是BC边上的高,
∴∠ADB=90°,
∴∠B+∠BAD=90°,
∴∠BAD=90°﹣∠B=90°﹣40°=50°,
∴∠DAE=∠BAD﹣∠BAE=50°﹣35°=15°.
4.(2020秋•太原期末)如图,CE是△ABC的外角∠ACD的平分线,CE交BA的延长线于点E,∠B=35°,∠E=25°,则∠ACD的度数为( )
A.100° B.110° C.120° D.130°
【解答】解:∵∠ECD是△BCE的一个外角,
∴∠ECD=∠B+∠E=35°+25°=60°,
∵CE平分∠ACD,
∴∠ACD=2∠ECD=120°,
故选:C.
5.(2020秋•荔湾区期末)如果将一副三角板按如图方式叠放,那么∠1等于( )
A.120° B.105° C.60° D.45°
【解答】解:如图,∠2=90°﹣45°=45°,
由三角形的外角性质得,∠1=∠2+60°,
=45°+60°,
=105°.
故选:B.
6.(2020秋•庆阳期中)【问题背景】(1)如图1的图形我们把它称为“8字形”,请说明∠A+∠B=∠C+∠D;
【问题探究】
(2)如图2,直线AP平分△BAO的外角∠FAD,CP平分△OCD的外角∠BCE,若∠ABC=32°,∠ADC=22°,求∠P的度数.
【解答】(1)证明:在△AOB中,∠A+∠B+∠AOB=180°,
在△COD中,∠C+∠D+∠COD=180°,
∵∠AOB=∠COD,
∴∠A+∠B=∠C+∠D;
(2)如图2,
∵AP平分∠BAD的外角∠FAD,CP平分∠BCD的外角∠BCE,
∴∠1=∠2,∠3=∠4,
∴∠PAD=180°﹣∠2,∠PCD=180°﹣∠3,
∵∠P+(180°﹣∠1)=∠D+(180°﹣∠3),∠P+∠1=∠B+∠4,
∴2∠P=∠B+∠D,
∴∠P=12(∠B+∠D)=12×(32°+22°)=27°.
7.(2020春•双阳区期末)【探究】如图①,在△ABC中,∠ABC的平分线与∠ACB的平分线相交于点P.
(1)若∠ABC=80°,∠ACB=50°.则∠A= 50 度,∠P= 115 度.
(2)∠A与∠P的数量关系为 ∠P-12∠A=90° ,并说明理由.
【应用】如图②,在△ABC中,∠ABC的平分线与∠ACB的平分线相交于点P.∠ABC的外角平分线与∠ACB的外角平分线相交于点Q.直接写出∠A与∠Q的数量关系为 ∠Q=90°-12∠A .
【解答】【探究】
解:(1)∵∠ABC=80°,∠ACB=50°,
∴∠A=1880°﹣80°﹣50°=50°,
∵∠ABC的平分线与∠ACB的平分线相交于点P,
∴∠CBP=12∠ABC,∠BCP=12∠ACB,
∴∠BCP+∠CBP=12(∠ABC+∠ACB)=12×130°=65°,
∴∠P=180°﹣65°=115°,
故答案为:50,115;
(2)∠P-12∠A=90°.理由如下:
∵BP、CP分别平分∠ABC、∠ACB,
∴∠PBC=12∠ABC,∠PCB=12∠ACB,
∵∠A+∠ABC+∠ACB=180°∠P+∠PBC+∠PCB=180°,
∴∠P+12(∠ABC+∠ACB)=180°,
∴∠P+12(180°﹣∠A)=180°,
∴∠P-12∠A=90°;
故答案为:∠P-12∠A=90°;
【应用】
解:∠Q=90°-12∠A.理由如下:
∵∠ABC的外角平分线与∠ACB的外角平分线相交于点Q,
∴∠CBQ=12(180°﹣∠ABC)=90°-12∠ABC,
∠BCQ=12(180°﹣∠ACB)=90°-12∠ACB,
∴△BCQ中,∠Q=180°﹣(∠CBQ+∠BCQ)=180°﹣(90°-12∠ABC+90°-12∠ACB)=12(∠ABC+∠ACB),
又∵∠ABC+∠ACB=180°﹣∠A,
∴∠Q=12(180°﹣∠A)=90°-12∠A;
故答案为:∠Q=90°-12∠A.
8.(2020春•宝应县期末)(1)如图1,AD平分∠BAC,AE⊥BC,∠B=30°,∠C=70°.
①∠BAC= 80 °,∠DAE= 20 °;
②如图2.若把“AE⊥BC”变成“点F在AD的延长线上,FE⊥BC”,其它条件不变,求∠DFE的度数;
(2)如图3,AD平分∠BAC,AE平分∠BEC,∠C﹣∠B=40°,求∠DAE的度数.
【解答】解:(1)①∵∠B=30°,∠C=70°,
∴∠BAC=180°﹣(30°+70°)=80°,
∵AD平分∠ABC,
∴∠CAD=12∠BAC=40°,
∵AE⊥BC,
∴∠AEC=90°,
∴∠CAE=90°﹣70°=20°,
∴∠DAE=∠CAD﹣∠CAD=20°.
故答案为80,20.
②∵∠ADC=180°﹣∠CAD﹣∠C=180°﹣40°﹣70°=70°,
∴∠FDE=∠ADC=70°,
∵FE⊥BC,
∴∠FED=90°,
∴∠DFE=90°﹣∠FDE=20°.
(3)∵AD平分∠ABC,
∴∠BAD=∠CAD,
∵AE平分∠BEC,
∴∠AEB=∠AEC,
∵∠C+∠CAE+∠AEC=180°,∠B+∠BAE+∠AEB=180°,
∴∠C+∠CAE=∠B+∠BAE,
∵∠CAE=∠CAD﹣∠DAE,∠BAE=∠BAD+∠DAE,
∴∠C+∠CAD﹣∠DAE=∠B+∠BAD+∠DAE,
∴2∠DAE=∠C﹣∠B=40°,
∴∠DAE=20°.
9.(2020秋•江岸区校级月考)如图1,AE、AD分别是△ABC的高和角平分线.
(1)若∠B=40°,∠C=80°,求∠DAE的度数;
(2)如图2,AD平分∠BAC,P是AD延长线上一点,过P作PE⊥BC,求证:∠P=12(∠C﹣∠B).
【解答】解:(1)如图1中,
∵∠BAC=180°﹣∠B﹣∠C=180°﹣40°﹣80°=60°,
∵AD平分∠BAC,
∴∠CAD=12×60°=30°,
∵AE⊥BC,
∴∠AEC=90°,
∴∠EAC=90°﹣80°=10°,
∴∠DAE=∠DAC﹣∠CAE=30°﹣10°=20°.
(2)∵PE⊥BC,
∴∠PED=90°,
∵∠BAD=12∠BAC=90°-12(∠B+∠C),
∴∠P=90°﹣∠PDE,
∵∠PDE=∠ADC=∠B+∠DAB,
∴∠P=90°﹣[∠B+90°-12(∠B+∠C)]=12(∠C﹣∠B).
声明:试题解析著作权属菁优网所有,未经书面同意,不得复制发布
日期:2021/1/28 15:39:07;用户:广饶数学;邮箱:chaoyin5@xyh.com;学号:24896626
第8讲 三角形
知识点1 三角形的三边关系
1、三角形三条边之间的关系:
三角形任意两边之和大于第三边,三角形任意两边之差小于第三边.
2、解题技巧:“当三条线段中最长的线段小于另两条线段之和时,或当三条线段中最短的线段大于另两条线段之差时,即可组成三角形”
【典例】
例1(2020秋•喀什地区期末)已知三角形两边的长分别是3和5,则此三角形第三边的长不可能是( )
A.3 B.5 C.7 D.11
【解答】解:设第三边的长为x,
∵三角形两边的长分别是3和5,
∴5﹣3<x<5+3,
即2<x<8.
故选:D.
【方法总结】
本题考查的是三角形的三边关系,熟知三角形任意两边之和大于第三边,任意两边之差小于第三边是解答此题的关键.
例2(2020秋•五常市期末)下列各组线段中,能组成三角形的是( )
A.4,5,10 B.7,6,8
C.3.3,1.2,1.1 D.4,2,6
【解答】解:A、4+5<10,不能组成三角形;
B、6+7>8,能够组成三角形;
C、1.2+1.1<3.3,不能组成三角形;
D、2+4=6,不能组成三角形.
故选:B.
【方法总结】
本题考查了三角形三边关系,注意用两条较短的线段相加,如果大于最长那条就能够组成三角形.
【随堂练习】
1.(2020秋•涪城区校级期末)一个三角形的两边长为12和7,第三边长为整数,则第三边长的最大值是( )
A.16 B.17 C.18 D.19
【解答】解:设第三边为a,
根据三角形的三边关系,得:12﹣7<a<12+7,
即5<a<19,
∵a为整数,
∴a的最大值为18.
故选:C.
2.(2020秋•抚顺县期末)四组木条(每组3根)的长度分别如图,其中能组成三角形的一组是( )
A.
B.
C.
D.
【解答】解:A、2+2<5,不能构成三角形;
B、2+2=4,不能构成三角形;
C、2+3=5,不能组成三角形;
D、3+2>4,能够组成三角形.
故选:D.
3.(2020秋•黄冈期末)现有两根笔直的木棍,它们的长度是20cm和30cm,若不改变木棍的长度,要做一个三角形的木框,则第三根木棍的长度可能为( )
A.10cm B.20cm C.50cm D.60cm
【解答】解:设第三根木棒的长为lcm,
∵两根笔直的木棍,它们的长度分别是20cm和30cm,
∴30cm﹣20cm<l<30cm+20cm,即10cm<l<50cm.
∴四个选项中只有B符合题意.
故选:B.
知识点2 三角形的中线
三角形的中线:在三角形中,连结一个顶点与它的对边中点的线段,叫做三角形的中线.
三角形的中线将三角形分成两个等底同高的三角形,这两个三角形的面积相等。
【典例】
例1(2020秋•朔州月考)如图,CD是△ABC的中线,若AB=8,则AD的长为 4 .
【解答】解:∵CD是△ABC的中线,
∴AD=12AB,
∵AB=8,
∴AD=4,
故答案为:4.
【方法总结】
此题主要考查了三角形的中线,关键是掌握三角形一边的中点与此边所对顶点的连线叫做三角形的中线.
例2(2020秋•增城区期末)如图,在△ABC中,AB=2020,AC=2018,AD为中线,则△ABD与△ACD的周长之差为( )
A.1 B.2 C.3 D.4
【解答】解:∵AD为中线,
∴DB=DC,
∴△ABD与△ACD的周长之差为:
(AB+AD+BD)﹣(AD+DC+AC)=AB+AD+BD﹣AD﹣DC﹣AC=AB﹣AC=2020﹣2018=2,
故选:B.
【方法总结】
此题主要考查了三角形的中线,关键是掌握三角形中线的性质.
例3(2020秋•连山区期末)如图,已知AD为△ABC的中线,AB=12cm,AC=9cm,△ACD的周长为27cm,则△ABD的周长为 30 cm.
【解答】解:∵△ACD的周长为27cm,
∴AC+DC+AD=27cm,
∵AC=9cm,
∴AD+CD=18cm,
∵AD为△ABC的中线,
∴BD=CD,
∴AD+BD=18cm,
∵AB=12cm,
∴AB+AD+BD=30cm,
∴△ABD的周长为30cm,
故答案为:30,
【方法总结】
此题主要考查了三角形的中线,关键是掌握三角形的中线定义.
【随堂练习】
1.(2020秋•江城区期中)如图,在△ABC中,AB=18,AC=15,AD为中线,则△ABD与△ACD的周长之差为 3 .
【解答】解:∵AD为中线,
∴BD=DC,
∵AB=18,AC=15,
∴△ABD与△ACD的周长之差为:AB+AD+BD﹣AC﹣AD﹣DC=AB﹣AC=18﹣15=3.
故答案为:3.
2.(2020秋•永定区期中)如图所示,BD是△ABC的中线,AD=2,AB+BC=5,求△ABC的周长.
【解答】解:因为BD是△ABC的中线,
所以点D是AC的中点,
所以AC=2AD=4,
所以△ABC的周长为AB+BC+AC=5+4=9.
知识点3三角形的高线
1、三角形的高:从三角形的一个顶点向它的对边画垂线,顶点和垂足间的线段叫做三角形的高线.
2、三角形的面积:
(1)三角形的面积:底与高乘积的一半
(2)等底等高的两个三角形面积相等
(3)高相等的两个三角形面积比等于底边长度之比
【典例】
例1(2020秋•合浦县期中)如图,已知AE=3,BD=2,则△ABC中BC边上的高的长度为 3 .
【解答】解:∵AE=3,BD=2,
∴△ABC中BC边上的高的长度AE=3,
故答案为:3.
【方法总结】
本题考查了三角形的角平分线、中线和高:三角形有三条中线,有三条高线,有三条角平分线,它们都是线段.锐角三角形的三条高在三角形内部,相交于三角形内一点,直角三角形有两条高与直角边重合,另一条高在三角形内部,它们的交点是直角顶点;钝角三角形有两条高在三角形外部,一条高在三角形内部,三条高所在直线相交于三角形外一点.
【随堂练习】
1.(2020秋•丛台区校级期末)如图,△ABC的BC边上的高是( )
A.BE B.AF C.CD D.CF
【解答】解:△ABC的BC边上的高是AF,
故选:B.
2.(2020秋•涪城区校级期末)下列四个图形中,BE不是△ABC的高线的图是( )
A. B.
C. D.
【解答】解:BE不是△ABC的高线的图是C,
故选:C.
知识点4 三角形的角平分线
1、三角形的角平分线:在三角形中,一个内角的平分线与这个角的对边相交,这个角的顶点与交点之间的线段,叫做三角形的角平分线.
2、三角形的角平分线交于一点,且交点在三角形内。
3、三角形的角平分线是线段,一个角的角平分线是射线。
【典例】
例1 (2020秋•吉林期中)如图,在△ABC中,∠1=∠2=∠3=∠4.则下列说法中,正确的是( )
A.AD是△ABE的中线 B.AE是△ABC的角平分线
C.AF是△ACE的高线 D.AE是△ABC的中线
【解答】解:∵∠1=∠2=∠3=∠4,
∴∠1+∠2=∠3+∠4,
即∠BAE=∠CAE,
∴AE是△ABC的角平分线,
故选:B.
【方法总结】
此题主要考查了三角形的角平分线,关键是掌握三角形一个内角的平分线与这个内角的对边交于一点,则这个内角的顶点与所交的点间的线段叫做三角形的角平分线.
【随堂练习】
1.(2020秋•鹤岗期末)如图所示,∠1=∠2,∠3=∠4,则下列结论正确的有( )
①AD平分∠BAF;②AF平分∠BAC;③AE平分∠DAF;④AF平分∠DAC;⑤AE平分∠BAC.
A.4个 B.3个 C.2个 D.1个
【解答】解:∵∠1=∠2,
∴AE平分∠DAF,故③正确;
又∠3=∠4,
∴∠1+∠3=∠2+∠4,即∠BAE=∠EAC,
∴AE平分∠BAC,故⑤正确.
故选:C.
知识点5 三角形的内角和定理
三角形内角和定理:三角形三个内角和等于180°
【典例】
例1(2020秋•东湖区校级期中)已知△ABC的三个内角度数比为2:3:4,求出△ABC最大角的度数.
【解答】解:设最大角的度数为4x,则另外两角的度数为2x,3x,
依题意得:2x+3x+4x=180°,
解得:x=20°,
∴最大角=4x=80°.
【方法总结】
本题考查了三角形内角和定理以及解一元一次方程,利用三角形内角和定理,找出关于x的一元一次方程是解题的关键.
例2(2020秋•花都区月考)在△ABC中,∠A=100°,∠C比∠B大20°,求∠B、∠C的度数.
【解答】解:∵∠C比∠B大20°,
∴∠C=∠B+20°,
根据三角形内角和定理得:∠A+∠B+∠C=180°,
∴100°+∠B+∠B+20°=180°,
解得:∠B=30°,
∠C=30°+20°=50°.
【方法总结】
本题主要考查了三角形内角和定理,熟记三角形的内角和等于180°是解决问题的关键.
【随堂练习】
1.(2020秋•东丽区期中)在△ABC中,若∠A=75°,∠B=40°,则∠C的度数为( )
A.65° B.70° C.75° D.80°
【解答】解:∵∠A+∠B+∠C=180°,∠A=75°,∠B=40°,
∴∠C=180°﹣∠A﹣∠B=180°﹣75°﹣40°=65°,
故选:A.
2.(2020秋•灵山县期中)如图,BE平分∠CBD,∠EBD=55°,则∠A+∠C=( )
A.55° B.70° C.100° D.110°
【解答】解:∵BE平分∠CBD,∠EBD=55°,
∴∠CBD=2∠EBD=110°,
∵∠ABC+∠CBD=180°,
∴∠ABC=180°﹣110°=70°,
∵∠A+∠C+∠ABC=180°,
∴∠A+∠C=180°﹣∠ABC=180°﹣70°=110°,
故选:D.
3.(2020秋•鼓楼区校级期中)具备下列条件的四个三角形中,不是直角三角形的是( )
A.∠A+∠B=90° B.∠A﹣∠B=90°
C.∠A:∠B:∠C=1:2:3 D.∠A=∠B=12∠C
【解答】解:A、∵∠A+∠B=90°,∠A+∠B+∠C=180°,
∴最大角∠C=90°,
∴△ABC为直角三角形,选项A不符合题意;
B、∵∠A﹣∠B=90°,∠B>0,
∴最大角∠A>90°,
∴△ABC为钝角三角形,选项B符合题意;
C、设∠A=x,则∠B=2x,∠C=3x,
∵x+2x+3x=180°,
∴x=30°,
∴最大角∠C=3x=3×30°=90°,
∴△ABC为直角三角形,选项C不符合题意;
D、设∠A=y,则∠B=y,∠C=2y,
∴y+y+2y=180°,
∴y=45°,
∴最大角∠C=2y=2×45°=90°,
∴△ABC为直角三角形,选项D不符合题意.
故选:B.
知识点6 三角形的外角性质
1、三角形的外角:三角形的一边与另一边的延长线所组成的角叫三角形的外角.
2、三角形外角的性质:
三角形的一个外角等于和它不相邻的两个内角的和.
三角形的一个外角大于任何一个和它不相邻的内角.
3、燕尾形
结论:
【典例】
例1 (2020秋•厦门期末)如图,点B,C分别在∠EAF的边AE,AF上,点D在线段AC上,则下列是△ABD的外角的是( )
A.∠BCF B.∠CBE C.∠DBC D.∠BDF
【解答】解:△ABD的一个外角是∠BDF,
故选:D.
【方法总结】
本题考查了三角形的外角定义和性质,注意:三角形的一个角的一边和另一边的反向延长线组成的角,叫三角形的外角.
例2 (2020秋•文山市期末)三角形的一个外角等于与它相邻的内角的4倍,等于与它不相邻的一个内角的2倍,则这个三角形各角的度数是( )
A.45°,45°,90° B.30°,60°,90°
C.36°,72°,72° D.25°,25°,130°
【解答】解:∵三角形的一个外角等于与它相邻的内角的4倍,
∴可设这一内角为x,则它的外角为4x,
∴有x+4x=180°,
则x=36°,4x=144°.
又∵这个外角还等于与它不相邻的一个内角的2倍,
∴这两个与它不相邻的内角分别为:72°、72°.
∴这个三角形各角的度数分别是36°,72°,72°.
故选:C.
【方法总结】
本题主要考查三角形的外角性质及三角形的内角和定理,解题的关键是熟练掌握三角形的外角性质定理,即三角形的一个外角等于与它不相邻的两个内角之和.
例3 (2020秋•兰州期末)已知:如图,在△ABC中,D为BC上一点,∠1=∠2,∠3=∠4,∠BAC=120°,求∠DAC的度数.
【解答】解:∵∠BAC=120°,
∴∠2+∠3=60°①
∵∠1=∠2,
∴∠4=∠3=∠1+∠2=2∠2②
把②代入①得:3∠2=60°,
∠2=20°.
∴∠DAC=120°﹣20°=100°.
【方法总结】
注意三角形的内角和定理以及推论的运用,还要注意角之间的等量代换.
例4 (2020秋•黄石港区校级期中)如图,∠B=30°,∠C=50°,AD平分∠BAC,求∠DAC与∠ADB的度数.
【解答】解:∵∠B=30°,∠C=50°,
∴∠BAC=180°﹣30°﹣50°=100°,
∵AD平分∠BAC,
∴∠DAC=12∠BAC=50°,
∴∠ADB=∠DAC+∠C=80°.
【方法总结】
本题考查的是三角形内角和定理、三角形的外角性质,掌握三角形的一个外角等于和它不相邻的两个内角的和是解题的关键.
【随堂练习】
1.(2020秋•河南期末)将一副直角三角尺如图放置,则∠1的大小为( )
A.140° B.160° C.165° D.170°
【解答】解:如图所示,
∵∠2=45°,∠3=30°,
∴∠4=∠2﹣∠3=45°﹣30°=15°,
∵∠1+∠4=180°,
∴∠1=180°﹣15°=165°,
故选:C.
2.(2020秋•喀什地区期末)如图,若∠B=35°,∠ACD=120°,则∠A=( )
A.35° B.75° C.85° D.95°
【解答】解:∵∠B=35°,∠ACD=120°,
∴∠A=∠ACD﹣∠B=120°﹣35°=85°.
故选:C.
3.(2020秋•苍南县期中)一副三角板,按如图所示叠放在一起,则图中∠α的度数为( )
A.10° B.15° C.20° D.25°
【解答】解:由题意得,∠ABD=60°,∠C=45°,
∴∠α=∠ABD﹣∠C=15°,
故选:B.
4.(2020秋•东莞市校级期中)有一个零件如图所示,现已知∠A=10°,∠B=75°,∠C=15°,则∠ADC为多少度?
【解答】解:连接BD,设点E为BD延长线上一点,如图所示.
∵∠ADE=∠A+∠ABD,∠CDE=∠C+∠CBD,
∴∠ADC=∠ADE+∠CDE,
=(∠A+∠ABD)+(∠C+∠CBD),
=∠A+∠C+(∠ABD+∠CBD),
=∠A+∠C+∠ABC,
=10°+15°+75°,
=100°.
综合运用
1.(2020秋•确山县期中)如图△ABC中,AB=21,AC=20,AD为中线,则△ABD与△ACD的周长之差= 1 .
【解答】解:∵AD为△ABC的中线,
∴BD=CD,
∴△ABD的周长﹣△ACD的周长=(AB+BD+AD)﹣(AC+CD+AD)=AB﹣AC=1,
故答案为:1.
2.(2020秋•无棣县期中)如图,在△ABC中(AB>BC),AB=2AC,AC边上中线BD把△ABC的周长分成30和20两部分,求AB和BC的长.
【解答】解:设AC=x,则AB=2x,
∵BD是中线,
∴AD=DC=12x,
由题意得,2x+12x=30,
解得,x=12,
则AC=12,AB=24,
∴BC=20-12×12=14.
答:AB=24,BC=14.
3.(2020秋•吉林期中)如图,在△ABC中,∠ABC=40°,∠ACB=70°,AD是BC边上的高,AE平分∠BAC.
(1)求∠BAE的度数;
(2)求∠DAE的度数.
【解答】解:(1)∵∠BAC+∠ABC+∠ACB=180°,∠ABC=40°,∠ACB=70°,
∴∠BAC=180°﹣40°﹣70°=70°,
∵AE平分∠BAC,
∴∠BAE=12∠BAC=35°;
(2)∵AD是BC边上的高,
∴∠ADB=90°,
∴∠B+∠BAD=90°,
∴∠BAD=90°﹣∠B=90°﹣40°=50°,
∴∠DAE=∠BAD﹣∠BAE=50°﹣35°=15°.
4.(2020秋•太原期末)如图,CE是△ABC的外角∠ACD的平分线,CE交BA的延长线于点E,∠B=35°,∠E=25°,则∠ACD的度数为( )
A.100° B.110° C.120° D.130°
【解答】解:∵∠ECD是△BCE的一个外角,
∴∠ECD=∠B+∠E=35°+25°=60°,
∵CE平分∠ACD,
∴∠ACD=2∠ECD=120°,
故选:C.
5.(2020秋•荔湾区期末)如果将一副三角板按如图方式叠放,那么∠1等于( )
A.120° B.105° C.60° D.45°
【解答】解:如图,∠2=90°﹣45°=45°,
由三角形的外角性质得,∠1=∠2+60°,
=45°+60°,
=105°.
故选:B.
6.(2020秋•庆阳期中)【问题背景】(1)如图1的图形我们把它称为“8字形”,请说明∠A+∠B=∠C+∠D;
【问题探究】
(2)如图2,直线AP平分△BAO的外角∠FAD,CP平分△OCD的外角∠BCE,若∠ABC=32°,∠ADC=22°,求∠P的度数.
【解答】(1)证明:在△AOB中,∠A+∠B+∠AOB=180°,
在△COD中,∠C+∠D+∠COD=180°,
∵∠AOB=∠COD,
∴∠A+∠B=∠C+∠D;
(2)如图2,
∵AP平分∠BAD的外角∠FAD,CP平分∠BCD的外角∠BCE,
∴∠1=∠2,∠3=∠4,
∴∠PAD=180°﹣∠2,∠PCD=180°﹣∠3,
∵∠P+(180°﹣∠1)=∠D+(180°﹣∠3),∠P+∠1=∠B+∠4,
∴2∠P=∠B+∠D,
∴∠P=12(∠B+∠D)=12×(32°+22°)=27°.
7.(2020春•双阳区期末)【探究】如图①,在△ABC中,∠ABC的平分线与∠ACB的平分线相交于点P.
(1)若∠ABC=80°,∠ACB=50°.则∠A= 50 度,∠P= 115 度.
(2)∠A与∠P的数量关系为 ∠P-12∠A=90° ,并说明理由.
【应用】如图②,在△ABC中,∠ABC的平分线与∠ACB的平分线相交于点P.∠ABC的外角平分线与∠ACB的外角平分线相交于点Q.直接写出∠A与∠Q的数量关系为 ∠Q=90°-12∠A .
【解答】【探究】
解:(1)∵∠ABC=80°,∠ACB=50°,
∴∠A=1880°﹣80°﹣50°=50°,
∵∠ABC的平分线与∠ACB的平分线相交于点P,
∴∠CBP=12∠ABC,∠BCP=12∠ACB,
∴∠BCP+∠CBP=12(∠ABC+∠ACB)=12×130°=65°,
∴∠P=180°﹣65°=115°,
故答案为:50,115;
(2)∠P-12∠A=90°.理由如下:
∵BP、CP分别平分∠ABC、∠ACB,
∴∠PBC=12∠ABC,∠PCB=12∠ACB,
∵∠A+∠ABC+∠ACB=180°∠P+∠PBC+∠PCB=180°,
∴∠P+12(∠ABC+∠ACB)=180°,
∴∠P+12(180°﹣∠A)=180°,
∴∠P-12∠A=90°;
故答案为:∠P-12∠A=90°;
【应用】
解:∠Q=90°-12∠A.理由如下:
∵∠ABC的外角平分线与∠ACB的外角平分线相交于点Q,
∴∠CBQ=12(180°﹣∠ABC)=90°-12∠ABC,
∠BCQ=12(180°﹣∠ACB)=90°-12∠ACB,
∴△BCQ中,∠Q=180°﹣(∠CBQ+∠BCQ)=180°﹣(90°-12∠ABC+90°-12∠ACB)=12(∠ABC+∠ACB),
又∵∠ABC+∠ACB=180°﹣∠A,
∴∠Q=12(180°﹣∠A)=90°-12∠A;
故答案为:∠Q=90°-12∠A.
8.(2020春•宝应县期末)(1)如图1,AD平分∠BAC,AE⊥BC,∠B=30°,∠C=70°.
①∠BAC= 80 °,∠DAE= 20 °;
②如图2.若把“AE⊥BC”变成“点F在AD的延长线上,FE⊥BC”,其它条件不变,求∠DFE的度数;
(2)如图3,AD平分∠BAC,AE平分∠BEC,∠C﹣∠B=40°,求∠DAE的度数.
【解答】解:(1)①∵∠B=30°,∠C=70°,
∴∠BAC=180°﹣(30°+70°)=80°,
∵AD平分∠ABC,
∴∠CAD=12∠BAC=40°,
∵AE⊥BC,
∴∠AEC=90°,
∴∠CAE=90°﹣70°=20°,
∴∠DAE=∠CAD﹣∠CAD=20°.
故答案为80,20.
②∵∠ADC=180°﹣∠CAD﹣∠C=180°﹣40°﹣70°=70°,
∴∠FDE=∠ADC=70°,
∵FE⊥BC,
∴∠FED=90°,
∴∠DFE=90°﹣∠FDE=20°.
(3)∵AD平分∠ABC,
∴∠BAD=∠CAD,
∵AE平分∠BEC,
∴∠AEB=∠AEC,
∵∠C+∠CAE+∠AEC=180°,∠B+∠BAE+∠AEB=180°,
∴∠C+∠CAE=∠B+∠BAE,
∵∠CAE=∠CAD﹣∠DAE,∠BAE=∠BAD+∠DAE,
∴∠C+∠CAD﹣∠DAE=∠B+∠BAD+∠DAE,
∴2∠DAE=∠C﹣∠B=40°,
∴∠DAE=20°.
9.(2020秋•江岸区校级月考)如图1,AE、AD分别是△ABC的高和角平分线.
(1)若∠B=40°,∠C=80°,求∠DAE的度数;
(2)如图2,AD平分∠BAC,P是AD延长线上一点,过P作PE⊥BC,求证:∠P=12(∠C﹣∠B).
【解答】解:(1)如图1中,
∵∠BAC=180°﹣∠B﹣∠C=180°﹣40°﹣80°=60°,
∵AD平分∠BAC,
∴∠CAD=12×60°=30°,
∵AE⊥BC,
∴∠AEC=90°,
∴∠EAC=90°﹣80°=10°,
∴∠DAE=∠DAC﹣∠CAE=30°﹣10°=20°.
(2)∵PE⊥BC,
∴∠PED=90°,
∵∠BAD=12∠BAC=90°-12(∠B+∠C),
∴∠P=90°﹣∠PDE,
∵∠PDE=∠ADC=∠B+∠DAB,
∴∠P=90°﹣[∠B+90°-12(∠B+∠C)]=12(∠C﹣∠B).
声明:试题解析著作权属菁优网所有,未经书面同意,不得复制发布
日期:2021/1/28 15:39:07;用户:广饶数学;邮箱:chaoyin5@xyh.com;学号:24896626
相关资料
更多

