备战2023生物新中考二轮复习考点精讲精练(北京专用)专题02生物学的研究方法
展开
重点梳理
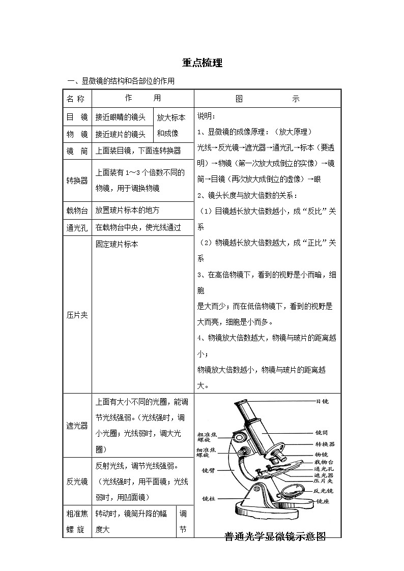
一、显微镜的结构和各部位的作用
名 称 | 作 用 | 图 示 | ||
目 镜 | 接近眼睛的镜头 | 放大标本和成像 | 说明: 1、显微镜的成像原理:(放大原理) 光线→反光镜→遮光器→通光孔→标本(要透 明)→物镜(第一次放大成倒立的实像)→镜 筒→目镜(再次放大成倒立的虚像)→眼 2、镜头长度与放大倍数的关系: (1)目镜越长放大倍数越小,成“反比”关系 (2)物镜越长放大倍数越大,成“正比”关系 3、在高倍物镜下,看到的视野是小而暗,细胞 是大而少;而在低倍物镜下,看到的视野是 大而亮,细胞是小而多。 4、物镜放大倍数越大,物镜与玻片的距离越小; 物镜放大倍数越小,物镜与玻片的距离越大。 | |
物 镜 | 接近玻片的镜头 | |||
镜 筒 | 上面装目镜,下面连转换器 | |||
转换器 | 上面装有1~3个倍数不同的物镜,用于调换物镜 | |||
载物台 | 放置玻片标本的地方 | |||
通光孔 | 在载物台中央,使光线通过 | |||
压片夹 | 固定玻片标本 | |||
遮光器 | 上面有大小不同的光圈,能调节光线强弱。(光线强时,调小光圈;光线弱时,调大光圈) |
| ||
反光镜 | 反射光线,调节光线强弱。 (光线强时,用平面镜;光线弱时,用凹面镜) | |||
粗准焦螺 旋 | 转动时,镜筒升降的幅度大 | 调 节 焦 距 | ||
细准焦螺 旋 | 转动时,镜筒升降的幅度小 | |||
二、显微镜的相关知识
题序 | 内 容 |
1 | 在显微镜视野内看到的物像是:倒像。【即:上下倒翻、左右相反的放大虚像】如:玻片上的字母为“b”字,而在显微镜视野中看到的物像则是“q”字。 |
2 | 用显微镜观察玻片标本时,若光线过暗时,应调大光圈和凹面镜。若光线过强时,应调小光圈和平面镜。 |
3 | 用显微镜观察时,若发现视野中的细胞偏左下方,为使物像刚好在视野的中央,应将玻片往左下方移动。如果物像是在视野的左下方,若将玻片往右上方移动,其物像将被移出视野外。【这是因为视野中物像的位置与玻片标本移动的方向相反】 |
4 | 判断显微镜视野中出现的污点:可先移动目镜和物镜,污点如果不移动,说明污点是在玻片上,其他与此类推。【污点存在部位有可能在目镜、物镜或玻片上】 |
5 | 盖盖玻片的正确方法:用镊子夹住盖玻片的一边,将另一边先接触载玻片上的水滴,然后缓慢地放下,以免产生气泡。 |
三、显微镜观察的细胞结构实验
题序 | 内 容 |
1 | 制作洋葱表皮临时装片的步骤:擦片→滴液【清水】→撕洋葱表皮→展开洋葱表皮→盖盖玻片→染色【稀碘液】→吸水。【注:被染料染成深色的结构是细胞核】 【其过程可简化为:擦、滴、撕、展、盖、染、吸。】 |
2 | 制作人的口腔上皮细胞临时装片的步骤:擦片→滴液【0.9%生理盐水】→ 刮口腔上皮细胞→涂口腔上皮细胞→盖盖玻片→染色【稀碘液】→吸水。 【其过程可简化为:擦、滴、刮、涂、盖、染、吸。】 |
模拟演练
一、单选题
1.使用显微镜进行观察时,下列操作不正确的是( )
A.旋转粗准焦螺旋使镜筒徐徐下降,此时双眼睛注视物镜
B.旋转粗准焦螺旋使镜筒徐徐上升,此时双眼睛注视目镜
C.发现镜头有污物时,不要用手绢等擦拭,应用专用的擦镜纸擦拭
D.看到物像不清晰时,再通过调节细准焦螺旋微调,使物像更清晰
【答案】B
【解析】
此题主要考查的显微镜的使用基本技能方面的知识,只有熟练地掌握显微镜的使用操作才能较容易地完成此类题目。
【详解】
A.旋转粗准焦螺旋使镜筒徐徐下降,此时眼睛应该注视物镜,防止避免物镜镜头被污染或压碎玻片,A正确。
B.旋转粗准焦螺旋使镜筒徐徐上升,此时一只眼睛注视目镜,另一只眼睁开,直到看见物像,故B错误。
C.镜头有污物时,应该用专用的擦镜纸擦拭,故C正确。
D.看到物像不清晰时,通过调节细准焦螺旋,使物像更清晰,故D正确。
故选B。
2.制作口腔上皮细胞装片时,要将刮取的口腔上皮细胞涂抹到0.9%的生理盐水中,而不能涂抹到清水中,目的是
A.防止细菌在装片中繁殖 B.防止细胞吸水过多而胀破
C.迅速杀死细胞以便观察 D.利用生理盐水粘住细胞
【答案】B
【解析】
0.9%的生理盐水,也就是0.9%的氯化钠溶液,浓度与组织液的浓度相当,这样不会因为过浓或过淡而引起细胞的失水或吸水对细胞造成损害,能够保持细胞的形状,且细胞不死亡,便于实验的观察。
【详解】
A.0.9%的生理盐水中细菌也能生存,起不到杀菌的作用,A错误。
B.0.9%的生理盐水与细胞内部的渗透压相等,可以保持细胞在体外的正常形态。大于0.9%,细胞就会失水,萎缩;小于0.9%,细胞就会吸水胀破,都不利于显微镜下的观察,B正确。
C.0.9%的生理盐水是杀不死细胞的,C错误。
D.生理盐水没有粘住细胞的作用,D错误。
故选:B。
3.下列目镜与物镜的组合中,观察视野里细胞数目最多的是( )
A.8×、10× B.10×、10× C.10×、40× D.16×、40×
【答案】A
【解析】
观察同一视野的同一部位:低倍镜下看到的细胞小,数量多、视野亮;高倍镜下看到的细胞大,数量少、视野暗。显微镜的放大倍数等于目镜的放大倍数乘以物镜的放大倍数。因此,要想看到细胞的数目最多,显微镜的放大倍数应是最小。
【详解】
A.该显微镜中,细胞被放大了:8×10=80倍,放大倍数应是最小,观察视野里细胞数目最多,A正确。
B.该显微镜中,细胞被放大了:10×10=100倍,B错误。
C.该显微镜中,细胞被放大了:10×40=400倍,C错误。
D.该显微镜中,细胞被放大了:16×40=640倍,D错误。
故选A。
4.用显微镜观察细胞时,以下四种镜头组合中放大倍数最大的是( )
A.目镜,物镜 B.目镜,物镜
C.目镜,物镜 D.目镜,物镜
【答案】C
【解析】
此题考查显微镜成像的特点:显微镜成的物像是倒像,物像的放大倍数=目镜放大倍数×物镜的放大倍数。
【详解】
A.显微镜的放大倍数=目镜倍数×物镜倍数═10×10=100(倍)。
B.显微镜的放大倍数=目镜倍数×物镜倍数═5×4═20(倍)。
C.显微镜的放大倍数=目镜倍数×物镜倍数═10×40═400(倍)。
D.显微镜的放大倍数=目镜倍数×物镜倍数═5×10═50(倍)。
用显微镜观察细胞时,放大倍数最大的是C400倍。
故选C。
5.欲将显微镜视野中物像放大500倍,已选用下图中左侧的目镜,则物镜应选用( )
A.甲 B.乙 C.丙 D.丁
【答案】C
【解析】
显微镜的放大倍数等于目镜的放大倍数乘以物镜的放大倍数。
【详解】
显微镜的放大倍数等于目镜的放大倍数乘以物镜的放大倍数。欲将显微镜视野中物像放大500倍,已选用12.5X目镜,物镜=500÷12.5=40.
故选C。
6.下列关于显微镜使用的有关叙述中,不正确的是( )
A.光线较暗时用大光圈,并用凹面镜反光
B.在低倍镜下要使观察到的物像更清楚,应调节细准焦螺旋
C.欲将物像从视野左下方移到中央,装片应向左上方移动
D.低倍物镜换用高倍物镜后,视野中观察到的细胞数目减少
【答案】C
【解析】
显微镜的操作步骤是:取镜安放→对光→放置玻片标本→观察→收放等。
①取显微镜时,右手握镜臂,左手托镜座,放在实验台上;②分别安上物镜和目镜;③在对光时,先转动转换器,使低倍物镜对准通光孔。转动遮光器,使遮光器上最大的光圈对准通光孔。左眼注视目镜,同时用两手转动反光镜,将光线反射到镜筒里,直到整个视野呈雪白色为止。④放置玻片标本。⑤观察标本时,从侧面注视物镜,双手缓慢转动粗准焦螺旋使镜筒下降,直到物镜距离玻片标本2~3毫米为止;⑥注视目镜的视野内,双手徐徐转动粗准焦螺旋使镜筒上升,直至视野中出现物像,尝试通过移动玻片的位置,将物像移至视野中央。然后再微调细准焦螺旋,使物像更加地清晰。⑦收放。
【详解】
A. 凹面镜聚光,所以光线较暗时,用大光圈,并用凹面镜对光,让更多光线进入镜筒,A正确。
B.细准焦螺旋升降镜筒的幅度小,故在低倍镜下要使观察到的物像更清楚,应调节细准焦螺旋,B正确。
C. 我们在显微镜下看到的物像是上下左右均颠倒的物像,所以我们移动玻片标本时,标本移动的方向正好与物像移动的方向相反。故欲将物像从视野左下方移到中央,装片应向左下方移动,C错误。
D. 低倍物镜换用高倍物镜后,进入镜筒的光线变少,视野变暗;视野中观察到的细胞数目减少,细胞体积变大,D正确。
故选C。
7.生物小组同学想了解蚂蚁通常在什么时间外出取食,他们应该采取的研究方法是
A.观察法 B.实验法 C.比较法 D.文献法
【答案】A
【解析】
科学探究的基本方法:①实验法; ②观察法 ;③调查法; ④收集和分析资料等等。
【详解】
实验法是利用特定的器具和材料,通过有目的、有步骤的实验操作和观察、记录分析,发现或验证科学结论;文献法也称历史文献法,是指通过阅读、分析、整理有关文献材料,全面、正确地研究某一问题的方法;观察法是在自然状态下,研究者按照一定的目的和计划,用自己的感官外加辅助工具,对客观事物进行系统的感知、考察和描述,以发现和验证科学结论,因此生物小组同学想了解蚂蚁通常在什么时间外出取食,他们应该采取的研究方法是观察法,A正确。
故选A。
8.如图为一台光学显微镜镜盒里的5个镜头,①、②、③一端有螺纹,④、⑤一端无螺 纹。若要在视野内看到的范围最大,应选用的镜头组合是( )
A.①和⑤ B.①和④ C.③和⑤ D.②和④
【答案】B
【解析】
观图可知:④⑤一端无螺纹为目镜,①②③有螺纹为物镜。显微镜的放大倍数=物镜倍数×目镜倍数。物镜倍数越小,镜头越短;目镜倍数越小,镜头越长。
【详解】
根据图示中放大倍数的标识,可判断看到视野范围最大的组合是放大倍数最小的镜头组合,因此因选择④和①的组合。故B符合题意。故选B。
9.使用显微镜进行观察时,若想视野中观察列的细胞数量最多,可以选用的镜头组合是( )
A.①和④ B.②和⑥ C.③和⑤ D.①和⑥
【答案】D
【解析】
本题考查显微镜的放大倍数与视野的关系。
显微镜的放大倍数=目镜的放大倍数×物镜的放大倍数。
显微镜的放大倍数越大,观察到的细胞数目越少,单个细胞越大,视野的明亮度越暗。
【详解】
A.组合①和④的放大倍数=5×40=200。
B.组合②和⑥的放大倍数=10×4=40。
C.组合③和⑤的放大倍数=12.5×10=125。
D.组合①和⑥的放大倍数=5×4=20。
根据显微镜的放大倍数越大,观察到的细胞数目越少,可知ABC错误,D正确。
故选D。
10.在科学探究活动中,若实验结果不支持假设,后续做法错误的是( )
A.修改实验数据 B.认真分析原因
C.重新进行实验 D.继续查找资料
【答案】A
【解析】
科学探究的基本环节:提出问题、作出假设、制定计划、实施计划、得出结论、表达和交流。
【详解】
探究的一般过程是从发现问题、提出问题开始的,发现问题后,根 据自己已有的知识和生活经验对问题的答案作出假设。设计探究的方案,包括选择材料、设计方法步骤等。按照探究方案进行探究,得到结果,再分析所得的结果与假设是否相符,从而得出结论。但是在进行科学实验时,若实验结果与实验预期不相符则应该重新提出假设后再进行实验,再进一步进行探究,从而得出正确的结论。不能修改实验数据。
故选A。
二、综合题
11.小明去超市买洗手液,发现洗手液种类繁多、价格不一,但都标明“本产品能有效抑制细菌”,那么这些品牌的洗手液确实有抑菌功能吗?抑菌的效果有差异吗?他决定和课外小组的同学通过实验测试不同洗手液的抑菌功能。实验流程如下: ①制备培养基并高压灭菌后倒入4个培养皿中;②在冷却后的固体培养基上各涂布0.5 mL大肠杆菌培养液;③将A、B、C三种不同品牌的洗衣液用无菌水稀释至相同倍数;④将20片相同大小的滤纸片灭菌后平分成四组,分别在上述洗手液稀释液和无菌水 中浸湿;⑤将这四组滤纸片分别放在上述涂有大肠杆菌的培养基上,37℃恒温培养48小时;⑥测量抑菌圈(见下图)直径,并计算平均值,结果如下表(单位:毫米):
组别 | 抑菌圈直径 | 平均值 | ||||
品牌A | 7. 20 | 7. 30 | 7. 54 | 7. 30 | 6. 25 | 7. 12 |
品牌B | 9. 52 | 8. 56 | 6. 85 | 8. 53 | 8. 55 | 8. 40 |
品牌C | 3. 55 | 3. 40 | 7. 31 | 4. 25 | 5. 10 | 4. 74 |
无菌水 | 0. 01 | 0 | 0. 04 | 0 | 0 |
|
(1)在固体培养基上,每个菌落都是由大肠杆菌经过繁殖形成的,大肠杆菌进行____________生殖,繁殖速度块。
(2)实验步骤①②可否颠倒一下,即能否先将大肠杆菌放入培养基中再进行高压灭菌?为什么? ____________,________________________________________________。
(3)该实验的单一变量是____________,“无菌水”一组起____________作用。
(4)计算无菌水组抑菌圈直径的平均值为____________(保留小数点后两位)。从实验结果看,_______品牌洗手液的抑菌功能好,理由是__________________________________。若要提高实验结论的可信性还需要进行____________。
(5)实验过程中小明发现其中一个培养基上长出一个“独特”的菌落,该菌落体积大、形状不规则,有毛绒绒的丝状物,这个菌落最可能是________________________。
A.几个大肠杆菌的菌落连接在一起了
B.某种真菌的菌落
C.病毒的菌落
D.其他细菌的菌落
【答案】 分裂 不能 这样灭菌时就会杀灭大肠杆菌 不同品牌的洗手液 对照 0.01 B 抑菌圈的直径最大 (多次或多组)重复实验 B
【解析】
(1)对照实验:在探究某种条件对研究对象的影响时,对研究对象进行的除了该条件不同以外,其他条件都相同的实验。根据变量设置一组对照实验,使实验结果具有说服力。一般来说,对实验变量进行处理的,就是实验组。没有处理是的就是对照组。
(2)检测不同环境中的细菌和真菌的实验,实验步骤包括配置培养基、接种、培养、观察结果。
【详解】
(1)大肠杆菌是细菌,进行分裂生殖。
(2)该实验步骤包括配置培养基、接种、培养、观察结果。实验①②不能颠倒,否则接种的细菌也高温消灭了。
(3)据表可见:该实验的变量是不同品牌的洗手液。其中无菌水一组起对照作用。
(4)据表可见:无菌水一组的平均值:(0.01+0+0.04+0+0)÷5=0.01。据表中数据可见:B品牌洗手液抑菌圈直径的平均值最大,可见B品牌洗手液的抑菌功能好。要提高实验结论的可信性还需要进行重复试验。
(5)菌落表面或光滑黏稠、或干燥粗糙的是细菌的菌落,体积较小;呈绒毛状、絮状、蜘蛛网状的是真菌的菌落。故B符合题意。
12.柳州螺蛳粉是风靡全国的网红食品,其重要配菜是酸笋。腌制酸笋时常加入食盐,为探究食盐含量对酸笋发酵和保存的影响,设计并进行了以下实验:
第一步 | 将新鲜竹笋洗净,切丝 | ||
第二步控制食盐含量 | A组 | B组 | C组 |
食盐含量1% | 食盐含量7% | 食盐含量12% | |
第三步 | 对发酵罐进行X处理,其他条件相同且适宜。 | ||
实验结果 | 第3天酸化第11天出现腐臭 | 第11天酸化第30天出现腐臭 | 酸化不明显第60天出现腐臭 |
(1)该实验的变量是__________。
(2)在发酵过程中起主要作用的微生物是乳酸菌,因此第三步“X”表示的处理方式是__________(选填“密封”或“敞开”)。
(3)在实验结果中三均出现腐臭现象,主要原因是其他细菌、真菌在笋中__________。
(4)根据实验结果分析,食盐含量会影响酸笋的发酵时间和保存期限。因此,在酸笋腌制过程中,我们可采用__________组中设置的食盐含量让笋迅速酸化;在酸化后可添加适量__________以延缓酸笋腐败。
【答案】(1)食盐含量
(2)密封
(3)大量繁殖
(4) A 食盐
【解析】
制酸奶和泡菜要用到乳酸菌,在无氧的条件下,乳酸菌发酵产生乳酸,使得菜或牛奶呈现一种特殊的风味。
(1)
实验中控制不同的食盐含量,食盐含量1%、食盐含量7%、食盐含量12%形成对照,因此该实验变量是食盐含量。
(2)
在无氧的条件下,乳酸菌发酵产生乳酸,在发酵过程中起主要作用的微生物是乳酸菌,因此第三步的处理方式是密封,使乳酸菌进行无氧发酵。
(3)
食物腐败的原因是杂菌大量繁殖。在实验结果中三均出现腐臭现象,主要原因是其他细菌、真菌在笋中大量生长繁殖。
(4)
备战2023生物新中考二轮复习考点精讲精练(江苏专用)专题02细胞的分裂、分化: 这是一份备战2023生物新中考二轮复习考点精讲精练(江苏专用)专题02细胞的分裂、分化,文件包含备战2023生物新中考二轮复习考点精讲精练江苏专用专题02细胞的分裂分化解析版docx、备战2023生物新中考二轮复习考点精讲精练江苏专用专题02细胞的分裂分化原卷版docx等2份试卷配套教学资源,其中试卷共16页, 欢迎下载使用。
备战2023生物新中考二轮复习考点精讲精练(北京专用)专题16生物技术: 这是一份备战2023生物新中考二轮复习考点精讲精练(北京专用)专题16生物技术,文件包含备战2023生物新中考二轮复习考点精讲精练北京专用专题16生物技术解析版docx、备战2023生物新中考二轮复习考点精讲精练北京专用专题16生物技术原卷版docx等2份试卷配套教学资源,其中试卷共14页, 欢迎下载使用。
备战2023生物新中考二轮复习考点精讲精练(北京专用)专题15健康地生活: 这是一份备战2023生物新中考二轮复习考点精讲精练(北京专用)专题15健康地生活,文件包含备战2023生物新中考二轮复习考点精讲精练北京专用专题15健康地生活解析版docx、备战2023生物新中考二轮复习考点精讲精练北京专用专题15健康地生活原卷版docx等2份试卷配套教学资源,其中试卷共15页, 欢迎下载使用。

