小学数学税率完整版教学课件ppt
展开人教版小学数学六年级下册
2.3《税率》同步练习
一、填空题。
1、缴纳的税款叫做( ),应纳税额与各种收入(销售额、营业额……)的比率叫做( )。
2、王叔叔通过银行给家中汇款5000元,汇费是汇款额的0.5%,王叔叔应付汇费( )元。
3、李叔叔经营的小饭店上半年营业额是40万元,若按营业额的5%缴纳营业税,他应缴纳营业税( )万元。
4、中天商厦11月份的营业额是680万元,缴纳的营业税是34万元。税率是( )。
二、判断题。
1、一个个体户10月份的营业额为70000元,如果按营业额的5%缴纳营业税,10月份应缴纳营业税款3500元。 ( )
2、通达运输公司上个月的营业额是16.5万元,按3%的税率缴纳营业税。上个月应缴纳税款495元。 ( )
3、长风五金商店10月份缴纳了490元的税款,营业税的税率是5%。这个商店10月份的营业额是24500元。 ( )
4、某商场上个月按照营业额的5%缴纳营业税,一共缴纳了税款3.5万元。这个商场上个月的营业额是175万元。 ( )2
三、选择题。
1、2008年9月,王平收入2400元。如果按当时规定,超过2000元的部分应按税率5%缴纳个人所得税,王平9月份应缴纳税款多少元?列式为( )。
A、2400×5% B. 2000×5% C.(2400-2000)×5%
2、一家商场10月份营业额为370000元,按5%缴纳营业税,再按3%缴纳地税,那么商场该月应交税多少元?列式为( )。
A.370000×5%×3% B.370000×5%+370000×3%
C.370000×5% D.370000×3%
3、我国规定收入超过3500元的部分应缴纳3%的个人所得税。李冰的工资是4000元,他每月应缴纳个人所得税是( )。
A.175 B.200 C.25
4、新华书店本月的营业额是180000元,如果按4%的税率缴纳税款,该书店本月应缴纳税款( )元。om
A.720 B.7200 C.72000 D.72
四、 解答题。
1、一家饭店9月份比8月份多缴纳税款30万元,如果这家饭店是按照营业额的5%缴纳的营业税,那么该饭店9月份的营业额比8月份多多少万元?
2、歌舞演员王华参加演出,取得收入3000元。按个人所得税法规定,演出收入扣除1500元后的余额部分,按20%的税率缴纳个人所得税。此次演出后,王华的税后收入是多少元?
3、某商场除了按5%的税率缴纳营业税以外,还要按营业税的7%缴纳城市建设税。已知12月份该商场缴纳了这两种税后,实际收入是473250元。这个商场12月份缴纳这两种税款共多少元?
参考答案
一、填空题。
1. 答案:应纳税额 税率
2.答案:25
3.答案:2
4.答案:5%
二、判断题。
1.答案:√
2.答案:×
3.答案:×
4.答案:×
三、选择题。
1、答案:C
2、答案:B
3、 C
4、答案:B
四、解答题
1.答案:30÷5%=600(万元)
答:9月份的营业额比8月份多600万元。权所有
2. 答案:(3000-1500)×20%=300(元)3000-300=2700(元)
答:王华的税后收入是2700元。
3.答案:解:设该商场12月份的营业额是x元。
x-5%x-5%x×7%=473250,
x-0.05x-0.0035x=473250
0.9465x=473250
X=500000
500000×5%=25000(元)25000×7%=1750(元)25000+1750=26750(元)
答:这个商场12月份缴纳这两种税款共26750元。
小学数学人教版六年级下册税率备课ppt课件: 这是一份小学数学人教版六年级下册税率备课ppt课件,共10页。PPT课件主要包含了消费税,增值税,个人所得税,思考讨论等内容,欢迎下载使用。
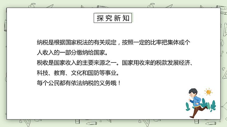
小学数学人教版六年级下册税率图文课件ppt: 这是一份小学数学人教版六年级下册税率图文课件ppt,共24页。PPT课件主要包含了学习目标,情境导入,消费税,这节课我们来学习税率,增值税,探索新知,纳税的意义,税收的用处,税收的种类,应纳税额和税率的意义等内容,欢迎下载使用。
小学数学人教版六年级下册税率精品课件ppt: 这是一份小学数学人教版六年级下册税率精品课件ppt,文件包含人教版数学六下23税率课件pptx、人教版数学六下23税率教案docx、人教版数学六下23税率-同步练习1附答案doc、人教版数学六下23税率-同步练习2附答案doc等4份课件配套教学资源,其中PPT共17页, 欢迎下载使用。

