小学税率完整版课件ppt
展开《税率》练习
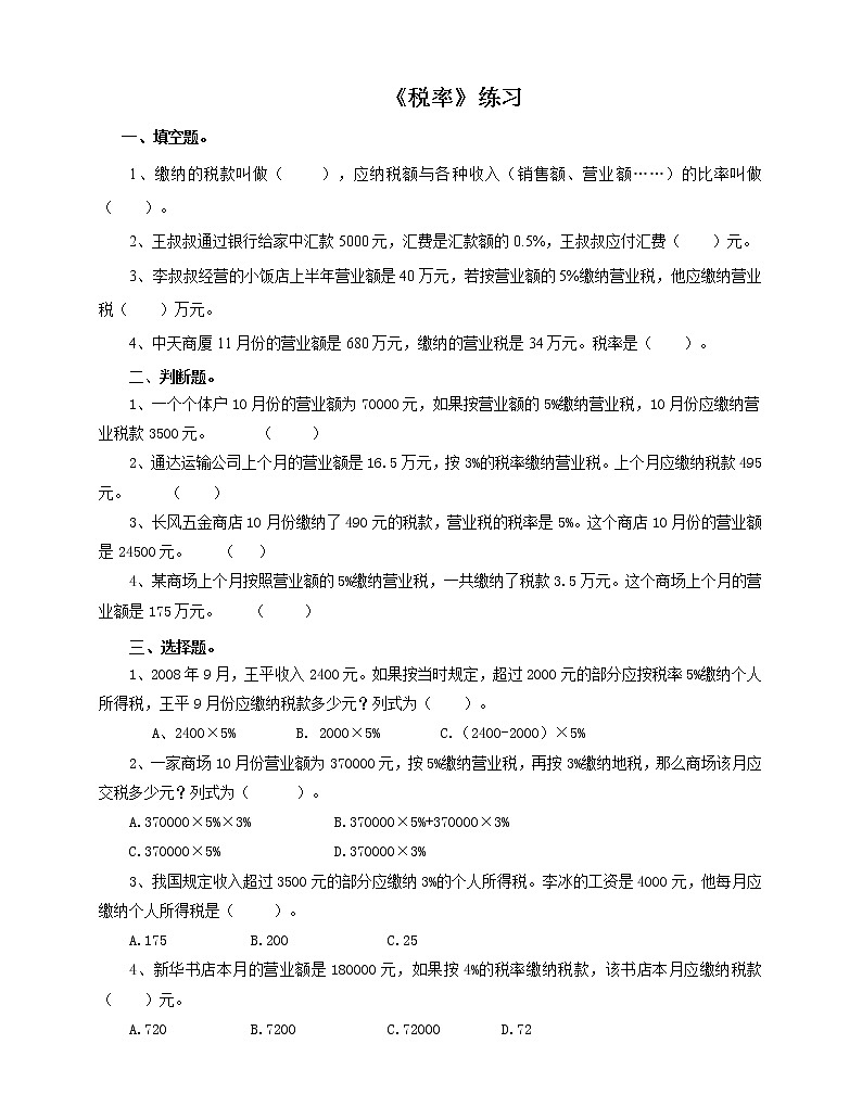
一、填空题。
1、缴纳的税款叫做( ),应纳税额与各种收入(销售额、营业额……)的比率叫做( )。
2、王叔叔通过银行给家中汇款5000元,汇费是汇款额的0.5%,王叔叔应付汇费( )元。
3、李叔叔经营的小饭店上半年营业额是40万元,若按营业额的5%缴纳营业税,他应缴纳营业税( )万元。
4、中天商厦11月份的营业额是680万元,缴纳的营业税是34万元。税率是( )。
二、判断题。
1、一个个体户10月份的营业额为70000元,如果按营业额的5%缴纳营业税,10月份应缴纳营业税款3500元。 ( )
2、通达运输公司上个月的营业额是16.5万元,按3%的税率缴纳营业税。上个月应缴纳税款495元。 ( )
3、长风五金商店10月份缴纳了490元的税款,营业税的税率是5%。这个商店10月份的营业额是24500元。 ( )
4、某商场上个月按照营业额的5%缴纳营业税,一共缴纳了税款3.5万元。这个商场上个月的营业额是175万元。 ( )
三、选择题。
1、2008年9月,王平收入2400元。如果按当时规定,超过2000元的部分应按税率5%缴纳个人所得税,王平9月份应缴纳税款多少元?列式为( )。
A、2400×5% B. 2000×5% C.(2400-2000)×5%
2、一家商场10月份营业额为370000元,按5%缴纳营业税,再按3%缴纳地税,那么商场该月应交税多少元?列式为( )。
A.370000×5%×3% B.370000×5%+370000×3%
C.370000×5% D.370000×3%
3、我国规定收入超过3500元的部分应缴纳3%的个人所得税。李冰的工资是4000元,他每月应缴纳个人所得税是( )。
A.175 B.200 C.25
4、新华书店本月的营业额是180000元,如果按4%的税率缴纳税款,该书店本月应缴纳税款( )元。
A.720 B.7200 C.72000 D.72
四、 解答题。
1、一家饭店9月份比8月份多缴纳税款30万元,如果这家饭店是按照营业额的5%缴纳的营业税,那么该饭店9月份的营业额比8月份多多少万元?
2、歌舞演员王华参加演出,取得收入3000元。按个人所得税法规定,演出收入扣除1500元后的余额部分,按20%的税率缴纳个人所得税。此次演出后,王华的税后收入是多少元?
3、某商场除了按5%的税率缴纳营业税以外,还要按营业税的7%缴纳城市建设税。已知12月份该商场缴纳了这两种税后,实际收入是473250元。这个商场12月份缴纳这两种税款共多少元?
参考答案
一、填空题。
1. 答案:应纳税额 税率
2.答案:25
解析:王叔叔通过银行给家中汇款5000元,汇费是汇款额的0.5%,求王叔叔应付汇费多少元。是把汇款额看做单位“1”,汇费是它的0.5%。本题就是求5000元的0.5%是多少。列式为5000×0.5%=25元。
3.答案:2
解析:李叔叔经营的小饭店上半年营业额是40万元,若按营业额的5%缴纳营业税,他应缴纳营业税多少万元。应纳税额=营业额×税率。求营业税列式为40×5%=2万元。
4.答案:5%
解析:中天商厦11月份的营业额是680万元,缴纳的营业税是34万元。求税率是多少。因为税率=应纳税额÷营业税,所以列式为34÷680=0.05=5%
二、判断题。
1.答案:√
解析:一个个体户10月份的营业额为70000元,如果按营业额的5%缴纳营业税,10月份应缴纳营业税款多少元。应纳税款=营业额×税率,列式为70000×5%=3500元。
2.答案:×
解析:通达运输公司上个月的营业额是16.5万元,按3%的税率缴纳营业税。上个月应缴纳税款多少元。应纳税款=营业额×税率,列式为16.5×3%=0.495万元=4950元。
3.答案:×
解析:长风五金商店10月份缴纳了490元的税款,营业税的税率是5%。这个商店10月份的营业额是多少元。营业额=应纳税额÷税率。列式为490÷5%=9800元。
4.答案:×
解析:某商场上个月按照营业额的5%缴纳营业税,一共缴纳了税款3.5万元。这个商场上个月的营业额是多少万元。营业额=应纳税额÷税率。列式为3.5÷5%=70万元。
三、选择题。
1、答案:C
解析:2008年9月,王平收入2400元。如果按当时规定,超过2000元的部分应按税率5%缴纳个人所得税,求王平9月份应缴纳税款多少元,要先用他的总收入去掉2000元,剩下的按5%的税率缴纳税款,所以列式为(2400-2000)×5%
2、答案:B
解析:一家商场10月份营业额为370000元,按5%缴纳营业税,再按3%缴纳地税,那么商场该月应交税多少元,可以先求缴纳营业税多少元,列式为370000×5%,再求缴纳地税多少元,列式为370000×3%。列综合算式为370000×5%+370000×3%。
3、 C
解析:我国规定收入超过3500元的部分应缴纳3%的个人所得税。李冰的工资是4000元,他每月应缴纳个人所得税是多少,先用李冰的工资总数去掉3500元,剩下的按3%的税率缴税。列式为(4000-3500)×5%=25元。
4、答案:B
解析:新华书店本月的营业额是180000元,如果按4%的税率缴纳税款,该书店本月应缴纳税款多少元。应纳税额=营业税×税率。列式为180000×4%=7200元。
四、解答题
1.答案:30÷5%=600(万元)
答:9月份的营业额比8月份多600万元。
解析:一家饭店9月份比8月份多缴纳税款30万元,如果这家饭店是按照营业额的5%缴纳的营业税,求该饭店9月份的营业额比8月份多多少万元, 9月份比8月份多缴纳的营业税30万元,也就是9月份比8月份的多的营业额的5%。把9月份比8月份的多的营业额看做单位“1”,求单位“1”,做除法。列式为30÷5%=600万元。
2. 答案:(3000-1500)×20%=300(元)3000-300=2700(元)
答:王华的税后收入是2700元。
解析:歌舞演员王华参加演出,取得收入3000元。按个人所得税法规定,演出收入扣除1500元后的余额部分,按20%的税率缴纳个人所得税。求此次演出后,王华的税后收入是多少元,可以先求他缴纳了多少元的税款。列式为(3000-1500)×20%=300元。再用他的总收入去掉缴纳的税款,就是他的税后收入。列式为3000-300=2700元
3.答案:解:设该商场12月份的营业额是x元。
x-5%x-5%x×7%=473250,
x-0.05x-0.0035x=473250
0.9465x=473250
X=500000
500000×5%=25000(元)25000×7%=1750(元)25000+1750=26750(元)
答:这个商场12月份缴纳这两种税款共26750元。
解析:某商场除了按5%的税率缴纳营业税以外,还要按营业税的7%缴纳城市建设税。已知12月份该商场缴纳了这两种税后,实际收入是473250元。求这个商场12月份缴纳这两种税款共多少元,本题中5%的税率是把该商场的营业额看做单位“1”,7%的税率是把营业税看做单位“1”,而这两个单位“1”都是未知的,它们所对应的具体数量也是未知的,所以这道题列方程解答比较简单。等量关系是:营业额-营业税-城市建设税=473250.把该商场的营业额设为x万元,列方程得x-5%x-5%x×7%=473250,解得x=500000,然后再求出营业税和城市建设税分别是多少,列式为500000×5%=25000元,25000×7%=1750元。25000+1750=26750元。
数学2 百分数(二)税率优质课课件ppt: 这是一份数学<a href="/sx/tb_c104305_t3/?tag_id=26" target="_blank">2 百分数(二)税率优质课课件ppt</a>,文件包含第3课时税率pptx、第3课时税率教案docx等2份课件配套教学资源,其中PPT共14页, 欢迎下载使用。
数学人教版税率评优课ppt课件: 这是一份数学人教版税率评优课ppt课件,文件包含人教版数学六年级下册23税率课件pptx、人教版数学六年级下册23税率教案docx、人教版数学六年级下册23税率导学案doc等3份课件配套教学资源,其中PPT共10页, 欢迎下载使用。
小学数学人教版六年级下册税率精品备课课件ppt: 这是一份小学数学人教版六年级下册税率精品备课课件ppt,文件包含2023春人教版六年级数学下册素养达标课件-23税率例3pptx、2023春人教版六年级数学下册素养达标教案-23税率例3docx、2023春人教版六年级数学下册课时达标作业-23税率例3docx等3份课件配套教学资源,其中PPT共24页, 欢迎下载使用。

