初中数学人教版九年级上册第二十五章 概率初步25.3 用频率估计概率当堂达标检测题
展开1.抛掷一枚质地均匀的硬币100次,则下列说法正确的是( )
A.必有50次正面向上
B.必有50次反面向上
C.若有51次正面向上,则P(正面向上)>P(反面向上)
D.约有50次正面向上
2.抛掷一枚硬币若干次,记录正面向上的次数.
由上表统计数据发现,当抛掷次数增加时,“正面向上”的频率不断接近______(精确到0.1).
3.(例1)姚明在某段时间内进行定点投篮训练,其成绩如下表:
试估计姚明在这段时间内定点投篮投中的概率是_________(精确到0.1).
4.某士兵射击80次,其中60次击中靶子,估计士兵击中靶子的概率=__________.
5.(例2)在一个不透明的口袋中装有5个白球,若干个黑球,它们除颜色外其他完全相同,经过多次实验发现摸到白球的频率稳定在0.2附近,则黑球大约有__________个.
6.在一个不透明的盒子中装有a个除颜色外完全相同的球,这a个球中只有3个红球,若每次将球充分搅匀后,任意摸出1个球记下颜色再放回盒子,通过大量重复试验后,发现摸到红球的频率稳定在20%左右,则a的值约为( )
A.12B.15C.18D.21
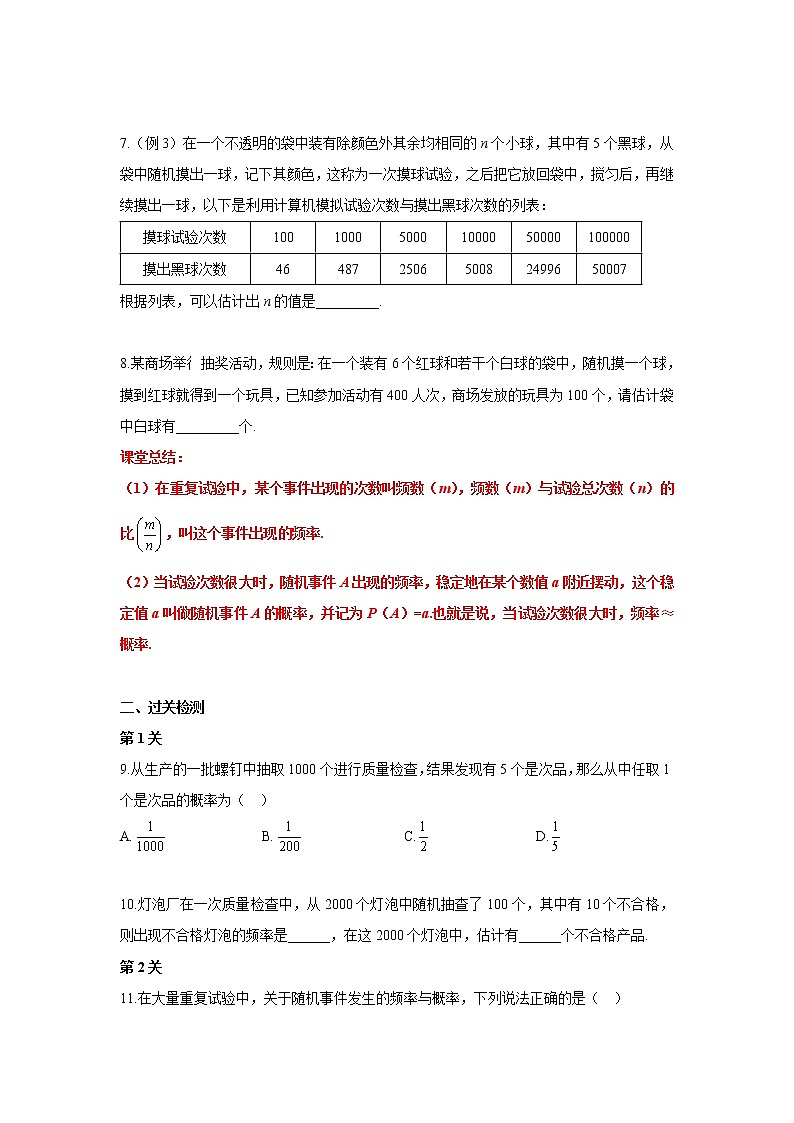
7.(例3)在一个不透明的袋中装有除颜色外其余均相同的n个小球,其中有5个黑球,从袋中随机摸出一球,记下其颜色,这称为一次摸球试验,之后把它放回袋中,搅匀后,再继续摸出一球,以下是利用计算机模拟试验次数与摸出黑球次数的列表:
根据列表,可以估计出n的值是_________.
8.某商场举彳抽奖活动,规则是:在一个装有6个红球和若干个白球的袋中,随机摸一个球,摸到红球就得到一个玩具,已知参加活动有400人次,商场发放的玩具为100个,请估计袋中白球有_________个.
课堂总结:
(1)在重复试验中,某个事件出现的次数叫频数(m),频数(m)与试验总次数(n)的比,叫这个事件出现的频率.
(2)当试验次数很大时,随机事件A出现的频率,稳定地在某个数值a附近摆动,这个稳定值a叫做随机事件A的概率,并记为P(A)=a.也就是说,当试验次数很大时,频率≈概率.
二、过关检测
第1关
9.从生产的一批螺钉中抽取1000个进行质量检查,结果发现有5个是次品,那么从中任取1个是次品的概率为( )
A.B.C.D.
10.灯泡厂在一次质量检查中,从2000个灯泡中随机抽查了100个,其中有10个不合格,则出现不合格灯泡的频率是______,在这2000个灯泡中,估计有______个不合格产品.
第2关
11.在大量重复试验中,关于随机事件发生的频率与概率,下列说法正确的是( )
A.频率就是概率
B.频率与试验次数无关
C.概率是随机的,与频率无关
D.随着试验次数的增加,频率一般会越来越接近概率
12.在一个不透明的口袋中,装有若干个红球和4个黄球,它们除颜色外没有任何区别,摇匀后从中随机摸出一个球,记下颜色后再放回袋中,通过大量重复摸球试验发现,摸到黄球的频率是0.2,则估计盒子中大约有红球( )
A.16个B.20个C.25个D.30个
13.某人把一袋黄豆中的50粒黄豆染色后与其它黄豆充分混匀,接着抓出100粒黄豆,数出其中有10粒黄豆被染色,则这袋黄豆原来约有_________粒.
14.据统计,英文著作中字母E使用的频率大约在0.105附近,而字母J使用的频率大约为0.001,那么一篇幅约100000字母的英文文章,大约有字母E和J共__________个.
第3关
15.甲、乙两名同学在一次用频率去估计概率的实验中,统计了某一结果出现的频率,绘出的统计图如下图所示,则符合这一结果的实验可能是( )
A.掷一枚正六面体的骰子,出现1点的概率
B.抛一枚硬币,出现正面的概率
C.任意写一个整数,它能被2整除的概率
D.从一个装有2个白球和1个红球的袋子中任取一球,取到红球的概率
16.在一个不透明的盒子里装有黑、白两种球共40个,小颖做摸球实验,她从中随机摸出一个球记下颜色放回,不断重复上述过程,下表是实验中的一组统计数据:
(1)请估计:当n很大时,摸到白球的频率将会接近_________;(精确到0.1)
(2)假如你摸一次,你摸到白球的概率P(白球)=_________;
(3)试估算盒子里黑、白两种颜色的球各有多少只?
第5课 用频率估计概率
1.D 2.0.5 3.0.9 4.
5. 20 提示:(个)
6. B 提示:
7.10 提示:∵通过大量重复试验后发现摸到黑球的频率稳定于0.5
∴.
8.18 9.B 10. 200 11.D 12.A 13.500 14.10600 15.D
16. 解:(1)0.6 (2)0.6
(3)白球个数约为(个) 黑球个数约为(个)
第6课 概率初步单元复习
1. 2. 3.C 4.D
5.解:(1)画树状图如下:
(2)P(恰好选中医生甲和护士A)
6. 0.5
7.解:(1)画树状图得
共有12种等可能的结果(1,2)、(1,3)、(1,4)、(2,1)、(2,3)、(2,4)、(3,1)、(3,2)、(3,4)、(4,1)、(4,2)、(4,3);
(2)∵在所有12种等可能结果中,在函数y=x+1的图象上的有(1,2)、(2,3)、(3,4)这3种结果,
∴点M(x,y)在函数y=x+1的图象上的概率为.
8. 解:选择A盘理由如下:
画树状图如下:
∵共有9种情况,A大于B的有5种,A小于B的有4种
∴P(A大于B)=,P(A小于B)=
∵ ∴选A盘
9. C 10. 8 11. B 提示:不放回类型 12. 20 13. 14.
15. 提示:叫完全平方式
16. 提示:∵直线y=ax +b不经过第四象限 ∴a>0,b>0
17. 18.
19.解:(1)画树状图如下:
共有12种可能出现的方程.
(2)
提示:∵方程有两个不相等的实数根
∴
即
∴
20.解:(1)画树状图如下:
共有6种可能的结果
(2)P(小华从入口A进入,并从北出口或西出口离开)
抛掷次数n
10
100
1000
10000
“正面向上”的次数m
4
53
480
5100
“正面向上”的频率
0.4
投篮次数
10
100
10000
投中次数
9
89
9012
摸球试验次数
100
1000
5000
10000
50000
100000
摸出黑球次数
46
487
2506
5008
24996
50007
摸球的次数n
100
300
500
800
1000
摸到白球的次数m
65
178
302
481
599
摸到白球的频率
0.65
0.593
0.604
0.601
0.599
人教版九年级上册25.3 用频率估计概率达标测试: 这是一份人教版九年级上册25.3 用频率估计概率达标测试,共5页。试卷主要包含了 略,5~59,00等内容,欢迎下载使用。
人教版九年级上册25.3 用频率估计概率当堂达标检测题: 这是一份人教版九年级上册25.3 用频率估计概率当堂达标检测题,共4页。试卷主要包含了1).等内容,欢迎下载使用。
人教版九年级上册25.3 用频率估计概率当堂检测题: 这是一份人教版九年级上册25.3 用频率估计概率当堂检测题,共11页。

