初中人教版课题1 溶液的形成同步练习题
展开
这是一份初中人教版课题1 溶液的形成同步练习题,文件包含912溶液的形成2课后作业-优课堂2022-2023学年九年级化学下册同步备课系列人教版解析版docx、912溶液的形成2课后作业-优课堂2022-2023学年九年级化学下册同步备课系列人教版原卷版docx等2份试卷配套教学资源,其中试卷共22页, 欢迎下载使用。
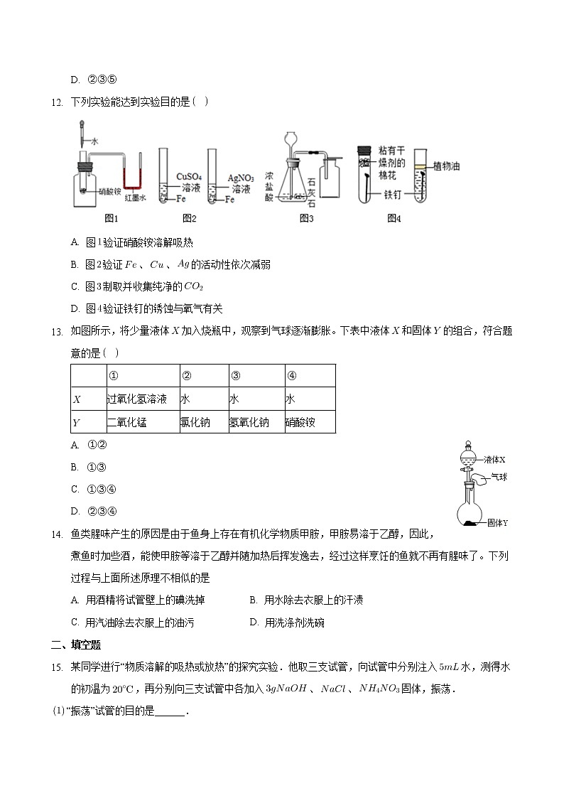
一、单选题下列液体去除油污效果最好的是A. 洗洁精 B. 食盐水 C. 白醋 D. 自来水小冬以为用温水可以洗净餐桌上的油污,但效果不好,加入洗洁精后,去污效果很好,原因是A. 洗洁精具有催化作用 B. 洗洁精和油污发生了化学反应C. 洗洁精具有乳化功能 D. 洗洁精的成分和油污的成分相似下列与水有关的说法中,错误的是A. 硬水易产生水垢B. 自来水厂用活性炭在“活性炭吸附池”中除去水里的色素和异味C. 沉淀、过滤、蒸馏等净水操作中,蒸馏是净水程度较高的操作D. 乳化是使植物油溶解在水中下列有关生活中的化学说法不正确的是A. 活性炭除去水中的色素和异味是利用了其吸附性B. 洗衣粉洗去衣服上的污渍是利用了乳化的原理C. 生活中常接触到的“高钙牛奶”中的“钙”指的是元素D. 炒菜时油锅起火可放入菜叶灭火,原理是降低了油的着火点物质的用途和物质的性质密切相关,下列有关说法错误的是A. 石墨可用作电极,是因为石墨具有优良的导电性能B. 碳和一氧化碳都可用于冶炼金属,是因为它们都具有还原性C. 铝用作“银粉”漆,涂在铁栏杆表面防锈,是因为铝在常温下化学性质稳定D. 清洗餐具时,常加入一定量的洗涤剂,是因为洗涤剂具有乳化功能下列有关溶液的叙述错误的是A. 长期放置后不会分层的液体一定是溶液B. 衣服上的油污用汽油或用加了洗涤剂的水可除去C. 一瓶合格的生理盐水密封一段时间,不会出现浑浊D. 实验室常将固体药品配制成溶液进行化学反应,以提高反应速率下列洗涤或去污过程利用乳化原理的是A. 用洗洁精洗去餐具上的油污 B. 用刷子刷去杯子上的油污C. 用酒精除去衣服上的碘 D. 用汽油除去衣服上的油污溶液、浊液在生产生活中具有重要作用.下列说法不正确的是A. 农业上把一些不溶于水的药物配成溶液,喷洒使用B. 在溶液里进行的化学反应,通常是比较快的C. 用洗洁精洗去餐具上的油污,属于乳化作用D. 食物里的营养成分经消化变为溶液,易被人体吸收如图所示装置,向试管里的水中加入某种物质后,形管右边支管的红墨水液面降低,左边支管的红墨水液面上升,则加入的物质可能是A. 氢氧化钠B. 生石灰C. 浓硫酸D. 硝酸铵下列有关说法正确的是A. 高钙豆奶粉中的“钙”指的是单质B. 化学反应伴随着能量变化,燃料燃烧时一定放出热量C. 洗涤剂能洗掉餐具上的油污,因为洗涤剂能溶解油污形成溶液D. 金刚石、石墨和都是由碳原子构成的单质,它们的结构不同但性质相同如图所示,将液体加入到集气瓶中与固体作用,观察到气球逐渐变大,如表中液体和固体的组合,符合题意的是 稀盐酸水水双氧水水铁粉氢氧化钠氯化钠二氧化锰硝酸铵A. B. C. D. 下列实验能达到实验目的是A. 图验证硝酸铵溶解吸热B. 图验证、、的活动性依次减弱C. 图制取并收集纯净的D. 图验证铁钉的锈蚀与氧气有关如图所示,将少量液体加入烧瓶中,观察到气球逐渐膨胀。下表中液体和固体的组合,符合题意的是 过氧化氢溶液水水水二氧化锰氯化钠氢氧化钠硝酸铵A. B. C. D. 鱼类腥味产生的原因是由于鱼身上存在有机化学物质甲胺,甲胺易溶于乙醇,因此,煮鱼时加些酒,能使甲胺等溶于乙醇并随加热后挥发逸去,经过这样烹饪的鱼就不再有腥味了。下列过程与上面所述原理不相似的是A. 用酒精将试管壁上的碘洗掉 B. 用水除去衣服上的汗渍C. 用汽油除去衣服上的油污 D. 用洗涤剂洗碗二、填空题某同学进行“物质溶解的吸热或放热”的探究实验.他取三支试管,向试管中分别注入水,测得水的初温为,再分别向三支试管中各加入、、固体,振荡.“振荡”试管的目的是______.用温度计分别测三支试管中溶液的温度,高于的是______溶液,这是因为______.装有溶液的试管外壁有水珠产生,原因是______.由此探究实验可知______溶于水温度没有明显的变化.小华在实验室帮老师整理药品时,发现一瓶失去标签的白色固体,老师告知是、、、中的一种。小华思考片刻后,认为取少量白色固体放入水中就能确定其成分,她的理由是:若不溶于水,则是______。若溶于水形成蓝色溶液,则是______。若溶于水溶液温度升高,则是______。若溶于水溶液温度基本不变,则是______。三、实验题物质溶于水,有的放热会使溶液温度升高,有的吸热会使溶液温度降低。为了探究物质在溶解时温度的变化,小芳选用一些常见的仪器组装成下图装置,用它研究物质溶于水时的吸热、放热现象。实验步骤在形管中装少量水,加几滴红墨水形成有色液体。向试管中加入少量某物质,充分溶解,观察形管中水面的升降情况。实验现象向试管中加固体,形管内水面_________填“”或“”高,原因是______________________________。向试管中加固体,形管内水面_________填“”或“”高,原因是________________________。为了研究物质的溶解现象,设计并进行了如下实验。实验现象固体溶解,形成紫色溶液固体几乎不溶解固体溶解,形成紫红色溶液对比实验、的现象,可得出的结论是_________________________________。设计实验、的目的是___________________________________。你还能想到可能影响溶质溶解性的其他因素:_________、_________请写出两条。请选择中的一个因素进行探究实验。实验步骤:_____________________________________________________________________;实验现象:_____________________________________________________________________;实验结论:_____________________________________________________________________。仔细阅读下面的探究实验信息,回答相关问题。【实验目的】探究溶解过程中,溶液温度的变化情况。【查阅资料】物质溶解于水的过程包括吸收热量的扩散过程和放出热量的水合过程。实验条件下,水的凝固点为、沸点为。【提出猜想】物质溶解过程中,溶液的温度可能升高、降低或不变。【实验探究】某探究小组的同学设计了如图甲所示的两种实验方案。在图所示方案中,每次加入物质之前,均使用温度计控制热水温度,使其保持在。【实验结论】图所示实验中,若加入物质后,发现玻璃片与烧杯底部之间的水结冰,说明溶液的温度_________填“升高”“降低”或“不变”,下同。图所示实验中,若加入物质后,热水突然沸腾,说明溶液的温度_________。【拓展实验】按照图乙进行实验。若物质为,则形管内的左边液面将_________填“高于”“低于”或“等于”右边液面;若形管内的液面位置变化与之相反,则物质可能为_________填序号。 【反思交流】该小组的同学进一步就物质溶解过程中溶液温度变化的原因展开了讨论,分析得出:若_________填“”“”或“”,下同,则溶液温度升高;若与的相对大小与之相反,则溶液温度降低;若_________,则溶液温度不变。在图所示方案中,小张同学对实验现象很感兴趣,他继续向热水中加入相同质量的物质,又看到沸腾现象,至烧杯中出现固体物质后物质不能再溶解,也不与水反应,再继续加入相同质量的物质,就看不到沸腾现象。请解释不再产生沸腾现象的原因:_____________。四、探究题某化学兴趣小组探究氯化铵、氯化钙、氯化钠三种物质溶于水过程中的热量变化。【药品器材】水、氯化铵、氯化钙、氯化钠;烧杯、药匙、玻璃棒、量筒、温度计等。【实验探究】三种物质各取药匙于烧杯分别溶于水,另还有一个烧杯只加水,用温度计测量液体温度,并记录有关数据如下:实验水的体积所加物质测量液体温度实验氯化铵实验氯化钙实验氯化钠实验无【数据分析】表中为______。比较实验与实验,可获得的结论是______。如果要生产一种“冰袋”用于冷敷,上述三种物质中最合适的是______。【反思评价】经讨论认为本实验操作中存在缺陷,它是______填选项,可多选。A.实验操作过程没有采取较为严格的保温措施B.加入物质的质量可能不相等C.加入物质的种类不一样。
相关试卷
这是一份2020-2021学年第九单元 溶液课题3 溶液的浓度达标测试,文件包含932溶液的浓度2课后作业-优课堂2022-2023学年九年级化学下册同步备课系列人教版解析版docx、932溶液的浓度2课后作业-优课堂2022-2023学年九年级化学下册同步备课系列人教版原卷版docx等2份试卷配套教学资源,其中试卷共21页, 欢迎下载使用。
这是一份初中化学课题3 溶液的浓度练习题,文件包含931溶液的浓度1课后作业-优课堂2022-2023学年九年级化学下册同步备课系列人教版解析版docx、931溶液的浓度1课后作业-优课堂2022-2023学年九年级化学下册同步备课系列人教版原卷版docx等2份试卷配套教学资源,其中试卷共19页, 欢迎下载使用。
这是一份人教版九年级下册课题2 溶解度课后复习题,文件包含922溶解度2课后作业-优课堂2022-2023学年九年级化学下册同步备课系列人教版解析版docx、922溶解度2课后作业-优课堂2022-2023学年九年级化学下册同步备课系列人教版原卷版docx等2份试卷配套教学资源,其中试卷共22页, 欢迎下载使用。

