所属成套资源:(新人教版选修1) 高二化学课后培优练习
人教版 (2019)第三章 水溶液中的离子反应与平衡实验活动3 盐类水解的应用精品课后复习题
展开这是一份人教版 (2019)第三章 水溶液中的离子反应与平衡实验活动3 盐类水解的应用精品课后复习题,文件包含432电解原理的应用-2022-2023学年高二化学课后培优练人教版选修4解析版doc、432电解原理的应用-2022-2023学年高二化学课后培优练人教版选修4原卷版doc等2份试卷配套教学资源,其中试卷共22页, 欢迎下载使用。
姓名: 班级
第四章 电化学基础
第三节 电解池
课时2 电解池原理的应用
重点
1.了解电解原理在工业生产中的应用。
2.认识电解在实现物质转化和储存能量中的具体应用。
1.(2021·广东·深圳实验学校高中部高二月考)下列说法不正确的是
A.直流电源跟电解池连接后,电子从电源负极流出,经电解质溶液流向电解池阳极
B.电解质溶液的导电过程就是电解质溶液被电解的过程
C.电解冶炼镁、铝通常是电解熔融的和
D.某些不能自发进行的氧化还原反应,通过电解可以实现
【答案】A
【详解】
A.在电解池中,电子从电源负极流出,进入阴极,相关粒子在阴极得电子被还原,体系中相关粒子在阳极失电子发生氧化反应,失去的电子流入电源的正极,从而形成闭合回路,A错误;
B.电解质溶液导电是靠溶液中自由移动的阴阳离子,在两极上发生氧化还原反应实现,即电解质溶液被电解的过程,B正确;
C.工业上采用电解熔融的MgCl2冶炼金属镁,电解熔融的Al2O3冶炼金属铝,C正确;
D.某些不能自发的氧化还原可通过电解实现,比如Cu与稀硫酸不反应,但当以Cu为阳极,碳棒为阴极时电解硫酸溶液可实现此反应,D正确;
故答案选A。
2.(2021·山东·安丘市普通教育教学研究室高二期中)以粗铜和碳棒作电极,硫酸铜溶液为电解质溶液电解精炼铜。下列叙述错误的是
A.与电源正极相连的是粗铜
B.阴极发生反应:
C.通电过程中,溶液中向发生氧化反应的电极移动
D.通电一段时间,电解质溶液中不变
【答案】D
【详解】
A.电解精炼铜时,粗铜与与电源正极相连,做电解池的阳极,故A正确;
B.电解精炼铜时,精铜做电解池的阴极,铜离子在阴极得到电子发生还原反应生成铜,电极反应式为,故B正确;
C.电解精炼铜时,溶液中硫酸根离子向阳极移动,阳极上锌、铁、铜等失去电子发生氧化反应生成二价金属阳离子,故C正确;
D.电解精炼铜时,阳极上锌、铁、铜等失去电子发生氧化反应生成二价金属阳离子,铜离子在阴极得到电子发生还原反应生成铜,由得失电子数目守恒可知,通电一段时间,电解质溶液中的铜离子浓度减小,故D错误;
故选D。
3.(2021·黑龙江·哈尔滨三中高二月考)下列叙述正确的是
A.石墨电极电解饱和食盐水,检验阳极产物时用湿润的淀粉碘化钾试纸,试纸变蓝
B.电镀铜或电解精炼铜的过程中,电解液都会逐渐变质,需要定期更换
C.电解精炼铜时,电路中每通过2 mol ,阳极质量一定减少64 g
D.电解熔融,可制得金属铝
【答案】A
【详解】
A.用情性电极电解饱和食盐水,阳极逸出的气体是氯气,可使湿润的淀粉碘化钾试纸变蓝,故A正确;
B.电镀铜时,阳极铜不断溶解,铜离子在阴极不断析出,电解液的成分不会改变,故B错误;
C.在电解精炼铜时,阳极上是粗铜,阳极上放电的不只是铜,还有比铜活泼的铁、锌等金属杂质,则当转移2 mol电子时,阳极减少的质量不一定减少64g,故C错误;
D.是共价化合物,不导电,所以电解熔融,得不到金属铝,故D错误;
故答案:A。
4.(2021·河北邯郸·高二期中)粗铜中含有少量的Zn、Fe、Ag、Au等,采用电解法提纯,下列说法错误的是
A.可用硫酸铜溶液作电解质溶液
B.粗铜与电源的正极相连
C.在精炼过程中,Ag、Au沉积于阳极底部
D.在精炼过程中,阳极、阴极的质量变化量相等
【答案】D
【详解】
粗铜中含有少量的Zn、Fe、Ag、Au等,采用电解法提纯时,粗铜与电源的正极连接作阳极,精铜与电源的负极连接作阴极,以含有Cu2+的溶液硫酸铜溶液作电解质溶液。电解时,阳极发生反应主要为:Cu-2e-=Cu2+,活动性比Cu强的Zn、Fe也会发生氧化反应,Zn-2e-=Zn2+,Fe-2e-=Fe2+,变为金属阳离子进入溶液,而活动性比Cu弱的金属Au、Ag则沉淀在阳极底部,形成阳极泥;阳极上发生反应为Cu2++2e-=Cu,在同一闭合回路中电子转移数目相等,可见在精炼过程中,阳极减少的金属质量与阴极增加的质量不一定相等,故合理选项是D。
5.(2021·江苏邗江·高二期中)下列描述中,不符合生产实际的是
A.电解熔融的氯化镁制取金属镁,用铁作阳极
B.电解法精炼粗铜,用纯铜作阴极
C.工业上电解饱和食盐水制烧碱,用阳离子交换膜阻止OH-移向阳极
D.在镀件上电镀铜,用铜作阳极
【答案】A
【详解】
A.铁作阳极时,Fe失去电子,亚铁离子的氧化性大于镁离子,阴极上可能生成Fe,应用惰性电极电解熔融氯化镁制取金属镁,故A错误;
B.电解法精炼粗铜,用纯铜作阴极,在该电极上会析出大量的铜,电极反应式为Cu2++2e-=Cu,故B正确;
C.工业上电解饱和食盐水制烧碱,溶液中阴离子向阳极移动,阳离子向阴极移动,用阳离子交换膜阻止OH-移向阳极,在阴极可制得烧碱,故C正确;
D.在镀件上电镀铜,用铜作阳极,电极反应式为Cu-2e-=Cu2+,镀件作阴极,电极反应式为Cu2++2e-=Cu,可溶性的铜盐溶液作电解质溶液,故D正确;
答案为A。
6.(2021·江苏沭阳·高二期中)餐具表面镀银可达到增强抗腐蚀性、提升美观等目的。下列关于铁表面镀银的说法不正确的是
A.电路中每通过1mole-,阴极析出1mol银
B.铁电极应与电源负极相连
C.阳极电极反应式为Ag﹣e- = Ag+
D.电镀液需要不断更换
【答案】D
【详解】
A.阴极发生反应Ag++e-=Ag,故每通过1mole-析出1mol银,A正确;
B.铁为镀件,应与电源负极相连,故B正确;
C.阳极为镀层金属,电极反应式为Ag﹣e- = Ag+,故C正确;
D.阳极发生反应为Ag﹣e- = Ag+,阴极发生反应Ag++e-=Ag,电镀液浓度不变,不需要更换,故D错误;
故选D。
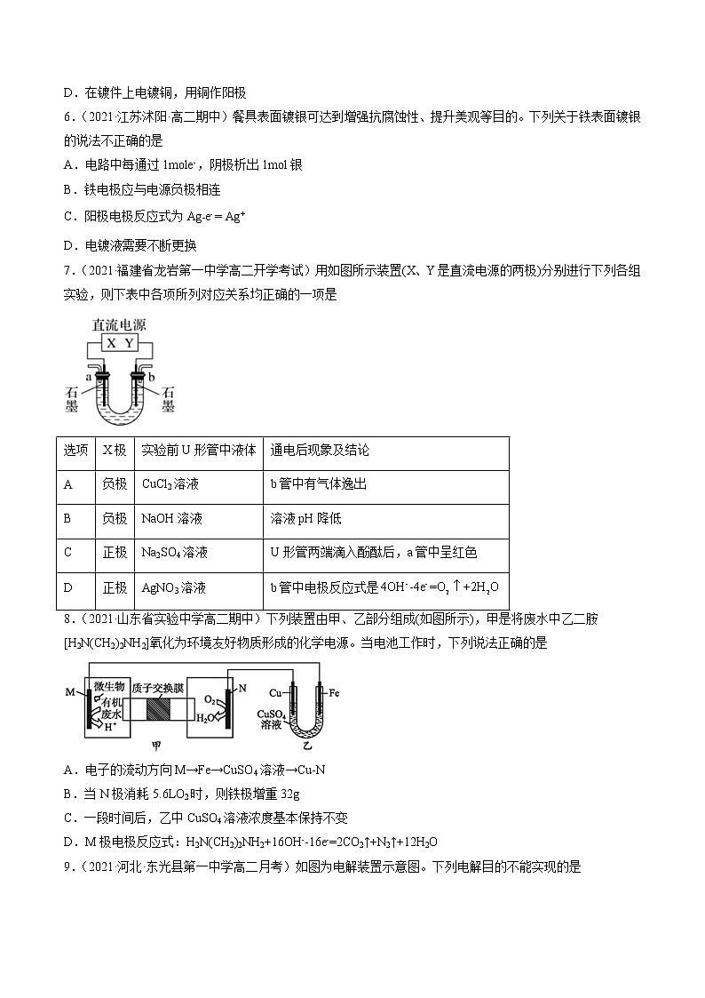
7.(2021·福建省龙岩第一中学高二开学考试)用如图所示装置(X、Y是直流电源的两极)分别进行下列各组实验,则下表中各项所列对应关系均正确的一项是
选项
X极
实验前U形管中液体
通电后现象及结论
A
负极
CuCl2溶液
b管中有气体逸出
B
负极
NaOH溶液
溶液pH降低
C
正极
Na2SO4溶液
U形管两端滴入酚酞后,a管中呈红色
D
正极
AgNO3溶液
b管中电极反应式是
【答案】A
【详解】
A.X为负极,则U形管右侧为阳极,电解氯化铜溶液时,阳极氯离子被氧化生成氯气,所以b管有气体逸出,A正确;
B.电解NaOH溶液的实质是电解水,所以NaOH的浓度会增大,pH增大,B错误;
C.电源X极为正极,a管中石墨电极为阳极,b管中石墨电极为阴极,电解硫酸钠溶液的实质是电解水,H+在阴极区放电,OH-在阳极区放电,故在阴极区有大量的OH-,滴入酚酞后,b管中呈红色,在阳极区有大量的H+,a管中呈无色,C错误;
D.电源X极为正极,则b管为阴极,电解硝酸银溶液时,阴极反应为Ag++e-=Ag,D错误;
综上所述答案为A。
8.(2021·山东省实验中学高二期中)下列装置由甲、乙部分组成(如图所示),甲是将废水中乙二胺[H2N(CH2)2NH2]氧化为环境友好物质形成的化学电源。当电池工作时,下列说法正确的是
A.电子的流动方向M→Fe→CuSO4溶液→Cu-N
B.当N极消耗5.6LO2时,则铁极增重32g
C.一段时间后,乙中CuSO4溶液浓度基本保持不变
D.M极电极反应式:H2N(CH2)2NH2+16OH--16e-=2CO2↑+N2↑+12H2O
【答案】C
【分析】
根据题给信息知,甲图中装置是将化学能转化为电能的原电池,M是负极,N是正极,电解质溶液为酸性溶液,负极上失电子发生氧化反应,正极上得电子发生还原反应;乙部分是在铁上镀铜,则铁为阴极应与负极相连,铜为阳极应与正极相连,根据得失电子守恒计算,据此分析答题。
【详解】
A.M是负极,N是正极,Fe为阴极,Cu为阳极,电子从负极经导线流向阴极,由阳极经导线流回正极,但是电子不会经过电解质溶液,A错误;
B.当N电极消耗0.25 mol氧气时,则转移0.25×4=1mol电子,所以铁电极增重0.5mol×64g/mol=32g,但是气体需指明是标况下的气体,B错误;
C.乙部分是在铁上镀铜,阳极反应为:Cu-2e-=Cu2+,阴极反应为:Cu2++2e-=Cu,电解液浓度基本不变,所以乙中CuSO4溶液浓度基本保持不变,C正确;
D.M是负极,H2NCONH2在负极M上失电子发生氧化反应,在酸性环境下,不会出现OH-,正确的电极反应式为:H2N(CH2)2NH2+4H2O-16e-=2CO2↑+N2↑+16H+ ,D错误;
故答案为:C。
9.(2021·河北·东光县第一中学高二月考)如图为电解装置示意图。下列电解目的不能实现的是
选项
电极材料
电解质溶液
电解目的
A
a.碳棒,b.碳棒
饱和食盐水
制取Cl2、NaOH和H2
B
a.银,b.铁
AgNO3溶液
铁上镀银
C
a.粗铜,b.精铜
CuSO4溶液
电解精炼铜
D
a.铜,b.碳棒
KNO3稀溶液
制取少量O2和H2
注:表中的粗铜含有锌、铁、镍、金、铂等杂质。
【答案】D
【分析】
由图可知,该装置为电解池,且a端接电源正极,为电解池的阳极,b为阴极,阳极失电子,阴极得电子,以此解答。
【详解】
A.以碳棒为电极,电解氯化钠溶液,氯离子在阳极放电生成氯气,氢离子在阴极放电生成氢气和NaOH,故A正确;
B.镀铜时,Fe为镀件,Ag为镀层金属,镀件作阴极被保护,则阳极为银,阴极为铁,电解质为AgNO3溶液,故B可以实现;
C.电解精炼粗铜时,粗铜作阳极,纯铜作阴极,电解质溶液为可溶性的铜盐,故C正确;
D.铜阳极,碳棒为阴极,则铜失电子生成Cu2+,得不到氧气,故D错误;
故选D。
10.(2021·江苏·泰州中学高二月考)下列有关电化学的图示,完全正确的是
A. B.
C. D.
【答案】D
【详解】
A.由于金属活动性:Zn>Cu,所以活动性强的Zn为负极,活动性弱的Cu为正极,A错误;
B.粗铜精炼时,粗铜应该连接电源正极,作阳极;精铜应该连接电源的负极,作阴极,B错误;
C.要在铁片上镀锌,镀件铁片应该连接电源的负极作阴极;镀层金属Zn应该连接电源的正极作阳极;含有镀层金属Zn2+的溶液如ZnCl2为电解质溶液,C错误;
D.电解饱和NaCl溶液,要验证电解产物,应该铁棒连接电源的负极作阴极;石墨棒连接电源的正极作阳极,用淀粉KI溶液检验阳极产生的Cl2;用酚酞试液检验阴极产生的NaOH溶液,D正确;
故合理选项是D。
11.(2020·辽宁·抚顺市第六中学高二期末)下图两个装置,有关叙述正确的是
A.装置①是原电池,装置②是电解池
B.装置①中铜是负极,装置②中铜是阳极
C.溶液的pH变化:①变小,②变大
D.装置中产生的气体:①氢气,②氧气
【答案】C
【详解】
A.装置①有外接直流电源是电解池,装置②是原电池,A错误;
B.装置①中铜连接外接直流电源的负极,铜是阴极,装置②中铜是正极,B错误;
C.装置①是惰性电极电解硫酸铜溶液,电解质溶液变成硫酸,pH变小;装置②是锌铜原电池,锌与电解质硫酸反应,消耗H+,pH变大,C正确;
D.装置①是惰性电极电解硫酸铜溶液,阴极得到铜单质,阳极得到氧气;装置②是锌铜原电池,锌与电解质硫酸反应,消耗H+,得到氢气,D错误;
故答案选C。
12.(2021·福建省武平县第一中学高二月考)如图所示,在一定电压下用惰性电极电解由等物质的量浓度的FeCl2、HCl组成的混合溶液。已知在此电压下,阴、阳离子根据放电顺序都可能在阳极放电,下列分析正确的是
A.C1电极处溶液首先变棕黄色
B.反应一段时间后,往溶液中加一定量的盐酸可复原
C.C2电极上可依次发生的电极反应为Fe2+-e-=Fe3+、2Cl--2e-=Cl2↑
D.当C1电极上有2g物质生成时,就会有2NA个电子通过溶液发生转移
【答案】C
【详解】
A.C1电极与电池的负极连接,做阴极,溶液中的H+在阴极放电,因此C1处的溶液有气泡放出,不会变成棕黄色,A错误;
B.反应一段时间后由于C2处Fe2+失电子,此时溶液中Fe2+含量逐渐减少,只加入盐酸不能将溶液复原,B错误;
C.C2电极与电源的正极相连,做阳极,Fe2+的还原性强于Cl-,则依次发生的电极反应为Fe2+-e-=Fe3+、2Cl--2e-=Cl2↑,C正确;
D.电子只能通过导线传递,不能通过溶液传递,D错误;
故选C。
13.(2021·河北邯郸·高二期中)粗铜中含有少量的Zn、Fe、Ag、Au等,采用电解法提纯,下列说法错误的是
A.可用硫酸铜溶液作电解质溶液
B.粗铜与电源的正极相连
C.在精炼过程中,Ag、Au沉积于阳极底部
D.在精炼过程中,阳极、阴极的质量变化量相等
【答案】D
【详解】
粗铜中含有少量的Zn、Fe、Ag、Au等,采用电解法提纯时,粗铜与电源的正极连接作阳极,精铜与电源的负极连接作阴极,以含有Cu2+的溶液硫酸铜溶液作电解质溶液。电解时,阳极发生反应主要为:Cu-2e-=Cu2+,活动性比Cu强的Zn、Fe也会发生氧化反应,Zn-2e-=Zn2+,Fe-2e-=Fe2+,变为金属阳离子进入溶液,而活动性比Cu弱的金属Au、Ag则沉淀在阳极底部,形成阳极泥;阳极上发生反应为Cu2++2e-=Cu,在同一闭合回路中电子转移数目相等,可见在精炼过程中,阳极减少的金属质量与阴极增加的质量不一定相等,故合理选项是D。
14.(2021·河北·石家庄一中高二月考)用惰性电极电解物质的量浓度相同、体积比为3:1的硫酸铜和氯化钠的混合溶液,不可能发生的反应有
A.2Cu2++2H2O2Cu+4H++O2↑ B.
C. Cu2++2Cl-Cu+Cl2↑ D.2H2O2H2↑+O2↑
【答案】B
【详解】
设CuSO4和NaCl溶液的物质的量浓度均为1mol·L-1,混合溶液的体积为4L,则混合溶液中CuSO4的体积为3L,NaCl的体积为1L,即CuSO4的物质的量为n(CuSO4)=3mol,NaCl的物质的量为n(NaCl)=1mol,根据转移电子守恒,第一阶段,阳极上Cl-放电,阴极上Cu2+放电,电解的方程式是Cu2++2Cl-Cu+Cl2↑,Cl-完全反应时,剩余Cu2+2.5mol;第二阶段,阳极上OH-放电,阴极上Cu2+放电,电解的方程式是2Cu2++2H2O2Cu+4H++O2↑;第三阶段,阳极上OH-放电,阴极上H+放电,电解的方程式是2H2O2H2↑+O2↑;由上知 此反应不能发生,B选项符合题意;答案为B。
15.(2021·黑龙江·哈师大青冈实验中学高二月考)电解原理在化学工业中有广泛应用。如图表示一个电解池,装有电解液a;X、Y是两块电极板,通过导线与直流电源相连。请回答以下问题:
(1)若X、Y都是惰性电极,a是饱和NaCl溶液,实验开始时,同时在两边各滴入几滴酚酞试液,则
① 电解池中X极上的电极反应式为___________。
② Y电极上的电极反应式为___________
③该反应的总反应方程式是:___________
(2)如要用电镀方法铁上镀铜,电解液a选用CuSO4溶液,则
① X电极的材料是___________,电极反应式是___________。
② Y电极的材料是___________,电极反应式是___________。
【答案】
(1)2H++2e−=H2↑或2H2O+2e-= H2↑ + 2OH- 2Cl−−2e−=Cl2↑
(2)铁 Cu2++2e−=Cu 铜 Cu−2e−=Cu2+
【解析】
(1)如图所示,该装置为电解池,若X、Y都是惰性电极,a是饱和NaCl溶液。① 电解池中X极与电源的负极相连,发生还原反应,所以X极上的电极反应式为2H++2e−=H2↑或2H2O+2e-= H2↑ + 2OH-,故答案:2H++2e−=H2↑或2H2O+2e-= H2↑ + 2OH-。
② 电解池中Y电极与电源的正极相连,发生氧化反应,所以Y电极上的电极反应式为2Cl−−2e−=Cl2↑,故答案:2Cl−−2e−=Cl2↑。
③该电解池的总反应方程式为,故答案:。
(2)要用该装置在铁上镀铜,铜和电源的正极相连,发生氧化反应,电极反应式是Cu−2e−=Cu2+;铁和电源的负极相连,发生还原反应,电极反应式是Cu2++2e−=Cu;
电解液应选用CuSO4溶液,
则① X电极的材料是铁,电极反应式是Cu2++2e−=Cu,故答案:铁;Cu2++2e−=Cu。
② Y电极的材料是铜,电极反应式是Cu−2e−=Cu2+,故答案:铜;Cu−2e−=Cu2+。
16.(2021·吉林·长春市第二实验中学高二期中)电解原理在化学领域应用广泛
如图1表示一个电解池,装有电解液a;X、Y是两块电极板,通过导线与直流电源相连。请完成以下问题:
(1)若X、Y都是惰性电极,a是饱和NaCl溶液,实验开始时,同时在两边各滴入几滴酚酞试液:
①在X极附近观察到的现象是_______;
②电解一段时间后,该反应总离子方程式_______;
(2)若用该装置电解精炼铜,电解液a选用CuSO4溶液,则:X电极的材料是_______电解一段时间后,CuSO4溶液浓度_______(填“增大”、减小”或“不变”)。
(3)若X、Y都是惰性电极,a是溶质为Cu(NO3)2和X(NO3)3,且均为0.1 mol的混合溶液,通电一段时间后,阴极析出固体质量m(g)与通过电子的物质的量n(mol)关系如图2所示,则Cu2+、X3+、H+氧化能力由大到小的顺序是_______。
【答案】
(1) 放出气体,溶液变红 2Cl-+2H2O2OH-+Cl2↑+H2↑
(2) 纯铜 减小
(3)Cu2+>H+>X3+
【解析】
(1)①由题中图示可知,与电源的负极相连的电极X极是阴极,该电极上氢离子发生得电子的还原反应,电极反应式为2H++2e-=H2↑,所以该电极附近氢氧根浓度增大,碱性增强,滴入几滴酚酞试液会变红;答案为放出气体,溶液变红。
②②电解饱和食盐水得到的产物是氢氧化钠、氢气和氯气,反应的离子方程式为2Cl-+2H2O2OH-+Cl2↑+H2↑;答案为2Cl-+2H2O2OH-+Cl2↑+H2↑。
(2)电解方法电解精炼铜,电解池的阴极X材料是纯铜,电极反应为Cu2++2e-=Cu,阳极Y是粗铜,电极反应为Cu-2e -=Cu2+,其中粗铜中比金属铜活泼的金属(Zn、Fe、Ni)优先放电,电解一段时间后,CuSO4溶液浓度会降低;答案为纯铜;减小。
(3)X、Y都是惰性电极,a是溶质为Cu(NO3)2和X(NO3)3,且均为0.1 mol的混合溶液,通电一段时间后,由图2可知,通电后就有固体生成,当通过电子为0.2mol时,析出固体质量达最大,证明此时析出的固体是铜,如果是X3+析出,电子数应该是0.3mol,则氧化能力为Cu2+>X3+,当电子超过0.2mol时,固体质量没变,说明这时阴极H+放电,阳极仍然是OH-放电,即电解水,说明氧化能力H+>X3+,所以氧化能力为Cu2+>H+>X3+;答案为Cu2+>H+>X3+。
17.(2021·宁夏·银川市第六中学高二月考)课题式研究性学习是培养学生创造性思维的良好方法,某研究性学习小组将下列装置如图连接,C、D、E、F、X、Y都是惰性电极。将电源接通后,向乙中滴入酚酞试液,在F极附近显红色。试回答下列问题:
(1)电源A极的名称是___________。
(2)甲装置中在两极分别滴加紫色石蕊溶液,有现象的是___________(填电极符号)。
(3)如果收集乙装置中产生的气体,两种气体的体积比是___________。
(4)欲用丙装置给铜镀银,G应该是___________(填“铜”或“银”),电镀液的主要成分是___________(填化学式)。
(5)若丙装置的两极产生气体的质量比为1∶8,则丙中的溶液可以为___________(填化学式)。
【答案】
(1)正极
(2)C
(3)1:1
(4) 银 AgNO3
(5)H2SO4,Na2SO4,NaOH,HNO3,NaNO3等
【分析】
将电源接通后,向乙中滴入酚酞试液,在F极附件先显红色,说明F电极为阴极,则E为阳极,所以C、G、X都是阳极,D、H、Y都是阴极,A为电源正极,B为电源负极,依次来解;
(1)连接阴极的电极负极、连接阳极的电极是正极,A连接阳极,则为正极;
(2)甲中阴极上铜离子放电生成铜Cu2++2e-=Cu,甲中阳极上氢氧根离子放电4OH—-4e-=H20+O2,阳极酸性会变强,紫色石蕊会变红,阳极为C电极;
(3)乙中阳极上氯离子放电生成氯气、阴极上氢离子放电生成氢气,生成相同物质的量的氢气、氯气时转移电子相等,电解过程中转移电子总数相等,所以生成氢气、氯气物质的量相等,相同条件下气体的物质的量之比等于体积之比,所以氯气和氢气体积之比为1:1;
(4)欲用丙装置给铜镀银,Ag作阳极、Cu作阴极,则G为银,电解质为AgNO3;
(5)电解反应中阴极气体一般氢气,2H++2e-=H2,阳极反应气体一般是O.2,Cl2等,阳极4OH--4e-=H2O+O2,或是2Cl-2e-=Cl2,满足两极气体质量比1:8,只能是氢气和氧气,产生氢气氧气的是电解水型,可以是H2SO4,Na2SO4,NaOH,HNO3,NaNO3等;
18.(2021·江苏沭阳·高二期中)降低能耗是氯碱工业发展的重要方向。
(1)我国利用氯碱厂生产的H2作为电池燃料,再将电池应用于氯碱工业,原理如图,a、b、c、d均为石墨电极。
①a极为___________(填“正”或“负”)极,c 极为___________(填“阴”或“阳”)极。
②乙装置中电解饱和NaCl溶液的化学方程式为___________;反应一段时间后,d极产生1mol气体时,乙装置中转移电子___________mol。
③下列说法正确的是___________(填字母序号)。
A.甲装置可实现化学能向电能的转化
B.甲装置中Na+透过阳离子交换膜向a极移动
C.乙装置中c极一侧流出的是浓盐水
④结合电极反应式解释d极区产生NaOH的原因:___________。
⑤实际生产中,阳离子交换膜的损伤会造成OH- 迁移至阳极区,从而在电解池阳极能检测到O2,产生O2的电极反应式为___________;下列生产措施有利于提高Cl2产量、降低阳极O2含量的是___________(填字母序号)。
A.使用Cl-浓度低的食盐水为原料
B.定期检查并更换阳离子交换膜
C.停产一段时间后,继续生产
(2)降低氯碱工业能耗的另一种技术是“氧阴极技术”。通过向阴极区通入O2,避免水电离的H+直接得电子生成H2,降低了电解电压,电耗明显减少。“氧阴极技术”的阴极反应为___________。
【答案】
(1) 负 阳 2NaCl+2H2O2NaOH+H2↑+Cl2↑ 2 A 2H2O+2e-=H2↑+2OH-,Na+从c极区透过阳离子交换膜进入d极区,与OH- 结合生成NaOH 4OH-﹣4e-=O2↑+2H2O B
(2)O2+4e-+2H2O =4OH-
【解析】
(1)甲装置为燃料电池,通氢气一极为负极,通氧气一极为正极,乙装置为电解池,c电极连接b电极,即c为阳极,d电极为阴极;
①a电极通入氢气,根据上述分析,a电极为负极,c电极为阳极,故答案为负;阳;
②c、d电极为石墨电极,根据电解原理,电解饱和NaCl溶液的化学方程式为2NaCl+2H2O2NaOH+H2↑+Cl2↑,d电极反应式为2H2O+2e-=H2↑+2OH-,d电极产生的气体为H2,产生1molH2时,乙装置转移电子物质的量为2mol;故答案为2NaCl+2H2O2NaOH+H2↑+Cl2↑;2;
③A.甲装置为燃料电池,实现化学能向电能的转化,故A正确;B.根据原电池工作原理,Na+透过阳离子交换膜向b极移动,故B错误;C.c电极为阳极,电极反应式为2Cl--2e-=Cl2↑,Na+透过阳离子交换膜流入d极区,c极一侧流出的是淡盐水或淡水,故C错误;答案为A;
④根据上述分析,d电极反应式为2H2O+2e-=H2↑+2OH-,Na+透过阳离子交换膜流入d极区,Na+与OH-结合生成NaOH;故答案为2H2O+2e-=H2↑+2OH-,Na+从c极区透过阳离子交换膜进入d极区,与OH- 结合生成NaOH;
⑤根据离子放电顺序,OH-迁移至阳极区,OH-在阳极上放电,即电极反应式为4OH--4e-=O2↑+2H2O;故答案为4OH--4e-=O2↑+2H2O;A.根据阴离子放电顺序,Cl-先放电,如果使用Cl-浓度低的食盐水为原料,水溶液中OH-放电,产生O2,使阳极O2的含量增多,故A不符合题意;B.如果阳离子交换膜损伤,会使大量OH-迁移至阳极区,产生大量的O2,因此定期检查并更换阳离子交换膜,可以提高氯气产量,降低阳极氧气的含量,故B符合题意;C.停产一段时间,继续生产,影响经济效益,不符合客观实际,故C不符合题意;答案为B。
(2)阴极区通入氧气,避免水电离出H+直接得电子生成H2,应是氧气在该电极得电子,即电极反应式O2+2H2O+4e-=4OH-,故答案为O2+2H2O+4e-=4OH-。
相关试卷
这是一份高中化学人教版 (2019)选择性必修1第二节 电解池同步测试题,共27页。试卷主要包含了下列关于电解的说法错误的是,下列有关工业生产的叙述正确的是等内容,欢迎下载使用。
这是一份高中化学人教版 (2019)选择性必修1第二章 化学反应速率与化学平衡实验活动1 探究影响化学平衡移动的因素优秀测试题,文件包含周末培优4新型电池的电化学原理问题-2022-2023学年高二化学课后培优练人教版选修4解析版doc、周末培优4新型电池的电化学原理问题-2022-2023学年高二化学课后培优练人教版选修4原卷版doc等2份试卷配套教学资源,其中试卷共24页, 欢迎下载使用。
这是一份2020-2021学年实验活动1 探究影响化学平衡移动的因素精品同步达标检测题,文件包含431电解原理-2022-2023学年高二化学课后培优练人教版选修4解析版doc、431电解原理-2022-2023学年高二化学课后培优练人教版选修4原卷版doc等2份试卷配套教学资源,其中试卷共22页, 欢迎下载使用。

