人教版九年级上册第二十五章 概率初步25.3 用频率估计概率同步练习题
展开25.3� 用频率估计概率� 同步课时训练
学校:___________姓名:___________班级:___________考号:___________
| 一、单选题(每小题4分,共10各小题,共计40分) |
1.在一个不透明的口袋中,放置3个黄球,1个红球和个蓝球,这些小球除颜色外其余均相同,课外兴趣小组每次摸出一个球记录下颜色后再放回,并且统计了蓝球出现的频率(如图所示),则的值最可能是( )
A.4 B.5 C.6 D.7
2.一个不透明的箱子里装有m个球,其中红球有5个,这些球除颜色外都相同.每次将球搅拌均匀后,任意摸出一个球记下颜色后再放回.大量重复试验后发现,摸到红球的频率稳定在0.25,那么可以估算出m的值为( )
A.25 B.20 C.15 D.10
3.只有颜色不同的个红球和若干个白球装在不透明的袋子里,从袋子里摸出一个球记录下颜色后放回,经过多次重复试验,发现摸到红球的频率稳定在,则袋中红球与白球共有( )
A.个 B.个 C.个 D.个
4.在一个不透明的盒子中装有个白球,小明又放入了5个红球,这些球大小相同.每次将球充分搅匀后,任意摸出1个球记下颜色再放回盒子,通过大量重复试验后,发现摸到红球的频率稳定在0.25左右,则的值大约为( )
A.15 B.20 C.25 D.30
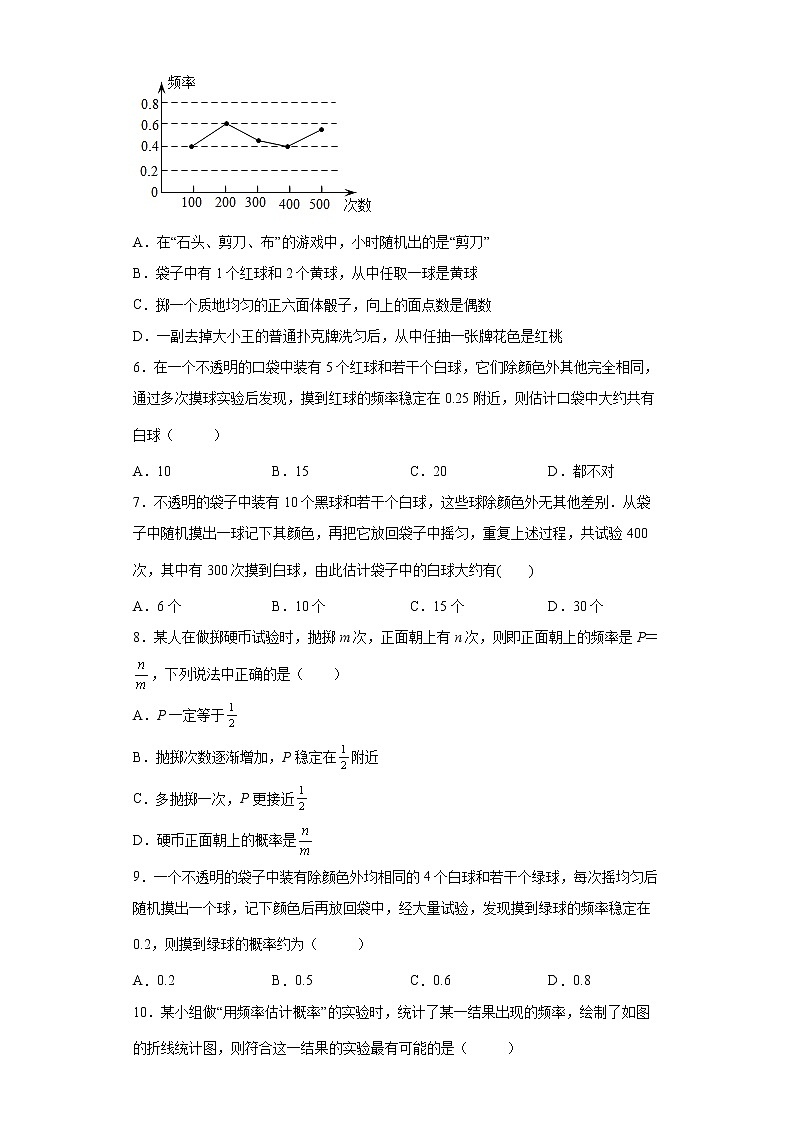
5.某小组做“用频率估计概率”的试验时,统计了某结果出现的频率,绘制了如图的折线统计图,则符合这一结果的试验最有可能的是( )
A.在“石头、剪刀、布”的游戏中,小时随机出的是“剪刀”
B.袋子中有1个红球和2个黄球,从中任取一球是黄球
C.掷一个质地均匀的正六面体骰子,向上的面点数是偶数
D.一副去掉大小王的普通扑克牌洗匀后,从中任抽一张牌花色是红桃
6.在一个不透明的口袋中装有5个红球和若干个白球,它们除颜色外其他完全相同,通过多次摸球实验后发现,摸到红球的频率稳定在0.25附近,则估计口袋中大约共有白球( )
A.10 B.15 C.20 D.都不对
7.不透明的袋子中装有10个黑球和若干个白球,这些球除颜色外无其他差别.从袋子中随机摸出一球记下其颜色,再把它放回袋子中摇匀,重复上述过程,共试验400次,其中有300次摸到白球,由此估计袋子中的白球大约有( )
A.6个 B.10个 C.15个 D.30个
8.某人在做掷硬币试验时,抛掷m次,正面朝上有n次,则即正面朝上的频率是P=,下列说法中正确的是( )
A.P一定等于
B.抛掷次数逐渐增加,P稳定在附近
C.多抛掷一次,P更接近
D.硬币正面朝上的概率是
9.一个不透明的袋子中装有除颜色外均相同的4个白球和若干个绿球,每次摇均匀后随机摸出一个球,记下颜色后再放回袋中,经大量试验,发现摸到绿球的频率稳定在0.2,则摸到绿球的概率约为( )
A.0.2 B.0.5 C.0.6 D.0.8
10.某小组做“用频率估计概率”的实验时,统计了某一结果出现的频率,绘制了如图的折线统计图,则符合这一结果的实验最有可能的是( )
A.在“石头、剪刀、布”的游戏中,小明随机出的是“剪刀”
B.一副去掉大小王的普通扑克牌洗匀后,从中任抽一张牌的花色是红桃
C.暗箱中有1个红球和2个黄球,它们只有颜色上的区别,从中任取一球是黄球
D.掷一个质地均匀的正六面体骰子,向上的面点数是6
| 二、填空题(每小题5分,共5各小题,共计25分) |
11.口袋里装有红球和白球共10个,这些球除颜色外其余均相同.每次将球搅拌均匀,任意摸出一个球,记下颜色后再放回口袋里,摸了100次,其中发现有69次摸到白球,则白球的个数约为___________个.
12.在一个不透明袋中,装有黄色,白色,黑色三种除颜色外,其他完全相同的小球共50个,小红从中摸出一个球后,记下小球的颜色,然后放回袋中,通过多次重复试验后,发现摸到白色球,黑色球的频率稳定在20%和36%附近,试估计袋中黄色球大约__________个.
13.“扬州鉴真国际半程马拉松”的赛事共有两项,“半程马拉松”和“迷你马拉松”.乐乐参加了志愿者服务工作,为估算“半程马拉松”的人数,对部分参赛选手作了调查:
调查人数 | 20 | 50 | 100 | 200 | 500 | 1000 |
参加人数 | 15 | 39 | 81 | 171 | 426 | 851 |
频率 | 0.750 | 0.780 | 0.810 | 0.855 | 0.852 | 0.851 |
请估算本次赛事参加“半程马拉松”人数的概率为______.(精确到0.01)
14.在一个不透明的袋子里装有红球、黄球共20个,这些球除颜色外都相同,小红通过多次试验发现,摸出红球的频率稳定在0.4左右,则袋子里黄球的个数最有可能是______.
15.在一个不透明的袋子中装有3个白球和若干个红球,这些球除颜色外都相同.每次从袋子中随机摸出一个球,记下颜色后再放回袋中,通过多次重复试验发现摸出红球的频率稳定在0.75附近,则袋子中红球约有______个.
| 三、解答题(16、17、18题9分,19题8分,共计35分) |
16.在一个不透明的盒子里装有只有颜色不同的黑、白两种球共60个.小亮做摸球实验,他将盒子里面的球搅匀后从中随机摸出一个球记下颜色,再把它放回盒子中,不断重复上述过程,下表是实验中的一组统计数据:
摸球的次数n | 100 | 200 | 300 | 500 | 800 | 1000 | 3000 |
摸到白球的次数m | 65 | 124 | 178 | 302 | 481 | 599 | 1803 |
摸到白球的频率 | 0.65 | 0.62 | 0.593 | 0.604 | 0.601 | 0.599 | 0.601 |
(1)请估计:当n的值越来越大时,摸到白球的频率将会接近______;(精确到0.1)
(2)假如你摸球一次,摸到白球的概率P(摸到白球)=______,摸到黑球的概率P(摸到黑球)=______;
(3)请估算盒子里黑、白两种颜色的球各有多少个?
17.在一个不透明的盒子里装有除颜色外完全相同的红、白、黑三种颜色的球.其中红球3个,白球5个,黑球若干个,若从中任意摸出一个白球的概率是.
(1)求盒子中球的个数;
(2)求任意摸出一个球是黑球的概率;
(3)能否通过只改变盒子中白球的数量,使得任意摸出一个球是红球的概率为.若能,请写出如何调整白球数量;若不能,请说明理由.
18.一个不透明的口袋中放着若干个红球和黑球,这两种球除了颜色之外没有其他任何区别,将袋中的球充分摇匀,闭眼从口袋中摸出一个球,经过很多次实验发现摸到黑球的频率逐渐稳定在.
(1)估计摸到黑球的概率是_______;
(2)如果袋中原有黑球15个,估计原口袋中共有几个球?
(3)在(2)的条件下,又放入个黑球,再经很多次实验发现摸到黑球的频率逐渐稳定在,估计的值.
19.对一批衬衣进行抽检,统计合格衬衣的件数,获得如下频数表.
抽取件数(件) | 100 | 150 | 200 | 500 | 800 | 1000 |
合格频数 | 88 | 141 | 176 | 445 | 720 | 900 |
合格频率 | - | 0.94 | 0.88 | 0.89 | 0.90 | - |
(1)填写表中的空格;
(2)估计任意抽一件衬衣是合格品的概率的估计值;
(3)估计1200件衬衣中,次品大约有多少件?
参考答案:
1.C【分析】根据图知,经过大量实验,蓝球出现的频率稳定在0.6附近,再根据频率公式逐项判断即可.
【详解】解:根据图知,经过大量实验,蓝球出现的频率稳定在0.6附近,
则,
当n=4时,,故A不符合题意;
当n=5时,,故B不符合题意;
当n=6时,,故C符合题意;
当n=7时,,故D不符合题意;
∴的值最可能是6,
故选:C.
【点睛】本题考查频数与频率,能从图中获取到蓝球出现的频率稳定在0.6附近是解答的关键.
2.B【分析】用红球的数量除以红球的频率即可.
【详解】解:(个,
所以可以估算出的值为20,
故选:B.
【点睛】本题考查利用频率估计概率,解题的关键是掌握在大量重复实验时,事件发生的频率在某个固定位置左右摆动,并且摆动的幅度越来越小,根据这个频率稳定性定理,可以用频率的集中趋势来估计概率,这个固定的近似值就是这个事件的概率.
3.C【分析】根据概率的求法,找准两点:全部情况的总数;符合条件的情况数目;二者的比值就是其发生的概率.
【详解】解:设袋中白球有个,根据题意得:
,
解得:,
经检验:是分式方程的解,
故袋中白球有个,共有个球.
故选:C.
【点睛】此题考查了利用概率的求法估计总体个数,利用如果一个事件有种可能,而且这些事件的可能性相同,其中事件出现种结果,那么事件的概率是解题关键.
4.A【分析】先利用频率估计概率可得任意摸出1个球是红球的概率为,再利用概率公式建立方程,解方程即可得.
【详解】解:由题意得:任意摸出1个球是红球的概率为,
则,
解得,
经检验,是所列分式方程的解,
故选:A.
【点睛】本题考查了利用频率估计概率、概率公式,熟练掌握利用频率估计概率是解题关键.
5.C【分析】利用折线统计图可得出试验的频率在0.5左右,进而得出答案.
【详解】解:A、在“石关、剪刀、布”的游戏中,小时随机出的是“剪刀”为,不符合这一结果,故此选项错误;
B、从一个装有1个红球2个黄球的袋子中任取一球,取到的是黄球的概率为:,不符合这一结果,故此选项错误;
C、掷一个质地均匀的正六面体骰子,向上的面点数是偶数的概率是=0.5,符合这一结果,故此选项正确;
D、一副去掉大小王的扑克牌洗匀后,从中任抽一张牌的花色是红桃的概率为:0.25,不符合这一结果,故此选项错误;
故选:C.
【点睛】此题主要考查了利用频率估计概率,正确求出各试验的概率是解题关键.
6.B【分析】由摸到红球的频率稳定在0.25附近,可以得出摸到红球的概率,即可求出白球个数.
【详解】∵摸到红球的频率稳定在0.25附近,
∴摸到红球的概率为0.25,
∴总球数:5÷0.25=20(个)
∴白球个数:20-5=15(个)
故答案为:B.
【点睛】本题考查了用频率估计概率、已知概率求数量,得出摸到红球的概率是本题的关键.
7.D【分析】在同样条件下,大量反复试验时,随机事件发生的频率逐渐稳定在概率附近,可以从比例关系入手,设未知数列出方程求解.
【详解】解:设白球有个,根据题意得:
,
解得:,
经检验是分式方程的解,且符合题意,
∴估计袋子中的白球大约有30个.
故选:D.
【点睛】本题考查利用频率估计概率.大量反复试验下频率稳定值即概率,关键是根据白球的频率得到相应的等量关系.
8.B【分析】根据频率估计概率分别进行判断.
【详解】解:某人在做掷硬币实验时,抛掷m次,正面朝上的有n次(即正面朝上的频率P=,),则抛掷次数逐渐增加时,p稳定在左右.
故选B.
【点睛】本题考查了利用频率估计概率,解题的关键是掌握大量重复实验时,事件发生的频率在某个固定位置左右摆动,并且摆动的幅度越来越小,根据这个频率稳定性定理,可以用频率的集中趋势来估计概率,这个固定的近似值就是这个事件的概率.
9.A【分析】设袋中绿球有x个,根据经大量实验,发现摸到绿球的频率稳定在0.2,估计摸到绿球的频率为0.2,从而确定答案.
【详解】】解:大量重复试验中,事件发生的频率可以估计概率,
∵经大量试验,发现摸到绿球的频率稳定在0.2,
∴摸到绿球的概率约为0.2,
故选:A.
【点睛】本题主要考查利用频率估计概率,大量重复实验时,事件发生的频率在某个固定位置左右摆动,并且摆动的幅度越来越小,根据这个频率稳定性定理,可以用频率的集中趋势来估计概率,这个固定的近似值就是这个事件的概率.
10.D【分析】根据利用频率估计概率得到实验的概率在0.17左右,再分别计算出四个选项中的概率,然后进行判断.
【详解】解:A.在“石头、剪刀、布”的游戏中,小明随机出的是“剪刀”的概率是,不符合题意;
B.一副去掉大小王的普通扑克牌洗匀后,从中任抽一张牌的花色是红桃的概率是,不符合题意;
C.暗箱中有1个红球和2个黄球,它们只有颜色上的区别,从中任取一球是黄球的概率是,不符合题意;
D.掷一个质地均匀的正六面体骰子,向上的面点数是6的概率是,符合题意;
故选:D.
【点睛】本题考查了利用频率估计概率:大量重复实验时,事件发生的频率在某个固定位置左右摆动,并且摆动的幅度越来越小,根据这个频率稳定性定理,可以用频率的集中趋势来估计概率,这个固定的近似值就是这个事件的概率.当实验的所有可能结果不是有限个或结果个数很多,或各种可能结果发生的可能性不相等时,一般通过统计频率来估计概率.
11.7【分析】利用频率估计概率可估计摸到白球的概率,再用口袋里球的总个数乘以摸到白球的频率即可得出答案.
【详解】解:∵共摸了100次球,发现有69次摸到白球,
∴摸到白球的概率为0.69,
∴口袋中白球的个数大约10×0.69≈7(个).
故答案为:7.
【点睛】本题考查了利用频率估计概率:大量重复实验时,事件发生的频率在某个固定位置左右摆动,并且摆动的幅度越来越小,根据这个频率稳定性定理,可以用频率的集中趋势来估计概率,这个固定的近似值就是这个事件的概率.用频率估计概率得到的是近似值,随实验次数的增多,值越来越精确.
12.22【分析】先计算出摸到黄球的频率,再利用频率估计概率进行计算即可.
【详解】解:根据题意得:
袋中黄色球大约有(个).
故答案为:22
【点睛】本题考查频率估计概率,求出摸出黄球的频率是解决问题的关键.
13.0.85【分析】随着调查次数增加,多次实验的频率稳定在概率附近,即可得出答案.
【详解】根据表格可知多次实验后频率稳定在0.85附近,所以概率是0.85.
故答案为:0.85.
【点睛】本题主要考查了用频率估计概率,掌握多次实验得出的频率稳定在概率附近是解题的关键.
14.12个##12【分析】用球的总个数乘以摸到黄球的频率即可.
【详解】解:根据题意,袋子里黄球的个数约为(个),
故答案为:12个.
【点睛】本题主要考查利用频率估计概率,大量重复实验时,事件发生的频率在某个固定位置左右摆动,并且摆动的幅度越来越小,根据这个频率稳定性定理,可以用频率的集中趋势来估计概率,这个固定的近似值就是这个事件的概率.
15.9【分析】根据口袋中有3个白球和若干个红球,利用红球在总数中所占比例得出与实验比例应该相等求出即可.
【详解】解:设袋中红球有x个,
根据题意,得:=0.75,
解得:x=9,
经检验:x=9是分式方程的解,
所以袋中红球有9个,
故答案为:9.
【点睛】此题主要考查了利用频率估计随机事件的概率,根据已知得出小球在总数中所占比例得出与试验比例应该相等是解决问题的关键.
16.(1)0.6
(2)0.6,0.4
(3)黑球有24只,白球有36只
【分析】(1)根据次数很大时,频率会趋于稳定可得答案;
(2)利用次数很大时,频率估计概率可得答案;
(3)黑球个数=球的总数×得到黑球的概率.
(1)
解:当n的值越来越大时,摸到白球的频率将会接近0.6,
故答案为:0.6;
(2)
根据频率估计概率可得,摸到白球的概率P(摸到白球)=0.6,
摸到黑球的概率P(摸到黑球)=1-0.6=0.4,
故答案为:0.6,0.4;
(3)
60×0.4=24, 60-24=36.
∴黑球有24只,白球有36只.
【点睛】本题主要考查了利用频率估计概率,熟练掌握大量反复实验下频率稳定值即概率是解题的关键.
17.(1)15
(2)
(3)能,白球需要减少3个
【分析】(1)利用白球5个即可求出总数;
(2)求出黑球个数后,直接利用概率公式得出答案;
(3)利用概率公式计算得出符合题意的方法.
(1)
解:盒子中球的个数为:(个),
答:盒子中球的个数为15个;
(2)
黑球个数为:;
∴任意摸出一个球是黑球的概率为: ;
(3)
能,方案如下:
从盒子中拿走3个白球,也就是白球需要减少3个.
任意摸出一个球共出现12种等可能的结果,其中摸到红球的有4种.
.
∴白球需要减少3个.
【点睛】此题主要考查了概率公式,正确掌握概率求法是解题关键.如果一个事件有n种可能,而且这些事件的可能性相同,其中事件A出现m种结果,那么事件A的概率.
18.(1)
(2)估计原口袋中共有40个球
(3)估计的值为60
【分析】(1)利用频率估计概率即可得出答案;
(2)设原口袋中有m个球,根据题意得,解之即可得出答案;
(3)根据题意得,解之即可得出答案.
(1)
解:∵经过很多次实验发现摸到黑球的频率逐渐稳定在,
∴估计摸到黑球的概率是.
故答案为:.
(2)
设原口袋中有m个球,根据题意得:
,
解得:m=40,
经检验m=40是分式方程的解,且符合题意,
答:袋中原有40个球.
(3)
解:根据题意得:,
解得:n=60,
经检验n=60是分式方程的解,且符合题意,
∴n=60.
答:估计的值为60.
【点睛】本题主要考查了利用频率估计概率:大量重复实验时,事件发生的频率在某个固定位置左右摆动,并且摆动的幅度越来越小,根据这个频率稳定性定理,可以用频率的集中趋势,估计概率,这个固定的近似值就是这个事件的概率.
19.(1)0.88,0.90
(2)0.9
(3)120件
【分析】(1)根据频数÷总数=频率,分别求出即可;
(2)根据(1)中所求即可得出任取1件衬衣是合格品的概率;
(3)利用总数× (1-合格率)可得结果.
(1)
解:88÷100=0.88,900÷1000=0.90;
填表如下:
抽取件数(件) | 100 | 150 | 200 | 500 | 800 | 1000 |
合格频数 | 88 | 141 | 176 | 445 | 720 | 900 |
合格频率 | 0.88 | 0.94 | 0.88 | 0.89 | 0.90 | 0.90 |
故答案为:0.88,0.90;
(2)
解:由(1)中所求即可得出:
任意抽一件衬衣是合格品的概率的估计值为0.9;
(3)
解:估计次品的数量为1200×(1-0.9)=120(件).
答:次品大约有120件.
【点睛】本题主要考查利用频率估计概率,大量重复实验时,事件发生的频率在某个固定位置左右摆动,并且摆动的幅度越来越小,根据这个频率稳定性定理,可以用频率的集中趋势来估计概率,这个固定的近似值就是这个事件的概率.
人教版九年级上册25.3 用频率估计概率达标测试: 这是一份人教版九年级上册25.3 用频率估计概率达标测试,共2页。试卷主要包含了25,解得x=5,等内容,欢迎下载使用。
初中数学人教版九年级上册25.3 用频率估计概率课后作业题: 这是一份初中数学人教版九年级上册25.3 用频率估计概率课后作业题,共11页。试卷主要包含了3 用频率估计概率,技术变革带来产品质量的提升等内容,欢迎下载使用。
2021学年23.1 图形的旋转精练: 这是一份2021学年23.1 图形的旋转精练,共24页。试卷主要包含了如图,在中,,,D是边上一点,如图,已知菱形OABC的顶点O等内容,欢迎下载使用。

