- 2.4 神经系统的分级调节学案 学案 2 次下载
- 2.5 人脑的高级功能学案 学案 2 次下载
- 3.2 激素调节的过程学案 学案 3 次下载
- 3.3 体液调节与神经调节的关系学案 学案 2 次下载
- 4.1免疫系统的组成和功能学案 学案 2 次下载
高中生物人教版 (2019)选择性必修1第3章 体液调节第1节 激素与内分泌系统导学案
展开3.1 激素与内分泌系统学案
【学习目标】
1.描述人体和动物内分泌系统的组成和功能
2.探讨动物激素在生产中的应用
3.讨论在促胰液素的发现过程中,科学精神和科学态度的重要作用
【基础梳理】
一、激素的发现
1.外分泌腺的概念:凡是 经由 而流出体外或流到消化腔的,称为外分泌腺
2.外分泌腺的种类: 、 、 等
3.内分泌腺的概念:凡是 ,其分泌物——激素直接进入腺体的毛细血管,并随 输送到全身各处的,称为内分泌腺
4.内分泌腺的种类: 、 、 等
5.沃泰默的实验:
(1)实验假设:胰液的分泌受 调节控制
(2)实验方法:单一变量、
(3)实验步骤与现象
(4)实验分析:
(5)实验结论
通过实验,沃泰默认为 ,胰液的分泌受神经调节控制
6.斯他林和贝利斯的实验
(1)实验假设:在盐酸的作用下, 引起胰液的分泌
(2)实验方法:单一变量、对照法
(3)实验步骤与现象
(4)实验分析
①对照组为沃泰默实验中的 (甲、乙、丙)组
②说明小肠黏膜产生了一种化学物质,随血液到达胰腺促进胰液分泌
(5)实验结论
胰腺分泌胰液受 的调节控制,并将这种物质命名为促胰液素
7.激素调节的概念:由 或 分泌的化学物质——激素进行调节的方式,就是激素调节
8.发现促胰液素的意义:
(1)促胰液素是人们发现的 激素
(2)使人类发现了一种 物质
(3)使人们认识到机体除了 调节,还存在 调节
【易错提示】
一、激素的发现
1.促胰液素是科学家发现的第一种激素,由胰腺分泌( )
2.促胰液素的作用是促进胰腺分泌胰液( )
3.法国学者沃泰默认为小肠黏膜受盐酸刺激引起胰液分泌是神经调节( )
4.直接注射稀盐酸到小狗的血液中可引起胰液增加( )
二、激素研究的实例
1.睾酮属于性激素,在母鸡体内不存在( )
2.被摘除睾丸的公鸡变成了母鸡,因此不在啼鸣( )
三、内分泌系统的组成和功能
1.雄激素促进骨骼生长和骨密度增加( )
2.甲状腺激素与物质代谢和能量转换无关( )
3.胰岛B细胞受损的糖尿病患者可以注射胰岛素来降低血糖( )
【巩固练习】
1.斯他林等在发现促胰液素之后,继续进行研究:把一条狗的小肠黏膜刮下来,过滤后注射给另一条狗,后者在胰液分泌明显增加的同时,血压还骤然下降。下列推测或叙述合理的是( )
A.滤液中物质的作用效果多样说明激素不具有专一性
B.该研究说明促胰液素还具有降血压的作用
C.胰液的增加可能是小肠黏膜细胞分泌促胰液素的结果
D.本实验对照组应注射等量的清水
2.下列各组腺体产生的分泌物,均直接排放到内环境的是( )
A.唾液腺、肠腺 B.肾上腺、甲状腺 C.睾丸、汗腺 D.卵巢、胃腺
3.下列关于促胰液素发现史的叙述,错误的是( )
A.沃泰默的实验设计可排除盐酸作用于胰腺使其分泌胰液的可能性
B.促胰液素是人们发现的第一种动物激素,由胰腺分泌
C.斯他林和贝利斯勇干向权威观点挑战,敢于探索与创新是其成功的关键
D.促胰液素由小肠黏胰分泌,并促进胰腺分泌胰液
4.科研人员分别给三只大白鼠注射了①②③三种激素后,观察到的相应反应是:①可引起低血糖,甚至昏迷;②促进蛋白质的合成,并使软骨生长明显;③使细胞代谢加快,体内产热量增加。据此判断激素①②③的名称依次是( )
A.甲状腺激素、胰岛素、生长激素 B.胰岛素、生长激素、甲状腺激素
C.胰高血糖素、生长激素、甲状腺激素 D.生长激素、胰岛素、甲状腺激素
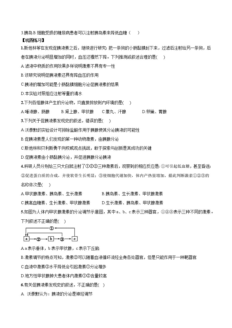
5.如图为人体内甲状腺激素的分泌调节示意图,其中a、b、c表示三种器官,①②③表示三种不同的激素。下列叙述不正确的是( )
A.a表示垂体,b表示甲状腺,c表示下丘脑
B.激素调节的特点可知,激素③可以随着血液循环流经全身各处器官,但是只能作用于一种靶器官
C.血液中激素③水平降低会引起激素①分泌增多
D.地方性甲状腺肿大患者体内激素①②含量较高
6.有关促胰液素发现史的叙述,不正确的是( )
A. 沃泰默认为:胰液的分泌是神经调节
B. 斯他林和贝利斯在沃泰默研究的基础上,勇于向权威挑战,大胆质疑、探索和创新是成功的关键
C. 促胰液素是人们发现的第一种激素,是由胰腺分泌的
D. 促胰液素是小肠粘膜分泌的,作用于胰腺,促进胰腺分泌胰液
参考答案
1.答案:C
解析:滤液中物质的作用效果多样,可能是因为滤液中的物质多样多种,不能说明激素不具有专一性,A错误;小肠黏膜细胞除了能分泌促胰液素,还有多种酶和其他物质,所以狗的血压下降不能说明是促胰液素作用的结果,只能说明小肠黏膜中的物质具有降血压的作用,B错误;促胰液素是由小肠黏膜细胞分泌的,进入血液,由血液传送到胰腺,使胰腺分泌胰液,所以狗的胰液分泌明显增加可能是小肠黏膜分泌促胰液素的结果,C正确;动物实验的对照组应注射等量生理盐水,以保持细胞正常的形态结构,注射清水会使动物细胞吸水过多而涨破,D错误。
2.答案:B
解析:唾液腺分泌的唾液和肠腺分泌的肠液通过导管进入消化道中,不是内环境,A不符合题意;肾上腺、甲状腺是内分泌腺,分泌物是激素,直接排放到内环境中,由血液循环运输到全身各处,B符合题意;汗腺分泌汗液到皮肤外,不进入内环境,C不符合题意;胃腺分泌胃液到消化道中,不进入内环境,D不符合题意。
3.答案:B
解析:沃泰默的实验分为三组,其中第二组直接将稀盐酸注入狗的血液中,盐酸随血液运输到胰腺,但胰腺不分泌胰液,可排除盐酸作用于胰腺使其分泌胰液的可能性,A正确;促胰液素是人们发现的第一种激素,也是发现的第一种动物激素,是由小肠黏膜分泌的,可作用于胰腺,而不是由胰腺分泌的,B错误;斯他林和贝利斯能成功的一个重要原因是具有大胆质疑、探索和创新的精神,C正确;促胰液素是人们发现的第一种激素,由小肠黏膜分泌,可促进胰腺分泌胰液,D正确。
4.答案:B
解析:由注射激素①引起血糖降低可知,激素①是胰岛素;由注射激素②促进蛋白质的合成,并使软骨生长明显可知,激素②是生长激素;由注射激素③使细胞代谢加快,体内产热量增加可知,激素③是甲状腺激素。因此,激素①②③分别为胰岛素、生长激素、甲状腺激素,故选B。
5.答案:B
解析:
6.答案:C
解析:A、沃泰默他囿于定论,认为胰液分泌是一个十分顽固的神经反射,A正确;
B、斯他林和贝利斯能成功的重要原因是在沃泰默研究的基础上,勇于向权威挑战,大胆质疑、探索和创新(认为胰液分泌可能受化学物质的调节),B正确;
C、促胰液素是人们发现的第一种激素,是由小肠粘膜分泌的,C错误;
D、促胰液素是人们发现的第一种激素,是由小肠粘膜产生的,进入血液后,由血液传送到胰腺,使胰腺分泌胰液,D正确。
故选C。
高中生物人教版 (2019)选择性必修1第3章 体液调节第1节 激素与内分泌系统导学案: 这是一份高中生物人教版 (2019)选择性必修1第3章 体液调节第1节 激素与内分泌系统导学案,文件包含31激素与内分泌系统教师版-高二生物同步讲义人教版选择性必修1docx、31激素与内分泌系统学生版-高二生物同步讲义人教版选择性必修1docx等2份学案配套教学资源,其中学案共36页, 欢迎下载使用。
2024届苏教版高考生物一轮复习激素与内分泌系统、激素调节的过程学案: 这是一份2024届苏教版高考生物一轮复习激素与内分泌系统、激素调节的过程学案,共18页。学案主要包含了易错辨析,填空默写等内容,欢迎下载使用。
高中生物人教版 (2019)选择性必修1第1节 激素与内分泌系统导学案: 这是一份高中生物人教版 (2019)选择性必修1第1节 激素与内分泌系统导学案,共3页。学案主要包含了学习目标,自主梳理等内容,欢迎下载使用。

