高中化学人教版 (2019)必修 第一册第一节 物质的分类及转化同步达标检测题
展开
这是一份高中化学人教版 (2019)必修 第一册第一节 物质的分类及转化同步达标检测题,共9页。试卷主要包含了知道胶体是一种常见的分散系,认识丁达尔效应,逐步探究胶体与浊液、溶液的区别等内容,欢迎下载使用。
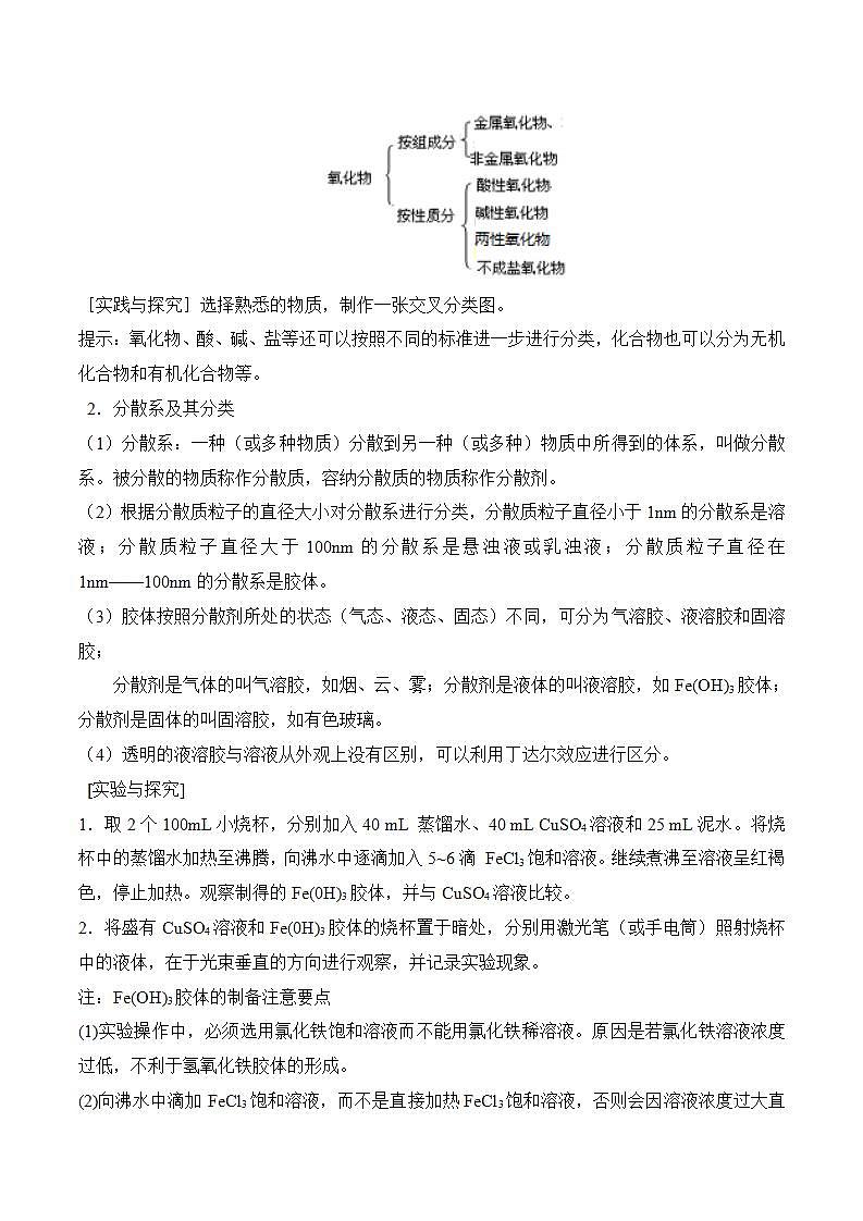
第一章 物质及其变化课标要求:(1)能根据物质的组成和性质对物质进行分类,感受分类方法对化学学科研究和化学学习的重要作用;(2)知道胶体是一种常见的分散系,了解丁达尔效应;(3)了解电解质的概念,知道酸、碱、盐在溶液中能发生电离;(4)根据实验事实认识离子反应用及其发生的条件;(5)通过实验事实了解氧化还原反应的本质是电子转移,能举例说明生产、生活中常见的氧化还原反应;(6)能正确认识氧化还原反应的价值。第一节 物质的分类及转化教学目标:1.能根据物质的组成和性质对物质进行分类2.通过查阅资料等手段,浓度按不同的方法对物质进行分类3.感悟分类法是一种行之有效、简单易行的科学方法4.知道胶体是一种常见的分散系5.认识丁达尔效应6.逐步探究胶体与浊液、溶液的区别7.发展学生的学习兴趣,乐于探究物质变化的奥秘,感受化学世界的奇妙教学重点、难点重点:1.常见化学物质的分类方法;2.胶体及其主要性质难点:1.常见化学物质的分类方法;2.丁达尔效应教学方法与过程:第一节 物质的分类一、物质的分类1.根据物质的组成和性质分类(1)同一种可以组成不同的单质,由同一种元素组成的不同单质之间互称为同素异形体;不同元素可以组成化合物,100多种元素可以能成种类繁多的物质。我们可以采用树状分类法和交叉分类法来认识和研究物质的组成、性质、用途、制备等。(2)树状分类法和交叉分类法A.树状分类法对同类事物按某种标准再进行分类的方法叫树状分类法,根据物质的组成可以采用树状分类法对物质进行分类如下:B.交叉分类法 对同一种物质按不同的标准分类的方法叫交叉分类法,从不同的标准对同一物质进行分类,可以采用交叉分类法对物质进行分类。(3)根据物质的性质也可以对物质进行分类根据氧化物质的性质可对氧化物进行分类,能与酸反应生成盐和水的氧化物叫碱性氧化物,如CaO;能与碱反应生成盐和水的氧化物叫酸性氧化物,如CO2;既能与酸反应生成盐和水又能与碱反应生成盐和水的氧化物叫两性氧化物,如Al2O3;既不能与酸反应生成盐和水又不能与碱反应生成盐和水的氧化物叫不成盐氧化物,如NO、CO;大多数非金属氧化物是酸性氧化物,大多数金属氧化物是碱性氧化物。[实践与探究]选择熟悉的物质,制作一张交叉分类图。提示:氧化物、酸、碱、盐等还可以按照不同的标准进一步进行分类,化合物也可以分为无机化合物和有机化合物等。 2.分散系及其分类(1)分散系:一种(或多种物质)分散到另一种(或多种)物质中所得到的体系,叫做分散系。被分散的物质称作分散质,容纳分散质的物质称作分散剂。(2)根据分散质粒子的直径大小对分散系进行分类,分散质粒子直径小于1nm的分散系是溶液;分散质粒子直径大于100nm的分散系是悬浊液或乳浊液;分散质粒子直径在1nm——100nm的分散系是胶体。(3)胶体按照分散剂所处的状态(气态、液态、固态)不同,可分为气溶胶、液溶胶和固溶胶;分散剂是气体的叫气溶胶,如烟、云、雾;分散剂是液体的叫液溶胶,如Fe(OH)3胶体;分散剂是固体的叫固溶胶,如有色玻璃。(4)透明的液溶胶与溶液从外观上没有区别,可以利用丁达尔效应进行区分。 [实验与探究]1.取2个100mL小烧杯,分别加入40 mL 蒸馏水、40 mL CuSO4溶液和25 mL泥水。将烧杯中的蒸馏水加热至沸腾,向沸水中逐滴加入5~6滴 FeCl3饱和溶液。继续煮沸至溶液呈红褐色,停止加热。观察制得的Fe(0H)3胶体,并与CuSO4溶液比较。2.将盛有CuSO4溶液和Fe(0H)3胶体的烧杯置于暗处,分别用激光笔(或手电筒)照射烧杯中的液体,在于光束垂直的方向进行观察,并记录实验现象。注:Fe(OH)3胶体的制备注意要点(1)实验操作中,必须选用氯化铁饱和溶液而不能用氯化铁稀溶液。原因是若氯化铁溶液浓度过低,不利于氢氧化铁胶体的形成。(2)向沸水中滴加FeCl3饱和溶液,而不是直接加热FeCl3饱和溶液,否则会因溶液浓度过大直接生成Fe(OH)3沉淀而无法得到Fe(OH)3胶体。(3)实验中必须用蒸馏水,而不能用自来水。原因是自来水中含电解质、杂质较多,易使制备的胶体发生聚沉。(4)往沸水中滴加氯化铁饱和溶液后,可稍微加热煮沸,但不宜长时间加热。原因是长时间加热将导致氢氧化铁胶体聚沉。(5)要边加热边摇动烧杯,但不能用玻璃棒搅拌,否则会使Fe(OH)3胶粒碰撞成大颗粒形成沉淀。[归纳与整理]1.当光束通过Fe(0H)3胶体时,可以看到一条光亮的“通路”。而光束通过CuSO4溶液时,则看不到此现象。这条光亮的“通路”是由于胶体粒子对光线散射(光波偏离原来的方向而分散传播)形成的,叫做丁达尔效应。利用丁达尔效应是区分胶体与溶液的一种常用物理方法。注:①丁达尔效应是由于胶粒对可见光的散射而产生的,是一种物理现象;②丁达尔效应是胶体特有的性质,可用来鉴别胶体与溶液;③液溶胶、气溶胶能发生丁达尔效应,大多数固溶胶无此性质;④丁达尔效应证明了胶粒的大小范围。2.三种分散系的比较分散系溶液胶体浊液外观均一、透明、稳定多数均一、透明、介稳性不均一、不透明、不稳定分散质粒子直径<1nm1nm~100nm>100nm组成单个分子或离子分子集合体或有机高分子许多分子集合体能否透过滤纸能能不能典型实例食盐水、碘酒食盐酒精溶液、淀粉溶液泥水3.胶体的性质(1)有丁达尔效应(2)胶体的分散质能通过滤纸空隙(3)介稳性二、物质的转化1.酸、碱、盐的性质同类物质的性质具有相似的性质,酸、碱、盐都各自有自己的化学通性。(1)酸:酸溶液中都含有H+①酸与活泼金属单质反应,生成盐和氢气: Fe+2HCl=FeCl2+H2↑②酸与金属化合物反应,生成盐和水: Fe2O3+6HCl=2FeCl3+3H2O③酸与碱反应:HCl+NaOH=NaCl+H2O④酸与盐反应:HCl+AgNO3=AgCl↓+HNO3(2)碱:碱溶液中都含有OH-①碱与非金属氧化物反应:2NaOH+CO2=Na2CO3+H2O②碱与酸反应:2NaOH+H2SO4=Na2SO4+2H2O③碱与盐反应:2NaOH+CuSO4=Cu(OH)2↓+Na2SO4(3)盐:同类盐含有相同的酸根离子①盐与某些金属单质反应:Fe+CuSO4=FeSO4+Cu②盐与酸反应:BaCl2+H2SO4=BaSO4↓+2HCl③盐与碱反应:CuCl2+2NaOH=Cu(OH)2↓+2NaCl2、反应类型根据反应物和生成物的类别和种类可分为化合反应、分解反应、置换反应和复分解反应,金属与酸的反应一般属于置换反应,酸与碱、盐与酸、盐与碱、盐与盐的反应一般属于复分解反应。3、物质间的转化(1)物质间的转化:金属单质、非金属单质、氧化物、酸、碱、盐之间有如下转化关系:我们总结出如下两条转化路线:金属单质碱性氧化物碱盐非金属单质酸性氧化物酸盐(2)物质间转化的应用1)物质的制备:从上述转化关系我们可以找到制备某种物质的可能方法。①酸的制备:酸性氧化物与水反应、盐与另一种酸反应②碱的制备:碱性氧化物与水反应、盐与另一种碱反应③盐的制备:金属单质与非金属单质反应、酸性氧化物与碱性氧化物反应、盐与盐反应、酸与盐反应、碱与盐反应2)工业上物质的制备方法选择因素:要从反应的可能性、原料来源、成本高低、设备要求等方面来选择物质制备的适宜方法。 补充练习:1.由同一种元素所构成的不同单质被称为同素异形体,下列哪组物质不属于同素异形体的是( )A.钢和铁 B.金刚石和石墨 C.红磷和白磷 D.氧气和臭氧答案A解析:由同一种元素所构成的不同单质被称为同素异形体,据此判断。A.钢和铁都是铁和碳的合金,是混合物,不是单质,不能互为同素异形体,A正确;B.金刚石和石墨都是由碳元素形成的不同物质,都是单质,互为同素异形体,B错误;C.红磷和白磷都是由磷元素形成的不同物质,都是单质,互为同素异形体,C错误;D.氧气与臭氧都是由氧元素形成的不同物质,都是单质,互为同素异形体,D错误。答案选A。2.从对化合物的分类方法出发,指出下列各组物质中与其他类型不同的一种物质是(1)Na2O CaO SO2 CuO ______(2)NaCl KCl NaClO3 CaCl2 ______(3)HClO3 KClO3 HCl NaClO3 ______(4)NaHCO3 Ca(HCO3)2 NH4HCO3 K2CO3 ______答案:(1)SO2 (2)NaClO3 (3)HCl (4)K2CO3解析:仔细分析各物质在元素组成、化合价规律、酸、碱、盐、氧化物分类方法等找出答案。(1)SO2是非金属氧化物,其他三种为金属氧化物;(2)NaClO3是氯的含氧酸盐,其他三种是金属氯化物(或从氯元素的价态上找);(3)从氯元素的价态上分析,HCl中Cl为-1价,其他为+5价;(4)前三者为酸式碳酸盐,K2CO3为正盐。3.根据物质分类的方法,请对“混合物”从几个角度进行分类。举例说明。答案:(1)以混合物呈现的聚集状态为标准(2)以混合物中分散质的大小为标准(3)以混合物的组成成分为标准4.利用交叉分类法,请你说出Na2SO4可能属于的类型名称是____________。答案:纯净物、化合物、盐、钠盐、硫酸盐、正盐或含氧酸盐。解析:(1)从其分子组成上分类,只由一种分子组成,是纯净物;(2)从元素组成上分类,由三种元素组成的,是化合物;(3)从化合物组成上分类,属于盐;(4)从阳离子组成上分类,属于钠盐;(5)从阴离子组成上分类,属于硫酸盐、正盐或含氧酸盐。5.下列说法正确的是( )A.丁达尔效应不是胶体特有的现象,溶液与浊液也有B.胶体与其他分散系的本质区别是有丁达尔效应,而其他分散系没有C.胶体粒子的直径小于1 nmD.丁达尔效应可用于鉴别胶体和溶液答案:D解析:胶体与其他分散系的本质区别是胶体粒子的直径在1~100 nm之间;丁达尔效应是胶体特有的现象,故选D6.纳米材料是粒子直径为1~100 nm的材料,其研究成果已应用于医学、化工、军事等领域。纳米碳就是其中的一种,若将纳米碳均匀地分散到蒸馏水中,下列有关形成的物质的判断正确的是( )①是溶液 ②是胶体 ③能产生丁达尔效应 ④能透过滤纸 ⑤不能透过滤纸 ⑥静置后会析出黑色沉淀A.①②③④ B.②③⑤⑥C.②③④ D.②③④⑥答案:C解析:纳米碳的粒子直径在1~100 nm。将其分散到蒸馏水中形成的分散系属于胶体,能产生丁达尔效应;胶体的粒子不能透过半透膜,但能透过滤纸;胶体是一种“介稳体系”,虽然不如溶液稳定,但比浊液稳定,放置较长时间不会聚沉而析出沉淀。7.现有下列十种物质:①H2O、②空气、③Mg、④H2SO4、⑤CaO、⑥CuSO4、⑦碘酒、⑧Ca(OH)2、⑨酒精、⑩NaHCO3。其中属于混合物的是______________(填序号,下同);属于氧化物的是_____________;属于酸的是____________;属于碱的是________________;属于盐的是_____________。答案:②⑦ ①⑤ ④ ⑧ ⑥⑩。解析:由两种或两种以上物质组成的是混合物,属于混合物的是空气、碘酒;由两种元素组成,其中一种是氧元素的化合物是氧化物,属于氧化物的是H2O、CaO;电离出的阳离子全部是氢离子的化合物是酸,属于酸的是H2SO4;电离出的阴离子全部是氢氧根的化合物是碱,属于碱的是Ca(OH)2;由金属阳离子或铵根离子与酸根离子组成的化合物是盐,属于盐的是CuSO4、NaHCO3。8.胆矾(CuSO4·5H2O)是一种蓝色晶体,用它进行以下几个实验:①取少量胆矾晶体,用研钵研碎后,放入硬质玻璃管中,加热,可以看到固体颜色逐渐变成白色,同时试管口有水珠生成;②冷却后,取试管内白色粉末少许,用蒸馏水溶解后得到蓝色溶液,将此溶液分置于两支试管中;③向第一支试管中滴入NaOH溶液后,可观察到有蓝色沉淀生成;④将一枚洁净的铁钉放入第二支试管中,过一会,取出铁钉,观察到铁钉表面附着一层红色物质。用化学方程式表示上述变化,并指出所发生的反应的类型。⑴加热胆矾晶体: ,( );⑵生成蓝色沉淀: ,( );⑶生成红色物质: ,( )。答案:⑴CuSO4·5H2O CuSO4+5H2O↑ 分解反应⑵CuSO4+2NaOH=Cu(OH)2↓+Na2SO4 复分解反应⑶CuSO4+Fe=Cu+FeSO4 置换反应解析:⑴CuSO4·5H2O)是一种蓝色晶体,CuSO4而是一种白色固体,所以加热胆矾晶体的化学反应方程式为CuSO4·5H2O CuSO4+5H2O↑ ,该反应属于分解反应;⑵滴入NaOH溶液后,可观察到有蓝色沉淀生成,该蓝色沉淀为Cu(OH)2,其形成的化学方程式为CuSO4+2NaOH=Cu(OH)2↓+Na2SO4 ,该反应属于 复分解反应;⑶铜离子可以被铁置换出来,所以生成红色物质的化学反应方程式为CuSO4+Fe=Cu+FeSO4 ,该反应属于置换反应。
相关试卷
这是一份高中化学人教版 (2019)必修 第一册第一章 物质及其变化第一节 物质的分类及转化精品巩固练习,共20页。试卷主要包含了物质的分类,分散系,物质的转化等内容,欢迎下载使用。
这是一份化学必修 第一册第一节 物质的分类及转化精品课堂检测,共20页。试卷主要包含了Fe3胶体,物质的转化等内容,欢迎下载使用。
这是一份高中化学人教版 (2019)必修 第一册第二节 金属材料巩固练习,共4页。

