高中生物人教版 (2019)选择性必修3第1节 转基因产品的安全性优秀一课一练
展开一、单选题
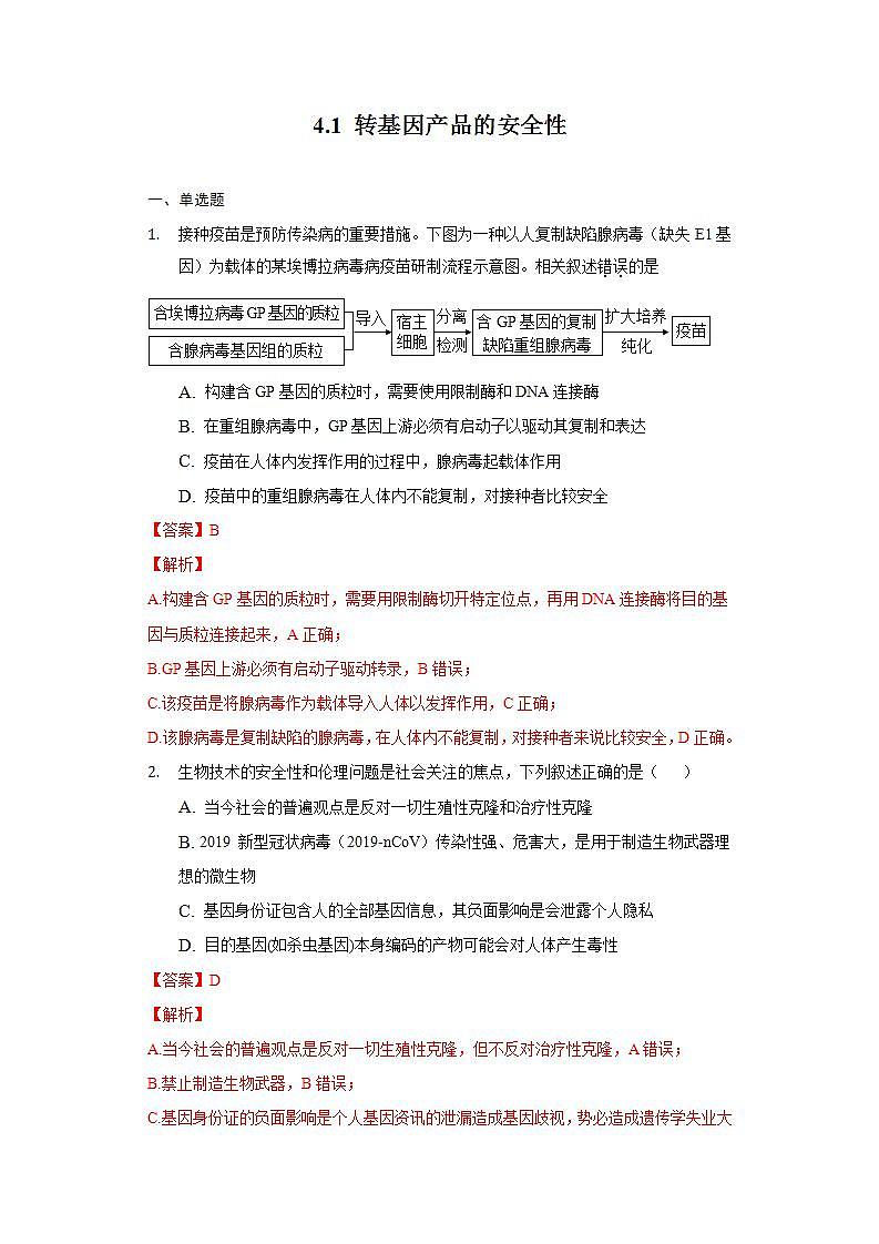
接种疫苗是预防传染病的重要措施。下图为一种以人复制缺陷腺病毒(缺失E1基因)为载体的某埃博拉病毒病疫苗研制流程示意图。相关叙述错误的是
A. 构建含GP基因的质粒时,需要使用限制酶和DNA连接酶
B. 在重组腺病毒中,GP基因上游必须有启动子以驱动其复制和表达
C. 疫苗在人体内发挥作用的过程中,腺病毒起载体作用
D. 疫苗中的重组腺病毒在人体内不能复制,对接种者比较安全
【答案】B
【解析】
A.构建含GP基因的质粒时,需要用限制酶切开特定位点,再用DNA连接酶将目的基因与质粒连接起来,A正确;
B.GP基因上游必须有启动子驱动转录,B错误;
C.该疫苗是将腺病毒作为载体导入人体以发挥作用,C正确;
D.该腺病毒是复制缺陷的腺病毒,在人体内不能复制,对接种者来说比较安全,D正确。
生物技术的安全性和伦理问题是社会关注的焦点,下列叙述正确的是( )
A. 当今社会的普遍观点是反对一切生殖性克隆和治疗性克隆
B. 2019 新型冠状病毒(2019-nCV)传染性强、危害大,是用于制造生物武器理想的微生物
C. 基因身份证包含人的全部基因信息,其负面影响是会泄露个人隐私
D. 目的基因(如杀虫基因)本身编码的产物可能会对人体产生毒性
【答案】D
【解析】
A.当今社会的普遍观点是反对一切生殖性克隆,但不反对治疗性克隆,A错误;
B.禁止制造生物武器,B错误;
C.基因身份证的负面影响是个人基因资讯的泄漏造成基因歧视,势必造成遗传学失业大军、造成个人婚姻困难、人际关系疏远等严重后果,C错误;
D.目的基因(如杀虫基因)本身编码的产物可能会对人体产生毒性,D正确。
下列有关生物技术安全性和伦理问题的观点,不合理的是( )
A. 对于转基因技术,我们应该趋利避害,理性看待
B. 我国禁止生殖性克隆和治疗性克隆
C. 我国不发展、不生产、不储存生物武器,并反对其扩散
D. 对于基因检测应该保护个人遗传信息隐私权
【答案】B
【解析】
A.对于转基因技术,我们应该趋利避害,理性看待,A正确;
B.中国政府的态度是禁止生殖性克隆人,坚持四不原则(不赞成、不允许、不支持、不接受任何生殖性克隆人实验),不反对治疗性克隆,B错误;
C.中国在任何情况下不发展、不生产、不储存生物武器,并反对生物武器及其技术和设备的扩散,C正确;
D.对于基因检测应该保护个人遗传信息的隐私权,D正确。
下列关于转基因生物安全性的叙述,不正确的是()
A. 抗除草剂基因有可能通过花粉传播进入杂草,使之成为“超级杂草”
B. 转基因生物有可能成为“外来物种”,影响生态系统的稳定性
C. 转基因植物合成的某些蛋白质是自然界原有的,人食用后不可能产生过敏反应
D. 转基因技术可培育出新的致病微生物,制成生物武器之后可能很难对付
【答案】C
生物技术安全性和伦理问题是社会关注的热点。下列叙述,错误的是( )
A. 应严格选择转基因植物的目的基因,避免产生对人类有害的物质
B. 当今社会的普遍观点是禁止克隆人的实验,但不反对治疗性克隆
C. 反对设计试管婴儿的原因之一是有人滥用此技术选择性设计婴儿
D. 生物武器是用微生物、毒素、干扰素及重组致病菌等来形成杀伤力
【答案】D
【解析】
A、严格选择转基因植物的目的基因,可避免产生对人类有害的物质,减少人们对转基因食物安全的担忧,A正确;
B、当今社会的普遍观点是禁止克隆人的实验,特别是生殖性克隆,但不反对治疗性克隆,B正确;
C、试管婴儿可以设计婴儿的性别,反对设计试管婴儿的原因之一是有人滥用此技术选择性设计婴儿,C正确;
D、生物武器是指有意识的利用微生物、毒素、重组致病菌侵袭敌人的军队、人口、农作物或者牲畜等目标,以达到战争目的一类武器,干扰素为淋巴因子,并非生物武器,D错误。
下列关于生物技术的安全性及伦理问题的观点,错误的是( )
A. 应严格选择转基因植物的目的基因,避免产生对人类有害的物质
B. 为保护消费者的知情权,我国对农业转基因生物实行标识制度
C. 反对设计试管婴儿的原因之一是因为试管婴儿技术属于无性繁殖
D. 生物武器具有传染性强、作用范围广等特点,应严格禁止
【答案】C
【解析】
A、应严格选择转基因植物的目的基因,避免产生对人类有害的物质,A正确;
B、为保护消费者的知情权,我国对农业转基因生物实行标识制度,B正确;
C、试管婴儿技术利用了体外受精技术,属于有性繁殖,C错误;
D、生物武器具有传染性强、作用范围广等特点,应严格禁止,D正确。
下列有关基因工程说法中,不正确的是
A. 基因工程的出现使人类有可能按照自己的意愿定向地改造生物,培育出新品种
B. 基因工程的操作步骤包括提取目的基因、目的基因与运载体结合和导入目的基因
C. 基因工程中的工具酶是限制酶和DNA连接酶;常用的运载体有质粒、噬菌体和动植物病毒等
D. 对于基因工程或分子生物学实验室向外排放转基因细菌等必须严加管制
【答案】B
【解析】
A.基因工程的出现使人类有可能按照自己的意愿定向地改造生物,培育出新品种,A正确;
B.基因工程的操作步骤包括提取目的基因、目的基因与运载体结合、导入目的基因、目的基因的检测与鉴定,B错误;
C.基因工程中的工具酶是限制酶和DNA连接酶;常用的运载体有质粒、噬菌体和动植物病毒等,C正确;
D.对于基因工程或分子生物学实验室向外排放转基因细菌等必须严加管制,D正确。
现在转基因技术已经相当成熟了,前不久美国批准转基因三文鱼进入市场,旨在利用生物技术提升水产产业,不过这种转基因三文鱼目前只能在加拿大和巴拿马饲养。关于转基因技术下列说法正确的是( )
A. 转基因技术的原理是DNA分子杂交
B. 转基因技术的应用解决了人类史上很多难题,是有利无害的
C. 现在很多转基因食品包装都有警示标志,就是提示潜在的安全性
D. 转基因食品比传统食品营养更丰富,因此在不久之后转基因食品会替代传统食品
【答案】C
【解析】
A、转基因技术的原理是基因重组,A错误;
B、转基因技术的应用解决了人类史上很多难题,但既有有利的一面,也有弊端,B错误;
C、现在很多转基因食品包装都有警示标志,就是提示潜在的安全性,C正确;
D、转基因食品和传统食品各有优缺点,转基因食品不会替代传统食品,D错误。
基因工程产物可能存在着一些安全性问题,但不必担心( )
A. 三倍体转基因鲤鱼与正常鲤鱼的杂交,进而导致自然种群被淘汰
B. 运载体的标记基因(如抗生素基因)可能指导合成有利于抗性进化的产物
C. 目的基因(如杀虫基因)本身编码的产物可能会对人体产生毒性
D. 转基因生物体释放到环境中,可能会对生物多样性构成危害
【答案】A
【解析】
A、三倍体转基因鲤鱼不能产生可育配子,不能与正常鲤鱼杂交,所以不必担心自然种群被淘汰,A正确;
B、运载体的标记基因(如抗生素基因)可能指导合成有利于抗性进化的产物,如抗除草剂的杂草,需要担心,B错误;
C、目的基因(如杀虫基因)本身编码的产物可能会对人体产生毒性,需要担心,C错误;
D、目的基因通过花粉的散布转移到其他植物体内,造成基因污染,从而可能打破生态平衡,需要担心,D错误。
我国科学家运用基因工程技术,将苏云金芽孢杆菌的抗虫基因导入棉花细胞并成功表达,培育出了抗虫棉。下列叙述不正确的是
A. 载体中的启动子对于抗虫基因在棉花细胞中的表达不可缺少
B. 重组DNA分子中增加一个碱基对,不一定导致毒蛋白的毒性丧失
C. 抗虫棉的抗虫基因可通过花粉传递至近缘作物,从而造成基因污染
D. 转基因棉花是否具有抗虫特性是通过检测棉花对抗生素抗性来确定的
【答案】D
【解析】
A、基因工程的关键步骤是构建基因表达载体,基因表达载体由启动子、目的基因、标记基因和终止子等部分组成,可见启动子、终止子等非编码区的调控序列对于抗虫基因在棉花细胞中的表达是不可缺少的,A正确;
B、重组DNA分子中增加一个碱基对,可能位于非编码区,不一定会导致毒蛋白的毒性丧失,B正确;
C、抗虫棉的抗虫基因可通过花粉传递至近缘物种,从而造成近缘物种也有抗虫基因,该近缘物种再通过授粉会造成基因进一步扩散和污染,C正确;
D、转基因棉花是否具有抗虫特性是通过检测棉花对棉铃虫的抗性来确定的,D错误。
CCR5是HIV入侵人体T细胞的主要辅助受体之一。有科学家为了使婴儿一出生就具有抵抗艾滋病的能力,通过基因编辑破坏了受精卵中的CCR5基因,该做法引起了民众普遍的担忧。下列各项不属于担忧依据的是( )
A. CCR5基因可能还参与了其他生理过程的调控
B. 基因编辑技术有可能因编辑对象错误(脱靶)造成不可预知的后果
C. 被编辑个体受其他疾病感染的风险可能会提高
D. 该技术虽然符合人类伦理道德,但可能存在潜在的安全风险
【答案】D
【解析】
A.CCR5基因可能还参与了其他生理过程的调控,敲除CCR5基因后其他生理过程会受到影响,A错误;
B.基因编辑技术有可能因编辑对象错误(脱靶)造成不可预知的后果,故会引发民众的担忧,B错误;
C.被编辑个体受其他疾病感染的风险可能会提高,会引发民众的担忧,C错误;
D.该技术不符合人类伦理道德,D正确。
下列关于现代生物技术相关知识的叙述,正确的是()
A. 动物细胞培养与植物组织培养均需使用胰蛋白酶制备细胞悬液
B. 植物有性杂交和体细胞杂交都能克服远缘杂交不亲和的障碍
C. 植物组织培养中生长素和细胞分裂素的配比会影响组织分化
D. 转入到油菜染色体DNA上的抗除草剂基因,不可能通过花粉传播造成基因污染
【答案】C
【解析】
A.植物组织培养不需使用胰蛋白酶制备细胞悬液,A错误;
B.植物有性杂交不能克服远缘杂交不亲和的障碍,B错误;
C.植物组织培养过程中,决定植物脱分化和再分化的关键因素是植物激素的种类和比例,特别是生长素和细胞分裂素的协同作用在组织培养过程中非常重要,C正确;
D.转入到油菜的抗除草剂基因,可通过花粉传入环境中造成基因污染,D错误;
下列说法正确的是:
A. 转基因植物的目的基因通过花粉的传播转移到其他植物体内,从而打破生态平衡
B. 动物体细胞克隆成功的原因之一是卵细胞中的调节蛋白替换了体细胞中的蛋白因子,因此核DNA被重新编排
C. 胚胎干细胞具有全能性,在适当条件下,可被诱导分化为多种细胞、组织
D. 杂交育种过程中,有时会遇到因胚发育中止而得不到可育的种子,可利用人工培养基培养离体胚获得植株
【答案】D
【解析】
A.转基因植物的目的基因不会通过花粉的传播转移到其他植物体内,从而打破生态平衡,A错误;
B.动物体细胞克隆成功的原因之一是乳腺细胞中的调节蛋白替换了卵细胞中的蛋白因子,因此核DNA被重新编排,B错误;
C.胚胎干细胞具有全能性,在适当条件下,可被诱导分化为多种细胞、组织和器官,C错误;
D.杂交育种过程中,有时会遇到因胚发育中止而得不到可育的种子,可利用人工培养基培养离体胚获得植株,D正确。
目前科学家已成功培养出全球首例遗传性稳定且能自然繁殖的转基因四倍体鱼类种群,这在脊椎动物中是首例。虽然四倍体鱼生长快、肉质好、抗病力强,但研究人员并不直接把它投入生产,而是将它与二倍体鱼杂交的后代投入生产。你认为这样做最主要的意义是
A. 防止基因污染,保护物种多样性B. 保护自身知识产权
C. 避免新物种破坏生态平衡D. 充分利用杂种优势
【答案】A
【解析】
四倍体与二倍体杂交后得到的是三倍体,三倍体减数分裂时染色体联会紊乱,不能形成正常配子,高度不育,这样做可以防止基因污染、保护环境中物种的多样性、维护生态平衡。
下列关于转基因生物安全性的叙述中,错误的是( )
A. 我国已经对转基因食品和转基因农产品强制实施了产品标识制度
B. 国际上大多数国家都在转基因食品标签上警示性注明可能的危害
C. 开展风险评估、预警跟踪和风险管理是保障转基因生物安全的前提
D. 生物安全是指担心转基因生物会影响到生物多样性
【答案】B
【解析】
A、为了加强对业转基因生物的标识管理,保护消费者的知情权,我国对农业转基因生物实行了标识制度,A正确;
B、转基因食品上只标明原料来自转基因生物,并未标明其危害,B错误;
C、为了保障现代生物技术的安全性,需要开展风险评估、预警跟踪等措施,C正确;
D、生物安全是指担心转基因生物会影响到生物多样性,D正确。
下列关于转基因生物的安全性问题的叙述,错误的是()
A. 转基因生物的安全性问题主要包括食物安全、环境安全、生物安全
B. 食物安全是指转基因生物是否会产生出毒性蛋白或过敏蛋白
C. 环境安全是指转基因生物是否对环境造成新污染或破坏
D. 生物安全是指转基因生物是否会对生态系统的稳定性造成破坏
【答案】D
【解析】
A.转基因生物的安全性问题主要包括食物安全、环境安全、生物安全,A正确;
B.食物安全是指转基因生物是否会产生出毒性蛋白或过敏蛋白,危害生物体健康,同时也担心转基因农作物的营养成分会发生改变,B正确;
C.环境安全是指转基因生物是否对环境造成新污染或破坏,从而影响生态系统的稳定性,C正确;
D.生物安全是指担心转基因生物可能影响生物多样性,从而对生物的多样性构成潜在的风险和威胁,D错误。
转基因植物的营养成分可能发生改变的根据是( )
A. 部分DNA发生了重组
B. 某一基因可以控制合成不同的蛋白质
C. 重组DNA控制一种蛋白质的合成
D. 有些基因足以使植物体内某些代谢途径发生变化
【答案】D
【解析】
转基因生物的安全性争论:
(1)基因生物与食物安全:
反方观点:反对“实质性等同”、出现滞后效应、出现新的过敏原、营养成分改变;
正方观点:有安全性评价、科学家负责的态度、无实例无证据;
(2)转基因生物与生物安全:对生物多样性的影响
反方观点:扩散到种植区之外变成野生种类、成为入侵外来物种、重组出有害的病原体、成为超级杂草、有可能造成“基因污染”;
正方观点:生命力有限、存在生殖隔离、花粉传播距离有限、花粉存活时间有限;
(3)转基因生物与环境安全:对生态系统稳定性的影响
反方观点:打破物种界限、二次污染、重组出有害的病原微生物、毒蛋白等可能通过食物链进入人体
正方观点:不改变生物原有的分类地位、减少农药使用、保护农田土壤环境;
转基因农作物尽管只是部分DNA发生了重组,但是有些基因足以使植物内某些代谢途径发生变化,这可能会导致转基因农作物营养成分的改变。综上,只有D符合题意。
下列不属于公众对转基因生物在食品安全方面存在的担忧的是
A. 食品安全检测存在滞后效应B. 可能出现新的过敏源
C. 可能重组出新的病原体D. 导致农作物的营养成分改变
【答案】C
【解析】
转基因生物的安全性问题:食物安全(滞后效应、过敏源、营养成分改变)、生物安全(对生物多样性的影响)、环境安全(对生态系统稳定性的影响)。综上所述,ABD不符合题意,C符合题意。
二、探究题
稻瘟病是水稻最重要的病害之一,为达到防治目的,科研人员通过转基因技术培育出了抗稻瘟病水稻新品种。请回答下列问题:
(1)DNA粗提取实验中,可使溶解在氯化钠溶液中的DNA析出的方法有______、______。
(2)构建基因表达载体时,通常順种限制酶切割目的基因形成两个不同的黏性末端,其目的是______。
(3)通过RT-PCR技术以抗稻瘟病基因的RNA为模板扩增出cDNA.在PCR过程中,两个引物是______酶的结合位点;用cDNA单链与该抗性水稻植株的单链DNA进行分子杂交,可能出现游离的单链区,其原因是______。
(4)如果一个抗性基因整合到非抗性水稻的一条染色体上,得到的二倍体转基因抗性植株自交,子代中抗性与非抗性植株的数量比为______。
(5)关于转基因生物安全性问题的争论,主要表现在三个方面:______。
【答案】
(1)加蒸馏水使盐溶液稀释到0.14ml/L;加95%冷酒精溶液后静置
(2)防止酶切产物自身环化(连接)
(3)热稳定DNA聚合酶;DNA分子含有内含子、非编码区等序列,mRNA分子中没有相应互补的碱基序列;(cDNA链和单链DNA存在没有互补配对的序列,仍然为两条游离的单链),所以出 现游离的单链区
(4)3:1
(5)食物安全、生物安全和环境安全
【解析】
(1)DNA粗提取实验中,根据DNA粗提取的原理可知,可使溶解在氯化钠溶液中的DNA析出的方法加蒸馏水使盐溶液稀释到0.14ml/L、加95%冷酒精溶液后静置。
(2)构建基因表达载体时,通常順种限制酶切割目的基因形成两个不同的黏性末端,其目的是防止酶切产物自身环化(连接)。
(3)在PCR过程中,两个引物是热稳定DNA聚合酶的结合位点;用cDNA单链与该抗性水稻植株的单链DNA进行分子杂交,由于DNA分子含有内含子、非编码区等序列,mRNA分子中没有相应互补的碱基序列,因此逆转录形成的cDNA中缺少该序列,所以出现游离的单链区。
(4)如果一个抗性基因整合到非抗性水稻的一条染色体上,得到的二倍体转基因抗性植株的基因型可以表示为Aa,该植物自交,子代中抗性(AA、Aa)与非抗性植株(aa)的数量比为3:1。
(5)关于转基因生物安全性问题的争论,主要表现在三个方面,即食物安全、生物安全和环境安全。
胰岛素属于蛋白质类药物,对于I型糖尿病患者而言,注射胰岛素是目前有效的治疗方法之一,利用基因工程生产胰岛素使这一治疗方法能够走入寻常百姓家。下列为分子实验室中可以进行的部分实验操作:
①筛选含有胰岛素基因的受体细胞
②胰岛素基因与运载体重组
③重组DNA分子导入受体细胞
④ 获取胰岛素基因
(1) 构建产生胰岛素的基因工程菌的正确流程是____________________(用题中的编号排序)
(2) 构建产生胰岛素的基因工程菌的关键步骤中,必需的主要工具酶是_________、________。若选用大肠杆菌作为受体细胞,常采用的运载体是_________。
(3) 随着基因工程的发展,人类生活中出现了越来越多的基因工程产品,尽管目前尚未发现这些产品的不安全性,但其安全性一直备受关注。
你作为一名消费者,对于所消费的商品是否为转进产品应该具有_________。
A. 管理权 B. 执法权 C. 知情权 D. 立法权
【答案】
【小题1】④②③①
【小题2】限制酶;DNA连接酶;质粒
【小题3】C
【解析】
1.根据基因工程的操作步骤可知,构建生产胰岛素的基因工程的正确流程是④获取胰岛素基因、②胰岛素基因与运载体重组、③重组DNA分子导入受体细胞、①筛选含有胰岛素基因的受体细胞。
2.构建产生胰岛素的基因工程菌的关键步骤中,必需的主要工具酶是限制酶和DNA连接酶。若选用大肠杆菌为受体细胞,常采用的运载体是质粒。
3.作为一名消费者,对于所消费的商品是否为转进产品应该具有知情权。
高中生物人教版 (2019)选择性必修3第1节 转基因产品的安全性精品测试题: 这是一份高中生物人教版 (2019)选择性必修3第1节 转基因产品的安全性精品测试题,文件包含41转基因食品的安全性作业新人教版2019选择性必修3-高二生物解析版docx、41转基因食品的安全性作业新人教版2019选择性必修3-高二生物原卷版docx等2份试卷配套教学资源,其中试卷共18页, 欢迎下载使用。
人教版 (2019)选择性必修3第1节 转基因产品的安全性当堂检测题: 这是一份人教版 (2019)选择性必修3第1节 转基因产品的安全性当堂检测题,共9页。
高中生物人教版 (2019)选择性必修3第4章 生物技术的安全性与伦理问题第1节 转基因产品的安全性练习题: 这是一份高中生物人教版 (2019)选择性必修3第4章 生物技术的安全性与伦理问题第1节 转基因产品的安全性练习题,共9页。

