2021-2022学年下学期高一生物暑假巩固练习7 伴性遗传和人类遗传病
展开
例1.果蝇的翅型、眼色和体色3个性状由3对独立遗传的基因控制,且控制眼色的基因位于X染色体上。让一群基因型相同的果蝇(果蝇M)与另一群基因型相同的果蝇(果蝇N)作为亲本进行杂交,分别统计子代果蝇不同性状的个体数量,结果如图所示。已知果蝇N表现为显性性状灰体红眼。下列推断错误的是( )
A.果蝇M为红眼杂合体雌蝇
B.果蝇M体色表现为黑檀体
C.果蝇N为灰体红眼杂合体
D.亲本果蝇均为长翅杂合体
一、选择题
1.下列关于人类性别决定与伴性遗传的叙述,正确的是( )
A.性染色体只存在于精子和卵细胞中
B.性染色体上的基因都与性别决定有关
C.男性的Y染色体比X染色体长
D.患抗维生素D佝偻病男子的女儿患病
2.某种鸟类(2N=72)性别决定方式为ZW型,其羽毛中的红色素由等位基因A/a中的A基因控制合成,且A基因越多,色素越多,颜色由深到浅依次为黑色、灰色、白色。若等位基因A/a位于Z染色体上,下列说法正确的是( )
A.雌鸟的羽色有3种,基因型分别为ZAZA、ZAZa和ZaZa
B.该种鸟类一共能产生四种与羽毛颜色有关基因型的生殖细胞
C.若羽毛颜色相同的个体杂交,子代出现性状分离,则亲代基因型一定为ZAW和ZAZa
D.若羽毛颜色不相同的个体杂交,则子代有可能出现三种表型
3.下列有关遗传病的叙述中,正确的是( )
A.不携带遗传病基因的个体也会患遗传病
B.一个家族几代人中都出现过的疾病是遗传病
C.X染色体显性遗传病发病率男性高于女性
D.X染色体隐性遗传病在女性中的发病率等于该病致病基因的基因频率
4.克氏综合征患者(XXY)表现为男性,但通常不同程度地出现女性化第二性征。某夫妇妻子正常,丈夫为色盲,生了一个患克氏综合征的色盲孩子。下列说法不正确的是( )
A.孩子有丝分裂后期细胞中的染色体数为94条
B.若父方产生了一个YY性染色体组成的精细胞,则同时产生的另三个精细胞的性染色体组成为X、X、Y
C.患儿可能是由母方减数分裂I异常或父方减数分裂I异常导致的
D.开展产前诊断,分析检查胎儿的染色体可预防患儿出生
5.甲、乙两种遗传病(其中一种为伴性遗传)在两个家系中的遗传情况如下图,其中家系1中无乙病致病基因。下列有关叙述错误的是( )
A.控制甲病的致病基因位于常染色体上
B.Ⅱ-5和Ⅱ-9基因型相同的概率为1/3
C.若Ⅱ-6和Ⅱ-7婚配,后代可能患乙病
D.Ⅱ-8的乙病致病基因来自I-3
6.人血友病是伴X隐性遗传病。现有一对非血友病的夫妇生育了两个非双胞胎女儿甲和乙。甲与一个非血友病的男子丙结婚,育有一个患血友病的男孩。乙与一个非血友病的男子丁结婚,并已怀孕。以下叙述错误的是( )
A.乙生出患血友病男孩的概率为1/8
B.若乙生了一个患血友病的XXY型儿子,可能是丁减数第一次分裂异常所致
C.血友病在男性中的发病率等于该病致病基因的基因频率
D.为避免乙生出血友病孩子,建议其应进行产前诊断
7.果蝇的体色灰身对黑身是显性,基因位于常染色体上(用B、b表示);眼色红眼对白眼为显性,基因位于X染色体上(用H、h表示)。一只纯合黑身红眼雌蝇与一只纯合灰身白眼雄蝇杂交得F1,F1再自由交配得F2。下列有关叙述错误的是( )
A.亲本黑身红眼雌果蝇的基因型为bbXHXH
B.F1中,雌果蝇的表型为灰身红眼
C.F2中,雄果蝇的红眼基因都来自F1的父方
D.F1自由交配获得的F2中不可能产生白眼雌果蝇
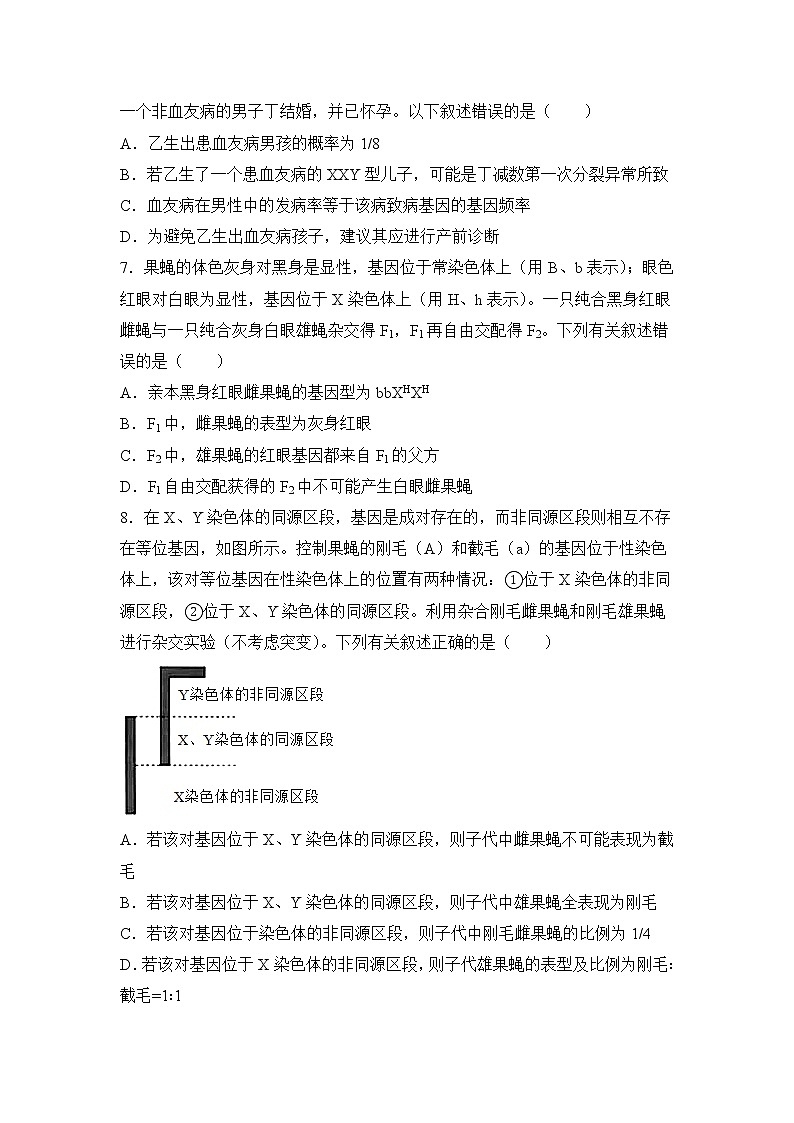
8.在X、Y染色体的同源区段,基因是成对存在的,而非同源区段则相互不存在等位基因,如图所示。控制果蝇的刚毛(A)和截毛(a)的基因位于性染色体上,该对等位基因在性染色体上的位置有两种情况:①位于X染色体的非同源区段,②位于X、Y染色体的同源区段。利用杂合刚毛雌果蝇和刚毛雄果蝇进行杂交实验(不考虑突变)。下列有关叙述正确的是( )
A.若该对基因位于X、Y染色体的同源区段,则子代中雌果蝇不可能表现为截毛
B.若该对基因位于X、Y染色体的同源区段,则子代中雄果蝇全表现为刚毛
C.若该对基因位于染色体的非同源区段,则子代中刚毛雌果蝇的比例为1/4
D.若该对基因位于X染色体的非同源区段,则子代雄果蝇的表型及比例为刚毛∶截毛=1∶1
二、非选择题
9.某植物的性别决定方式是XY型,其叶形有花叶和圆叶两种,由等位基因B/b控制,叶表面有毛和无毛由另一对等位基因M/m控制。为研究这两对等位基因的遗传规律,某科研小组以纯合亲本为材料进行了相关实验,结果如下表所示。
亲子代 | ♀ | ♂ |
P | 圆叶有毛 | 花叶无毛 |
F1 | 圆叶有毛 | 圆叶有毛 |
F2 | 圆叶有毛598、圆叶无毛201 | 圆叶有毛293、圆叶无毛102、花叶有毛306、花叶无毛99 |
(1)叶形中,显性性状为___________;B、b基因位于___________染色体上(填“X”或“常”),判断依据是____________________。
(2)F2的圆叶有毛个雌性植株中,纯合圆叶有毛个体所占的比例为___________。
(3)由上述杂交实验可知,B、b和M、m两对等位基因的遗传遵循自由组合定律,判断理由是________________________________。
(4)该植物的雌性植株花大,花叶无毛,性状具有一定观赏性。欲培育花叶无毛雌性植株,该研究小组选用F2中花叶无毛雄性植株与圆叶无毛雌性植株进行杂交,F3中花叶无毛雌性植株占___________。
10.下图是某家族红绿色盲遗传系谱图(此性状由一对等位基因B、b控制),请据图回答:
(1)红绿色盲是一种受______染色体(填“常”或“X”)上的_____(填“显性”或“隐性”)基因控制的遗传病。
(2)Ⅱ6的基因型是_______,属于_______(填“杂合子”或“纯合子”)。Ⅱ5_______(填“是”或“不是”)红绿色盲基因的携带者。
(3)若Ⅱ5与Ⅱ6再生一个女儿,则女儿患红绿色盲的概率为_________。若再生一个男孩,则其患红绿色盲的概率为________。
(4)Ⅲ8的色盲基因来自Ⅰ中的______号。Ⅱ5和Ⅲ7基因型相同的概率为__________。
(5)若要调查该病的发病率,应该选择________(填“普通人群”或“患者家系”)作为调查对象。
例1.【答案】A
【解析】AB.分析柱形图,果蝇M与果蝇N作为亲本进行杂交,子代中长翅∶残翅=3∶1,说明长翅为显性性状,残翅为隐性性状,亲本关于翅型的基因型均为Aa(假设控制翅型的基因为A/a);子代灰身∶黑檀体=1∶1,同时灰体为显性性状,亲本关于体色的基因型为Bb×bb(假设控制体色的基因为B/b);子代红眼∶白眼=1∶1,红眼为显性性状,且控制眼色的基因位于X染色体上,假设控制眼色的基因为W/w),故亲本关于眼色的基因型为XWXw×XwY或XwXw×XWY。3个性状由3对独立遗传的基因控制,遵循基因的自由组合定律,因为N表现为显性性状灰体红眼,故N基因型为AaBbXWXw或AaBbXWY,则M的基因型对应为AabbXwY或AabbXwXw。根据分析可知,M的基因型为AabbXwY或AabbXwXw,表现为长翅黑檀体白眼雄蝇或长翅黑檀体白眼雌蝇,A错误,B正确;C.N的基因型为AaBbXWXw或AaBbXWY,灰体红眼表现为长翅灰体红眼雌蝇,三对基因均为杂合,C正确;D.亲本果蝇长翅的基因型均为Aa,为杂合子,D正确。故选A。
1.【答案】D
【解析】A.性染色体既存在于精子和卵细胞中,也存在于体细胞中,A错误;B.性染色体上的基因都与性别有关,但只有部分基因决定性别,B错误;C.男性的Y染色体比X染色体短,C错误;D.抗维生素D佝偻病是伴X染色体显性遗传病,且男性的X染色体会传给其女儿,因此患抗维生素D佝偻病男子的女儿患病,D正确。故选D。
2.【答案】C
【解析】A.雌鸟羽毛的颜色有2种,基因型分别为ZAW和ZaW,A错误;B.雄鸟能产生两种基因型的精子,雌鸟能产生三种基因型的卵细胞,一共5种,B错误;C.雄鸟羽毛基因型和颜色为ZAZA(黑色)、ZAZa(灰色)和ZaZa(白色),雌鸟羽毛基因型和颜色为ZAW(灰色)和ZaW(白色)。羽毛颜色相同的个体杂交,有两种情况,①ZAZa(灰色)×ZAW(灰色)→ZAZA(黑色)、ZAW(灰色)、ZAZa(灰色)、ZaW(白色),②ZaZa(白色)×ZaW(白色)→ZaZa(白色)、ZaW(白色),因此,亲本为ZAZa和ZAW时,子代会出现性状分离,C正确;D.羽毛颜色不相同的个体杂交有以下几种情况:①ZAZA(黑色)×ZAW(灰色)→ZAZA(黑色)、ZAW(灰色),②ZAZA(黑色)×ZaW(白色)→ZAZa(灰色)、ZAW(灰色),③ZAZa(灰色)×ZaW(白色)→ZAZa(灰色)、ZAW(灰色)、ZaW(白色)、ZaZa(白色),④ZaZa(白色)×ZAW(灰色)→ZAZa(灰色)、ZaW(白色),因此,羽毛颜色不相同的个体杂交,其子代不可能出现三种表型,D错误。故选C。
3.【答案】A
【解析】A.遗传病也可能是由染色体增添或缺失所引起,如21三体综合征,21号染色体多了一条,虽不携带致病基因但患遗传病,A正确;B.一个家族几代中都出现的疾病不一定是由遗传物质改变引起的,因此不一定是遗传病,也有由环境引起的,B错误;C.伴X染色体的显性遗传病的遗传特点是具有世代连续遗传、女性患者多于男性患者的特点,C错误;D.X染色体隐性遗传病在女性中的发病率等于该病致病基因的基因频率的平方,D错误。故选A。
4.【答案】B
【解析】A.据题可知,患者为染色体异常遗传病,性染色体组成为XXY,则染色体数为47条,有丝分裂后期染色体数目加倍,故为94条,A正确;B.父方的性染色体为XY,若父方产生了一个YY性染色体组成的精细胞,则同时产生的另三个精细胞的性染色体组成为X、X、0(无性染色体),B错误;C.患儿可能是由母方减数分裂I同源染色体没有分离,得到基因型为XX的雌配子导致的,也可能父方减数分裂I同源染色体没有分离得到基因型为XY的雄配子导致的,C正确;D.染色体在光学显微镜下能观察到,通过对胎儿的染色体进行分析检查,可预防染色体异常遗传病,即可预防染色体异常患儿的出生,D正确。故选B。
5.【答案】B
【解析】A.由家系1遗传系谱图可知,Ⅰ-1和Ⅰ-2都不患甲病,但有一个患甲病的女儿(Ⅱ-5),说明甲病为常染色体隐性遗传病,A正确;B.由题意可知,乙病为伴X染色体遗传病,且Ⅱ-8男患者的父母亲正常,说明乙病是伴X染色体隐性遗传病,由A项的分析可知,甲病为常染色体隐性遗传病,用A/a表示甲病相关基因,B/b表示乙病相关基因,家系1中无乙病致病基因,则患甲病的Ⅱ-5的基因型为aaXBXB;Ⅰ-3和Ⅰ-4都是正常人,有一个患乙病的儿子和患甲病的女儿,故其基因型为AaXBXb、AaXBY,其患甲病的女儿Ⅱ-9基因型为1/2aaXBXB、aaXBXb,故Ⅱ-5和Ⅱ-9基因型相同的概率为1/2,B错误;C.由B项分析可知,若Ⅱ-6(基因型为A_XBY)和Ⅱ-7(基因型为1/2A_XBXB或1/2A_XBXb)婚配,后代可能有1/4×1/2=1/8患乙病,C正确;D.Ⅰ-3和Ⅰ-4的基因型为AaXBXb、AaXBY,Ⅱ-8关于乙病的基因型为XbY,故其乙病致病基因来自I-3,D正确。故选B。
6.【答案】B
【解析】血友病为伴X染色体隐性遗传病,若相关基因用H/h表示,则女儿甲与一个非血友病的男子丙(XHY)结婚并生出一个患血友病的男孩(XhY),说明女儿甲是携带者(XHXh),因此可判断这一对非血友病的夫妇中,妻子也是携带者(XHXh),丈夫正常(XHY),则女儿乙基因型为1/2XHXH、1/2XHXh。因此,A.据分析可知,女儿乙基因型为1/2XHXH、1/2XHXh,所以与一个非血友病的男子丁(XHY)结婚,出患血友病男孩(XhY)的概率为1/2×1/4=1/8,A正确;B.若乙生了一个患血友病的XhXhY型儿子,则乙的基因型为XHXh,而丈夫丁(XHY)不含血友病基因,故乙生患血友病的XXY型儿子是因为乙在减数第二次分裂后期,着丝点分裂后,含h基因的两条X染色体未分离从而产生了XhXh的卵细胞,B错误;C.血友病为伴X染色体隐性遗传病,男性只有一条X染色体,在男性中的发病率等于该病致病基因的基因频率,C正确;D.据A选项的分析可知,女儿乙基因型为1/2XHXH、1/2XHXh,与一个非血友病的男子丁结婚,可能会生出血友病的儿子,为避免乙生出血友病孩子,应建议其进行产前诊断,D正确。故选B。
7.【答案】C
【解析】纯合黑身红眼雌蝇的基因型为bbXHXH,与纯合灰身白眼雄蝇BBXhY杂交得F1,子一代的基因型为BbXHXh、BbXHY,F1再自由交配得F2,后代的基因型为(1BB、2Bb、1bb)、(XHXH、XHXh、XHY、XhY)。因此,A.结合题意可知,果蝇的体色灰身对黑身是显性,基因位于常染色体上;眼色红眼对白眼为显性,基因位于X染色体上,故亲本纯合黑身红眼雌果蝇的基因型为bbXHXH,A正确;B.纯合黑身红眼雌蝇的基因型为bbXHXH,与纯合灰身白眼雄蝇BBXhY杂交得F1,F1中雌果蝇的基因型为BbXHXh,表现型为灰身红眼,B正确;C.眼色基因位于X染色体上,因此F2中雄果蝇的红眼基因来自F1的母方,且F1的父方纯合灰身白眼雄蝇不含红眼基因,C错误;D.F1自由交配获得的F2中不可能产生白眼雌果蝇,因为F1中雄果蝇(基因型为BbXHY)不能提供含有Xh基因的精子,D正确。故选C。
8.【答案】D
【解析】A.若该对基因位于X、Y染色体的同源区段,则杂合刚毛雌果蝇(XAXa)和刚毛雄果蝇(XAYA或XaYA或XAYa)进行杂交实验,子代可能会出现基因型为XaXa的雌果蝇,表现为截毛,A错误;B.若该对基因位于X、Y染色体的同源区段,则杂合刚毛雌果蝇(XAXa)和刚毛雄果蝇(XAYA或XaYA或XAYa)进行杂交实验,子代可能会出现截毛(XaXa),B错误;C.若该对基因位于X染色体的非同源区段,则杂合刚毛雌果蝇(XAXa)和刚毛雄果蝇(XAY)进行杂交实验,子代中刚毛雌果蝇(XAXA、XAXa)的比例为1/2,C错误;D.若该对基因位于X染色体的非同源区段,则杂合刚毛雌果蝇(XAXa)和刚毛雄果蝇(XAY)进行杂交实验,子代中雄果蝇的表型及比例为刚毛(XAY)∶截毛(XaY)=1∶1,D正确。故选D。
9.【答案】(1)圆叶 X F2代雌性植株全为圆叶,雄性植株中圆叶∶花叶=1∶1,性状与性别相关联
(2)1/6
(3)基因B/b位于X染色体上,基因M/m位于常染色体上,位于两对同源染色体上的等位基因遵循基因的自由组合定律。
(4)1/8
【解析】(1)亲本为圆叶和花叶,子一代均为圆叶,则圆叶为显性性状,子一代自由交配,雌性植株均为圆叶,雄性植株圆叶∶花叶=1∶1,与性别有关,说明控制圆叶和花叶的基因位于X染色体上。
(2)亲本为有毛和无毛杂交,子一代均为有毛,所以有毛为显性性状,子一代自由交配,子二代中无论雌雄均为有毛∶无毛≈3∶1,可知控制有毛和无毛性状的基因在常染色体上。则亲本基因型为MMXBXB×mmXbY,子一代基因型为MmXBXb、MmXBY,F2的圆叶有毛个体雌性植株中,纯合圆叶有毛(MMXBXB)个体所占的比例为1/3×1/2=1/6。
(3)根据上述两问的分析可知,控制圆叶和花叶的基因位于X染色体上,控制有毛和无毛性状的基因在常染色体上,因此两对基因独立遗传,遵循自由组合定律。
(4)子一代基因型为MmXBXb、MmXBY,F2中花叶无毛雄性植株mmXbY与圆叶无毛雌性植株(1/2mmXBXB、1/2mmXBXb)进行杂交,F3中花叶无毛雌性植株(mmXbXb)占1/2×1/4=1/8。
10.【答案】(1)X 隐性
(2)XBY 纯合子 是
(3)0 1/2
(4)2 1/2
(5)普通人群
【解析】红绿色盲为伴X隐性遗传病,受等位基因B、b的控制,图中男性患者XbY,则男性患者的母亲或女儿是携带者XBXb。
(1)红绿色盲为伴X隐性遗传病,受X染色体上的隐性基因控制。
(2)Ⅱ6是正常男性,基因型为XBY,属于纯合子;由于Ⅰ2是患者(XbY),所以Ⅱ5基因型为XBXb,为红绿色盲基因型携带者。
(3)Ⅱ5基因型为XBXb,Ⅱ6基因型为XBY,他们的女儿不可能患病,儿子患病的概率为1/2。
(4)Ⅲ8的色盲基因直接来自Ⅱ5,而Ⅱ5的色盲基因来自Ⅰ2;Ⅱ5基因型为XBXb,Ⅲ7基因型为XBXB或XBXb,所以两者基因型为相同的概率为1/2。
(5)调查红绿色盲发病率应该在普通人群中随机调查,而调查该病的发病方式应该在患者家系中调查。
生物(新教材)高一暑假作业之巩固练习7 伴性遗传和人类遗传病含答案解析: 这是一份生物(新教材)高一暑假作业之巩固练习7 伴性遗传和人类遗传病含答案解析,共9页。试卷主要包含了某XY型性别决定植物,基因B,人类的XY染色体存在同源区等内容,欢迎下载使用。
新教材高一生物下学期暑假训练7伴性遗传和人类遗传病含答案: 这是一份新教材高一生物下学期暑假训练7伴性遗传和人类遗传病含答案,共10页。
2021-2022学年下学期高一生物暑假巩固练习8 生物的遗传: 这是一份2021-2022学年下学期高一生物暑假巩固练习8 生物的遗传,共8页。试卷主要包含了金鱼的祖先是野生鲫鱼,有人用一种螳螂做实验等内容,欢迎下载使用。

