2021-2022学年下学期高一生物暑假巩固练习5 基因的表达
展开
例1.关于基因表达的叙述,正确的是( )
A.所有生物基因表达过程中用到的RNA和蛋白质均由DNA编码
B.DNA双链解开,RNA聚合酶起始转录,移动到终止密码子时停止转录
C.翻译过程中,核酸之间的相互识别保证了遗传信息传递的准确性
D.多肽链的合成过程中,tRNA读取mRNA上全部碱基序列信息
一、选择题
1.下列哪项不是核酸类物质的功能( )
A.贮藏着遗传信息 B.催化化学反应
C.构成中心体 D.转运氨基酸
2.关于基因控制蛋白质合成的过程,下列有关叙述中,正确的是( )
A.DNA聚合酶和RNA聚合酶的结合位点分别在DNA和RNA上
B.细菌的某一个基因转录时,DNA分子的两条单链可同时作为模板
C.所有的密码子都对应一种氨基酸
D.几乎所有生物共用一套遗传密码
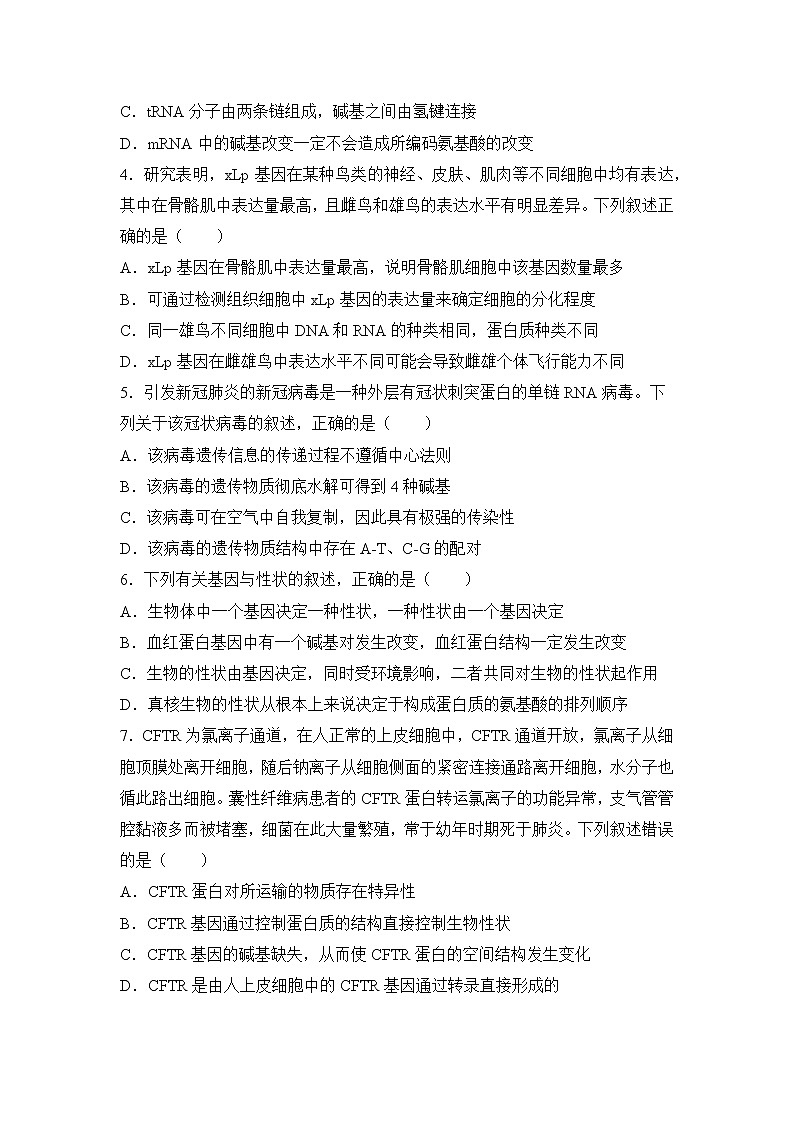
3.细胞内有些tRNA分子的反密码子中含有稀有碱基次黄嘌呤(I),含有I的反密码子在与mRNA上的密码子互补配对时,存在如图所示的配对方式(Gly表示甘氨酸)。下列说法正确的是( )
A.一种反密码子可以识别不同的密码子
B.在细胞核中,密码子与反密码子之间的碱基通过氢键结合
C.tRNA分子由两条链组成,碱基之间由氢键连接
D.mRNA中的碱基改变一定不会造成所编码氨基酸的改变
4.研究表明,xLp基因在某种鸟类的神经、皮肤、肌肉等不同细胞中均有表达,其中在骨骼肌中表达量最高,且雌鸟和雄鸟的表达水平有明显差异。下列叙述正确的是( )
A.xLp基因在骨骼肌中表达量最高,说明骨骼肌细胞中该基因数量最多
B.可通过检测组织细胞中xLp基因的表达量来确定细胞的分化程度
C.同一雄鸟不同细胞中DNA和RNA的种类相同,蛋白质种类不同
D.xLp基因在雌雄鸟中表达水平不同可能会导致雌雄个体飞行能力不同
5.引发新冠肺炎的新冠病毒是一种外层有冠状刺突蛋白的单链RNA病毒。下列关于该冠状病毒的叙述,正确的是( )
A.该病毒遗传信息的传递过程不遵循中心法则
B.该病毒的遗传物质彻底水解可得到4种碱基
C.该病毒可在空气中自我复制,因此具有极强的传染性
D.该病毒的遗传物质结构中存在A-T、C-G的配对
6.下列有关基因与性状的叙述,正确的是( )
A.生物体中一个基因决定一种性状,一种性状由一个基因决定
B.血红蛋白基因中有一个碱基对发生改变,血红蛋白结构一定发生改变
C.生物的性状由基因决定,同时受环境影响,二者共同对生物的性状起作用
D.真核生物的性状从根本上来说决定于构成蛋白质的氨基酸的排列顺序
7.CFTR为氯离子通道,在人正常的上皮细胞中,CFTR通道开放,氯离子从细胞顶膜处离开细胞,随后钠离子从细胞侧面的紧密连接通路离开细胞,水分子也循此路出细胞。囊性纤维病患者的CFTR蛋白转运氯离子的功能异常,支气管管腔黏液多而被堵塞,细菌在此大量繁殖,常于幼年时期死于肺炎。下列叙述错误的是( )
A.CFTR蛋白对所运输的物质存在特异性
B.CFTR基因通过控制蛋白质的结构直接控制生物性状
C.CFTR基因的碱基缺失,从而使CFTR蛋白的空间结构发生变化
D.CFTR是由人上皮细胞中的CFTR基因通过转录直接形成的
8.某哺乳动物的毛色由位于常染色体上、独立遗传的3对等位基因控制,其控制过程如下图所示。下列分析正确的是( )
A.图示说明基因与性状之间是一一对应的关系
B.图示说明基因通过控制酶的合成直接控制该生物的性状
C.褐色个体的基因型有2种
D.一个基因型ddAaBb的精原细胞可产生4种精子
二、非选择题
9.下图甲表示某细胞中遗传信息传递的部分过程,图乙表示真核细胞中某基因的一条单链DNA与其转录产生的mRNA形成的杂交双链分子。请据图回答。
(1)图甲中,③是____________酶,④是____________。
(2)图甲中的转录产物不一定是作为翻译的模板,原因是____________。
(3)据图判断,图甲所示过程是____________生物所特有的,理由是该生物____________。
(4)一个mRNA分子上可以相继结合多个核糖体,据图判断,图甲中核糖体移动的方向是____________。正常状态下,由⑥→④的过程中,遗传信息的传递也会有损失,其原因是____________。
(5)真核生物基因中编码蛋白质的序列被一些不编码蛋白质的序列隔开,每一个不编码蛋白质的序列称为一个内含子。这类基因经转录、加工形成的mRNA中只含有编码蛋白质的序列。据此分析,图乙中____________(填图乙中的数字)是某基因的一条单链DNA,该基因中有____________个内含子。
(6)图甲、图乙中能进行碱基互补配对的有____________。
A.①② B.②⑥ C.①⑥ D.④⑥ E.⑦⑧
10.人体中的促红细胞生成素(EPO)主要由肾脏的部分细胞分泌,是一种能够促进造血干细胞增殖分化为红细胞的蛋白。研究发现,在氧气供应不足时,低氧诱导因子(HIF)可与促红细胞生成素(EPO)基因的低氧应答元件(非编码蛋白质序列)结合,使得促红细胞生成素(EPO)的mRNA的含量增多,促进EPO的合成,最终使红细胞增多以适应低氧环境,相关机理如图所示,回答下列问题:
(1)HIF基因与EPO基因的根本区别在于____________。
(2)请用文字和箭头表示出造血干细胞中遗传信息的传递方向:_________。
(3)过程①必需的酶是____________;除mRNA外,参与过程②的RNA还有____________________。
(4)HIF在________(填“转录”或“翻译”)水平调控EPO基因的表达,促进EPO的合成;此外,细胞还可以通过___________来加快EPO合成的速度。
(5)上述图示过程反映了___________之间存在着复杂的相互作用,共同调控生物体的生命活动。
例1.【答案】C
【解析】A.RNA病毒的蛋白质由病毒的遗传物质RNA编码合成,A错误;B.DNA双链解开,RNA聚合酶与启动子结合进行转录,移动到终止子时停止转录,B错误;C.翻译过程中,核酸之间通过碱基互补配对相互识别保证了遗传信息传递的准确性,C正确;D.没有相应的反密码子与mRNA上的终止密码子配对,故tRNA不能读取mRNA上全部碱基序列信息,D错误。故选C。
1.【答案】C
【解析】A.核酸是一切生物的遗传物质,其上贮藏着遗传信息,与题意不符,A错误;B.具有催化功能的酶的化学本质绝大多数是蛋白质,少数是RNA,即某些RNA具有催化化学反应的功能,与题意不符,B错误;C.中心体中不含核酸,因此核酸不参与构成中心体,与题意相符,C正确;D.tRNA在翻译过程中担负着转运氨基酸的功能,与题意不符,D错误。故选C。
2.【答案】D
【解析】A.DNA聚合酶参与DNA复制,RNA聚合酶参与DNA转录,故DNA聚合酶和RNA聚合酶的结合位点都在DNA上,A错误;B.细菌的某一个基因转录时,以DNA的一条链为模板,B错误;C.终止密码子不对应氨基酸,C错误;D.遗传密码具有通用性,即几乎所有生物共用一套遗传密码,D正确。故选D。
3.【答案】A
【解析】A.分析题图可知,含有CCI反密码子的tRNA转运甘氨酸,而反密码子CCI能与mRNA上的三种密码子(GGU、GGC、GGA)互补配对,即I与U、C、A均能配对,A正确;B.密码子与反密码子的配对遵循碱基互补配对原则,碱基对之间通过氢键结合,但是发生在核糖体中,B错误;C.由题图可知,tRNA分子是由单链RNA经过折叠后形成三叶草的叶形,C错误;D.由于密码子具有简并性,mRNA中碱基的改变不一定造成所编码氨基酸的改变,但是mRNA中碱基改变有时也会造成所编码的氨基酸改变,D错误。故选A。
4.【答案】D
【解析】A.不同细胞中,基因是选择性表达的,xLp基因在骨骼肌中表达量最高,不能说明骨骼肌细胞中该基因数量最多,A错误;B.由题意可知,xLp基因在某种鸟类的神经、皮肤、肌肉等不同细胞中均有表达,而神经、皮肤、肌肉细胞都是已分化的细胞,所以不能通过检测组织细胞中xLp基因的表达量来确定细胞的分化程度,B错误;C.由于基因的选择性表达,同一雄鸟不同细胞中DNA种类相同,RNA和蛋白质种类不完全相同,C错误;D.由题干信息可知,xLp基因“在骨骼肌中表达量最高,且雌鸟和雄鸟中的表达水平有明显差异”,由于骨骼肌与飞行能力密切相关,故可推测xLp基因在雌雄鸟中表达水平不同可能会导致雌雄个体飞行能力不同,D正确。故选D。
5.【答案】B
【解析】A.新冠病毒的遗传物质为RNA、可在细胞内增殖、新冠病毒遗传信息的传递也遵循中心法则,A错误;B.该病毒的遗传物质是RNA,初步水解产物是四种核糖核苷酸,彻底水解后可得4种碱基,1种五碳糖,1种磷酸,B正确;C.该病毒无细胞结构,不能在空气中自我复制,C错误;D.该病毒的遗传物质是RNA,不存在胸腺嘧啶T,因为该病毒为单链RNA病毒,故一般也不存在A-U、C-G的配对,D错误。故选B。
6.【答案】C
【解析】A.生物体中的一个基因可能与多个性状有关,一个性状也可能由多个基因共同控制,A错误;B.由于多个密码子可编码同一种氨基酸,所以血红蛋白基因中有一个碱基对发生改变,血红蛋白结构不一定发生改变,B错误;C.生物的性状由基因决定,同时受环境影响,二者共同对生物的性状起作用,C正确;D.真核生物的遗传物质是DNA,DNA中的碱基排列顺序代表遗传信息,因此,真核生物的性状从根本上来说决定于DNA上碱基的排列顺序,D错误。故选C。
7.【答案】D
【解析】A.通道蛋白具有特异性,因此,CFTR蛋白对所运输的物质存在特异性,A正确;B.囊性纤维病是由CFTR基因缺失3个碱基导致CFTR蛋白的空间结构发生变化引起的,这体现了基因通过控制蛋白质的结构直接控制生物的性状,B正确;C.囊性纤维病是由CFTR基因缺失3个碱基导致CFTR蛋白的氨基酸种类和数目发生改变,即空间结构发生变化引起的,C正确;D.CFTR为氯离子通道,属于蛋白质,是由人上皮细胞中的相关基因通过转录和翻译形成的,D错误。故选D。
8.【答案】由图可知,某哺乳动物的毛色由三对等位基因控制,且独立遗传,符合孟德尔的自由组合定律,D对A和B的表达有抑制作用,ddA_B_为黑色,ddA_bb为褐色,其余均为黄色。因此,A.基因和性状之间并不是简单的一一对应关系,本题中哺乳动物的毛色由三种基因共同决定,有的基因也可决定或影响多种性状,A错误;B.基因可以通过控制蛋白质的结构直接控制生物体的性状,也可以通过控制酶的合成来控制代谢过程,此图属于后一种情况,B错误;C.由于D抑制A基因的表达,则表现褐色的基因型为ddAabb和ddAAbb,共2种基因型,C正确;D.若不发生同源染色体间的交叉互换,则一个基因型为ddAaBb的精原细胞只能产生两种精子,若发生交叉互换则可以产生AB、Ab、aB、ab四种精子,D正确。故选C。
9.【答案】(1)RNA聚合 肽链
(2)转录过程的产物包括mRNA、rRNA、tRNA,其中只有mRNA可以作为翻译的模板
(3)原核 无核膜,转录和翻译可以同时进行
(4)从右向左 信使RNA上携带的遗传信息也会因存在终止密码而不能表达出组成蛋白质的氨基酸
(5)⑧ 7
(6)ABE
【解析】图甲表示细胞中遗传信息的转录和翻译过程,其中①和②是DNA,⑥是mRNA,作为翻译的模板;③是RNA聚合酶,④⑤是肽链。
(1)据图分析,③可以催化以DNA的一条链为模板合成RNA的转录过程,故表示RNA聚合酶;④是以mRNA为模板在核糖体上合成的物质,属于肽链。
(2)图甲转录过程的产物是RNA,包括mRNA、rRNA、tRNA,其中只有mRNA可以作为翻译的模板,故转录产物不一定是作为翻译的模板。
(3)据图甲可知,图中的转录和翻译同时进行,是原核生物所特有的过程(原核生物无核膜,转录和翻译可同时进行)。
(4)根据图中肽链的长短可知,核糖体的移动方向是从右向左(肽链由短到长);在翻译过程中,信使RNA上携带的遗传信息也会因存在终止密码而不能表达出组成蛋白质的氨基酸,从而导致⑥→④的过程中遗传信息的传递也会有损失。
(5)基因经转录、加工形成的mRNA中只含有编码蛋白质的序列,即只包含外显子转录的部分。DNA中有内含子序列,mRNA中没有其对应序列,所以图中单链⑧DNA中无法与mRNA配对的序列能形成凸环,图中有7个凸环,所以有7个内含子。
(6)①②是DNA分子的两条链,会互补,而在DNA分子的复制、转录和翻译过程中均可发生碱基互补配对,故图甲、图乙中能进行碱基互补配对的有①②、②⑥、⑦⑧,故选ABE。
10.【答案】(1)脱氧核苷酸的排列顺序不同
(2)
(3)RNA聚合酶 tRNA、rRNA
(4)转录 增加核糖体的数量
(5)基因与基因、基因与环境
【解析】(1)遗传信息储存在脱氧核苷酸的排列顺序中,HIF基因与EPO基因含有的遗传信息不同,故二者的根本区别在于脱氧核苷酸的排列顺序不同。
(2)造血干细胞仍具有分裂、表达的能力,故其DNA分子通过复制从DNA流向DNA,通过转录从DNA流向RNA,再通过翻译过程由mRNA流向蛋白质,即。
(3)过程①表示转录,需要RNA聚合酶的催化;过程②表示翻译,该过程中mRNA作为翻译的模板,tRNA运输氨基酸,rRNA和蛋白质组成核糖体,核糖体是翻译的场所。
(4)由题干信息“低氧诱导因子(HIF)可与促红细胞生成素(EPO)基因的低氧应答元件(非编码蛋白质序列)结合,使得促红细胞生成素(EPO)的mRNA的含量增多”可知,HIF在转录水平调控EPO的表达。由于核糖体是细胞内蛋白质的合成车间,细胞还可以通过增加核糖体的数量,提高翻译速率来加快EPO合成的速度。
(5)上述图示过程反映了HIF基因和EPO基因,HIF、EPO基因与低氧环境相互作用,即不同基因、基因与环境之间存在着复杂的相互作用,共同调控生物体的生命活动。
生物(新教材)高一暑假作业之巩固练习5 基因的表达含答案解析: 这是一份生物(新教材)高一暑假作业之巩固练习5 基因的表达含答案解析,共9页。试卷主要包含了基因的表达受到严格调控等内容,欢迎下载使用。
新教材高一生物下学期暑假训练5基因的表达含答案: 这是一份新教材高一生物下学期暑假训练5基因的表达含答案,共10页。试卷主要包含了科研人员做了如下实验等内容,欢迎下载使用。
2021-2022学年下学期高一生物暑假巩固练习8 生物的遗传: 这是一份2021-2022学年下学期高一生物暑假巩固练习8 生物的遗传,共8页。试卷主要包含了金鱼的祖先是野生鲫鱼,有人用一种螳螂做实验等内容,欢迎下载使用。

