


2021学年2 我们有精神优秀当堂检测题
展开
这是一份2021学年2 我们有精神优秀当堂检测题,共6页。试卷主要包含了不马虎的办法很多,我的办法是,毛巾清洗后要挂起来,这是因为,下面的同学中,谁是“小马虎”?等内容,欢迎下载使用。
1.在考试的过程中,下列做法错误的是( )。
A.趴在桌上呼呼大睡
B.精神饱满答卷
C.不做“小马虎”
2.如果一种游戏有可能把衣服弄脏,你会( )。
A.不玩,要爱整洁
B.随便玩,反正有妈妈洗衣服
C.玩游戏时尽量别把衣服弄得太脏
3.不马虎的办法很多,我的办法是:( )。
A.要专心,从上往下顺着找
B.随便看看
C.一定要快
4.毛巾清洗后要挂起来,这是因为( )。
A.挂起来容易干燥
B.挂起来妈妈会喜欢
C.挂起来节省空间
5.下面的同学中,谁是“小马虎”?( )
A.小林把作业落在家里了,让爸爸送来学校
B.小丽做完作业都要检查几遍
C.小东做数学题,不心急、仔细算
二.填空题(共5题,共16分)
1.有精神,( )好,有精神,( )好。
2.写完作业,我们应该( ),避免( )。
3.昨天的作业虽然很( ),但我做的时候大意了,结果错了好几道题。
4.马马虎虎的反义词是( )。
5.有精神,( )好,有精神,( )好。
三.判断题(共5题,共10分)
1.我跟别人借的书,不用好好保管。( )
2.动画片《没头脑和不高兴》,没头脑设计的摩天大楼没有电梯,就是因为马虎。( )
3.要保持有精神,我们要挺胸抬头,站如松,坐如钟,行如风。( )
4.不管做什么事,我们都不要和“小马虎”交朋友。( )
5.小红自从上了小学 总爱丢三落四,一会儿忘了带作 业,一会儿忘 记值日。 面对爸爸的教育,总是表现出无所谓的样子。( )
四.连线题(共1题,共8分)
1.连一连。(用线把对应的内容连起来)
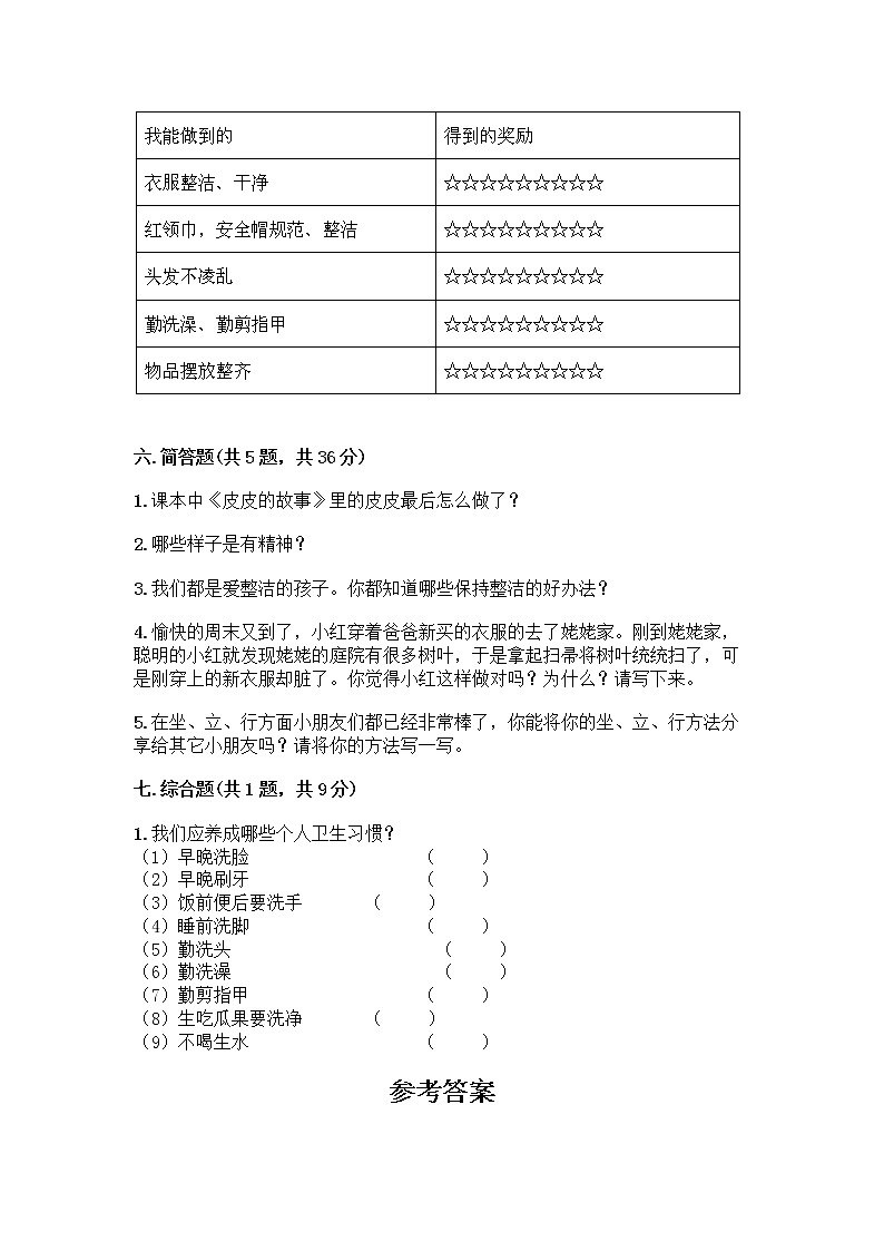
五.填表题(共1题,共10分)
1.根据自己的实际情况涂星星。
六.简答题(共5题,共36分)
1.课本中《皮皮的故事》里的皮皮最后怎么做了?
2.哪些样子是有精神?
3.我们都是爱整洁的孩子。你都知道哪些保持整洁的好办法?
4.愉快的周末又到了,小红穿着爸爸新买的衣服的去了姥姥家。刚到姥姥家,聪明的小红就发现姥姥的庭院有很多树叶,于是拿起扫帚将树叶统统扫了,可是刚穿上的新衣服却脏了。你觉得小红这样做对吗?为什么?请写下来。
5.在坐、立、行方面小朋友们都已经非常棒了,你能将你的坐、立、行方法分享给其它小朋友吗?请将你的方法写一写。
七.综合题(共1题,共9分)
1.我们应养成哪些个人卫生习惯?
(1)早晚洗脸 ( )
(2)早晚刷牙 ( )
(3)饭前便后要洗手 ( )
(4)睡前洗脚 ( )
(5)勤洗头 ( )
(6)勤洗澡 ( )
(7)勤剪指甲 ( )
(8)生吃瓜果要洗净 ( )
(9)不喝生水 ( )
参考答案
一.选择题
1.A
2.C
3.A
4.A
5.A
二.填空题
1.身体;面貌
2.仔细检查;马虎
3.简单
4.一丝不苟/兢兢业业
5.身体;面貌
三.判断题
1.×
2.√
3.√
4.√
5.×
四.连线题
1.如图:
五.填表题
1.如图:
六.简答题
1.(答案不唯一)没人愿意和它交朋友,皮皮这才红了脸,刷牙洗澡去换衣。变得整洁帅气,从此做整洁的好皮皮。
2.(1)认真地读;(2)高兴地唱;(3)响亮地说
3.答:(答案不唯一)①我自己会洗红领巾,发现脏了就赶快洗干净。②用完毛巾后洗一洗,再挂起来。③洗脸时记得洗眼角和脖子。
4.小红这样做是对的。虽然新衣服脏了,但是姥姥庭院干净了。衣服脏了,可以再洗干净。
5.坐如钟,身子正;腿并拢,脚放平。立如松,挺胸膛;抬起头,看前方。走如风,脚步轻;头不摇,身不晃。
七.综合题
1.√;√ ;√;√;√;√ ;√; √;√
相关试卷
这是一份小学政治 (道德与法治)人教部编版 (五四制)一年级下册2 我们有精神优秀随堂练习题,共6页。试卷主要包含了下列选项中属于不爱整洁的是,生活中的小拖拉,时常会说,养成不拖拉的好习惯,应该做到,下面的同学中,谁是“小马虎”?,漂亮的孩子等内容,欢迎下载使用。
这是一份小学政治 (道德与法治)人教部编版 (五四制)一年级下册2 我们有精神精品精练,共6页。试卷主要包含了整理书包时我会,养成不拖拉的好习惯,应该做到,下列选项中属于不爱整洁的是,有精神就是,心中有个可以不拖拉等内容,欢迎下载使用。
这是一份人教部编版 (五四制)2 我们有精神优秀课时作业,共7页。试卷主要包含了你认为下列同学谁的做法是对的?,下面的同学中,谁是“小马虎”?,经常会说“等一下”的孩子,下面哪位同学的做法是爱整洁的?等内容,欢迎下载使用。
