数学选修2-21.3.2利用导数研究函数的极值教学设计及反思
展开教学目标:
1.理解极大值、极小值的概念;
2.能够运用判别极大值、极小值的方法来求函数的极值;
3.掌握求可导函数的极值的步骤;
教学重点:极大、极小值的概念和判别方法,以及求可导函数的极值的步骤.
教学难点:对极大、极小值概念的理解及求可导函数的极值的步骤.
教学过程:
一.创设情景
观察图3.3-8,我们发现,时,高台跳水运动员距水面高度最大.那么,函数在此点的导数是多少呢?此点附近的图像有什么特点?相应地,导数的符号有什么变化规律?
放大附近函数的图像,如图3.3-9.可以看出;在,当时,函数单调递增,;当时,函数单调递减,;这就说明,在附近,函数值先增(,)后减(,).这样,当在的附近从小到大经过时,先正后负,且连续变化,于是有.
对于一般的函数,是否也有这样的性质呢?
附:对极大、极小值概念的理解,可以结合图象进行说明.并且要说明函数的极值是就函数在某一点附近的小区间而言的. 从图象观察得出,判别极大、极小值的方法.判断极值点的关键是这点两侧的导数异号
二.新课讲授
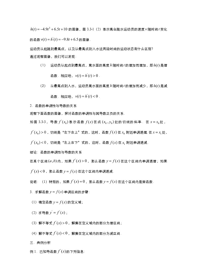
1.问题:图3.3-1(1),它表示跳水运动中高度随时间变化的函数的图像,图3.3-1(2)表示高台跳水运动员的速度随时间变化的函数的图像.
运动员从起跳到最高点,以及从最高点到入水这两段时间的运动状态有什么区别?
通过观察图像,我们可以发现:
运动员从起点到最高点,离水面的高度随时间的增加而增加,即是增函数.相应地,.[学.科.网]
从最高点到入水,运动员离水面的高度随时间的增加而减少,即是减函数.相应地,.
2.函数的单调性与导数的关系
观察下面函数的图像,探讨函数的单调性与其导数正负的关系.
如图3.3-3,导数表示函数在点处的切线的斜率.在处,,切线是“左下右上”式的,这时,函数在附近单调递增;在处,,切线是“左上右下”式的,这时,函数在附近单调递减.
结论:函数的单调性与导数的关系
在某个区间内,如果,那么函数在这个区间内单调递增;如果,那么函数在这个区间内单调递减.
说明:(1)特别的,如果,那么函数在这个区间内是常函数.
3.求解函数单调区间的步骤:
(1)确定函数的定义域;
(2)求导数;
(3)解不等式,解集在定义域内的部分为增区间;
(4)解不等式,解集在定义域内的部分为减区间.
三.典例分析
例1.已知导函数的下列信息:[]
当时,;
当,或时,;
当,或时,
试画出函数图像的大致形状.
解:当时,,可知在此区间内单调递增;
当,或时,;可知在此区间内单调递减;
当,或时,,这两点比较特殊,我们把它称为“临界点”.
综上,函数图像的大致形状如图3.3-4所示.[]
例2.判断下列函数的单调性,并求出单调区间.
(1); (2)
(3); (4)[学+科+网]
解:(1)因为,所以,
因此,在R上单调递增,如图3.3-5(1)所示.
(2)因为,所以,
当,即时,函数单调递增;
当,即时,函数单调递减;
函数的图像如图3.3-5(2)所示.
因为,所以,
因此,函数在单调递减,如图3.3-5(3)所示.
因为,所以 .
当,即 时,函数 ;
当,即 时,函数 ;
函数的图像如图3.3-5(4)所示.
注:(3)、(4)生练
如图3.3-6,水以常速(即单位时间内注入水的体积相同)注入下面四种底面积相同的容器中,请分别找出与各容器对应的水的高度与时间的函数关系图像.
分析:以容器(2)为例,由于容器上细下粗,所以水以常速注入时,开始阶段高度增加得慢,以后高度增加得越来越快.反映在图像上,(A)符合上述变化情况.同理可知其它三种容器的情况.
解:
思考:例3表明,通过函数图像,不仅可以看出函数的增减,还可以看出其变化的快慢.结合图像,你能从导数的角度解释变化快慢的情况吗?
一般的,如果一个函数在某一范围内导数的绝对值较大,那么函数在这个范围内变化的快,这时,函数的图像就比较“陡峭”;反之,函数的图像就“平缓”一些.如图3.3-7所示,函数在或内的图像“陡峭”,在或内的图像“平缓”.
求证:函数在区间内是减函数.
证明:因为
当即时,,所以函数在区间内是减函数.
说明:证明可导函数在内的单调性步骤:
(1)求导函数;
(2)判断在内的符号;
(3)做出结论:为增函数,为减函数.
已知函数 在区间上是增函数,求实数的取值范围.
解:,因为在区间上是增函数,所以对恒成立,即对恒成立,解之得:
所以实数的取值范围为.
说明:已知函数的单调性求参数的取值范围是一种常见的题型,常利用导数与函数单调性关系:即“若函数单调递增,则;若函数单调递减,则”来求解,注意此时公式中的等号不能省略,否则漏解.[学。科。网]
四.课堂练习
1.求下列函数的单调区间
1.f(x)=2x3-6x2+7 2.f(x)=+2x
3. f(x)=sinx , x 4. y=xlnx
2.课本P101练习
五.回顾总结
(1)函数的单调性与导数的关系
(2)求解函数单调区间
(3)证明可导函数在内的单调性
六.布置作业
高中数学人教版新课标B选修2-21.3.3导数的实际应用教学设计: 这是一份高中数学人教版新课标B选修2-21.3.3导数的实际应用教学设计,共3页。
高中数学人教版新课标B选修2-21.3.2利用导数研究函数的极值教学设计及反思: 这是一份高中数学人教版新课标B选修2-21.3.2利用导数研究函数的极值教学设计及反思,共11页。教案主要包含了温故知新,新知探究,复习总结和作业布置等内容,欢迎下载使用。
人教版新课标B选修2-21.3.2利用导数研究函数的极值教学设计: 这是一份人教版新课标B选修2-21.3.2利用导数研究函数的极值教学设计,共3页。

