鲁教版 (2019)选择性必修1 自然地理基础第一节 陆地水体及其相互关系学案
展开
第一节陆地水体及其相互关系
课标呈现·素养导读 | 主干知识·宏观把握 | |
课程标准 | 绘制示意图,解释各类陆地水体之间的相互关系。 | |
核心素养 | 1.结合资料,对特定区域水体的相互关系进行描述和阐释。(区域认知) 2.联系实例分析,从地理要素相互联系的角度分析陆地水体之间的相互关系。(综合思维) 3.结合图文材料分析,利用陆地水体之间的相互关系趋利避害,进行生产活动。(人地协调观) 4.动手绘制示意图,探讨各种陆地水体之间的相互关系。(地理实践力) | |
一、陆地水体的组成
1.陆地水的定义:陆地水是陆地上水体的总称,指存在于河流、湖泊、冰川、沼泽和地下的水体。
2.陆地水的组成:陆地水由陆地咸水(湖泊咸水和地下咸水)和陆地淡水组成。
3.陆地水体与人类的关系
(1)陆地水量:尽管陆地水只占地球表面总水量的3.462%,但陆地水与我们的生活息息相关。
(2)目前可供人类生产、生活直接利用的淡水主要来自河流水、淡水湖泊水和浅层地下淡水。
二、陆地水体之间的联系
1.陆地上的各种水体是不断运动的,它们彼此之间通过补给而相互联系。
2.河流的补给
(1)主要补给类型:雨水补给、冰雪融水补给、湖泊水补给、地下水补给等。
(2)陆地水体之间的联系
①雨水补给为主的河流,流量受降水量的影响显著,汛期与雨季一致。
②冰雪融水补给为主的河流,流量受气温的影响,汛期与高温期一致。
③地下水补给的河流,水量比较稳定;地下水与河流水,因为水位变化还可能相互补给。
④河流与其沿途的湖泊也常具有相互补给的关系,汛期湖泊能够吸纳河流的洪水,枯水期湖泊水能够补充河流水。
[温馨提示]
(1)从陆地水体的水源补给看,大气降水是河流水和陆地其他水体的最主要的补给。
(2)冰川对河流及其他陆地水体的补给,主要是单向补给,即以冰川融水补给河流及其他陆地水体。
一、判断题
1.陆地水体全部是淡水水体。(×)
2.陆地水体受自然环境制约。(√)
3.河流中下游的湖泊对河流各个河段径流都起着调节作用。(×)
4.河流与地下水始终存在着相互补给关系。(×)
5.我国东北山区的河流通常在每年春季形成汛期,主要是积雪融水补给。(√)
二、选择题
6.“你从雪山走来,春潮是你的风采。”这表明长江源头河水主要补给形式是( )
A.大气降水 B.地下水
C.冰雪融水 D.湖泊水
答案: C
7.庐山小天池有“久雨不溢,久旱不涸”的特点,下列说法正确的是( )
A.“久雨不溢”时地表水补给地下水
B.“久雨不溢” 时地下水补给地表水
C.“久旱不涸”时地表水补给地下水
D.“久雨不溢,久旱不涸”说明了庐山小天池不参与水循环
答案:A
三、填空题
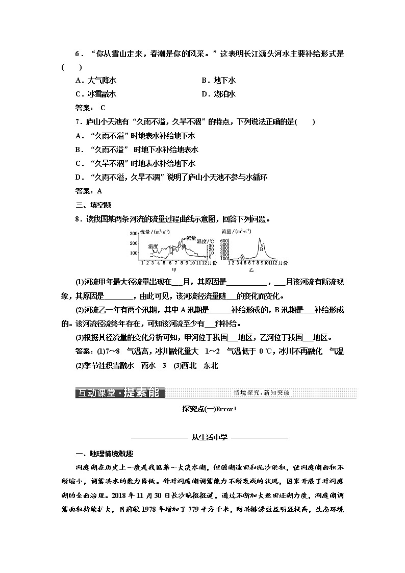
8.读我国某两条河流的流量过程曲线示意图,回答下列问题。
(1)河流甲年最大径流量出现在 _月,其原因是 _, 月该河流有断流现象,其原因是 ,由此可见,该河流径流量随 的变化而变化。
(2)河流乙一年有两个汛期,其中A汛期是 补给形成的,B汛期是 补给形成的。该河流径流终年存在,可知该河流至少有 种补给。
(3)根据其径流量的变化分析可知,甲河位于我国 地区,乙河位于我国 地区。
答案:(1)7~8 气温高,冰川融化量大 1~2 气温低于 0 ℃,冰川不再融化 气温
(2)季节性积雪融水 雨水 3 (3)西北 东北
探究点(一)
———————— 从生活中学 ————————
一、地理情境激趣
洞庭湖在历史上一度是我国第一大淡水湖,但围湖造田和泥沙淤积,使洞庭湖面积不断缩小,调蓄洪水的能力降低。针对洞庭湖调蓄能力不断衰减的状况,国家开展了对洞庭湖的全面治理。2018年11月30日长沙晚报报道,通过不断加大退田还湖力度,洞庭湖调蓄面积持续扩大,目前较1978年增加了779平方千米,防洪排涝效益明显提高,生态环境进一步改善。
二、核心素养培优
1.洞庭湖与长江的关系是什么?洞庭湖湖水的来源主要有哪些?(区域认知、综合思维)
提示:洞庭湖是长江中下游的湖泊,湖泊与长江之间具有互补关系。洞庭湖湖水主要来源于河湖水、大气降水、地下水等。
2.随着洞庭湖面积的扩大,推测洞庭湖周边地区地下水位的变化状况。(地理实践力)
提示:随着洞庭湖面积的扩大,周边地区的地下水位会上升。
———————— 在探究中悟 ————————
陆地水体的相互关系
陆地上的各种水体之间具有水源相互补给的关系。
1.河流单一补给的很少,往往是多种水源补给。
2.大气降水是河流和其他陆地水体最主要的补给。
3.冰川对河流和其他陆地水体的补给主要是单向补给,即冰川融水补给河流及陆地其他水体。
4.河流水、湖泊水和地下水之间一般具有互补关系。
(1)地下水与河流水的相互补给关系
有些河流水与地下水之间并不一定存在互补关系,如黄河下游、长江荆江段因其为“地上河”,只存在河流水补给地下水的情况。
(2)湖泊水与河流水的相互补给关系
湖泊的调节作用:丰水期河流水补给湖泊水,枯水期湖泊水补给河流水,湖泊对下游河段具有调节作用。
(3)湖泊水与地下水的相互补给关系
———————— 到实践中用 ————————
读三种陆地水体相互转化关系示意图,回答1~3题。
1.甲代表的水体是( )
A.雨水 B.冰川融水
C.海洋水 D.地下水
2.箭头a代表的现象一般发生在( )
A.1~2月 B.3~4月
C.6~7月 D.10~11月
3.若在鄱阳湖区进行大规模围湖造田,将导致箭头a、b流量的变化趋势是( )
A.a变大 B.a变小
C.b变稳定 D.b在枯水期变大
解析:1.D 2.C 3.B 第1题,从图中可以看出甲可以和河流水及湖泊水相互补给,由此可判断其为地下水。第2题,a箭头表示河流水补给湖泊水,此时一般应为河流的丰水期,即长江流域的6~7月份。第3题,在河流中下游地区大规模围湖造田,将会使湖泊面积缩小,其调蓄洪水能力下降,即a、b都变小。
亚欧大陆36°N到46°N之间的阿尔卑斯山、大高加索山、昆仑山等众多名山,都盛产优质矿泉水,被誉为“世界黄金水源带”。昆仑山脉玉珠峰北麓海拔6 000 m的雪线之上,冰雪慢慢融化,渗入岩层,形成优质的雪山矿泉水。据此回答4~5题。
4.“世界黄金水源带”的形成原因有( )
①纬度高,全年气温低 ②有高大山脉分布 ③降水丰富,年积雪量大 ④森林覆盖率高,利于水体净化 ⑤山地冰川广布,逐渐消融
A.①② B.③④
C.②⑤ D.④⑤
5.昆仑山的雪山矿泉水( )
A.水源主要来自太平洋
B.水源地将随全球变暖海拔降低
C.补给依靠江河、湖泊
D.由冰雪下渗经过滤和矿化形成
解析:4.C 5.D 第4题,根据材料提示,这个地带多高大山脉,形成冰川较多,冰川融化提供较多的优质水源。第5题,由材料中信息“冰雪慢慢融化,渗入岩层”,可判断D项正确。
探究点(二)
———————— 从生活中学 ————————
一、地理情境激趣
江西省水利厅在官网发布公告,就鄱阳湖水利枢纽环境影响评价,进行公众参与第一次信息公示。随着公示的进行,各大环保组织集体出声反对。公示信息显示,拟建的鄱阳湖水利枢纽为开放式全闸工程,汛期(3月底~8月底)江湖连通,闸门敞开;汛末(9月~次年3月底)对湖区水位进行调控。鄱阳湖水利枢纽工程该不该建,直到今天,仍在论证当中。下图是鄱阳湖水利枢纽工程的设想图。
二、核心素养培优
1.分析鄱阳湖与长江的相互补给关系。(综合思维)
提示:洪水期鄱阳湖蓄积部分长江洪水,削减、延缓干流洪峰,枯水期补给长江。
2.分析鄱阳湖水利枢纽工程的主要作用。(综合思维)
提示:缓解鄱阳湖秋季出现枯水期时间提前、水位降低、持续时间延长导致的问题。
3.不少学者质疑这一工程对环境造成不可挽回的影响。从陆地水体的关系分析这些学者反对的理由。(地理实践力)
提示:汛末(9月~次年3月底)关闸后,使得鄱阳湖对长江的补给量减少,减少了长江下游的径流量,对生态、经济、社会产生不利影响。
———————— 在探究中悟 ————————
一、河流的补给类型
河流因其流经地区的气候、地形等条件存在差异,其补给类型和特点亦存在差异,具体比较如下表所示:
补给类型 | 补给季节 | 主要影响因素 | 我国主要分布地区 | 径流量的季节变化示意图 |
雨水补给 | 一般以夏秋两季为主 | ①降水量的多少;②降水量的季节分配;③降水量的年际变化 | 普遍,尤其以东部季风区最为典型 | |
季节性积雪融水补给 | 春季 | ①气温高低;②积雪多少;③地形状况 | 东北地区 | |
永久性积雪和冰川融水补给 | 主要在夏季 | ①太阳辐射;②气温变化;③积雪和冰川储量 | 西北和青藏高原地区 | |
湖泊水补给 | 全年 | ①取决于湖泊与河流的相对位置;②湖泊水量的大小 | 普遍 | |
地下水补给 | 全年 | ①地下水补给区的降水量; ②地下水位与河流水位的相互位置关系 | 普遍 |
二、河流补给类型的判断
一条河流往往有多种补给形式,判断其最主要的补给形式主要是分析径流量的变化特点。
1.河流径流量随降水量的变化而变化——雨水补给
气候区 | 补给时间 | 径流特点 |
热带雨林气候区、温带海洋性气候区 | 全年(年雨) | 流量大,径流量季节变化不大 |
季风气候区 | 当地夏季(夏雨) | 夏汛,径流量季节变化大 |
热带草原气候区 | 当地夏季(湿季) | 径流量季节变化大 |
地中海气候区 | 当地冬季(冬雨) | 冬汛,径流量季节变化大 |
2.河流径流量随气温的变化而变化——冰雪或季节性积雪融水补给
(1)季节性积雪融水补给:春季气温回升——春汛——河流径流量年际变化较小,季节变化较大。
(2)冰雪融水补给:夏季气温最高——夏汛(冬季气温在0 ℃以下,河流出现断流)——河流径流量小,径流量年际变化较小,季节变化较大。
3.河流流量稳定——地下水或湖泊水补给
(1)湖泊水补给:对湖泊以下河段起调节作用,延缓并削减洪峰。
(2)地下水补给:河流稳定而可靠的补给来源,与河流有互补作用。
———————— 到实践中用 ————————
下图为某河段汛期和枯水期河流水位及潜水位(指埋藏在第一个隔水层之上的地下水水位)变化示意图。读图,回答1~2题。
1.下面四幅图中,能反映上图中水体相互关系的是( )
A.① B.②
C.③ D.④
2.该河段最可能位于( )
A.长江下游 B.湄公河中游
C.密西西比河上游 D.黄河下游
解析:1.A 2.D 第1题,读图可知,汛期和枯水期河流水位都高于潜水位,即河流水总是补给地下水;而图中四个选项中,②④表示河流水与地下水相互补给,①表示河流水总是补给地下水,③表示地下水总是补给河流水。第2题,黄河下游河段为地上河,河流水位总是高于两岸的潜水位,故河流水总是补给地下水。
读长江全年补给水源示意图,回答3~4题。
3.读图判断长江补给水源( )
A.a是雨水补给,b是冰雪融水补给
B.a是地下水补给,c是冰雪融水补给
C.a是雨水补给,b是地下水补给
D.a是冰雪融水补给,c是地下水补给
4.图中显示冬季b类型补给很少,其原因是( )
A.雨季结束,降水较少
B.气温较低,冰雪不会融化
C.地下水位较低,无法补给河流
D.农业灌溉减少,下渗减少
解析:3.A 4.B 第3题,图示a补给量最大,判断为雨水补给;b冬季补给很少,判断为冰川融水补给,c补给终年稳定,判断为地下水补给。故选A。第4题,b为冰川融水补给,冬季气温低,冰川不能融化,故补给量很少。
1.陆地水体是人类生产生活所需淡水的主要来源,此外陆地水体还有航运、发电、水产养殖等功能。
2.河流是联系其他水体的纽带,河流与湖泊、地下水等具有相互补给的关系。
3.丰水期,河流的水位高于湖泊、地下水的水位,河流补给湖泊、地下水;枯水期,河流的水位低于湖泊、地下水水位,湖泊、地下水补给河流。
4.地下水的补给特点是补给量小,全年比较稳定。
5.高山冰雪融水补给受气温影响大,夏季气温高,补给量大。
6.纬度较高,冬季气温较低有积雪的地区,春季气温回升,积雪融化,河流形成春汛。
湘教版 (2019)选择性必修1 自然地理基础第一节 陆地水体间的相互关系学案: 这是一份湘教版 (2019)选择性必修1 自然地理基础第一节 陆地水体间的相互关系学案,共4页。学案主要包含了相互联系的陆地水体,河流的补给等内容,欢迎下载使用。
高中地理中图版 (2019)选择性必修1 自然地理基础第四章 地球上水的运动与能量交换第一节 陆地水体及其关系学案: 这是一份高中地理中图版 (2019)选择性必修1 自然地理基础第四章 地球上水的运动与能量交换第一节 陆地水体及其关系学案,共15页。学案主要包含了陆地水体的类型,陆地水体间的相互关系等内容,欢迎下载使用。
2021学年第一节 陆地水体间的相互关系学案: 这是一份2021学年第一节 陆地水体间的相互关系学案,共17页。学案主要包含了课程标准等内容,欢迎下载使用。

