高中政治 (道德与法治)人教统编版选择性必修2 法律与生活权利保障 于法有据导学案及答案
展开[课标要求] 1.理解侵权责任的内容,树立依法承担责任的观念。2.了解诉讼时效的相关知识。3.了解承担侵权责任的情形,树立法治意识。
[素养目标] 1.科学精神:正确认识民事责任的承担方式、民法规定的诉讼时效、侵权责任中的情理法。2.法治意识:通过民事责任的承担方式、民法规定的诉讼时效、侵权责任中的情理法的探究,使学生正确认识侵权责任、民法规定的诉讼时效,做个学法用法的好公民。
探究点一 侵权行为的法律责任
1.原因
(1)法律保护民事主体的各项人身权和财产权。
(2)行为人侵害他人的民事权利,应当依法承担侵权责任。
2.侵权责任承担方式
停止侵害,排除妨碍,消除危险,返还财产,恢复原状,赔偿损失, 赔礼道歉,消除影响、恢复名誉。法律规定惩罚性赔偿的,依照其规定。
3.诉讼时效
(1)权利人在实现自己的权利、向他人追究法律责任的过程中,要注意诉讼时效。
(2)向人民法院请求保护民事权利的诉讼时效期间为三年,法律另有规定的除外。当民事权利受到侵害时,权利人应当及时提出相关请求。
(1)在民法规定的侵权责任承担方式中,每种侵权责任承担方式只可以单独适用。
改错:民法规定的多种侵权责任承担方式,可以单独适用,也可以合并适用。
(2)向人民法院请求保护民事权利的诉讼时效期间皆为三年。
改错:向人民法院请求保护民事权利的诉讼时效期间为三年,法律另有规定的除外。
议题1:明确侵权责任 正确维护权利
民间艺术家洪某创作完成画作《和谐共生十二》, 并发表在贵州人民出版社出版的《福远蜡染艺术》一书中。该作品借鉴了传统蜡染艺术的特征,融合了作者自己的独创构思,描绘了一幅花、鸟共生的和谐图景。后来洪某与邓某签订合同,约定将该画作的使用权(蜡染上使用除外)转让给邓某,由邓某维护受让权利范围内的著作财产权。甲公司为促销针对旅游市场的礼品,擅自在其产品外包装礼盒和产品册上截取了洪某的上述画作的一部分加以使用。
(1)从著作权角度,说明本案中的甲公司侵犯了当事人的哪些权利。
(2)若当事人通过民事诉讼维权,从侵权责任角度可提出哪些合理的诉讼请求?
答案 (1)甲公司未经洪某和邓某许可,为促销需要截取了洪某画作的一部分用于产品外包装礼盒和产品册上,既侵犯了洪某的署名权,又侵犯了邓某的复制权。
(2)法律保护民事主体的各项人身权和财产权,甲公司侵害他人的民事权利,应当依法承担侵权责任。根据本题案例事实,如当事人通过民事诉讼维权,可以提出停止侵害、赔偿损失等诉讼请求。
1.侵权责任承担方式(可以单独适用,也可以合并适用)
典例1 甲与乙签订合同,甲将自己刚装修好的新房子租给乙,租期一年。合同期满进行退房检查时,甲发现屋内的墙面被涂得乱七八糟。根据民事法律规定,该案件中的( )
①乙应承担恢复原状或赔偿损失的责任
②乙应承担返还财产的责任
③乙的行为不构成侵权,不需要承担责任
④甲可以不要求乙承担责任
A.①② B.①④ C.②③ D.③④
答案 B
解析 行为人侵害他人的民事权利,应当依法承担侵权责任。侵权责任的承担方式包括:停止侵害,排除妨碍,消除危险,返还财产,恢复原状,赔偿损失,赔礼道歉,消除影响、恢复名誉。根据法律规定及题干事实,乙应承担恢复原状或赔偿损失的责任,①正确,③错误;返还财产责任是侵占财产的侵权行为所应承担的一种责任,题目案例中没有涉及侵占财产的情形,②不符合题意;民事权利可以放弃,④正确。
2.诉讼时效期间的起算日期
(1)向人民法院请求保护民事权利的诉讼时效期间为三年,法律另有规定的除外。诉讼时效的期间从权利人知道或应当知道权利被侵害时起计算。
(2)从权利被侵害之日起超过20年(20年为除斥期间,不能中止、中断)的,法院不予保护。
(3)有特殊情况(权利人由于客观的障碍在法定诉讼时效期间不能行使请求权)的,法院可以延长诉讼时效期间。
(4)诉讼时效期间因不可抗力或其他障碍中止的,从中止时效的原因消除之日起继续计算。
(5)诉讼时效因起诉、一方提出请求或同意履行义务而中断的,从中断时起,诉讼时效重新计算。
典例2 王某和李某是非常要好的朋友。一次,王某因做生意资金不够,便向李某借了2万元,并说好一年后一定归还。可是,后来王某做生意亏本无力偿还债务,李某碍于情面也没有要求王某还钱。一晃五年过去了,若李某对此事提起诉讼的话,下列说法正确的是( )
A.向他人追究法律责任,一定要出示证据
B.法院不再支持李某要求保护权利的主张
C.法院会为李某讨回借款
D.王某在法院的要求下返还借款
答案 B
解析 向人民法院请求保护民事权利的诉讼时效期间为三年,法律另有规定的除外。超过诉讼时效期间起诉的,法院不再支持其要求保护权利的主张。故答案选B。
探究点二 侵权责任中的情理法
1.侵权责任的一般规定
(1)含义:行为人因过错侵害他人民事权益造成损害的,应当承担侵权责任,这是侵权责任的一般规定。
(2)一般侵权责任的构成要件
①首先,民事主体的合法权益受到了损害。
②其次,行为人主观上存在过错(故意或者过失)。行为人是故意还是过失,往往并不影响其承担民事责任,但过错程度对于衡量其责任大小具有法律意义。
③最后,该行为与损害结果之间存在因果关系。
想一想:侵权行为与损害事实之间的因果关系与行为人承担民事责任是什么关系?
提示 侵权行为与损害事实之间的因果关系是行为人承担民事责任的一项必备条件。一个人只能对自己的行为所造成的损害后果负责,法律通常要求受害人确定损害结果发生的真实原因。
2.侵权责任的其他规定
法律也规定了过错推定与无过错侵权责任。
(1)过错推定侵权责任:依照法律规定推定行为人有过错,其不能证明自己没有过错的,应当承担侵权责任。
(2)无过错侵权责任:法律规定无过错侵权责任的,则行为人只要损害了他人的民事权益,不论其有无过错,均应当承担侵权责任。
想一想:饲养的动物造成他人损害的是否必须承担侵权责任?
提示 饲养的动物造成他人损害的,动物饲养人或者管理人应当承担侵权责任;但是,能够证明损害是因被侵权人故意或者重大过失造成的,可以不承担或者减轻责任。
3.法律规定侵权责任的意义
(1)法律规定侵权责任,旨在保障民事主体的合法权利不受侵犯,合理确定相关行为人与权利人之间的利益。
(2)过错责任、因果关系等规定在行为人的行为自由与权利人的利益保护之间划定了界线。同时,法律规定在特定情形中适用过错推定与无过错责任原则,对社会某些群体的合法权利给予特别保护,体现了社会公正。
(3)侵权责任规则有助于平衡社会各方利益,合理预防损害,促进社会和谐。
(1)一个人只能对自己的行为所造成的损害后果负责,法律通常要求侵权人确定损害结果发生的真实原因。
改错:一个人只能对自己的行为所造成的损害后果负责,法律通常要求受害人确定损害结果发生的真实原因。
(2)动物园的动物造成他人损害的,动物园不管能不能证明尽到管理职责,都应当承担责任。
改错:动物园的动物造成他人损害的,动物园应当承担侵权责任;但是,能够证明尽到管理职责的,不承担侵权责任。
(3)行为人是故意还是过失,往往影响认定其是否应当承担民事责任。
改错:行为人是故意还是过失,往往并不影响其承担民事责任,但过错程度对于衡量其责任大小具有法律意义。
议题2:正确理解侵权责任中的情理法
出生才40多天的小欣怡由奶奶抱着在小区11号楼下晒太阳,突然被高空抛掷的水泥块砸伤。经紧急送医救治,小欣怡虽然保住了性命,但经法医鉴定已经构成七级残疾。由于未能找到肇事者,小欣怡父母就将该栋楼二层及以上共计128户业主全部起诉至法院。业主认为自己不应承担责任,请求法院对涉案石块的抛物责任楼层进行科学检测。法院审理后认为:因案发现场无其他目击证人,公安机关通过现场勘查、提取DNA等手段也未能确定实际侵权人,所以无法通过现有的科学技术手段完全再现或还原客观事实;小区11号楼二层及以上的业主均有致害的可能和部分控制风险的能力,故判令这些业主共同补偿小欣怡36万多元。
法院如此判决合理合法吗?请谈谈你的看法。
答案 (1)合理合法。
(2)实际生活中,受害人往往囿于各种条件,在证明行为主体以及行为与损害结果之间的因果关系上面临困难。为此,法律规定在某些情况下,对于行为人适用无过错侵权责任或者过错推定侵权责任。从建筑物中抛掷物品或者从建筑物上坠落的物品造成他人损害的,由侵权人依法承担侵权责任;经调查难以确定具体侵权人的,除能够证明自己不是侵权人的外,由可能加害的建筑物使用人给予补偿。可能加害的建筑物使用人补偿后,有权向侵权人追偿。
通俗区分过错推定侵权责任和无过错侵权责任
典例3 依照法律规定推定行为人有过错的,行为人如果不能证明自己没有过错,则应当承担侵权责任。下列属于这种情形的是( )
①动物园的动物致人损害的责任
②林木折断致人损害的责任
③小李因矛盾把小王打伤的责任
④环境污染责任
A.①② B.③④ C.①③ D.②④
答案 A
解析 ③④不是法律规定推定行为人有过错的情形,排除。答案选A。
一、选择题
题组一:侵权行为与侵权责任
1.民事责任属于法律责任的一种,是保障民事权利和民事义务实现的重要措施,是民事主体因违反民事义务所应承担的民事法律后果,它主要是一种民事救济手段,旨在使受害人被侵犯的权益得以恢复。以下关于民事责任的理解不正确的是( )
A.民事责任以民事主体违反民事义务侵害他人的民事权益为前提
B.民事责任以一方当事人补偿另一方当事人的侵害为主要目的
C.民事责任可以由当事人在法律允许范围内协商
D.承担民事责任必须以主观上过错为前提
答案 D
解析 本题属于逆向选择题。A、B、C三项正确;D项表述错误,入选。
2.行为人因过错侵害他人民事权益造成损害的,应当承担侵权责任,这是侵权责任的一般规定。对此理解正确的有( )
①民事主体的合法权益受到了损害
②行为人行为与损害结果之间存在因果关系
③行为人是故意还是过失,影响认定其承担民事责任
④行为人过错程度对于衡量其责任大小不具有法律意义
A.①② B.①④ C.②③ D.③④
答案 A
解析 行为人因过错侵害他人民事权益造成损害的,应当承担侵权责任,这是侵权责任的一般规定。 首先,民事主体的合法权益受到了损害,①正确;其次,行为人主观上存在过错(故意或者过失),行为人是故意还是过失,往往并不影响其承担民事责任,但过错程度对于衡量其责任大小具有法律意义,③④错误;最后,该行为与损害结果之间存在因果关系,②正确。答案选A。
3.小武在网上冲浪的时候发现了一条“发财路”: 他自己搜集了大量公民个人信息,有客户联系时,将这些信息卖给客户。对此,下列说法正确的是( )
①小武应承担相应的违约责任
②小武应承担相应的侵权责任
③小武的做法侵犯了公民的隐私权
④小武的做法侵犯了公民的名誉权
A.①② B.③④ C.②③ D.①④
答案 C
解析 个人信息与隐私权密切相关,受到法律保护。任何组织或者个人需要获取他人个人信息的,应当依法取得并确保信息安全,不得非法以收集、存储等方式处理他人个人信息。小武非法收集、买卖他人个人信息,侵犯了公民的隐私权,③正确。小武的行为侵犯了其他公民的权利,应承担侵权责任,②正确。违约责任和名誉权在材料中没有体现,①④不选。
4.Z公司在没有任何事实根据的情况下,在互联网专栏的“媒体训练营”中发布文章肆意诋毁R公司,造成消费者对R公司品牌信誉及服务能力的恐慌。据此判断,以下说法正确的是( )
①Z公司侵犯了R公司的名誉权
②Z公司应当停止侵害、消除影响
③R公司可以请求Z公司返还财产
④R公司可以要求Z公司支付违约金
A.①② B.②③ C.①③ D.③④
答案 A
解析 Z公司在没有任何事实根据的情况下,在互联网专栏的“媒体训练营”中发布文章肆意诋毁R公司,可见,Z公司侵犯了R公司的名誉权,Z公司应当停止侵害、消除影响,①②符合题意;题目没有涉及财产返还、违约金问题,③④排除。
5.7周岁的小茹和同岁的小宣在体育课上玩闹,虽然老师进行了适当的管理,但小宣还是撞倒了小茹,导致小茹的门牙掉落。下列关于此事说法正确的是( )
①小茹的人格权受损,小宣和学校均须承担侵权责任
②事件发生在体育课上,任课老师须承担民事责任
③小茹、小宣都是无民事行为能力人,在此事件中不能承担责任
④此事件中小宣是侵权人,其监护人应承担侵权责任
A.①② B.③④ C.②③ D.①④
答案 B
解析 题干所述事件中,侵犯小茹健康权的小宣和被侵权的小茹均是7周岁,他们都属于无民事行为能力人,不能承担民事责任,应由其监护人承担相应的民事责任,如果学校管理保护不力,也应承担相应的民事责任。材料中老师已进行了适当的管理,无须承担民事责任,①②错误,③④正确。答案选B。
6.李某向王某借款后逾期不还,王某在索要过程中与李某产生争执,李某殴打王某致其轻伤。王某儿子知道后十分气愤,在微信朋友圈对李某进行大肆辱骂。据此,下列说法正确的是( )
①王某的隐私权受到了侵害
②李某应当赔偿王某医疗费、误工费等费用
③李某的名誉权受到侵害
④王某儿子应当承担排除妨碍的民事责任
A.①② B.②③ C.③④ D.①④
答案 B
解析 由材料可知,李某殴打王某致其轻伤,损害了王某的生命健康权,应当依法赔偿王某医疗费、误工费等费用,故②正确,①排除。王某儿子在微信朋友圈对李某进行大肆辱骂,侵害了李某的名誉权,应该承担赔礼道歉、恢复名誉等民事责任,与排除妨碍无关,故③正确,④不选。
7.小王在商场买到了假冒的名牌家具,该商场承担民事责任的方式可以是( )
A.停止侵害、消除危险
B.修理并支付违约金
C.更换并赔礼道歉
D.排除妨碍、恢复名誉
答案 C
解析 从商场买到了假冒的名牌家具,该商场可行的承担民事责任的方式就是更换并赔礼道歉,C项正确。其他选项均不适用该情形。
8.关于侵权行为要承担民事责任,下列说法正确的是( )
A.各种承担责任的方式必须单独适用
B.权利人任何时候都可以维护权利
C.各种担责方式可以单独适用,也可以合并适用
D.只要有民事行为就必须承担责任
答案 C
解析 各种担责方式可以单独适用,也可以合并适用,A错误,C正确;权利人维护自身权利有诉讼时效,B错误;有民事侵权行为才须承担责任,D错误。
9.2018年3月1日,老李向小王借了8 000元。借条约定1年后还款,后因老李失业,小王并没有向老李提出还款。2020年5月,小王结婚需要用钱,便向老李催要欠款,老李以生活困难为由拒绝还款。下列关于小王能否要回欠款的说法,正确的是( )
A.不能,因为诉讼时效期间为3年
B.不能,因为诉讼时效期间为1年
C.能,因为诉讼时效期间为3年
D.能,因为诉讼时效期间为1年
答案 C
解析 法律规定,普通诉讼时效期间为3年,从当事人知道或者应当知道自己权利被侵害时起计算。小王与老李之间的欠款纠纷是在1年后应还款日开始算起,小王催要欠款时仍在诉讼时效期内,选C。
题组二:侵权责任中的情理法
10.围绕侵权责任,法律规定了过错推定与无过错侵权责任。其中,法律规定的无过错侵权责任,是指行为人只要损害了他人的民事权益,不论其有无过错,均应当承担侵权责任。下列属于无过错侵权责任情形的有( )
①生产者产品责任
②林木折断致人损害的责任
③饲养的动物致人损害的责任
④动物园的动物致人损害的责任
A.①② B.①③ C.②④ D.③④
答案 B
解析 依照法律规定推定行为人有过错,其不能证明自己没有过错的,应当承担侵权责任。②④属于过错推定侵权责任的情形,不选;①③正确且符合题意。答案选B。
11.赵某在小区周围遛狗,没有拴狗绳。此时,李某坐在街边弯腰系鞋带,起身时突然看到赵某的狗跑向自己,受到惊吓后下意识向后退了几步,摔倒在地。当天,李某被送到医院治疗,花去医疗费2 000余元。对于本案,下列说法正确的是( )
①李某如果要诉讼,应当在两年内起诉
②赵某应承担饲养动物致人损害的责任
③无论赵某有无过错,均应当进行赔偿
④赵某的狗未直接触碰或咬到李某,故赵某无须负责
A.①③ B.①④ C.②③ D.②④
答案 C
解析 本案中,虽然赵某的狗没有跟李某直接接触,但由于赵某遛狗时没有拴狗绳,导致狗脱离控制,吓到李某并使其摔倒,因此,李某受伤与狗的突然出现之间存在因果关系。饲养的动物致人损害适用无过错侵权责任,赵某应承担饲养动物致人损害的责任,对李某进行赔偿,②③入选,④错误;民法典规定,向人民法院请求保护民事权利的诉讼时效期间为三年,法律另有规定的除外,①错误。
12.《中华人民共和国民法典》第一千二百二十九条规定:“因污染环境、破坏生态造成他人损害的,侵权人应当承担侵权责任。”对该规定理解正确的是( )
①适用于过错推定侵权责任的法律规定
②适用于无过错侵权责任的法律规定
③承担侵权责任要确认行为人行为与损害结果之间存在因果关系
④行为人是故意还是过失,直接影响认定其是否应当承担民事责任
A.①② B.③④ C.①④ D.②③
答案 D
解析 法律规定了过错推定与无过错侵权责任。无过错侵权责任,是指行为人只要损害了他人的民事权益,不论其有无过错,均应当承担侵权责任。题目中的规定属于环境污染和生态破坏责任,适用于无过错侵权责任的法律规定,不属于过错推定侵权责任的法律规定,①错误,②正确;承担侵权责任要确认行为人行为与损害结果之间存在因果关系,③正确;行为人是故意还是过失,往往并不影响其承担民事责任,④错误。
13.《中华人民共和国民法典》第一百八十四条规定,因自愿实施紧急救助行为造成受助人损害的,救助人不承担民事责任。这一规定( )
①弘扬了社会主义核心价值观
②体现了依法治国与以德治国相结合
③将会推动良好社会风尚的发展
④将会提高对救助人的道德要求
A.①②③ B.①③④
C.①②④ D.②③④
答案 A
解析 民法典的这一规定没有提高对救助人的道德要求,④不选。故本题答案为A。
14.2021年3月,患者李某与Z省某三甲医院发生医疗纠纷。李某认为由于该医院误诊,导致其疾病没有得到治疗,造成了财产和精神上的损害,故向法院提起诉讼,要求该医院承担相应的民事责任。原告李某对以下争议事实中需要进行证明的是( )
①李某在该医院就诊的事实
②医疗行为与损害事实之间是否存在因果关系的事实
③财产和精神上的损害赔偿数额
④医生诊断时是否存在过错的事实
A.①③ B.②④ C.②③ D.①④
答案 A
解析 李某认为医院误诊,导致其疾病没有得到治疗,如果医院否认,医院应当对医疗行为与损害事实之间不存在因果关系的事实和医生诊断时不存在过错的事实负有举证责任,②④排除。李某应提供的证据是在该医院就诊的事实,损害赔偿数额,故①③正确。答案选A。
15.甲无故被乙家的狗咬伤,要求乙赔偿医药费,乙认为甲被狗咬伤与自己无关,拒绝赔偿。下列说法正确的是( )
①甲乙之间的赔偿关系属于民法所调整的人身关系
②甲乙之间的赔偿关系属于民法所调整的侵权关系
③如甲诉至法院,则乙应当承担无过错侵权责任
④乙拒绝赔偿是合理的,因为乙未指使狗咬伤甲
A.①② B.②③ C.③④ D.①③
答案 B
解析 本题甲乙之间的纠纷是侵权关系中的因动物致人损害的特殊侵权关系,不属于人身关系的范围,故①错误,②正确;根据相关规定,如甲诉至法院,则乙应当承担无过错侵权责任,故③正确;④错误,乙拒绝赔偿是不合理的,因为乙是狗的饲养人。故本题答案为B。
二、非选择题
16.X银行到李某家发送紧急催账单,说他所持信用卡透支数额较大,经多次催收仍未还款,涉嫌诈骗。李某否认在该银行办理过信用卡。后经查询,由于李某的身份证丢失,张某捡到后并办理了信用卡。由于银行工作失误,此事在李某的朋友及周围群众中引起了不良反应。
(1)指出李某的哪些权利受到了侵犯,并说明理由。
(2)侵权方应承担怎样的民事法律责任?
答案 (1)①X银行侵犯了李某的名誉权。本案中由于银行工作的失误,导致此事在李某的朋友及周围群众中引起了不良反应,影响他人对李某的评价,侵犯了李某的名誉权。②张某侵犯了李某的姓名权。 张某捡到李某身份证后并盗用其姓名办理了信用卡,侵犯了李某的姓名权。
(2)X银行和张某都要承担消除影响,恢复名誉,赔偿损失,赔礼道歉的民事侵权责任。
17.方某因在小区电梯内吸烟,被身为医生的邻居吴某好言劝阻,二人发生语言争执。方某出电梯后猝死,方某之妻袁某遂向法院起诉请求吴某赔偿40余万元。法院一审判决吴某赔偿1.5万元。一审宣判后,当事人提起上诉。二审法院经审理认为:吴某不应承担任何民事责任,撤销一审判决,驳回袁某的诉讼请求。
结合法律与生活中侵权责任的相关知识,谈谈你对法院作出上述二审判决的理解。
答案 (1)民法基本原则是民事主体从事民事活动和司法机关审理民事案件时应当遵循的基本准则。方某在小区电梯内吸烟,污染公共环境,有损社会公共利益,违反了民法基本原则中的守法和公序良俗原则、绿色原则;吴某对方某进行劝阻,自觉维护了社会公共利益,符合民法基本原则中的守法和公序良俗原则、绿色原则,是应当鼓励的行为。
(2)行为人因过错侵害他人民事权益造成损害的,应当承担侵权责任。在本案中,身为医生的吴某好言劝阻在电梯内吸烟的方某,其行为并无不当,劝阻行为与方某出电梯后的猝死结果之间并不存在法律上的因果关系,因此吴某不应当承担任何民事责任。
综上所述,法院二审判决吴某不应承担任何民事责任,撤销一审判决,驳回袁某的诉讼请求。方式
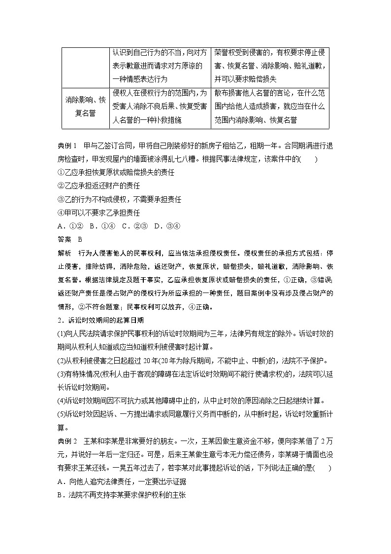
含义
案例
停止侵害
加害人正在实施侵害他人财产或人身的行为,受害人可以依法请求其停止侵害行为
加害人一直威胁受害人,受害人可以依法要求其停止不正当行为
排除妨碍
妨碍他人行使民事权利或者享有民事权益的,被侵害人有权请求侵害人排除妨碍
小区公共楼道堆放杂物,影响他人正常通行,杂物堆放者应当排除妨碍
消除危险
行为人的行为对他人的人身、财产安全造成潜在危险的,权利人可以要求其采取措施消除危险
汽车厂商有义务召回已售因设计、质量等原因造成的存在安全隐患的车辆
返还财产
侵占他人财物的,被侵权人有权请求侵权人返还财产
抢劫、盗窃、强行占有他人财物等侵占行为需要返还财物。拾得别人遗失物,应返还不当得利
恢复原状
恢复被侵害前的原有状态,其适用以须有恢复的可能与必要为前提
房屋装修中对房屋进行结构性改造,因而影响其他住户的房屋安全,须承担恢复原状责任
赔偿损失
合同当事人给对方造成财产上的损失时,由违约方以其财产赔偿对方所蒙受的财产损失的一种违约责任形式
甲使用乙提供的掺假的原料生产,造成经济和名誉等损失,乙负有赔偿责任
赔礼道歉
对他人利益造成妨碍或损害后,认识到自己行为的不当,向对方表示歉意进而请求对方原谅的一种情感表达行为
自然人的姓名权、肖像权、名誉权、荣誉权受到侵害的,有权要求停止侵害、恢复名誉、消除影响、赔礼道歉,并可以要求赔偿损失
消除影响、恢复名誉
侵权人在侵权行为的范围内,为受害人消除不良后果、恢复受害人名誉的一种补救措施
散布损害他人名誉的言论,在什么范围内给他人造成损害,就应当在什么范围内消除影响、恢复名誉
通俗理解
举例
过错推定侵权责任
不能证明清白就是你的错(行为人不能证明自己无过错的,推定为有过错,是过错责任的一种特殊形式)
动物园饲养的动物致人损害的责任、林木折断致人损害的责任等
无过错侵权责任
无论如何全都怪你(不管行为人是否具有主观过错,只要有行为、损害后果以及两者之间的因果关系就应承担民事责任)
饲养的动物致人损害的责任、生产者产品责任、环境污染责任等
人教统编版选择性必修2 法律与生活权利保障 于法有据学案设计: 这是一份人教统编版选择性必修2 法律与生活权利保障 于法有据学案设计,共13页。学案主要包含了即学即练等内容,欢迎下载使用。
政治 (道德与法治)选择性必修2 法律与生活权利保障 于法有据学案: 这是一份政治 (道德与法治)选择性必修2 法律与生活权利保障 于法有据学案,共5页。学案主要包含了学科核心素养,学习重难点,思维导图,课前预习,自我检测等内容,欢迎下载使用。
高中人教统编版权利行使 注意界限学案: 这是一份高中人教统编版权利行使 注意界限学案,共10页。

