高中人教统编版权利行使 注意界限学案
展开[素养目标] 1.法治意识:通过对民事权利有限制、妥善处理相邻关系的探究,使学生正确认识权利行使,从而做个守法的好公民。2.科学精神:正确理解人们行使民事权利时不能超过正当的界限、法律对于人身权作出一定的限制、法律对知识产权的限制在著作权上表现明显、妥善处理相邻关系。
探究点一 民事权利有限制
1.行使民事权利不能越界和滥用
(1)民事主体行使民事权利时不能超过正当的界限,并且不得滥用民事权利损害国家利益、社会公共利益或者他人合法权益。
(2)民法为不同的民事权利设定了界限
①对经营者的产品质量或者服务质量进行批评、评论,就不能认定为侵害名誉权,因为这些行为是保障消费者批评监督权所必需的。
②借机以诽谤、诋毁、侮辱等方式损害对方利益的,则构成侵权。
③行为人为公共利益实施新闻报道、舆论监督等行为,影响他人名誉的,不承担民事责任。
④捏造、歪曲事实,对他人提供的严重失实内容未尽到合理核实义务,使用侮辱性言辞等贬损他人名誉的,则构成侵权,承担民事责任。
2.法律对知识产权的限制
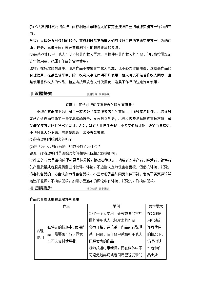
法律对知识产权的限制在著作权上表现明显,如作品的合理使用和法定许可使用。
(1)作品的合理使用:在特定的情形中,使用作品不需要著作权人同意,也不必支付使用费,这属于作品的合理使用。
(2)作品的法定许可使用:在某些情形中,除非权利人事先声明不许使用,他人可以不经著作权人同意,直接使用著作权人的作品,但应当按照规定支付使用费,这属于作品的法定许可使用。
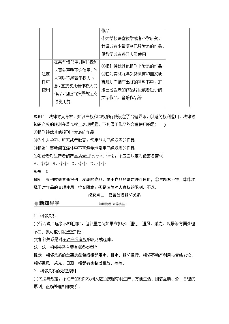
(3)在合理使用和法定许可使用的情况下,仍须指明作者和作品出处。
想一想:老师引用作品资料,构成对著作权人的侵权吗?
提示 老师如果用于个人欣赏或者教学之用,则不构成侵权。
(1)法律对民事权利的行使设定了合理界限,以消除权利滥用。
改错:法律对民事权利的行使设定了合理界限,以避免权利滥用。
(2)民法强调对权利的保护,而权利通常意味着人们有完全按照自己的意愿实施某一行为的自由。
改错:民法强调对权利的保护,而权利通常意味着人们有按照自己的意愿实施某一行为的自由。但是,民事主体行使民事权利时不能超过正当的界限。
(3)在某些情形中,他人可以不经著作权人同意,直接使用著作权人的作品,但应当按照规定支付使用费,这属于作品的合理使用。
改错:在特定的情形中,使用作品不需要著作权人同意,也不必支付使用费,这就是作品的合理使用。在某些情形中,除非权利人事先声明不许使用,他人可以不经著作权人同意,直接使用著作权人的作品,但应当按照规定支付使用费,这属于作品的法定许可使用。
议题1:民法对行使民事权利的限制有哪些?
小华在某电商平台注册了一家名为“美美服装店”的商铺,并通过实名认证。小云通过网络在该商铺订购了一条某品牌的裤子。在收到货品后,小云发现货品与网页宣传不符,就发表了买家评论并给出了差评。之后,双方为此产生争议,小云又追加评论,谈了自身感受。小华对此大为不满,向法院起诉小云侵害名誉权。
(1)你在网购时给过差评吗?
(2)你认为小云的行为是否构成侵权?为什么?
答案 (1)在网购时是否给过差评根据实际情况回答即可。
(2)小云的行为是否构成侵权要具体分析。根据法律规定,消费者对生产者、经营者、销售者的产品质量或者服务质量进行批评、评论,不应当认定为侵害名誉权;但借机诽谤、诋毁,损害其名誉的,应当认定为侵害名誉权。小云发现货品与网页宣传不符,发表了买家评论并给出了差评,不构成侵权;如果小云追加的评论中有诽谤、诋毁的,则构成侵权。
作品的合理使用和法定许可使用
典例1 法律对人身权、知识产权和物权的行使设定了合理界限,以避免权利滥用。法律对知识产权的限制在著作权上表现明显。下列属于作品的合理使用的是( )
①报刊转载其他报刊上发表的作品
②为个人学习、研究或者欣赏,使用他人已经发表的作品
③报道时事新闻在媒体中不可避免地引用已经发表的作品
④消费者对生产者的产品质量进行批评、评论,不应当认定为侵害名誉权
A.①② B.①④ C.②③ D.③④
答案 C
解析 报刊转载其他报刊上发表的作品,属于作品的法定许可使用,①与题意不符;②③均属于对作品的合理使用,符合题意;④是法律对人身权的限制,不选。
探究点二 妥善处理相邻关系
1.相邻关系
(1)俗话说“远亲不如近邻”,但邻里之间如果在排水、通行、通风、采光、观景等方面处理不当,就可能引发侵权纠纷。
(2)相邻关系是对不动产所有权的限制或延伸。
想一想:相邻关系主要有哪些类型?
提示 相邻关系的主要类型包括相邻用水、排水,相邻通行,相邻不动产利用与管线安设,相邻通风、采光、日照,相邻有害物质排放,等等。
2.相邻关系的处理原则
(1)民法典规定,不动产的相邻权利人应当按照有利生产、方便生活、团结互助、公平合理的原则,正确处理相邻关系。
(2)法律、法规对处理相邻关系有规定的,依照其规定;法律、法规没有规定的,可以按照当地习惯。
(3)相邻关系一方在为自己便利行使权利时,应当照顾到相邻方的利益。
①民法典规定,不动产权利人应当为相邻权利人用水、排水、通行等提供必要的便利。
②不动产权利人因用水、排水、通行等利用相邻不动产的,应当尽量避免对相邻的不动产权利人造成损害。
3.法律规定相邻关系的意义
法律规定相邻关系,对于保护相邻不动产权利人的合法权益,稳定社会秩序,具有重要的意义。
(1)相邻关系是对动产所有权的限制或延伸。
改错:相邻关系是对不动产所有权的限制或延伸。
(2)正确处理相邻关系,必须按照法律规定处理。
改错:法律、法规对处理相邻关系有规定的,依照其规定;法律、法规没有规定的,可以按照当地习惯。
议题2:如何处理相邻关系?
小陆家的西侧是某公司的经营场所,中间隔一条宽15米左右的公共通道。该公司为给其东面展厅的外部环境照明,在展厅围墙边安装三个双头照明路灯,每晚7时至次日晨5时开启。路灯高度与小陆家的阳台持平,最近处离居室20米左右,其间没有任何物件遮挡。路灯开启后,灯光除照亮展厅外,还照射到周围住宅的外墙上及小陆家的居室内。夜间从阳台上目视路灯灯光,亮度刺眼。小陆家要求该公司停用路灯,但该公司认为安装使用路灯是其正常需要,而且该路灯也有利于周围居民夜间行走,故不同意停用。
上述情形似乎“公说公有理,婆说婆有理”。请你断一断这件邻里纠纷案。
答案 (1)民法典规定,不动产的相邻权利人应当按照有利生产、方便生活、团结互助、公平合理的原则,正确处理相邻关系。
(2)本案中,某公司的经营场所与小陆家较近,且中间无任何物件遮挡,灯光射入小陆家,足以改变居室内人们夜间休息时通常习惯的暗光环境,且超出了一般公众普遍可忍受的范围,已构成由强光引起的光污染,遭受污染的居民有权进行控告。造成环境污染危害的单位,有责任排除危害。因此,该公司应及时拆除或改善路灯状况,以改善相邻关系。
正确认识“相邻关系”
(1)“相邻关系”是指两个或两个以上相互毗邻的不动产所有人或占有(使用)人,在行使不动产的占有、使用、收益和处分权时,相互之间应当给予便利和接受限制而发生的权利义务关系。
(2)“相邻关系”的主体是两个或两个以上的不动产所有人或占有(使用)人。
(3)“相邻关系”主体所有或占有的不动产是相互毗邻的,既包括相连接的房屋、土地及其他不动产,也包括相邻近的房屋、土地及其他不动产。
(4)“相邻关系”的内容是相邻人间的权利、义务,任何一方都不可以滥用权利。
典例2 村民甲认为乙的房子盖得比自己的高,影响自己房子的采光,与乙发生争执,并将乙打伤。下列说法正确的是( )
①甲侵犯了乙的人身权
②甲、乙应以团结互助、公平合理的原则处理纠纷
③甲的认识错误,个人的房子想怎么盖就怎么盖
④甲、乙之间因“相邻关系”发生争执
A.①②③ B.②③④
C.①③④ D.①②④
答案 D
解析 甲与乙发生争执,并将乙打伤,侵害了乙的人身权,①正确;甲乙作为不动产的相邻权利人,应当按照有利生产、方便生活、团结互助、公平合理的原则处理相邻关系,②正确;个人的房子建造也要在法律法规的允许范围之内,不能随心所欲,③错误;相邻关系是对不动产所有权的限制或延伸,④正确。
一、选择题
题组一:民事权利有限制
1.在我国司法实践中,还对有关民事权利的保护作出限制。下列行为中属于侵害民事权利的是( )
A.消费者对销售者的服务质量进行批评、评论
B.新闻单位对经营者的服务质量进行批评、评论,内容基本属实
C.新闻单位对生产者的产品质量进行批评、评论,主要内容失实
D.消费者对生产者的产品质量进行批评、评论
答案 C
解析 新闻单位对生产者的产品质量进行批评、评论,主要内容失实,侵害了生产者的名誉权,C符合题意;A、B、D排除。
2.某记者在报纸上发表文章,夸大其词地宣称:有关研究表明,某品牌矿泉壶的矿化、磁化、灭菌装置有害人的身体健康,提醒消费者要“慎用”“当心”。该记者的上述做法( )
A.正确,公民有言论自由的权利
B.错误,夸大了消费者的知情权
C.正确,行使了消费者的批评监督权
D.错误,报道失实,侵害了该矿泉壶生产企业的名誉权
答案 D
解析 新闻单位正确行使新闻监督权的,内容报道基本属实的,没有侮辱性内容的,不应当认定其侵害名誉权。但夸大其词、报道内容失实的,则构成侵权,D符合题意。
3.下列行为中,违反禁止权利滥用原则的有( )
①甲将自己废弃不用的汽车置于马路中央的行为
②乙拒绝接受丁遗赠给其一台洗衣机的行为
③丙在房间里唱卡拉OK直到凌晨,影响邻居休息的行为
④丁在自己承包耕地上建寺庙的行为
A.①②③ B.①②④
C.①③④ D.②③④
答案 C
解析 拒绝接受别人的遗赠,没有侵犯他人权利,不属于权利滥用,②不符合题意;①③④都是权利滥用的体现。故答案选C。
4.民法典明确规定,民事主体不得滥用民事权利损害( )
①国家利益 ②社会公共利益
③他人权益 ④单位利益
A.①② B.②③ C.①④ D.③④
答案 A
5.消费者王某购买了某型号电脑,使用不久后出现质量问题,但经营者拒绝修理或退货。王某在某电视台公开发表评论,如实陈述自己购买使用该型号电脑的情况,经营者认为王某损害其名誉权而诉至法院。下列说法正确的是( )
A.王某不应该公开批评经营者
B.王某的言行诋毁了经营者
C.王某的言行不应认定为侵权
D.电视台和王某构成共同侵权
答案 C
解析 经营者的行为属于权利滥用。王某可以公开批评经营者,A项错误。王某如实陈述自己购买使用该型号电脑的情况,没有诽谤、诋毁,是行使批评监督权的体现,故不构成侵权,B项错误,C项正确。D项表述错误。
6.某啤酒厂因生产使用啤酒瓶不当,造成消费者在饮用时被炸伤,消费者所在地的某报社对此事进行了跟踪报道并提出批评,使该啤酒厂的销售额大幅减少。该报社的行为( )
A.是侵权行为,侵犯了啤酒厂的名誉权
B.是侵权行为,侵犯了啤酒厂的财产权
C.不是侵权行为,该报社实事求是,不是侮辱、诽谤,没有侵犯啤酒厂的名誉权
D.不是侵权行为,报社为维护消费者合法权益可以侵犯啤酒厂的名誉权
答案 C
解析 新闻单位正确行使新闻监督权,内容报道基本属实的,没有侮辱性内容的,不应当认定其侵害名誉权。因此本题中的报社没有侵犯啤酒厂的财产权,也没有侵犯其名誉权,C符合题意。
7.民法为不同的民事权利设定了界限。下列行为中构成侵权的是( )
A.消费者对销售者的服务质量进行批评、评论
B.新闻单位对经营者的服务质量进行批评、评论,内容基本属实
C.新闻单位对生产者的产品质量进行批评、评论,主要内容失实
D.消费者对生产者的产品质量进行批评、评论,内容基本属实
答案 C
8.下列情形中侵犯了著作权的一项是( )
A.小王未经作者同意在网上下载了一幅图片供自己欣赏
B.老师复印了《读者》上一篇美文在班上朗读
C.为编写教科书而转载了他人一幅摄影作品,未支付使用费
D.在报告新闻时直接引用他人歌曲
答案 C
解析 是否侵犯了著作权要看其是否是用于营利的需要。根据我国法律的规定,A、B、D都属于合理使用;C中未支付使用费,构成侵权。
9.下列属于作品的法定许可使用的是( )
A.新闻报道使用
B.个人使用
C.图书馆陈列
D.广播电台、电视台播放已经出版的录音制品可以不经著作权人许可,但应当支付报酬
答案 D
解析 A、B、C三项属于作品的合理使用;D项属于作品的法定许可使用。
10.陈某撰写学术论文需引用资料,为避免引发纠纷,陈某就有关问题向律师咨询。下列意见中可以采纳的是( )
①既可引用发表的作品,也可引用未发表的作品
②只能限于介绍、评论或为了说明某问题而引用作品
③只要不构成自己作品的主要部分,可将资料全文引用
④应当向原作者支付合理的报酬
A.①② B.①④ C.②③ D.③④
答案 C
解析 撰写论文引用资料可以合理使用,引用未发表的作品不属于合理使用,①不选;只要合理使用,就不必支付使用费,④不选;②③属于合理使用。故选C。
题组二:妥善处理相邻关系
11.相邻权是相邻关系的法律制度表现。根据民法相关理论,下列选项中不属于侵犯相邻权的是( )
A.甲铺设的排水设施必须经相邻乙的土地,其在铺设时破坏了乙土地上的农作物
B.甲的3层楼房将邻居乙的平房的阳光挡住
C.甲每天深夜在自家楼房内练习吉他,吵得周围邻居都不能入睡
D.甲拒绝只能从自家门前出行的邻居乙从自家门前经过
答案 A
解析 A项属于相邻权行使不当,不是侵害相邻权,入选。B、C、D三项都是侵犯相邻权的表现。
12.甲的邻居乙在建房子时,把甲家的墙脚石挖掉,造成墙基分裂,现墙有倒塌的危险。乙应当承担的民事责任有( )
①消除危险 ②返还财产 ③赔偿损失 ④停止侵害
A.①②③ B.①②④
C.①③④ D.②③④
答案 C
解析 为保障民事权利,法律对于侵权行为规定了相应的法律责任。针对材料中的侵权行为,乙应承担的民事责任主要是消除危险、赔偿损失和停止侵害,①③④符合题意;本案中不存在侵占财产问题,②不选。正确答案为C。
13.甲乙系邻居,乙每周末都要在家练钢琴,甲的孩子6月要参加高考,为此甲与乙订立了一份5月至6月高考结束前,乙周末不在家弹钢琴的口头合同。下列说法正确的是( )
①该合同违背了乙的真实意愿
②甲、乙妥善处理了相邻关系
③甲应当给予乙适当赔偿
④该合同体现了团结互助的相邻关系处理原则
A.①③ B.②③ C.②④ D.①④
答案 C
解析 该合同是甲、乙双方当事人协商一致的结果,并未违背乙的意愿,甲也不必赔偿乙,①③错误。故答案选C。
14.民法典规定,不动产的相邻各方,应当按照有利生产、方便生活、团结互助、公平合理的原则,正确处理用水、排水、相邻通行、通风、采光等问题。由此形成的法律关系是( )
A.邻里关系 B.邻居关系
C.相邻关系 D.毗邻关系
答案 C
15.甲村和乙村相邻,一条小河流经甲乙两村。一年天旱,上游的甲村便在小河上筑起水坝,将水截住,乙村对此不满,两村发生纠纷。关于此事说法正确的是( )
A.甲村位于河道的上游,有权截水自用,乙村不能干涉
B.甲村将水截住违反了民法关于正确处理相邻关系的原则
C.甲村用水须经乙村许可
D.乙村用水须经甲村许可
答案 B
解析 民法典规定,不动产的相邻权利人应当按照有利生产、方便生活、团结互助、公平合理的原则,正确处理相邻关系。因此本题选B。A、C、D说法都错误。
二、非选择题
16.王老师从网上搜到一篇散文,课堂教学时当作例文让学生分析。学生张华对该文章稍加修改后,投到某报社,结果发表了。正当张华欣喜之时,突然接到有关方面的通知,说他侵权了。
上述材料中王老师和学生张华的行为是否都是侵权行为?
答案 (1)在特定的情形中,使用作品不需要著作权人同意,也不必支付使用费。王老师为课堂教学,使用、复制他人作品,供学生学习之用,这属于作品的合理使用,不构成侵权。
(2)著作权人对其作品享有广泛的权利,他人未经著作权人许可使用著作权人的作品,就可能构成侵权。学生张华把别人已经公开发表的文章稍加修改后,署上自己的名字发表,是侵权行为。
17.近半年来,冯某家门前经常被人贴上污蔑性的帖子。在公安机关无法破案的情况下,冯某在自家门前安装了摄像头,并实行全天候监视。家住冯某隔壁的李某发现冯某安装的摄像头的拍摄范围覆盖了自家门前,开门时自家室内情况会被拍摄下来。李某遂与冯某交涉,但冯某依然坚持自己的做法。李某随后将冯某告上法庭。法院经审理后判决,冯某必须立即拆除摄像设备,并向李某赔礼道歉。
结合材料,运用法律与生活相关知识,谈谈对材料中该案例的认识。
答案 (1)人们行使民事权利时不能超过正当的界限。法律规定不动产权利人在行使权利时,应当顾及相邻的不动产权利人的利益。
(2)材料中冯某安装摄像头,是为了监视自家门前情况、维护自家利益,是其行使民事权利的表现。但是,该摄像头的拍摄范围覆盖了李某家门前,李某开门时自家室内情况会被拍摄下来,李某的隐私权被侵犯。
(3)冯某的行为涉嫌侵犯李某的隐私权,法院判决冯某必须拆除摄像设备,停止侵害,并向李某赔礼道歉。
(4)该案例启示我们,要妥善处理相邻关系,构建和睦邻里关系。内涵
举例
共性要求
合理使用
在特定的情形中,使用作品不需要著作权人同意,也不必支付使用费
①出于个人学习、研究或者欣赏的目的使用他人已经发表的作品
②为介绍、评论某一作品或者说明某一问题,在作品中适当引用他人已经发表的作品
③为报道时事新闻,而在媒体中不可避免地再现或者引用已经发表的作品
④为学校课堂教学或者科学研究,翻译或者少量复制已经发表的作品,供教学或者科研人员使用
在合理使用和法定
许可使用
的情况下,
仍须指明
作者和作
品出处
法定许可使用
在某些情形中,除非权利人事先声明不许使用,他人可以不经著作权人同意,直接使用著作权人的作品,但应当按照规定支付使用费
①报刊转载其他报刊上发表的作品
②在为实施九年义务教育和国家教育规划而编写出版的教科书中,汇编已经发表的作品片段或者短小的文字作品、音乐作品等
备考2024届高考政治一轮复习讲义选择性必修2第一课民事权利与义务第四课时侵权责任与权利界限考点2权利行使注意界限: 这是一份备考2024届高考政治一轮复习讲义选择性必修2第一课民事权利与义务第四课时侵权责任与权利界限考点2权利行使注意界限,共4页。
政治 (道德与法治)人教统编版权利行使 注意界限导学案: 这是一份政治 (道德与法治)人教统编版权利行使 注意界限导学案,共15页。学案主要包含了即学即练等内容,欢迎下载使用。
高中政治 (道德与法治)人教统编版选择性必修2 法律与生活权利行使 注意界限学案: 这是一份高中政治 (道德与法治)人教统编版选择性必修2 法律与生活权利行使 注意界限学案,共8页。学案主要包含了权利保障 于法有据,权利行使 注意界限等内容,欢迎下载使用。

