人教版三年级下册语文 7 非连续性文本阅读专项突破卷
展开
这是一份人教版三年级下册语文 7 非连续性文本阅读专项突破卷,共6页。
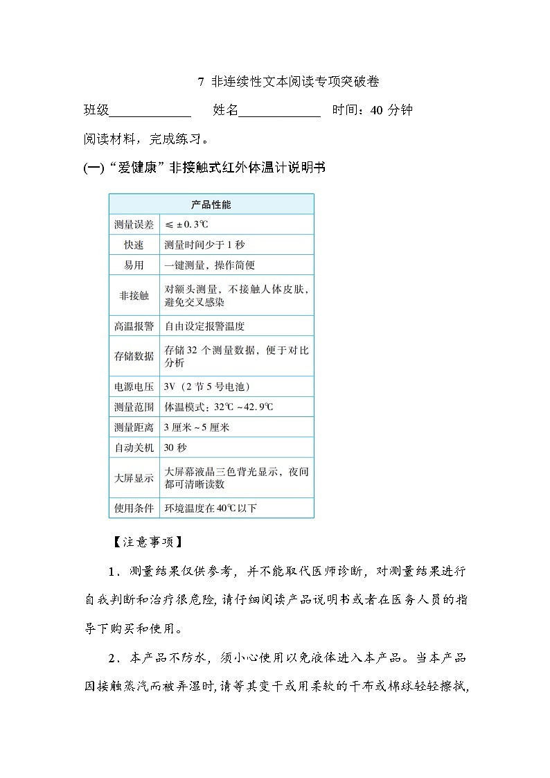
7 非连续性文本阅读专项突破卷班级____________ 姓名____________ 时间:40分钟阅读材料,完成练习。(一)“爱健康”非接触式红外体温计说明书【注意事项】1.测量结果仅供参考,并不能取代医师诊断,对测量结果进行自我判断和治疗很危险,请仔细阅读产品说明书或者在医务人员的指导下购买和使用。2.本产品不防水,须小心使用以免液体进入本产品。当本产品因接触蒸汽而被弄湿时,请等其变干或用柔软的干布或棉球轻轻擦拭,否则会引起测量误差。3.测量前,请确保被测者前额没有汗水、化妆品、油渍等。4.测量前,请确保被测者在30分钟以内没有洗澡、运动或用餐等,身体处于稳定状态。5.测量时,请勿正对太阳、空调或加湿器的出风口等,这会使额头温度发生变化,请尽量在稳定的环境中进行测量。1.“爱健康”是本产品的( )。A.名称 B.型号C.性能 D.注意事项2.该体温计的电池没电了,妈妈让你去买电池,你应该买( )号电池。A.2 B.3 C.4 D.53.测量体温时,不接触人体皮肤的主要原因是( )A.会影响测量数据的准确性。B.避免对人体造成伤害。C.避免交叉感染。D.会导致自动关机。4.以下哪种情况,测量体温的人适合用“爱健康”这款体温计?( )A.刚运动完。B.站在开着的空调旁。C.刚吃饱饭。D.洗完澡休息了30分钟。5.妹妹化着漂亮的妆参加舞蹈比赛,突然觉得不舒服,妈妈立刻拿出此款体温计为她测量体温,你觉得这样做对吗?请结合说明书说明理由。________________________________________________________________________________________________________________________________________________________________________________________________________________________________________________________________________________________(二)垃圾分类回收资料一:近年来,大家越来越重视环境保护的问题。因此,做好“垃圾分类”的工作,变成我们生活中一件非常重要的事情。目前一般采取的垃圾分类方法为“四分法”,将垃圾分为可回收物、厨余垃圾、有害垃圾、其他垃圾。具体分类标准如下图: 资料二:垃圾分类,可以将真正没用、有害的垃圾数量降到最低,而回收的物品能继续转变为可利用的物品。做好分类回收的工作,不但能大大地减少垃圾量,也让环境变得更整洁,空气变得更好,水质也不易遭受污染。只要生活中多用一点心,我们就可以保护地球的环境,也能保障每个人的健康。6.下面哪种东西是不可以回收再利用的?( )A.铁制奶粉罐 B.玻璃啤酒瓶C.棉质旧外套 D.变质臭鸡蛋7.下列哪项不是做好垃圾分类回收的好处?( )A.减少垃圾量 B.保护水质C.保护文化多样性 D.减少空气污染8.为了让小区的所有居民都能做好垃圾分类工作,我们一起来设计一个宣传警示牌吧!请你写出两条宣传口号或标语。(尽量简洁)________________________________________________________________________________________________________________________________________________________________________9.小玉的爷爷将废旧电池随手扔进了装有剩菜的垃圾袋里,然后放入了装厨余垃圾的垃圾箱。如果你是小玉,见到这种情况,你会对爷爷说些什么呢?请你结合上面的材料,给爷爷提出建议,表达时尽量做到正确、清楚、有礼貌哦!________________________________________________________________________________________________________________________________________________________________________________________________________________________________________________________________________________________________________________________________________________ 7 非连续性文本阅读专项突破卷(一)1.A 2.D 3.C 4.D5.不对。说明书中写道:“测量前,请确保被测者前额没有汗水、化妆品、油渍等。”妹妹化着妆会影响测量数据的准确性。(二) 6.D 7.C8.示例:①垃圾分类举手之劳,循环利用变废为宝。②为垃圾分类,给城市减负。9.示例:爷爷,废旧电池属于有害垃圾,放进装厨余垃圾的垃圾箱里会危害环境,为了保护环境,我们还是把它拿出来放进装有害垃圾的垃圾箱里吧!
相关试卷
这是一份人教部编版五年级语文上册 期末专项突破卷——非连续性文本阅读【含答案】,共8页。试卷主要包含了阅读非连续性文本,完成练习,阅读材料,回答问题等内容,欢迎下载使用。
这是一份人教版六年级下册语文 7. 非连续性文本阅读专项突破卷,共6页。
这是一份人教版四年级下册语文 7 非连续性文本阅读专项突破卷,共7页。

